Поточний час: 25 груд 2025, 12:42

Часовий пояс: UTC + 2 години



Почати нову тему Відповісти на тему  [ Повідомлень: 53 ]  На сторінку Пред.  1, 2, 3, 4  Наступ.
Автор Повідомлення
#130779Повідомлення 29 груд 2022, 19:06 
Власник електровелосипеда
Не в мережі

Звідки: Київ Україна
Дякував (ла) 445 Подякували 627
Мій електротранспорт: Електровелосипед Заря Силач
Хочу електротранспорт: BYD
Цікаве детальне відео для виготовлення інвертора. Головне діюча схема, а не філософія інвертора.




Повернутися до початку
 Профіль  
Відповісти цитуючи  
#130780Повідомлення 29 груд 2022, 19:23 
Активіст форуму
Аватара користувача
Не в мережі

Звідки: Тернопіль
Дякував (ла) 0 Подякували 32
Дядьку, навіщо нам горбате відео з постояннім виходним струмом? :D

Назва інвертор відрізняється від назви перетворювач тим, що пристрій під назвою інвертор видає змінний струм, а перетвлорювач - постійний.

Це поперше.

По друге. У нього ця балалайка працює на частоті десь за 30 кілогерців, а нам потрібна частота мережі, тобто 50 герців.

Так що, у шихту це відео. :ja:

Порнохаб проти ютуба - відпочиває..... :freu2:

Зараз потихесеньку "обціловую" повишайку ДС до інвертора з модіфікованим сінусом.
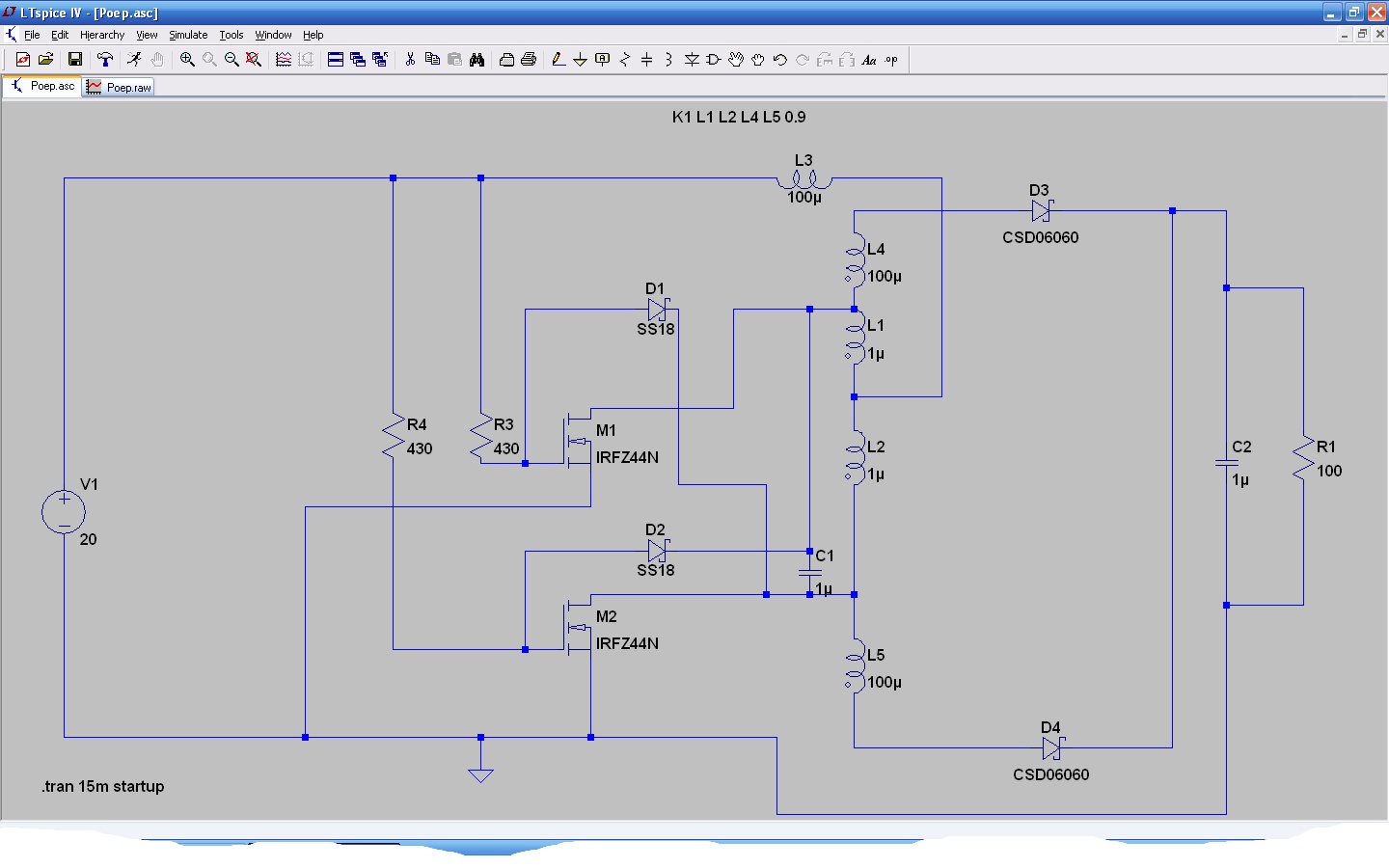
Схема з ПНН, весьми цікава. Видає на навантаженні 906 Ват постоянки, при забиранні від батареі 946 Вт. Частота перетворення поки що 52 кГц. Епюри пізніше викладу. Головне що індуктівності усі маленьки - магнітопроводи не потрібні, можна буде просто намотати на шпулю дріт.


Додаткові файли:
ПНН.jpg
ПНН.jpg [ 164.07 КБ | Переглядів: 5846 ]

_________________
Навіщо займатися електрикою якщо не в змозі опанувати навіть мову.
https://www.youtube.com/watch?v=M8JfGYuut0w


Востаннє редагувалось Stalker_W 08 січ 2023, 10:23, редаговано 2 раз(а).
Будьте толерантніше до співрозмовника
Повернутися до початку
 Профіль  
Відповісти цитуючи  
#130782Повідомлення 29 груд 2022, 19:50 
Власник електровелосипеда
Не в мережі

Звідки: Київ Україна
Дякував (ла) 445 Подякували 627
Мій електротранспорт: Електровелосипед Заря Силач
Хочу електротранспорт: BYD
Якщо чогось не розумієте, то не міряйте всіх по собі. 50Гц синусоїда потрібна лише для двигунів і ще деяких приладів. Майже вся оточуюча нас електроніка живиться без різниці якою формою і видом напруги. Наприклад монітори, комп'ютери, ноутбуки, сучасні телевізори, зарядки телефнів, нормальні світлодіодні лампи і т.д живляться постійним струмом.
Хто розбирається, той знає як його правильно використати, а хто нічого не розуміє, то нічого туди лізти.


Востаннє редагувалось Leon29 29 груд 2022, 19:56, редаговано 1 раз.

Повернутися до початку
 Профіль  
Відповісти цитуючи  
#130783Повідомлення 29 груд 2022, 19:53 
Активіст форуму
Аватара користувача
Не в мережі

Звідки: Тернопіль
Дякував (ла) 0 Подякували 32
Встроми наприклад холодильнік у "інвертор" на відео, особливо з його вихідною постоянкою 220 вольт. :XD: :DX:

_________________
Навіщо займатися електрикою якщо не в змозі опанувати навіть мову.
https://www.youtube.com/watch?v=M8JfGYuut0w


Повернутися до початку
 Профіль  
Відповісти цитуючи  
#130785Повідомлення 29 груд 2022, 21:59 
Активіст форуму
Аватара користувача
Не в мережі

Звідки: Полтава
Дякував (ла) 6 Подякували 34
Холодильник - це зовсім не просте навантаження. Його запустить далеко не кожен малопотужний бензогенератор - великі стартові струми. Для роботи холодильника краще придбати китайський інвертор і використовувати батарейку 24 і більше вольт (чим більше - тим краще). Відповідно, і ємність батарейки повинна бути відповідна.
На аматорському рівні можна зробити конструкцію для живлення таких необхідних приладів, як газовий котел чи циркуляційний насос для котла на дровах, наприклад.


Повернутися до початку
 Профіль  
Відповісти цитуючи  
#130786Повідомлення 30 груд 2022, 06:57 
Власник електровелосипеда, член клубу
Аватара користувача
Не в мережі

Звідки: Запорожье
Дякував (ла) 297 Подякували 1094
Мій електротранспорт: >
tesljar писав(ла):
Зараз потихесеньку "обціловую" повишайку ДС до інвертора з модіфікованим сінусом.
Я думаю по схемі всеж таки краще ізолювати батарею від виходу, щоб з батареї можна було безпечно брати напругу для низковольних споживачів, тим паче що первинна обмотка добавляє лише дуже малу частку напруги в такому послідовному включенні.

tesljar писав(ла):
Дядьку, навіщо нам горбате відео з постояннім виходним струмом?
Та тож є як раз готова повишайка до інвертора. Вони такі відносно дешеві навіть китайські(ватт на 30), можна взяти пучок і паралелити. В мене одна така валяється, досі не придумав куди застосувати, може чисто для освітлення і підійшла б, якщо відокремити проводку освітлення від розеток.
Leon29 писав(ла):
Наприклад монітори, комп'ютери,,,, т.д живляться постійним струмом
Бувають прикрі несподіванні виключення, в мене наприклад блок живлення до компьютера в середині має дежурку на звичайному трансформаторі 50Гц(сам був у шоці), він погорить від постоянки так і не ввімкнувшись.

_________________
2 моноколеса, 2 электровела, 2 подводных буксира, надувной электро-каяк.


Повернутися до початку
 Профіль  
Відповісти цитуючи  
#130844Повідомлення 04 січ 2023, 14:46 
Активіст форуму
Аватара користувача
Не в мережі

Звідки: Тернопіль
Дякував (ла) 0 Подякували 32
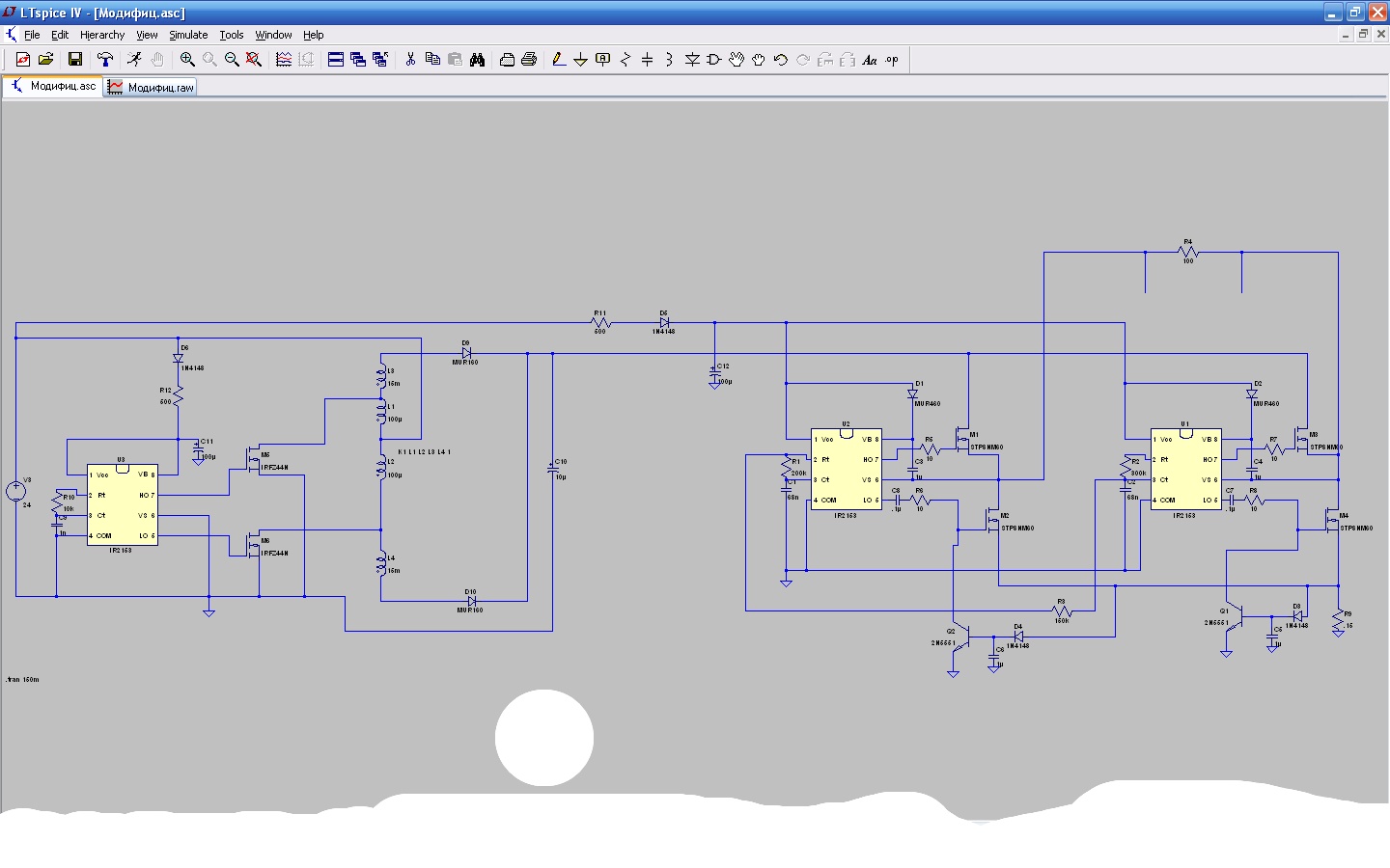
Трохи помоделював.
С самовозбудом повишайкою ZVS треба ще поколдувати, щось при під,єднанні на вихід повишайки конденсатора вона нестабільно запускається(((.
Довелося зробити повишайку щє на додатковій 2153. Тут проблем не виникло, але прийшлося добавляти вітки на повишайці, тобто без ферріту ніяк у цьому разі.
Параметри вийшли такі у кінцевій схемі (відносно вихідноі потужгності трохи більше кіловатта).
ККД - 0,94. Розсіюванна потужність на транзисторах повишайки (на кожному) біля 10 ватт. На комутуючих 50 Гц. транзисторах - по 1 Вт.
Споживанна потужність на холостому ходу біля 2 ватт.
Схема захисту видрана з сайту аудіофілів (м,який старт для 2153). Не тригерна. Працює зі струма виду більш 5 амперів.
Частота перетворювача ДСшки біля 76 Кгц.
Логічно підняти вхідну напругу від 36, 48 вольт для меншого струму ДСшкм.


Додаткові файли:
Модифиц.jpg
Модифиц.jpg [ 173.58 КБ | Переглядів: 5721 ]

_________________
Навіщо займатися електрикою якщо не в змозі опанувати навіть мову.
https://www.youtube.com/watch?v=M8JfGYuut0w
Повернутися до початку
 Профіль  
Відповісти цитуючи  
#130849Повідомлення 04 січ 2023, 19:42 
Власник електровелосипеда, член клубу
Аватара користувача
Не в мережі

Звідки: Запорожье
Дякував (ла) 297 Подякували 1094
Мій електротранспорт: >
tesljar писав(ла):
Схема захисту видрана з сайту аудіофілів (м,який старт для 2153). Не тригерна. Працює зі струма виду більш 5 амперів..
Бачив таке рішення, стремно що там від лінійного режиму нижньому мосфету поплохішає.. Хоча й пишуть шо воно працює.

_________________
2 моноколеса, 2 электровела, 2 подводных буксира, надувной электро-каяк.


Повернутися до початку
 Профіль  
Відповісти цитуючи  
#130903Повідомлення 07 січ 2023, 17:37 
Активіст форуму
Аватара користувача
Не в мережі

Звідки: Тернопіль
Дякував (ла) 0 Подякували 32
Схема надалі спрощується.
Організується усе це шляхом модуляціі ВЧ (20-100 кгц.) сигналу НЧ сигналом (50 Гц.)
Цікаво подивитися у симуляторі, що ми і зробимо.
Та й у uc3842/43 легко організується захист від КЗ на виході шляхом заміру напруги на відкритих мосфєтах)))).


Додаткові файли:
з модуляцією.JPG
з модуляцією.JPG [ 54.73 КБ | Переглядів: 5632 ]

_________________
Навіщо займатися електрикою якщо не в змозі опанувати навіть мову.
https://www.youtube.com/watch?v=M8JfGYuut0w
Повернутися до початку
 Профіль  
Відповісти цитуючи  
#130904Повідомлення 07 січ 2023, 18:00 
Власник електровелосипеда, член клубу
Аватара користувача
Не в мережі

Звідки: Запорожье
Дякував (ла) 297 Подякували 1094
Мій електротранспорт: >
Коли буде працювати правий транзистор, то у лівому плечі трансформатора в плюс полетить прямоходна напруга, а у правому обратноходна. Обратноходна впреться в лівому плечі в діод лівого непрацюючого транзистора. Як ітог буде сіметрія, і який би транзистор не працював, буде вч змінна напруга, і тієї гарної картинки модіфікованого синуса на виході не буде. Буду радий як що помиляюсь.

_________________
2 моноколеса, 2 электровела, 2 подводных буксира, надувной электро-каяк.


Повернутися до початку
 Профіль  
Відповісти цитуючи  
#130906Повідомлення 07 січ 2023, 18:56 
Власник електромобіля
Аватара користувача
Не в мережі

Звідки: между морем и степью
Дякував (ла) 49 Подякували 115
Мій електротранспорт: MG4
Хочу електротранспорт: Rimac Nevera
tesljar писав(ла):
Схема надалі спрощується.


Предлагаю ещё упростить, и вместо пары логических микрух поставить один микроконтроллер. Который сразу и будет ШИМ-синус выдавать.

_________________
Gray©at.


Повернутися до початку
 Профіль  
Відповісти цитуючи  
#130908Повідомлення 07 січ 2023, 19:05 
Активіст форуму
Аватара користувача
Не в мережі

Звідки: Тернопіль
Дякував (ла) 0 Подякували 32
GrayCat писав(ла):
вместо пары логических микрух поставить один микроконтроллер.

І де його брати, і що далі з ним робити? O_o

_________________
Навіщо займатися електрикою якщо не в змозі опанувати навіть мову.
https://www.youtube.com/watch?v=M8JfGYuut0w


Повернутися до початку
 Профіль  
Відповісти цитуючи  
#130911Повідомлення 07 січ 2023, 21:04 
Site Admin
Аватара користувача
Не в мережі

Звідки: город Киев
Дякував (ла) 420 Подякували 1155
Мій електротранспорт: Nissan Leaf
У китайцев давно продается недорогая (~5$) и неплохая платка с формирователем чистой синусоиды. Вряд ли самодельщику удастся сделать что-то лучше за вменяемые деньги и время.
https://www.aliexpress.com/item/1005004 ... 1675%21rec


Додаткові файли:
2023-01-07 210119.jpg
2023-01-07 210119.jpg [ 207.19 КБ | Переглядів: 5607 ]
2023-01-07 210626.jpg
2023-01-07 210626.jpg [ 113.07 КБ | Переглядів: 5607 ]

_________________
Чем скуднее знания, тем категоричней суждения.

"Глупцы все, кто глупцами кажутся и половина тех, что не кажется". (Бальтасар Грасиан)
Повернутися до початку
 Профіль  
Відповісти цитуючи  
#130913Повідомлення 07 січ 2023, 21:10 
Site Admin
Аватара користувача
Не в мережі

Звідки: город Киев
Дякував (ла) 420 Подякували 1155
Мій електротранспорт: Nissan Leaf
К вышеприведенной плате нужно подключить свою повышайку, ключи, плюс еще несколько элементов, и готово. Но это для тех, у кого есть хоть минимальное представление о том, с чем он имеет дело. В противном случае лучше купить готовое решение, правда стоимость будет немного дороже... (или, что скорей всего - дешевле и быстрее, но это уже подробности..).

_________________
Чем скуднее знания, тем категоричней суждения.

"Глупцы все, кто глупцами кажутся и половина тех, что не кажется". (Бальтасар Грасиан)


Повернутися до початку
 Профіль  
Відповісти цитуючи  
#130916Повідомлення 08 січ 2023, 05:43 
Власник електровелосипеда, член клубу
Аватара користувача
Не в мережі

Звідки: Запорожье
Дякував (ла) 297 Подякували 1094
Мій електротранспорт: >
GrayCat писав(ла):
tesljar писав(ла):
Схема надалі спрощується.
Предлагаю ещё упростить, и вместо пары логических микрух поставить один микроконтроллер. Который сразу и будет ШИМ-синус выдавать.
А потактовое ограничение тока тоже микроконтроллеру доверим? Те которые аппаратно такое надежно позволяют делать имеют высокий порог входа... и цену... код напишите? Да так, что бы ключи гарантировано не вылетали? Если нет, то нифига не проще.

_________________
2 моноколеса, 2 электровела, 2 подводных буксира, надувной электро-каяк.


Повернутися до початку
 Профіль  
Відповісти цитуючи  
Показати повідомлення за:  Поле сортування  
Почати нову тему Відповісти на тему  [ Повідомлень: 53 ]              На сторінку Пред.  1, 2, 3, 4  Наступ.

Часовий пояс: UTC + 2 години


Хто зараз на конференції

Зараз цей форум переглядають: немає зареєстрованих користувачів і гості: 11


Ви не можете створювати нові теми
Ви не можете відповідати на повідомлення
Ви не можете редагувати свої повідомлення
Ви не можете видаляти свої повідомлення
Ви не можете додавати додаткові файли

Найти:
Створено на основі phpBB® Forum Software © phpBB Group