hrpankov писав(ла):
Неужто трудно организовать питание от HVDC ...
нетрудно конечно же , резистор кандер и стабилитрон , как собственно у ЕвгенийБМВ.
Но вот почему составители даташита так не нарисовали ? наверное электротехнику не знают.

.
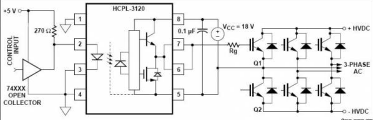
Просмотрел еще разные варианты применения оптодрайвера в схемах сварочных инверторов .
Додаткові файли:
3120 свар техноторн .png [ 130.43 КБ | Переглядів: 10109 ]
Об этих в частности тут написано
https://303421.selcdn.ru/soel-upload/cl ... 005040.pdfДодаткові файли:
3120 свар телвин .png [ 126.28 КБ | Переглядів: 10109 ]
Додаткові файли:
3120 свар валволодин .png [ 88.5 КБ | Переглядів: 10109 ]
Technotron , Telvin , и какой то самодельный с сайта сварочников ВалВолодина.
У всех их, питание выхода оптодрайвера организовано от изолированных источников питания.
Ну неужели они все такие несообразительные , что не могут резистор на HVDC набросить .
ведь это гораздо проще чем мотать трансформаторы с гарантированной изоляцией на пробой не меньше 600 В, мудрить с разводкой всего этого , итд