Поточний час: 18 груд 2025, 20:48

Часовий пояс: UTC + 2 години



Почати нову тему Відповісти на тему  [ Повідомлень: 32 ]  На сторінку 1, 2, 3  Наступ.
Автор Повідомлення
 Заголовок повідомлення: Народные зарядные устройства
#130333Повідомлення 29 лист 2022, 00:58 
Активіст форуму
Не в мережі

Звідки: Харків
Дякував (ла) 8 Подякували 40
Здравствуйте!
В эти непростые времена, при наличии полного отсутствия работы и денег, вынужденно занимаюсь разными поделками, в том числе и глубокой модернизацией блоков питания под зарядные устройства небольшой мощности, до 2-х кВт. В связи с этив встал вопрос о потребностях любителей езды на электричестве в таких ЗУ, а именно - какие диапазоны регулировок напряжения и тока есть наиболее востребованными в данный исторический момент? Мои возможности ограничены имеющимся железом и представляются таковыми:
- входное напряжение 85...300 В пер. тока
- выходное напряжение примерно до 100...120 В, стабилизация,
- ток до 20...30 А в зависимости от напряжения, ограничение,
- корректор коэфф. мощности, кпд более 90%,
- всевозможные защиты, что имеются в доноре.

Вопрос - что из этого нынче нужно народу для счастья? или этого по-любому будет мало? Про цену даже спрашивать не буду... :)
Спасибо за ответы!


Повернутися до початку
 Профіль  
Відповісти цитуючи  
 Заголовок повідомлення: Re: Народные зарядные устройства
#130334Повідомлення 29 лист 2022, 07:45 
Секретар клубу
Не в мережі

Звідки: Киев, пр-кт Науки
Дякував (ла) 1101 Подякували 274
Мій електротранспорт: пока только електровелосипед
Хочу електротранспорт: ЭЛЕКТРА 3
- входное напряжение 85...300 В пер. тока - якщо так то це чудово, бо інколи вхідна напруга бува менша за 180 В, або понад 253 те що по ГОСТ(ПУЕ) а зарЯджати теба якось:;

- выходное напряжение примерно до 100...120 В, стабилизация, (а від якого порога початок?) від 5 Вольт зможете?

- ток до 20...30 А в зависимости от напряжения, ограничение, (то може бути дорого, краще щоб були різні варіанти від 1 до 5 А, від 5 до 10 А, ну і верхне 20-30 А бо далі то вважаються промисловими а не побутовими;

Інші можливості бажані але на мою думку не обовязкові, і чи варто на нце гроші витрачати?
Я так думаю
- корректор коэфф. мощности, кпд более 90%,
- всевозможные защиты, что имеются в доноре.

_________________
АКБ убивает РАЗРЯД. Но жертву готовит неправильная зарядка.


Повернутися до початку
 Профіль  
Відповісти цитуючи  
 Заголовок повідомлення: Re: Народные зарядные устройства
#130341Повідомлення 29 лист 2022, 10:47 
Активіст форуму
Не в мережі

Звідки: Харків
Дякував (ла) 8 Подякували 40
Поясню ситуацию.
Входные параметры данного устройства, а именно, диапазон входных напряжений, наличие корректора мощности, защиты от кз и перенапряжений и т.п. уже имеются в доноре и не требуют дополнительных затрат. Также есть ограничение по максимальной выходной мощности примерно 2 кВт, т.е. макс выходной ток, помноженный на макс. напряжение, не должен превышать это значение, поэтому все значения выходных параметров ниже максимальных в принципе доступны. Но конечно есть нюансы, например, задать диапазон выходных напряжений от 1 до 100 вольт с дискретностью 0.1 В во всем диапазоне будет проблемой - внизу диапазона регулировка будет намного грубее. Поэтому получить такой универсальный блок питания путем переделки имеющихся телекоммуникационных доноров вряд ли имеет смысл, это уже совсем другая история.
На диапазон напряжений до 30...40 вольт предложения зарядок, я так понимаю, имеются в широком ассортименте, а вот на 60...100 В несколько меньше, я имел ввиду именно эту нишу. Но, конечно же, всё решает спрос... :)


Повернутися до початку
 Профіль  
Відповісти цитуючи  
 Заголовок повідомлення: Re: Народные зарядные устройства
#130355Повідомлення 29 лист 2022, 18:32 
Власник електромобіля
Не в мережі

Звідки: Poltava
Дякував (ла) 42 Подякували 134
Мій електротранспорт: Chevrolet Volt
Робіть зарядки на 3/4/6/7/8 с від 20 А, це зараз дуже затребувано.доя інверторів та упсів


Повернутися до початку
 Профіль  
Відповісти цитуючи  
 Заголовок повідомлення: Re: Народные зарядные устройства
#130357Повідомлення 29 лист 2022, 19:44 
Творець електромобіля, керівник відділення клубу
Не в мережі

Звідки: Днепроптеровск
Дякував (ла) 578 Подякували 453
Мій електротранспорт: Fiat Panda пробег 60000км
Нужен инвертор с 48 на 220АС
Рассматривал упсы но чет подорожали так что в поиске.
Мощность чем больше тем лучше. От 300вт


Повернутися до початку
 Профіль  
Відповісти цитуючи  
 Заголовок повідомлення: Re: Народные зарядные устройства
#134204Повідомлення 11 вер 2023, 14:24 
Власник електровелосипеда
Не в мережі

Звідки: Київ Україна
Дякував (ла) 445 Подякували 626
Мій електротранспорт: Електровелосипед Заря Силач
Хочу електротранспорт: BYD




Повернутися до початку
 Профіль  
Відповісти цитуючи  
 Заголовок повідомлення: Re: Народные зарядные устройства
#134205Повідомлення 11 вер 2023, 15:58 
Активіст форуму
Аватара користувача
Не в мережі

Звідки: Тернопіль
Дякував (ла) 0 Подякували 32
Ви бажаєте щось попаяти в залізі?
За основу можна взяти оцей простий зварювальник.
У цієї схемі можна ще десь на відсотків 20-30 скоротити кількість деталюх (спростити її).
Ця схема судячи по вихідним даним має потужність біля 2,5 кіловат.


Додаткові файли:
Простая сварка.JPG
Простая сварка.JPG [ 125.56 КБ | Переглядів: 12935 ]

_________________
Навіщо займатися електрикою якщо не в змозі опанувати навіть мову.
https://www.youtube.com/watch?v=M8JfGYuut0w
Повернутися до початку
 Профіль  
Відповісти цитуючи  
 Заголовок повідомлення: Re: Народные зарядные устройства
#134207Повідомлення 12 вер 2023, 07:19 
Активіст форуму
Аватара користувача
Не в мережі

Звідки: Тернопіль
Дякував (ла) 0 Подякували 32
А також ця проста топологія непогано підходить до бортових перетворювачів DC/DC.

_________________
Навіщо займатися електрикою якщо не в змозі опанувати навіть мову.
https://www.youtube.com/watch?v=M8JfGYuut0w


Повернутися до початку
 Профіль  
Відповісти цитуючи  
 Заголовок повідомлення: Re: Народные зарядные устройства
#134211Повідомлення 12 вер 2023, 20:02 
Активіст форуму
Аватара користувача
Не в мережі

Звідки: Тернопіль
Дякував (ла) 0 Подякували 32
Трохи "погоняв" цей зварювальник при 2 квт. у сімуляторі - кепські справи((((.
Смикає з мережи під 60 амперів зглажувальним конденсатором, через ключ - 40 амперів, при напрузі на ключі до 700 вольт. Дебелий потрібно ІЖБТ транзистор. Щось бентежить що через ключ так багато амперів, треба перевірити може обмотки не сфазовані))).

Як бортовий ДС для вхідного вольт 200 - потягне.


Додаткові файли:
Сварка.png
Сварка.png [ 10.86 КБ | Переглядів: 12803 ]

_________________
Навіщо займатися електрикою якщо не в змозі опанувати навіть мову.
https://www.youtube.com/watch?v=M8JfGYuut0w
Повернутися до початку
 Профіль  
Відповісти цитуючи  
 Заголовок повідомлення: Re: Народные зарядные устройства
#134317Повідомлення 19 вер 2023, 19:40 
Активіст форуму
Аватара користувача
Не в мережі

Звідки: Тернопіль
Дякував (ла) 0 Подякували 32
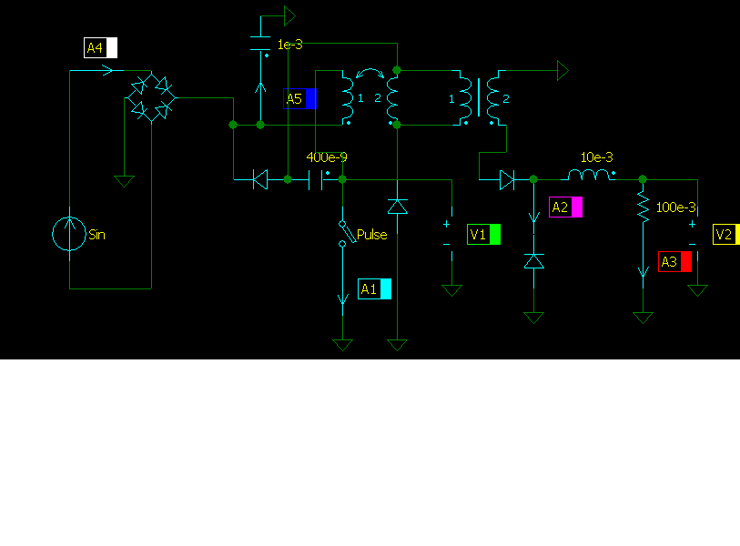
Ну що, "погоняв" трохи ось таку схемку "зварювальника/зарядного" - сочленив прямохід з флайбеком, а також присутній тут коректор потужності з "зглажуванням" вихідної напруги по первинній обмотці. Також непотрібна розмагнічувальна обмотка.
При 1,5 квт потужності - на ключі усього біля 400 вольт.
За рахунок того що є коректор потужності - від мережі на вході 180 вольт - тягне струм у амплітуді усього 12 амперів.
Через ключ - струм біля 34 амперів.
А також цікаве те, що при вмиканні в мережу - струм підзарядки вхідної ємності за рахунок дросселя після діодного мосту - усього біля 24 амперів (нема кидка великого струму), тобто не потрібен предзаряд з усіми там резисторами, релюхами.....
Ось така казочка малята. :winken:


Додаткові файли:
Сварка1.png
Сварка1.png [ 8.58 КБ | Переглядів: 12543 ]

_________________
Навіщо займатися електрикою якщо не в змозі опанувати навіть мову.
https://www.youtube.com/watch?v=M8JfGYuut0w
Повернутися до початку
 Профіль  
Відповісти цитуючи  
 Заголовок повідомлення: Re: Народные зарядные устройства
#134338Повідомлення 20 вер 2023, 16:46 
Активіст форуму
Аватара користувача
Не в мережі

Звідки: Тернопіль
Дякував (ла) 0 Подякували 32
Ось вхідна напруга (рожевим) та споживаючий струм (жовтим) з мережи.
Тобто схема працює як псевдокорректор потужності - струм "розмазаний" по періоду напруги.
Це графік при входної напрузі АС - 180 вольт.
На сгладжуючому конденсаторі постійна напруга біля 150 вольт. Тобто не потрібен високовольтний конденсатор.


Додаткові файли:
Сварка2, вхідна напруга та струм..png
Сварка2, вхідна напруга та струм..png [ 57.84 КБ | Переглядів: 12455 ]

_________________
Навіщо займатися електрикою якщо не в змозі опанувати навіть мову.
https://www.youtube.com/watch?v=M8JfGYuut0w
Повернутися до початку
 Профіль  
Відповісти цитуючи  
 Заголовок повідомлення: Re: Народные зарядные устройства
#134759Повідомлення 28 жовт 2023, 17:00 
Активіст форуму
Аватара користувача
Не в мережі

Звідки: Тернопіль
Дякував (ла) 0 Подякували 32
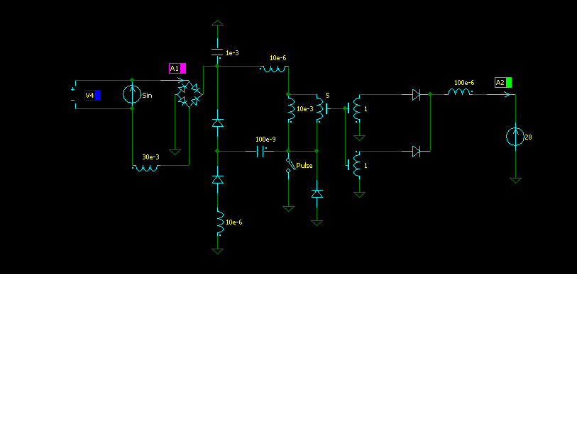
Трохи ще помоделював для цікавості (виніс дросель за вхідний діодний міст). Потужність 1,5 квт.
Подальш вже спрощувати нікуди.
На епюрі мережева напруга і споживчий від мережі струм.
Максимальна (імпульсна) споживча потужність - 3 квт на відміну від звичайного блока живлення без коректора такої потужності (1,5 квт) - 15 квт. Тобто блок вийшов з "коректором" потужності.
На епюрі синім - вхідна мережа, рожевим - струм з мережи, зелена лінія - струм у 28 вольтову акумуляторну батарею десь біля 50 амперів.


Додаткові файли:
Зарядка.png
Зарядка.png [ 9.02 КБ | Переглядів: 11816 ]
Зарядка эпюра..png
Зарядка эпюра..png [ 12.09 КБ | Переглядів: 11816 ]

_________________
Навіщо займатися електрикою якщо не в змозі опанувати навіть мову.
https://www.youtube.com/watch?v=M8JfGYuut0w
Повернутися до початку
 Профіль  
Відповісти цитуючи  
 Заголовок повідомлення: Re: Народные зарядные устройства
#134760Повідомлення 28 жовт 2023, 19:25 
Активіст форуму
Аватара користувача
Не в мережі

Звідки: Тернопіль
Дякував (ла) 0 Подякували 32
А ось епюра звичайного !,5 квт. зарядного чи блока живлення без корректора.
Смикає з мережы імпульсний струм біля 55 амперів. У цей момент споживча імпульсна потужність 14,5 квт.
Синім - споживчий струм з мережи, жовтим - напруга мережи.


Додаткові файли:
Без корректора эпюра.png
Без корректора эпюра.png [ 61.9 КБ | Переглядів: 11803 ]

_________________
Навіщо займатися електрикою якщо не в змозі опанувати навіть мову.
https://www.youtube.com/watch?v=M8JfGYuut0w
Повернутися до початку
 Профіль  
Відповісти цитуючи  
 Заголовок повідомлення: Re: Народные зарядные устройства
#134761Повідомлення 28 жовт 2023, 21:25 
Власник електровелосипеда
Не в мережі

Звідки: Київ Україна
Дякував (ла) 445 Подякували 626
Мій електротранспорт: Електровелосипед Заря Силач
Хочу електротранспорт: BYD
Я заряджаю акумулятори резервного живлення звичайним зварювальним апаратом. Акумулятори лужні струм заряду 32А і напруга до 18В. Струм заряду контролював по ваттметру із мережі. Нещодавно придбав кліщі які можуть міряти постійний струм. Є один нюанс, зварювальний апарат видає на виході значні імпульси, можливо для якогось типу акб наприклад свинцю це і буде корисно, але я вчепив паралельно акб конденсатори 50В 4700мФ 2 штуки і стало все рівно. Провода на конденсатори теплі, значить трудяться.


Повернутися до початку
 Профіль  
Відповісти цитуючи  
 Заголовок повідомлення: Re: Народные зарядные устройства
#134762Повідомлення 29 жовт 2023, 08:03 
Активіст форуму
Аватара користувача
Не в мережі

Звідки: Тернопіль
Дякував (ла) 0 Подякували 32
По правильному треба щоб конденсатори були з товстими ногами та посаджені прямо на контакти батареї чи у крайному випадку підключені товстими дротами. Струм повинен спочатку йти на конденсатори, а від них вже дротом на батарею. Да й конденсатори повинні бути з малим ESR. Тоді буде від них користь. Там досить плівки на 10 мкф. Цікаво було б подивитися картинку споживчого струму від мережи.

_________________
Навіщо займатися електрикою якщо не в змозі опанувати навіть мову.
https://www.youtube.com/watch?v=M8JfGYuut0w


Повернутися до початку
 Профіль  
Відповісти цитуючи  
Показати повідомлення за:  Поле сортування  
Почати нову тему Відповісти на тему  [ Повідомлень: 32 ]              На сторінку 1, 2, 3  Наступ.

Часовий пояс: UTC + 2 години


Хто зараз на конференції

Зараз цей форум переглядають: немає зареєстрованих користувачів і гості: 55


Ви не можете створювати нові теми
Ви не можете відповідати на повідомлення
Ви не можете редагувати свої повідомлення
Ви не можете видаляти свої повідомлення
Ви не можете додавати додаткові файли

Найти:
Створено на основі phpBB® Forum Software © phpBB Group