Поточний час: 05 трав 2026, 20:55

Часовий пояс: UTC + 2 години



Почати нову тему Відповісти на тему  [ Повідомлень: 16 ]  На сторінку 1, 2  Наступ.
Автор Повідомлення
#366Повідомлення 26 черв 2011, 20:42 
Голова клубу
Аватара користувача
Не в мережі

Звідки: Україна, Донецьк => Ірпінь
Дякував (ла) 7024 Подякували 2609
Мій електротранспорт: Tesla S
Хочу електротранспорт: е-панцирник
Как-то неправильно строят контроллеры для электромобилей. Кучу аккумуляторов подключают последовательно для достижения высокого напряжения, чтобы потом импульсами уменьшить его обратно. Это ли не нонсенс!?
А что, если подключать к двигателю только нужное в каждый момент количество аккумуляторов? В зависимости от положения педали газа. Пусть простейшая схема сравнения напряжений выбирает, какой следующий аккумулятор включить/выключить. Тогда к каждому аккумулятору необходима примерно вот такая схема (см. ниже).
По цене мы может и не выиграем (всё таки высокоамперные пускатели немало стоят), но зато значительно выиграем в простоте, а значит и в надёжности. А ещё при такой схеме возможно включать вместе аккумуляторы разной старости, ёмкости.


Додаткові файли:
Схема идея.gif
Схема идея.gif [ 2.28 КБ | Переглядів: 10755 ]
Повернутися до початку
 Профіль  
Відповісти цитуючи  
 Заголовок повідомлення: Re: Альтернативная идея контроллера
#367Повідомлення 29 черв 2011, 09:42 
Творець електромобіля, керівник відділення клубу
Аватара користувача
Не в мережі

Звідки: Харьков
Дякував (ла) 32 Подякували 233
Мій електротранспорт: Славута
Stalker_W писав(ла):
...А что, если подключать к двигателю только нужное в каждый момент количество аккумуляторов? В зависимости от положения педали газа. ...


С первого взгляда идея бредовая....
но....
Чуток задумавшись начинаешь понимать что в этом что то есть.
Правда недостатков куча:
щелкание реле, необходимость следить за зарядом каждой ячейки и включать самые сильные в цепь
затраты энергии на удержание реле
токи ячейки будут равны току мотора (в случае преобразователя ток мотора больше тока ячейки)

_________________
Дорога покорится идущему


Повернутися до початку
 Профіль  
Відповісти цитуючи  
 Заголовок повідомлення: Re: Альтернативная идея контроллера
#368Повідомлення 29 черв 2011, 21:06 
Голова клубу
Аватара користувача
Не в мережі

Звідки: Україна, Донецьк => Ірпінь
Дякував (ла) 7024 Подякували 2609
Мій електротранспорт: Tesla S
Хочу електротранспорт: е-панцирник
banz писав(ла):
Stalker_W писав(ла):
в случае преобразователя ток мотора больше тока ячейки

А как такое может быть? Там же никаких трансформаторов нет.
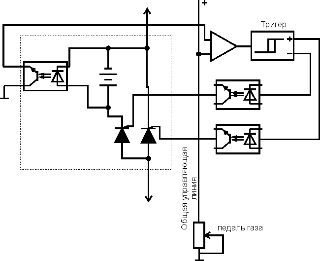
Реле можно заменить тиристорами. Если один открыть, то второй закроется автоматически от токов короткого замыкания через аккумулятор.
А следить за разрядом очень просто. Дифусилители сравнивают напряжение ячеек с напряжением педали газа и подают на триггеры, управляющие через оптроны силовыми тиристорами. При прижатии газа ячейки последовательно включаются в обратном порядке напряжения каждого аккумулятора.


Додаткові файли:
Схема идея тиристоры контроллер.gif [6.78 КБ]
Завантажень: 1179
Повернутися до початку
 Профіль  
Відповісти цитуючи  
 Заголовок повідомлення: Re: Альтернативная идея контроллера
#369Повідомлення 29 черв 2011, 22:26 
Творець електромобіля, керівник відділення клубу
Аватара користувача
Не в мережі

Звідки: Харьков
Дякував (ла) 32 Подякували 233
Мій електротранспорт: Славута
Stalker_W писав(ла):
banz писав(ла):
Stalker_W писав(ла):
в случае преобразователя ток мотора больше тока ячейки

А как такое может быть? Там же никаких трансформаторов нет.

А если есть дроссель, такое быть может?
Посмотрите как работает "Buck converter"
В качестве дросселя можно рассматривать электромотор.

Stalker_W писав(ла):
Реле можно заменить тиристорами. Если один открыть, то второй закроется автоматически от токов короткого замыкания через аккумулятор.
А следить за разрядом очень просто. Дифусилители сравнивают напряжение ячеек с напряжением педали газа и подают на триггеры, управляющие через оптроны силовыми тиристорами. При прижатии газа ячейки последовательно включаются в обратном порядке напряжения каждого аккумулятора.


Падение напряжения на тиристоре 1-1.5 В. А это при токе 100А около 100-150 вт. А таких тиристоров несколько последовательно...

В случае ШИМ-регулятора, потери меньше чем на одном тиристоре. Сопротивление канала может составлять до 1 миллиома.

_________________
Дорога покорится идущему


Повернутися до початку
 Профіль  
Відповісти цитуючи  
 Заголовок повідомлення: Re: Альтернативная идея контроллера
#370Повідомлення 30 черв 2011, 06:07 
Голова клубу
Аватара користувача
Не в мережі

Звідки: Україна, Донецьк => Ірпінь
Дякував (ла) 7024 Подякували 2609
Мій електротранспорт: Tesla S
Хочу електротранспорт: е-панцирник
banz писав(ла):
Посмотрите как работает "Buck converter"
Спасибо! Очень интересно поизучать.

banz писав(ла):
Падение напряжения на тиристоре 1-1.5 В. А это при токе 100А около 100-150 вт. А таких тиристоров несколько последовательно...
:cry: :(


Повернутися до початку
 Профіль  
Відповісти цитуючи  
#15415Повідомлення 29 лист 2015, 23:46 
Аватара користувача
Не в мережі

Звідки: Харьков
Дякував (ла) 188 Подякували 53
Вот чувак сэкономил на покупке шим контроллера, сказав что у него ступенчатое переключение магнитными пускателями на двигатель постоянного тока, он говорит что ШИМ убивает аккумуляторы, что скажете на такое исполнение?




Повернутися до початку
 Профіль  
Відповісти цитуючи  
#15416Повідомлення 30 лист 2015, 01:39 
Творець електромобіля
Аватара користувача
Не в мережі

Звідки: Украина, Киев
Дякував (ла) 34 Подякували 92
Не сильно к нему прислушивайтесь, если человек путается говоря что 3 кВт это меньше 3х лошадок то он моного чего еще напутать мог.

_________________
Знание приумножает скорбь и увеличивает размер исходного кода.


Повернутися до початку
 Профіль  
Відповісти цитуючи  
 Заголовок повідомлення: Re: Альтернативная идея контроллера
#15418Повідомлення 30 лист 2015, 09:15 
Творець електромобіля, засновник клубу
Аватара користувача
Не в мережі

Звідки: Украина. Киев. †.
Дякував (ла) 872 Подякували 1389
Мій електротранспорт: "Электра 2"
Хочу електротранспорт: "Электра 3" вдвое легче, но с втрое бОльшим солнцеобеспечением
Stalker_W писав(ла):
banz писав(ла):
Stalker_W писав(ла):
в случае преобразователя ток мотора больше тока ячейки

А как такое может быть? Там же никаких трансформаторов нет.
Реле можно заменить тиристорами. Если один открыть, то второй закроется автоматически от токов короткого замыкания через аккумулятор.
А следить за разрядом очень просто. Дифусилители сравнивают напряжение ячеек с напряжением педали газа и подают на триггеры, управляющие через оптроны силовыми тиристорами. При прижатии газа ячейки последовательно включаются в обратном порядке напряжения каждого аккумулятора.

Да , Коллеги, " УЧЕНЬЕ СВЕТ , А НЕУЧЁНЫХ ТЬМА ! "
......А, Я, по темноте своей утверждаю , что никакой ШИМ контроллер ток не увеличивает.
....Просто ТОКИ длительностью в микросекунды - незамеряемы инерционными приборами.
......И , замерянные 100ампер, на осциллографе окажутся 1000амперными пиками. , И , только, после подключения этих незамеряемых пиков, к большой индуктивности мотора , которая магнитной инерцией превратит амплитуду пиков в продолжительность, замеряемую приборами , вы увидите, даже не 100 ампер с батареи , а может быть и 500 - на моторе, при , в 5 раз меньшем напряжении.
.....Но , не обольщайтесь! В реале ВЫ с батареи берёте не 100 амперный ток , а 1000амперные пики высокой частоты ! которые , таки укорачивают жизнь вышей батарее. Может быть и вдвое, или втрое! ! !
......Первым , понял целесообразность запараллеливания батарей , знаменитый теперь , Куртис..!
С , чьей легкой руки, "кары-Болгарки " Уже , лет 50 , и до сих пор , трогаются и разгоняются не с 80 ти вольт, а с запараллеленных 40 вольт , но , вдвое бОльшей ёмкости, с в 4 раза меньшем внутренним сопротивлением !. Да, и теперь, можно трогаться не со 120 вольтовой 100 АЧасовой батареи , а с 12ти вольтовой 1000АЧасовой.! ... И ездить на той же батарее не 2 года а 10 -15 лет.
....Потому тот Чугуевец , имеет рацию . Конечно реализовывать ЕЁ надо не 4мя примитивными пускателями.


Востаннє редагувалось Михалыч 30 лист 2015, 09:39, редаговано 1 раз.

Повернутися до початку
 Профіль  
Відповісти цитуючи  
#15419Повідомлення 30 лист 2015, 09:37 
Творець електромобіля, член клубу
Не в мережі

Звідки: Запорожье
Дякував (ла) 1028 Подякували 324
Мій електротранспорт: электровелосипед 500Вт 55В, 350Вт 24В, электроЗАЗ-965
ну может это он от волнения запутался перед журналистами - бывает и такое.
а может решил приврать для рекламы - тоже встречается.....

ладно, а по теме: тоже решил съэкономить пока и сделать ступенчатый переключатель, только вообще механический. Вчера был первый выезд на нем - нормально. Будем дальше экспериментировать. У меня 3-4 ячейки, заряжать решил каждую отдельно.


Повернутися до початку
 Профіль  
Відповісти цитуючи  
#15420Повідомлення 30 лист 2015, 09:47 
Творець електромобіля, засновник клубу
Аватара користувача
Не в мережі

Звідки: Украина. Киев. †.
Дякував (ла) 872 Подякували 1389
Мій електротранспорт: "Электра 2"
Хочу електротранспорт: "Электра 3" вдвое легче, но с втрое бОльшим солнцеобеспечением
Конечно можно, но не последовательные ячейки (секции) подключать поочереди , а коммутировать их из параллельных в последовательные.


Повернутися до початку
 Профіль  
Відповісти цитуючи  
#15421Повідомлення 30 лист 2015, 09:58 
Творець електромобіля, член клубу
Не в мережі

Звідки: Запорожье
Дякував (ла) 1028 Подякували 324
Мій електротранспорт: электровелосипед 500Вт 55В, 350Вт 24В, электроЗАЗ-965
Михалыч писав(ла):
Конечно можно, но не последовательные ячейки (секции) подключать поочереди , а коммутировать их из параллельных в последовательные.

Согласен, но я у вас просил схему - Вы сказали что "Схема, за четверть века , не сохранилась, и не уверен , что стоит её придумывать заново." Сам не сообразил как сделать ее заново. Схема ЭНФИЛДА-8000 как по мне сильно громоздкая. Посему пока будет так.....


Повернутися до початку
 Профіль  
Відповісти цитуючи  
#15423Повідомлення 30 лист 2015, 10:43 
Site Admin
Аватара користувача
Не в мережі

Звідки: город Киев
Дякував (ла) 423 Подякували 1180
Мій електротранспорт: Nissan Leaf
Кому интересно, ЭНФИЛД-8000: http://www.electro-machines.ru/content/ ... edovatelno
Для начала, кому хочется поэкспериментировать, достаточно поделить батарею пополам, а для этого достаточно трех коммутаторов.


Додаткові файли:
image002_19.jpg
image002_19.jpg [ 5.77 КБ | Переглядів: 9485 ]

_________________
Чем скуднее знания, тем категоричней суждения.

"Глупцы все, кто глупцами кажутся и половина тех, что не кажется". (Бальтасар Грасиан)
Повернутися до початку
 Профіль  
Відповісти цитуючи  
#15427Повідомлення 30 лист 2015, 11:46 
Творець електромобіля, засновник клубу
Аватара користувача
Не в мережі

Звідки: Украина. Киев. †.
Дякував (ла) 872 Подякували 1389
Мій електротранспорт: "Электра 2"
Хочу електротранспорт: "Электра 3" вдвое легче, но с втрое бОльшим солнцеобеспечением
А можно и так ,как делал Куртис на болгарках, одном контактом :
.....- При включении контакта - соединений последовательное, а при выключении - параллельное !...... по поправка, диоды надо повернуть в другую сторону
...


Додаткові файли:
соединение.jpg
соединение.jpg [ 592.98 КБ | Переглядів: 9480 ]


Востаннє редагувалось Михалыч 30 лист 2015, 12:19, редаговано 1 раз.
Повернутися до початку
 Профіль  
Відповісти цитуючи  
 Заголовок повідомлення: Re: Альтернативная идея контроллера
#15429Повідомлення 30 лист 2015, 12:02 
Творець електромобіля
Аватара користувача
Не в мережі

Звідки: Украина, Киев
Дякував (ла) 34 Подякували 92
Михалыч писав(ла):

....Просто ТОКИ длительностью в микросекунды - незамеряемы инерционными приборами.
......И , замерянные 100ампер, на осциллографе окажутся 1000амперными пиками. , И , только, после подключения этих незамеряемых пиков, к большой индуктивности мотора , которая магнитной инерцией превратит амплитуду пиков в продолжительность, замеряемую приборами , вы увидите, даже не 100 ампер с батареи , а может быть и 500 - на моторе, при , в 5 раз меньшем напряжении.
.....Но , не обольщайтесь! В реале ВЫ с батареи берёте не 100 амперный ток , а 1000амперные пики высокой частоты ! которые , таки укорачивают жизнь вышей батарее. Может быть и вдвое, или втрое! ! !

Если в вас тысячиамперные пики потребляются то это значит только то что а ШИМ котроллере померли сглаживающие емкости.
Конечно потребляемый ток с батареи не будет идеально постоянным но пики не должны превышать среднеквадратическое значение потребляемого тока более чем в 2 раза.
При потреблении с батареи 600А действующего значения тока пики действительно до 1000 А могут достигать но при среднем значении потребления в 600 А это мало чего меняет...
Не надо наводить туману, ШИМ не повышает ток а преобразует http://en.wikipedia.org/wiki/Buck_converter есть такое выражение как электронный трасформатор хоть и не совсем в тему. Избыточное напряжение с батареи прикладывается к индуктивности двигателя намагничивая магнитопровод и запасая в нем энергию, а розмагничивание магнитопровода и высвобождение запасенной в нем энергии происзодит через обратный диод опять же на обмотки двигателя. Так как напряжение противоЭДС на обмотках чаще всего ниже напряжения батареи то высвобождаемая энергия проходит через обмотки большим током при малом напряжении. Мощность при этом неизменна за вычетом потерь в ключах, проводах, и стали.
Лично я вместо изобретения велосипеда добавил бы просто емкости перед контроллером, но не какой попало а правильных импульсных электролитов с нихким ESR в паралель с полипропиленовыми пленочными.

_________________
Знание приумножает скорбь и увеличивает размер исходного кода.


Повернутися до початку
 Профіль  
Відповісти цитуючи  
#15436Повідомлення 30 лист 2015, 14:19 
Творець електромобіля, член клубу
Не в мережі

Звідки: Запорожье
Дякував (ла) 1028 Подякували 324
Мій електротранспорт: электровелосипед 500Вт 55В, 350Вт 24В, электроЗАЗ-965
Михалыч писав(ла):
А можно и так ,как делал Куртис на болгарках, одном контактом :
.....- При включении контакта - соединений последовательное, а при выключении - параллельное !...... по поправка, диоды надо повернуть в другую сторону


ну вот, я об этом не знал. и несмотря на то что кажется Корхов ездил на первых машинах именно по такой схеме, нигде найти не мог.
теперь пару глупых вопросов:
- использовать силовые диоды типа В-200 или быстрые диоды типа 150ebu04
- на силовых диодах падение напряжения может составлять до 3В при токе 200А, т.е при работе 2-х батарей по 70В в параллели будет потеря мощности более 400Вт?


Повернутися до початку
 Профіль  
Відповісти цитуючи  
Показати повідомлення за:  Поле сортування  
Почати нову тему Відповісти на тему  [ Повідомлень: 16 ]              На сторінку 1, 2  Наступ.

Часовий пояс: UTC + 2 години


Хто зараз на конференції

Зараз цей форум переглядають: немає зареєстрованих користувачів і гості: 12


Ви не можете створювати нові теми
Ви не можете відповідати на повідомлення
Ви не можете редагувати свої повідомлення
Ви не можете видаляти свої повідомлення
Ви не можете додавати додаткові файли

Найти:
Створено на основі phpBB® Forum Software © phpBB Group