Поточний час: 20 груд 2025, 23:28

Часовий пояс: UTC + 2 години



Почати нову тему Відповісти на тему  [ Повідомлень: 42 ]  На сторінку Пред.  1, 2, 3  Наступ.
Автор Повідомлення
 Заголовок повідомлення: Re: Параллельная работа LTO и LiFePO4.
#109658Повідомлення 27 серп 2020, 09:47 
Не в мережі

Звідки: Черкассы
Дякував (ла) 0 Подякували 3
Мій електротранспорт: Cкутер на BLDC 1kW
Хочу електротранспорт: Tesla не меньше :)
irde писав(ла):
Я к тому , что отдавать в сеть ( продавать государству при переизбытке ) и покупать у него при необходимости , было бы экономически выгоднее чем сохранять эту энергию в аккумах.


Сети нет и не предвидится..... автономка.


Повернутися до початку
 Профіль  
Відповісти цитуючи  
 Заголовок повідомлення: Re: Параллельная работа LTO и LiFePO4.
#109659Повідомлення 27 серп 2020, 09:58 
Власник електровелосипеда
Не в мережі

Звідки: Киев
Дякував (ла) 243 Подякували 617
Мій електротранспорт: Ё
Ну , если у вас дом на "краю света " , тогда все оправдано.
:)
как то ехал за Троещиной по берегу Десны , увидел крутой загородный дом , на берегу подковообразной затоки , весь облеплен СП .
Что меня поразило , хозяин перекопал все дороги идущие к его дому.
Походу к дому можно подобраться только по воде.
Столбов с электричеством от горсети я то же не увидел.

_________________
Э-вел,3 кВт Quanshun,Келли 200А,ли-ион,3.2кВтЧ,(LG 48АЧ, 21S) , max 75 км\ч, > 60 000 км


Повернутися до початку
 Профіль  
Відповісти цитуючи  
 Заголовок повідомлення: Re: Параллельная работа LTO и LiFePO4.
#109663Повідомлення 27 серп 2020, 12:15 
Активіст форуму
Аватара користувача
Не в мережі

Звідки: Троицк
Дякував (ла) 69 Подякували 105
С таким раскладом аккумычей (разносортных) - крути не крути а надо ставить на выход батареи из каждой химии диод и контактор, отключаемый контроллером который у вас отрубляет пороги напряжения. Это если не ставить два выходных грида (по одному на каждую химию, и их выходы впараллель).

Да и параллелить надо не две или три цепочки батареи а сначала поячеечно - потом последовательно (с "усами" ограничителями - они же защита).

_________________
-----------------------------------------------------------------------
Лучше сразу взяться за ум, чтобы потом не хвататься за голову!


Повернутися до початку
 Профіль  
Відповісти цитуючи  
 Заголовок повідомлення: Re: Параллельная работа LTO и LiFePO4.
#109730Повідомлення 28 серп 2020, 16:30 
Не в мережі

Звідки: Черкассы
Дякував (ла) 0 Подякували 3
Мій електротранспорт: Cкутер на BLDC 1kW
Хочу електротранспорт: Tesla не меньше :)
Нуу всё ясно, спасибо.
Теперь расскажу как я понял наш общий спич, если что поправьте - возможно я в чем то снова не прав.
Так вот, принять железофосфат как ведущий тип химии. То есть, смоделируем ситуацию- у нас есть две пачки батарей обе разряжены железофосфат 240ач до 41в, титанат 120 ач до 42вольт. Постоянно подключен к зарядному контроллеру железофосфат. А титатант пока не подключен. И вот выходит солнышко пошла зарядка железофосфата и его напряжение подымается подымается и доходит до 42 в, в этот момент подключается титанат и они параллельно задуваются до напряжения 55в (это потолок титаната), в момент 55в титанат отрубается и железофосфат дозаливается до своих пиковых 57,6в. Что-то где-то балансируется своими балансирами, что то расходуется, а что то заряжается колебаясь между 55 и 57,6в тут работает лифер.
И вот зашло солнышко и пошло всё в разряд, разражается сперва лифер и доходя до 55в подключается титанат и помогает током лиферу пока общее напряжение не дойдет до 42 в, титанат отрубается и дорабатывает до 41 вольт лифер. И так по кругу.
По пути всяческие сигнализации и балансировки прилагаются.

Так будет работать?


Повернутися до початку
 Профіль  
Відповісти цитуючи  
 Заголовок повідомлення: Re: Параллельная работа LTO и LiFePO4.
#109733Повідомлення 28 серп 2020, 19:25 
Активіст форуму
Аватара користувача
Не в мережі

Звідки: Троицк
Дякував (ла) 69 Подякували 105
Будет, но....при таком соединении у вас нагрузка в начале разряда ложиться на одну из батарей (на лифер) - вторая в это время же "отдыхает" - отключена. Например при разрядном токе 100А. это "отсасывается" сначала с одной батареи. А если бы в этот момент работали две то с каждой "отсасывалось" всего лишь по "около" пополам от 100А., а это более выгодный режим для аккумыча. Но в таком случае я писал - надо диод и контактор, и поле СБ разбить на две части и заражать свой тип химии своим зарядным.

При невысоких разрядных токах пойдет и описанный вами тип подключения (то есть все ячейки в одну кучу с отключением одной из них).

_________________
-----------------------------------------------------------------------
Лучше сразу взяться за ум, чтобы потом не хвататься за голову!


Повернутися до початку
 Профіль  
Відповісти цитуючи  
 Заголовок повідомлення: Re: Параллельная работа LTO и LiFePO4.
#109741Повідомлення 29 серп 2020, 09:49 
Не в мережі

Звідки: Черкассы
Дякував (ла) 0 Подякували 3
Мій електротранспорт: Cкутер на BLDC 1kW
Хочу електротранспорт: Tesla не меньше :)
ок, а можно ли поднять зарядное напряжение для титаната до лиферовсксих 57,6 вольт? Получается для 22 ячеечной банки титаната это 2,61в. Вроде как нормально.
В общем заряжать по отдельности нет проблем, вопрос в том что инвертор один и нужно разряжать на общий инвертор одновременно.
А ещё большая ли ёмкость лифера между 55 и 57,6 вольт? на банке выходит между 3,43 и 3,6 вольт, полка разрядная достаточно пологая но возможно в этом диапазоне там 5% ёмкости которой я могу пожертвовать (заодно и батарее лучше будет быть не зараженной до 100%).

По разрядным лиферовским 40,8 вольт для титаната тоже всё нормально, но там ниже 1.9 в на ячейку то есть 41,8в батареи просто ёмкости нет никакой а разряжать до 1,85 чтобы батарея опустилась до 40,8 лифера можно имхо.
Да и лифер можно не разряжать ечли сто до 2,55 а остановиться на 2,6 что в купе будет концом также и для титаната.

В общем ищу простое решение...


Повернутися до початку
 Профіль  
Відповісти цитуючи  
 Заголовок повідомлення: Re: Параллельная работа LTO и LiFePO4.
#109744Повідомлення 29 серп 2020, 11:39 
Творець електромобіля
Аватара користувача
Не в мережі

Звідки: Германия, Дюссельдорф
Дякував (ла) 331 Подякували 938
Мій електротранспорт: Citroen Saxo, Renault Kangoo Electrcity, Elect'road & Cleanova II Plus
1. БМС обязательна хотя бы для мониторинга поячеечного напряжения! Только балансиры это небезопасно, если коротко.

2. Я надеюсь Вы понимаете, что у Вас нет никаких защит по перезаряду/разряду? Что намного хуже чем ба-бах контроллера!

3. По переразряду Вам нужно устроить плавный "сброс" энергии в нагрев воды или хотя бы на лампы. Например при 55В скважность 10%, при 56В 50% и при 57В 100%, и вся энергия уходит на сброс, раз уж ее через чур много и батареи полные, а потребления меньше.

4. По переразряду можно устроит защиту в виде автоматического подключения генератора, если он с автозапуском, но есть нюансы по поводу мощности генератора и потребителей.

5. Имхо, лучше подправить так напряжения, что бы титанат принимал больше нагрузки, причем лифер не обязательно заряжать до 3,6В

С уважением,

Александр.

_________________
кВт•ч≠кВт≠кВт/ч

Проехал на электротяге
25 000 км

Мы не унаследовали планету Земля у наших отцов, мы отбираем ее у наших детей!


Повернутися до початку
 Профіль  
Відповісти цитуючи  
 Заголовок повідомлення: Re: Параллельная работа LTO и LiFePO4.
#109745Повідомлення 29 серп 2020, 11:47 
Активіст форуму
Аватара користувача
Не в мережі

Звідки: Троицк
Дякував (ла) 69 Подякували 105
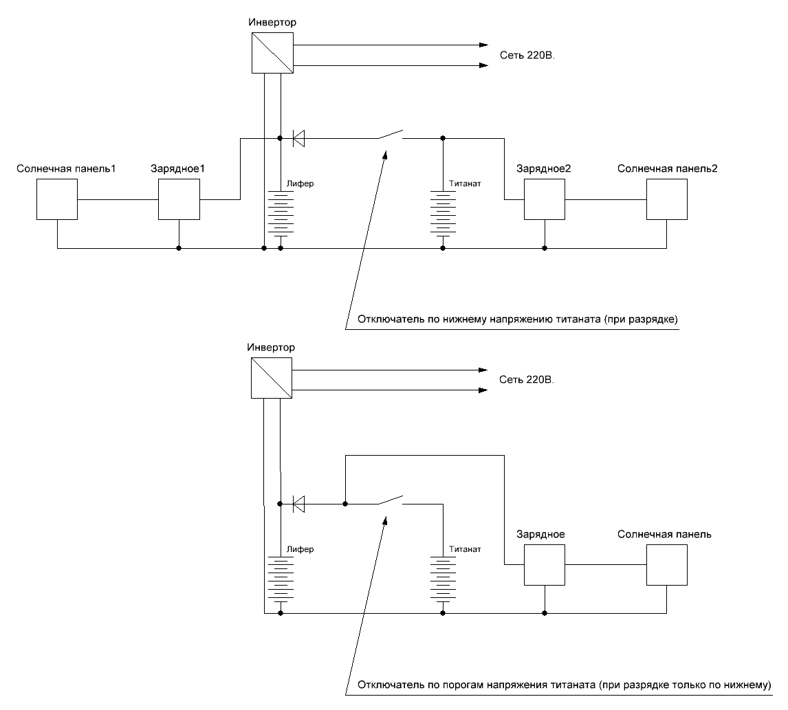
xtalker писав(ла):
В общем заряжать по отдельности нет проблем, вопрос в том что инвертор один и нужно разряжать на общий инвертор одновременно.

Два варианта (с одним инвертором).


Додаткові файли:
по солнечным панелям.GIF
по солнечным панелям.GIF [ 17.17 КБ | Переглядів: 7497 ]

_________________
-----------------------------------------------------------------------
Лучше сразу взяться за ум, чтобы потом не хвататься за голову!
Повернутися до початку
 Профіль  
Відповісти цитуючи  
 Заголовок повідомлення: Re: Параллельная работа LTO и LiFePO4.
#113663Повідомлення 27 груд 2020, 22:30 
Не в мережі

Звідки: Черкассы
Дякував (ла) 0 Подякували 3
Мій електротранспорт: Cкутер на BLDC 1kW
Хочу електротранспорт: Tesla не меньше :)
В общем подключил в параллель титанатные батареи и лиферные. На титанатах нет бмс и балансиров. Просто пачки 22S3P и подключено все напрямую через автоматы. На лиферах есть БМСы с балансировкой пассивной.
Так вот интересный эффект - балансировка лиферов работает интересным образом. Как только доходит до балансировки, зарядка извне отрубается, ячейки лифера балансир просаживает, а титанат начинает работать как зарядка для лиферов. Короче в отсутствии внешней зарядки всей этой канители лифер и титанат всегда выравнены по напряжению + лифер отбалансирован. На титанате пока нет ничего но они не разбегаются.
Когда врубается утром зарядка-зарядный ток валит до момента пока не начнется балансировка лиферов, отрубается и цикл повторяется.
Если дело проходит когда есть чем заряжать извне, вся куча заряжается до максимального напряжения которое разрешает бмс лифера.
(зы где взять простой балансир на 22S LTO?)


Повернутися до початку
 Профіль  
Відповісти цитуючи  
 Заголовок повідомлення: Re: Параллельная работа LTO и LiFePO4.
#113984Повідомлення 07 січ 2021, 14:01 
Активіст форуму
Не в мережі

Звідки: город Киев
Дякував (ла) 2 Подякували 37
xtalker писав(ла):
Так вот интересный эффект - балансировка лиферов работает интересным образом. Как только доходит до балансировки, зарядка извне отрубается, ячейки лифера балансир просаживает, а титанат начинает работать как зарядка для лиферов. Короче в отсутствии внешней зарядки всей этой канители лифер и титанат всегда выравнены по напряжению + лифер отбалансирован. На титанате пока нет ничего но они не разбегаются.

Почему интересный. Это закономерный эффект. Пассивные БМС назвать балансирами можна только с натяжкой. Даже если подобрано нормальное напряжение начала балансировки(в большинстве не так) то ток балансировки недостаточен. Для электровелосипеда или электросамоката подойдет(аккумуляторы с минимальным разбегом по емкости) то уже для электроскутера сомнительно. Для автономки категорически нет.
По моим прикидкам при емкости 50 Ач ток балансировки должен быть минимум 500 мА. Пассивные балансиры такой ток не могут дать.
Для примера топовый БМС от Daly(китайский бренд) имеют ток балансировки 30мА что на балансиры 10А, что на 500А.


Повернутися до початку
 Профіль  
Відповісти цитуючи  
 Заголовок повідомлення: Re: Параллельная работа LTO и LiFePO4.
#113985Повідомлення 07 січ 2021, 14:13 
Активіст форуму
Не в мережі

Звідки: город Киев
Дякував (ла) 2 Подякували 37
xtalker писав(ла):

(зы где взять простой балансир на 22S LTO?)

Что такое простой?
Пассивные балансиры советовать не буду, это потраченные на ветер деньги. А активный по цене качеству только одну модель LTO для знаю.
https://aliexpress.ru/item/400084165563 ... 9099741530
Но это только балансир. Функции защиты у нее нету.


Повернутися до початку
 Профіль  
Відповісти цитуючи  
 Заголовок повідомлення: Re: Параллельная работа LTO и LiFePO4.
#114777Повідомлення 02 лют 2021, 16:56 
Не в мережі

Звідки: Черкассы
Дякував (ла) 0 Подякували 3
Мій електротранспорт: Cкутер на BLDC 1kW
Хочу електротранспорт: Tesla не меньше :)
Цитата:
это потраченные на ветер деньги

Почему? И зачем в солнечной системе активный балансир?


Повернутися до початку
 Профіль  
Відповісти цитуючи  
 Заголовок повідомлення: Re: Параллельная работа LTO и LiFePO4.
#114780Повідомлення 02 лют 2021, 18:20 
Активіст форуму
Не в мережі

Звідки: Днепропетровск
Дякував (ла) 5 Подякували 47
Наверное затем, чтобы балансировать постоянно, а не только в конце заряда. Хотя, каждый сам извращается как хочет. Для нормальных батарей оно не нужно. Ставят же на солнце и с лифа и с теслы батареи. В лифе вон вообще 9ма балансировка и живет оно отлично, а некоторые городят на ампер и больше балансиры.
Мне кажется, что выгодней продать тот фосфат и докупить титаната. Ну или наоборот. Нафиг эти извращения с разным напряжением.


Повернутися до початку
 Профіль  
Відповісти цитуючи  
 Заголовок повідомлення: Re: Параллельная работа LTO и LiFePO4.
#114783Повідомлення 02 лют 2021, 21:16 
Site Admin
Аватара користувача
Не в мережі

Звідки: город Киев
Дякував (ла) 420 Подякували 1155
Мій електротранспорт: Nissan Leaf
Интересно бы узнать у знатоков - зачем балансировать непрерывно/постоянно что-либо? В чем тайный смысл? O_o

А особенно интересно узнать - как собираются непрерывно/постоянно балансировать феррум-фосфат? У тех, кто собирается это делать - есть хоть малейшее представление об этой химии? :irre:

_________________
Чем скуднее знания, тем категоричней суждения.

"Глупцы все, кто глупцами кажутся и половина тех, что не кажется". (Бальтасар Грасиан)


Повернутися до початку
 Профіль  
Відповісти цитуючи  
 Заголовок повідомлення: Re: Параллельная работа LTO и LiFePO4.
#114952Повідомлення 08 лют 2021, 13:05 
Не в мережі

Звідки: Черкассы
Дякував (ла) 0 Подякували 3
Мій електротранспорт: Cкутер на BLDC 1kW
Хочу електротранспорт: Tesla не меньше :)
Имхо что LTO, что LiFePO4 балансировать в солнечной системе не нужно так фанатично. А вот контроль за перезарядом и переразрядом поячеечно опять же ИМХО нужно вести. У меня простая БМСка ведет контроль за ячейками и если какая ячейка выходит из заданного диапазона то она просто отрубает от общей шины одну из шести батарей, и информирует звуком и СМСкой что гдето проблема и нужно обратить на неё внимание.

В автономке нет такого использования батарей как скажем в авто или мелкой велотехнике где важен каждый ватт\килограмм. Тут можно не заряжать постоянно в упор и не разряжать тоже. У меня все ячейки собраны в батареи по 80 - 100 ач. Таких батарей несколько. Солнечная зарядка поддерживает на общей шине нужное напряжение, а инвертор тянет из этой шины нужный себе ток на формирование синуса в сеть. Если одна из шести батарей отрубается по БМС, все продолжает работать. Если отрубается 3 из 6 батарей по БМС то отключается от общей шины основной инвертор дающий синус в сеть. Остается небольшой с небольшим током ХХ для важный вещей (охранка, холодильник, аварийный свет).
Так например как иногда обслуживают свинец то также нужно обслужить и сию батарею - то есть раз в месяц-два снять с общей шины, попротягивать соединения ячеек, что то почистить, отбалансировать если нужно, зарядить до напряжения шины и поставить на место. В транспорте никто так не делает потому что транспорт он должен быть онлайн всегда, да и просто неудобно это, там случаются глубокие циклы разряда и заряжать пытаются все под завязку потому там автобалансировка и контроль батареи намного важней...


Повернутися до початку
 Профіль  
Відповісти цитуючи  
Показати повідомлення за:  Поле сортування  
Почати нову тему Відповісти на тему  [ Повідомлень: 42 ]              На сторінку Пред.  1, 2, 3  Наступ.

Часовий пояс: UTC + 2 години


Хто зараз на конференції

Зараз цей форум переглядають: немає зареєстрованих користувачів і гості: 40


Ви не можете створювати нові теми
Ви не можете відповідати на повідомлення
Ви не можете редагувати свої повідомлення
Ви не можете видаляти свої повідомлення
Ви не можете додавати додаткові файли

Найти:
Створено на основі phpBB® Forum Software © phpBB Group