Поточний час: 18 груд 2025, 21:10

Часовий пояс: UTC + 2 години



Почати нову тему Відповісти на тему  [ Повідомлень: 37 ]  На сторінку 1, 2, 3  Наступ.
Автор Повідомлення
#122335Повідомлення 03 жовт 2021, 17:35 
Творець електромобіля, засновник клубу
Не в мережі

Звідки: г. Киев , Турьи Реметы Закарпатье .
Дякував (ла) 345 Подякували 706
Мій електротранспорт: Славута Электро АС привод VW T5 комби привод Dong Feng электро
Возникла необходимость перелива энергии между АКБ домашней энергосистемы и АКБ
Электромобиля . Причем перелив нужно осуществлять в обе стороны . Как это осуществить с минимальными потерями и без ущерба для батарей . У кого есть опыт ?

_________________
Мы не настолько богаты , чтобы ездить на бензине .
Мы не настолько здоровы , чтобы дышать выхлопными газами .
Поэтому мы ездим на электричестве .
больше 200 000 км на асинхронном электро приводе Славянка .


Повернутися до початку
 Профіль  
Відповісти цитуючи  
#122336Повідомлення 03 жовт 2021, 17:56 
Творець електромобіля
Аватара користувача
Не в мережі

Звідки: Украина, Киев
Дякував (ла) 34 Подякували 92
Есть куча дс/дс преобразователей за сносные деньги.
Надо понимать напряжение батарей и токи которые гонять планируется.

_________________
Знание приумножает скорбь и увеличивает размер исходного кода.


Повернутися до початку
 Профіль  
Відповісти цитуючи  
#122343Повідомлення 03 жовт 2021, 20:22 
Творець електромобіля, засновник клубу
Не в мережі

Звідки: г. Киев , Турьи Реметы Закарпатье .
Дякував (ла) 345 Подякували 706
Мій електротранспорт: Славута Электро АС привод VW T5 комби привод Dong Feng электро
Исходные данные :
Батарея от Вольта 100 В. Ток обмена берем примерно 1С или 200 А . Диапазон изменения напряжения 80 - 105 В .

_________________
Мы не настолько богаты , чтобы ездить на бензине .
Мы не настолько здоровы , чтобы дышать выхлопными газами .
Поэтому мы ездим на электричестве .
больше 200 000 км на асинхронном электро приводе Славянка .


Повернутися до початку
 Профіль  
Відповісти цитуючи  
#122345Повідомлення 03 жовт 2021, 20:49 
Творець електромобіля
Аватара користувача
Не в мережі

Звідки: Украина, Киев
Дякував (ла) 34 Подякували 92
Ну 200 А за дешево не будет но...

А вторая батарея для переливания на какое напряжение?

_________________
Знание приумножает скорбь и увеличивает размер исходного кода.


Повернутися до початку
 Профіль  
Відповісти цитуючи  
#122348Повідомлення 03 жовт 2021, 23:40 
Власник електровелосипеда, член клубу
Аватара користувача
Не в мережі

Звідки: Запорожье
Дякував (ла) 297 Подякували 1094
Мій електротранспорт: >
Вячеслав М, вы же опытный электромобильщик, ну что за постановка задачи.....
Вам как никому должны быть известны возможности ваших батарей как по разрядным и зарядным токам (обоих), так и их вольтажи (опять таки обоих). И вы прекрасно можете сами на пальцах посчитать и сказать на какую мощность и вольтажи нужны преобразователи раздельно вверх и вниз. И вот тогда уже можно о чем то говорить, и какие то варианты советовать.

Лично я бы на ваши 20кВт искал бы что то модульное.

Хотя чисто в качестве бюджетного извращения, с такой задачей вполне справится контроллер коллекторника если он с синхронным выпрямителем и имеет функцию рекуперации, только дроссель по низкой стороне надо добавить (потому как батарея в паре с дросселем есть ни что иное как эквивалент двигателя постоянного тока раскрученного до определённых оборотов).

_________________
2 моноколеса, 2 электровела, 2 подводных буксира, надувной электро-каяк.


Повернутися до початку
 Профіль  
Відповісти цитуючи  
#122349Повідомлення 04 жовт 2021, 01:59 
Творець електромобіля, засновник клубу
Не в мережі

Звідки: г. Киев , Турьи Реметы Закарпатье .
Дякував (ла) 345 Подякували 706
Мій електротранспорт: Славута Электро АС привод VW T5 комби привод Dong Feng электро
Вторая батарея такая же . Можно ограничиться током 100 А .
Простота решения - кажущаяся . Много нюансов не видно с первого взгляда .

_________________
Мы не настолько богаты , чтобы ездить на бензине .
Мы не настолько здоровы , чтобы дышать выхлопными газами .
Поэтому мы ездим на электричестве .
больше 200 000 км на асинхронном электро приводе Славянка .


Повернутися до початку
 Профіль  
Відповісти цитуючи  
#122351Повідомлення 04 жовт 2021, 07:34 
Творець електромобіля
Аватара користувача
Не в мережі

Звідки: Украина, Киев
Дякував (ла) 34 Подякували 92
В том то и проблема. Если бы была двухкратная разница в напряжении то проблема решалась бы в лоб за счет поеобразователей, а так действительно не все так просто. С покупными преобразователями номер не пройдет...

_________________
Знание приумножает скорбь и увеличивает размер исходного кода.


Повернутися до початку
 Профіль  
Відповісти цитуючи  
#122357Повідомлення 04 жовт 2021, 08:28 
Голова клубу
Аватара користувача
Не в мережі

Звідки: Україна, Донецьк => Ірпінь
Дякував (ла) 6969 Подякували 2591
Мій електротранспорт: Tesla S
Хочу електротранспорт: е-панцирник
Я такое делал, но только в одном направлении: из машины 160В в солнечную установку 48В.
https://ev-tuning.com.ua/v2g-sistema-725


Повернутися до початку
 Профіль  
Відповісти цитуючи  
#122360Повідомлення 04 жовт 2021, 09:41 
Творець електромобіля
Аватара користувача
Не в мережі

Звідки: Мариуполь
Дякував (ла) 403 Подякували 231
Мій електротранспорт: Selena EC-4, Eva-5
Я заряжаю Еву-5 с батареей 180 вольт 12 кВт от накопителя солнечной системы с напряжением 48 вольт 20 кВт через три DC-DC преобразователя. Мощность заряда около 3 кВт, ток до 20 ампер. КПД при этом выше, чем если преобразовать 48 вольт в 220 АС инвертором и воспользоваться штатным зарядным устройством. Дешёвых решений DC-DC конверторов 48-180 вольт не нашел, поэтому собрал из трёх инверторов, два промышленных 24-55 вольт и, регулируемый по току и напряжению, DC-DC 48-70 вольт.

_________________
Ищу владельцев электроавто Eva-5 Bio Auto для обмена опытом.


Повернутися до початку
 Профіль  
Відповісти цитуючи  
#122377Повідомлення 04 жовт 2021, 19:29 
Власник електровелосипеда, член клубу
Аватара користувача
Не в мережі

Звідки: Запорожье
Дякував (ла) 297 Подякували 1094
Мій електротранспорт: >
MiViK писав(ла):
В том то и проблема. Если бы была двухкратная разница в напряжении то проблема решалась бы в лоб за счет поеобразователей, а так действительно не все так просто. С покупными преобразователями номер не пройдет...

Так не проблема сделать её двухкратной.... Чисто схемотехническое решение довольно простое, подключаем обе батареи последовательно, делаем ШИМ полумост на IGBT на полное напряжение двух батарей, и с полумоста через дроссель к точке соединения батарей через шунт. Обратной связью с шунта ограничиваем ток в обе стороны ШИМом, а текущее значение тока (задание токоограничения) и направление задаем уже исходя из потребностей.
Если есть принципиальная позиция соеденить батареи минусами, то просто понабится два полумоста с каждой батареи, и между ними дроссель, в зависимости от того куда надо перекачивать, один полумост пушпулит, а второй синхронно выпрямляет.

Если колхозить неохота, то подключаем так же две батареи последовательно, берем два телекоммуникационных блока питания (которые от напряжения двух последовательных батарей по постоянке гарантированно заводятся), подключаем эти два модуля выходами последовательно (потому что обычно они на ~50в, что бы не искать 100в экзотику), далее коммутируем эти два выхода на верхнюю или нижнюю батарею (в зависимости от того в какую надо качать). Для увеличения мощности модульно расширяем.

_________________
2 моноколеса, 2 электровела, 2 подводных буксира, надувной электро-каяк.


Повернутися до початку
 Профіль  
Відповісти цитуючи  
#122379Повідомлення 04 жовт 2021, 20:21 
Творець електромобіля
Аватара користувача
Не в мережі

Звідки: Украина, Киев
Дякував (ла) 34 Подякували 92
Я же не говорю что проблема не разрешима, просто для ее решения надо подзадуматься)
А идея с телекомуникационными блоками действительно хороша, только надо их подбирать - не все блоки адекватно работают от постоянки, есть и такие ККМ в которых отказался заводится на постоянке...

_________________
Знание приумножает скорбь и увеличивает размер исходного кода.


Повернутися до початку
 Профіль  
Відповісти цитуючи  
#122384Повідомлення 04 жовт 2021, 21:03 
Не в мережі

Звідки: Minsk, Great Litva
Дякував (ла) 129 Подякували 200
Интересная задачка. А действительно, как?. Бензин перелить из канистры в бак не проблема. С газом уже сложнее. Просто соединив два баллона максимум, чего можно добиться, то это поделить газ поровну. Если погреть один баллон, то газ пойдет в холодный. А как с электричеством. Может тоже чем-то помочь? Если тупо соединить батареи параллельно, то ток будет неконтролируемым, нужен какой-то ограничитель. Но и так они только поделятся поровну. То есть зарядиться можно только на 50%. Хотя, если заморочиться, то можно из батареи донора выкачать почти всю энергию в реципиента, пусть не всю но процентов 80. Но это будет дикий разбег по банкам и таким заниматься никто не будет. Это скорее теоретический вариант. Сначала отключать у донора несколько ячееек, чтобы напряжение было чуть выше реципиента и соединять их параллельно, затем постепенно к батарее донору подключать оставшиеся заряженные ячейки. После того, как напряжение батарей выровняется, то на реципиенте отключать по одной ячейке. Тем самым напряжение на ячейках реципиента начнет повышаться, то есть некоторые ячейки можно зарядить полностью типа будет 3+3+3+3=4+4+4. Ну и если к этому всему подключить какие-то активные балансипы, чтобы от более сильных заряжались более слабые. Причем балансиры нужны на обоих батареях. В общем, в теории перелиться можно, даже без дсдс преобразователей. Но на практике такое делать никто не станет. Если только где-то на необитаемом острове :D
Но задачка интересная


Повернутися до початку
 Профіль  
Відповісти цитуючи  
#122385Повідомлення 04 жовт 2021, 21:49 
Власник електровелосипеда
Не в мережі

Звідки: Lviv
Дякував (ла) 22 Подякували 61
Мій електротранспорт: 1квт евел
-=TRO=- писав(ла):
Чисто схемотехническое решение довольно простое

А можна схему? А то не врубаюсь, як має бути :?


Повернутися до початку
 Профіль  
Відповісти цитуючи  
#122395Повідомлення 05 жовт 2021, 07:51 
Активіст форуму
Не в мережі

Звідки: Беловодск
Дякував (ла) 1 Подякували 27
Здесь надо делать пушпул вольтодобавкой к одному из аккумляторов чтобы при одинаковых аккумуляторах произошла переливка из одного в другой, иначе все эти полумосты с дросселем лишь уравняют напряжения на обоих батареях это раз, во вторых - вольтодобавка на пару киловатт мощности даст сливать энергию на 20 киловатт, то есть токами до 200 ампер.
Можно и мостовую вольтодобавку но это резко удорожает конструкцию.
Все устройства с одним лишь дросселем без трансформатора (как повышайки) - это однотактники - а значит большие токи через транзистор.


Повернутися до початку
 Профіль  
Відповісти цитуючи  
#122402Повідомлення 05 жовт 2021, 10:31 
Власник електровелосипеда, член клубу
Аватара користувача
Не в мережі

Звідки: Запорожье
Дякував (ла) 297 Подякували 1094
Мій електротранспорт: >
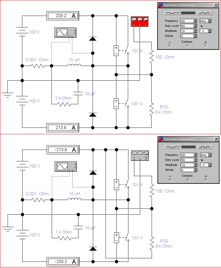
Ток писав(ла):
иначе все эти полумосты с дросселем лишь уравняют напряжения на обоих батареях это раз....

Да где же вы берётесь такие уверенные диванные, вас даже теоретиками назвать язык не поворачивается...
такое впечатление что забаненный Танго(тьфу, тьфу,тьфу) реинкарнирует постоянно.
Уравняют если на полумосте будет меандр, ШИМ же отличный от 50% (т.е. от меандра) даст перелив из одной в другую, очевидно же.

Нате вам дроссель, ШИМ, полумост из релюх (что бы до всех дошло), и токи на одном скрине тудым, на втором сюдым, на самом примитивном симуляторе.
Додаткові файли:
PWM200.jpg
PWM200.jpg [ 128.93 КБ | Переглядів: 10784 ]

В схеме с общими минусами батарей,и двумя полумостами, между которыми дроссель, все тоже самое.

_________________
2 моноколеса, 2 электровела, 2 подводных буксира, надувной электро-каяк.


Повернутися до початку
 Профіль  
Відповісти цитуючи  
Показати повідомлення за:  Поле сортування  
Почати нову тему Відповісти на тему  [ Повідомлень: 37 ]              На сторінку 1, 2, 3  Наступ.

Часовий пояс: UTC + 2 години


Хто зараз на конференції

Зараз цей форум переглядають: немає зареєстрованих користувачів і гості: 36


Ви не можете створювати нові теми
Ви не можете відповідати на повідомлення
Ви не можете редагувати свої повідомлення
Ви не можете видаляти свої повідомлення
Ви не можете додавати додаткові файли

Найти:
Створено на основі phpBB® Forum Software © phpBB Group