Внимание, в данной схеме на контактах светодиодов присутствует опасное для жизни напряжение !!! Или прячьте все в корпус за стекло, или принимайте меры к дополнительной изоляции.
Я контакты заливаю специальной эпоксидкой, а корпус светодиода, на всякий случай, изолирую от радиатора рукавом для запекания(мой держит испытание мегомметром на 4 киловольта) _______________________
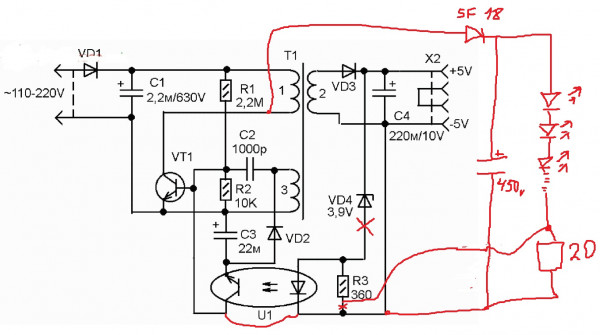
Есть у меня кучка светодиодов, из которых надо бы наделать светильников, напряжения светодиодов 72в и выше... Если покупать драйверы, то их цена выше цены самих светодиодов, а хочется как всегда бюджетного решения из того что под ногами валяется.... после длительного мозгового штурма, буквально час назад  взгляд упал на то что в закромах таки валяется. А валяются самые дешевые USB зарядки купленные мелким оптом по пол бакса за штучку.... Перематывать трансформаторы и подобные времязатратные варианты - не варианты, доработка должна быть минимальной, вот и родилась следующая схема: 
Додаткові файли:
			
			bp_up_LED.jpg [ 165.4 КБ | Переглядів: 8274 ]
		
		
	  Черным цветом исходная схема, а красным её доработка. Суть переделки > Набираем светодиодов в цепочку на напряжение гарантированно выше выпрямленного сетевого(которое 315 вольт), я решил что будет 5 светиков по 72 вольта (360 вольт). Поскольку схема обратноход, то беру и подключаю выпрямительный диод (обязательно быстрый) к рабочей точке трансформатора первички, выброс обратного хода даст напряжение выше питания и упрется в светодиоды. Для регулировки тока, ставлю шунт-резистор в минусовой цепи светодиодов, с тем расчетом что бы на нем упало около 1 вольта(напряжение открытия светодиода оптопары) при токе 50мА (1в / 0,05А = 20 Омм). При превышении тока в 50мА, оптрон откроется напряжением с шунта и приглушит схему. Из дополнительных деталей понадобятся: один резистор на 20 Омм, быстрый диод, и конденсатор 1+ микрофарад 450 вольт. И главное, светодиоды в такой схеме должны быть подключены без разъема (они ограничивают напряжение), иначе при плохом контакте может быть ахтунг.
Теперь про прикидки по мощности, (так как упустить этот момент было бы непростительно для моих седин): Зарядка изначально на 5в, 0,5А  , а это 2,5Вт мощности. В доработанном драйвере выходное напряжение будет разницей между выпрямленным сетевым и напряжением светодиодов, т.е. 360в-315в=45в , и при токе 50мА мощность составит 45в*0,05А=2,25Вт , вроде все четко. Однако мощность всей световой линейки будет 360*0,05А=
18Вт. 
Схема еще в живую не собиралась, но пока косяков я в ней не вижу. Гуманиарии ждите пока её не соберу я , или кто нибудь из тех кто "в танке". 
Схема проверена и работает, но из за полупериодного выпрямителя(один диод) и дрыщавого конденсатора после него, 
видно 50Гц пульсации. Надо ставить выпрямительный мостик и после него конденсатор поёмче. 
Поставил таки диодный мост вместо входного диода, поод руку как раз попался маленький, стало весьма приятно глазу. На дополнительный конденсатор уже места нет. Пульсации померять не могу, так как карманный осцилограф дома, а стационарным лезть в гальванически  неразвязанную высоковольтку я не хочу, не уверен в его изоляции.
Теперь давайте подробнее про КПД схемы из первого поста. Давайте допустим что КПД самой зарядки весьма низок и составляет 80%. Но данная зарядка по представленной схеме работает как повышайка, и добавляет напряжение свыше выпрямленных 310вольт, т.е. делает 50 вольт догоняя их до 360 вольт. Поскольку 20% потерь распостраняются только на эти 50 вольт, то реальные потери равны 20%*50в/360в=2,7% общих потерь. Т.е. 
КПД всей схемы 97%.  

И в догонку, воткнул в 36 вольт переменки, тоже работает, дает 360 вольт на выходе, но по яркости в разы слабее. 
И еще по секрету (по старому опыту), если резистор R1 на 2,2МОма уменьшить раз в 10, то преобразователь заведется даже от 12 вольт постоянки (мощность правда будет слабенькая), я когда то так делал в прибор подзарядку для банки лифера от 12 вольт.