Поточний час: 25 жовт 2025, 02:44

Часовий пояс: UTC + 2 години



Почати нову тему Відповісти на тему  [ Повідомлень: 342 ]  На сторінку Пред.  1 ... 11, 12, 13, 14, 15, 16, 17 ... 23  Наступ.
Автор Повідомлення
 Заголовок повідомлення: Re: Домашние накопители энергии
#129372Повідомлення 23 жовт 2022, 12:15 
Творець електромобіля
Не в мережі

Звідки: Луцьк, Україна
Дякував (ла) 6 Подякували 34
Мій електротранспорт: ЛуАЗ-969М електро, Fiat 500 EV w400
Присутні балансири від 'Романтика', запобіжник 70А- в корпусі АКБ, автомат здвоєний 25А зовні


Додаткові файли:
16665198753546413839785501489308.jpg
16665198753546413839785501489308.jpg [ 153.7 КБ | Переглядів: 4042 ]
16665200791723713607054544043331.jpg
16665200791723713607054544043331.jpg [ 167.63 КБ | Переглядів: 4042 ]
Повернутися до початку
 Профіль  
Відповісти цитуючи  
 Заголовок повідомлення: Re: Домашние накопители энергии
#129375Повідомлення 23 жовт 2022, 12:44 
Творець електромобіля
Не в мережі

Звідки: Луцьк, Україна
Дякував (ла) 6 Подякували 34
Мій електротранспорт: ЛуАЗ-969М електро, Fiat 500 EV w400
Доброго дня шановний пане Йосипе.
Пишу українською - надіюсь Ви сприймете.
Відпрацьоване масло має в собі всю таблицю Менделеева, досить проблематично його палити і собі і оточуючим.
Зараз бачу шлях до автономії в покупці Соняч Панелей 330$ за кВт потужності поодають.
1 кВт в моїй місцевості генерує за рік 1100 кВт.
Це статистика.
Моє сподивання в квартирі 1350 кВт в рік, і моє авто їсть 1400 кВт на 10 тис пробігу з лічильника.
Достатньо панелей на 3 кВт покрити все.
Мпю думку пртдбати 7 кВт -2300$ - і це все на 25 років вперед на автономне проживання.
Це 35 м квадратних панелей буде.
Панелі зразу на холостий хід напругу не вище 124,5 В - це для моїх умов і моєї батареї авто і додаткової батарей.
Батареї коштують 1800 в авто ( 13 кАт) і 500$ маленька - 4 кВт. Вони полслужать 17 років.в моїх режимах експлуатації.
Мала батарея здебільшого має вдома лежати і бути буфером.- поки авто їздить.
На ніч і авто і буфер об'єднувати.
Ні проєкт на газ ні приєднання до центр мережі не потрібно.
Лишок ее переводити в тепло- запасати.
Маю простінок в квартирі капітальний- 5м на 2,5 м на 55 см - це по теплоємності,як 3,5 тон водяний ,' теплоакумулятор' і він вже є в квартирі, не протече і можна нагрівати до 65 градусів - це ноома для печей( грубок).
Гріти стіну DC Струмом з панелей прямо.
В стіну заштробити петлі по 115 м кабелю, що коштує 1,7 грн за метр погонний.
І буде щастя.


Додаткові файли:
Screenshot_20221017-115638_Samsung Internet.jpg
Screenshot_20221017-115638_Samsung Internet.jpg [ 244.42 КБ | Переглядів: 4037 ]
Повернутися до початку
 Профіль  
Відповісти цитуючи  
 Заголовок повідомлення: Re: Домашние накопители энергии
#129380Повідомлення 23 жовт 2022, 14:45 
Творець електромобіля
Не в мережі

Звідки: Луцьк, Україна
Дякував (ла) 6 Подякували 34
Мій електротранспорт: ЛуАЗ-969М електро, Fiat 500 EV w400
Прошу вибачити: не дочитався,, що спалюєте папір обгортковий а масло теплоносій- незамерзайка.
Папір з хімічним теж присадками мабуть, та й все це носити пресувати, попіл виносити в поважному віці непросто.( в дружини старше покоління дровами топить- я всі процесси бачу і інколи приймаю участь- коли гостюємо)
Кращий незамерзаючий теплоносій горілка
( водка). Олія соняшникова з часом подімеризується ( затвердає), насоси будуть важко працювати.
Про панелі - автомобіліст цього року пального спалить на 2000-2500$ від пробігу 10 тис і до 15 статистика каже і вид палива впливає.
Ще фільта, масла свічки, провода заміна.
А так за ті ж кошти автономія на 25 років, і тільки пил з панелей змивати.
P.S. на отработку зреагував, бо є історія з старшою людиною, що топтла так гаража, пішла з життя через онкохворобу.


Повернутися до початку
 Профіль  
Відповісти цитуючи  
 Заголовок повідомлення: Re: Домашние накопители энергии
#129383Повідомлення 23 жовт 2022, 15:13 
Творець електромобіля
Не в мережі

Звідки: Луцьк, Україна
Дякував (ла) 6 Подякували 34
Мій електротранспорт: ЛуАЗ-969М електро, Fiat 500 EV w400
Про сонячні панелі та АКБ не сприйнялась інформація Вами, бо не було в прошлій практиці такого варіанту.
Моя сім'я 1,5 доби( суток), живе від АКБ 120В вже, розряд мізер поки.
Придбаю інвертор тоді і холодильник і наслс для води буде Ок.


Додаткові файли:
Screenshot_20221023-161222_Samsung Internet.jpg
Screenshot_20221023-161222_Samsung Internet.jpg [ 250.57 КБ | Переглядів: 4019 ]
Повернутися до початку
 Профіль  
Відповісти цитуючи  
 Заголовок повідомлення: Re: Домашние накопители энергии
#129385Повідомлення 23 жовт 2022, 18:10 
Творець електромобіля
Не в мережі

Звідки: Луцьк, Україна
Дякував (ла) 6 Подякували 34
Мій електротранспорт: ЛуАЗ-969М електро, Fiat 500 EV w400
За півтори доби користування напруга в АКБ знизилась з 117,5 В до 116,9В, при цьому нижній поріг, що допускаю для батареї - 100В.(0.6В за добу з половиною впало, при дельті 20В - на 21,22 доби(суток)) хватить.
В межах 118-103В характеристика лінійна.
Пуйло Хутін і посіпаки його порушили ліні і підстанціїї, як Ви Йосипе пишете -'обрезалі' для 1,5 млн Українців вчора.
В тих випадках горить масло трансформаторне Ви самі додому до себе принесли 200 л масла і розмістили його навколо димоходу. Тобто, небезпеку підвищили для себе і рідних.
Кращий теплоносій, як без того не обійтись ніяк- вода ( теплоємність велика і в'язкість мала відносно масел- меньше кубів теплоносія перекачувати і менша на насоси нагрузка, стандартні прокладки, не бензомаслостійкі кругом в системі).
Щоб не замерзала вода додають технічний( дешевий) спирт до неї.
Час 'последних паровозов и первих космодромов' пройшов і тепер не мегавати і тис кубометрів і тон важливі а доцільність і ефективність.
Є історія про шахту, електростанцію і залізницю між ними.
Добувли в шахті тис кубометрів вугілля, возили по залізниці тисячі тонн, електростанція спалювпла і виробляла мегавати для шахти і щалізниці. А на 'вихлопі - ' без толку, тільки для підтримки цього круговороту.
Вибачте як, оффтоп. Далі тільки про накопичувачі.


Додаткові файли:
Screenshot_20221023-190836_Samsung Internet.jpg
Screenshot_20221023-190836_Samsung Internet.jpg [ 174.76 КБ | Переглядів: 3996 ]
Повернутися до початку
 Профіль  
Відповісти цитуючи  
 Заголовок повідомлення: Re: Домашние накопители энергии
#129387Повідомлення 23 жовт 2022, 18:51 
Власник електровелосипеда
Не в мережі

Звідки: Київ Україна
Дякував (ла) 442 Подякували 623
Мій електротранспорт: Електровелосипед Заря Силач
Хочу електротранспорт: BYD
Питома теплоємність деяких речовин с, Дж/(кг*К)
Додаткові файли:
Снимок1.JPG
Снимок1.JPG [ 26.56 КБ | Переглядів: 3989 ]

Найкраща теплоємна і безкоштовна рідина це вода. Один мінус що замерзає.


Повернутися до початку
 Профіль  
Відповісти цитуючи  
 Заголовок повідомлення: Re: Домашние накопители энергии
#129390Повідомлення 23 жовт 2022, 19:21 
Власник електровелосипеда, член клубу
Аватара користувача
Не в мережі

Звідки: Запорожье
Дякував (ла) 295 Подякували 1091
Мій електротранспорт: >
Была у меня давняя мысль, перемотать двигатель компрессора холодильника под малое напряжение. А сделать синус от тех же 12-48 вольт, уже не проблема, например на базе силовой части любого дешевого контроллера для моторколес, путем замены микроконтроллера на свой(там любой дешевый справится, два ШИМа всего надо). Даже была шальная мысль, а не заняться ли этим на поток. А то производители компрессоров на постояное напряжение как то сильно много денег хотят , даже китайцы за один только блок управления хотят 80+ уе, и 180 за полный комплект с компрессором. А у нас по 250-300 баксов продают. В то время как обычный новый компрессор стоит у нас 40уе.

_________________
2 моноколеса, 2 электровела, 2 подводных буксира, надувной электро-каяк.


Повернутися до початку
 Профіль  
Відповісти цитуючи  
 Заголовок повідомлення: Re: Домашние накопители энергии
#129393Повідомлення 23 жовт 2022, 19:49 
Активіст форуму
Аватара користувача
Не в мережі

Звідки: Тернопіль
Дякував (ла) 0 Подякували 32
Leon29 писав(ла):
Питома теплоємність деяких речовин с, Дж/(кг*К)
Додаткові файли:
Снимок1.JPG

Найкраща теплоємна і безкоштовна рідина це вода. Один мінус що замерзає.

Австралийцы выпускают серийно теплоаккумуляторы применяя в них расплавленный песок - около 1400 град. Это куда портативнее чем греть воду до 100 градусов, т. е. запас энергии куда больше чем все эти масла и вода....

_________________
Навіщо займатися електрикою якщо не в змозі опанувати навіть мову.
https://www.youtube.com/watch?v=M8JfGYuut0w


Повернутися до початку
 Профіль  
Відповісти цитуючи  
 Заголовок повідомлення: Re: Домашние накопители энергии
#129396Повідомлення 23 жовт 2022, 20:48 
Власник електровелосипеда
Не в мережі

Звідки: Київ Україна
Дякував (ла) 442 Подякували 623
Мій електротранспорт: Електровелосипед Заря Силач
Хочу електротранспорт: BYD
Тут вже кому що дешевше, зручніше і вигідніше. Вам підходить масло, нехай буде масло. Але в довідники заглядати потрібно. Знайомі на дачі залили в систему чистий спирт. Вийшла шляпа, і довелось вилити. У спирту теплоемність мала, він тепло погано переносить, дуже проникний через ущільнення, випаровується і температура кипіння дуже низька.
На дачі якщо є газ найкраще газові конвектори. Ні труб, ні батарей, ні рідини. Кожна кімната автономна.
А якщо твердопаливне опалення, то можливо звичайна грубка.


Повернутися до початку
 Профіль  
Відповісти цитуючи  
 Заголовок повідомлення: Re: Домашние накопители энергии
#129400Повідомлення 23 жовт 2022, 22:36 
Активіст форуму
Аватара користувача
Не в мережі

Звідки: луганск-одесса
Дякував (ла) 48 Подякували 52
Мій електротранспорт: Nissan leaf
Хочу електротранспорт: Шоб заряжался швидше а проїзджал бiльше
да как ещё- накопить в аккумуляторе. потому и тема на них съехала :D

_________________
Желающий создавать находит средства. Не желающий- причину


Повернутися до початку
 Профіль  
Відповісти цитуючи  
 Заголовок повідомлення: Re: Домашние накопители энергии
#129401Повідомлення 23 жовт 2022, 23:10 
Активіст форуму
Не в мережі

Звідки: Вінниця
Дякував (ла) 78 Подякували 48
-=TRO=- писав(ла):
Была у меня давняя мысль, перемотать двигатель компрессора холодильника под малое напряжение. А сделать синус от тех же 12-48 вольт, уже не проблема, например на базе силовой части любого дешевого контроллера для моторколес, путем замены микроконтроллера на свой(там любой дешевый справится, два ШИМа всего надо). Даже была шальная мысль, а не заняться ли этим на поток. А то производители компрессоров на постояное напряжение как то сильно много денег хотят , даже китайцы за один только блок управления хотят 80+ уе, и 180 за полный комплект с компрессором. А у нас по 250-300 баксов продают. В то время как обычный новый компрессор стоит у нас 40уе.

Якраз останні дні моніторив де купити інвертор саме з чистим синусом (до цього взагалі не знав що є різні синуси і різниці, і взагалі знання у цій галузі мінімальні) та бачу що дуже великий попит на них, в нявності майже ніде немає (особливо невеликої потужності) і ціни досить немаленькі. Я, наприклад, планую заживити хоча б котел у разі довготривалого відключення світла, добре що є батарейка для електротранспорту


Повернутися до початку
 Профіль  
Відповісти цитуючи  
 Заголовок повідомлення: Re: Домашние накопители энергии
#129402Повідомлення 23 жовт 2022, 23:29 
Активіст форуму
Аватара користувача
Не в мережі

Звідки: луганск-одесса
Дякував (ла) 48 Подякували 52
Мій електротранспорт: Nissan leaf
Хочу електротранспорт: Шоб заряжался швидше а проїзджал бiльше
dlutskov писав(ла):
-=TRO=- писав(ла):
Была у меня давняя мысль, перемотать двигатель компрессора холодильника под малое напряжение. А сделать синус от тех же 12-48 вольт, уже не проблема, например на базе силовой части любого дешевого контроллера для моторколес, путем замены микроконтроллера на свой(там любой дешевый справится, два ШИМа всего надо). Даже была шальная мысль, а не заняться ли этим на поток. А то производители компрессоров на постояное напряжение как то сильно много денег хотят , даже китайцы за один только блок управления хотят 80+ уе, и 180 за полный комплект с компрессором. А у нас по 250-300 баксов продают. В то время как обычный новый компрессор стоит у нас 40уе.

Якраз останні дні моніторив де купити інвертор саме з чистим синусом (до цього взагалі не знав що є різні синуси і різниці, і взагалі знання у цій галузі мінімальні) та бачу що дуже великий попит на них, в нявності майже ніде немає (особливо невеликої потужності) і ціни досить немаленькі. Я, наприклад, планую заживити хоча б котел у разі довготривалого відключення світла, добре що є батарейка для електротранспорту
придбав сьогоднi UKC 2500W за 2500 грн ;) мод. сiнус подивимось як буде бо кажуть шо не такий страшний той дiдько тобто мод. сiнус, аби не меандр. Доречi й меандр то не так вже й погано коли нема взагалi нiчого, колекторнi двигуни (електроiнструменти) добре працюють, блоки живлення та заряднi пристрої мобiлок/ноутбуков теж начебто без зайвих питань хiбашо мiкрохвильовка не схотiла борщ розiгрiти довелось газову плитку на цей випадок придбати а тп котел в мене ще спочатку встановлено шахтний як його звуть "Холмова" й доречi циркуляцiйний насос до нього теж вiд меандрозавра працював аж гай тремтiв :)

_________________
Желающий создавать находит средства. Не желающий- причину


Повернутися до початку
 Профіль  
Відповісти цитуючи  
 Заголовок повідомлення: Re: Домашние накопители энергии
#129403Повідомлення 23 жовт 2022, 23:36 
Активіст форуму
Не в мережі

Звідки: Вінниця
Дякував (ла) 78 Подякували 48
прагматик писав(ла):
придбав сьогоднi UKC 2500W за 2500 грн ;) мод. сiнус подивимось як буде бо кажуть шо не такий страшний той дiдько тобто мод. сiнус, аби не меандр. Доречi й меандр то не так вже й погано коли нема взагалi нiчого, колекторнi двигуни (електроiнструменти) добре працюють, блоки живлення та заряднi пристрої мобiлок/ноутбуков теж начебто без зайвих питань хiбашо мiкрохвильовка не схотiла борщ розiгрiти довелось газову плитку на цей випадок придбати а тп котел в мене ще спочатку встановлено шахтний як його звуть "Холмова" й доречi циркуляцiйний насос до нього теж вiд меандрозавра працював аж гай тремтiв :)

Теж читав за мод синуси, і теж в цілому наче пишуть що нічого там страшного немає, але в першу чергу потрібно заживити котел, а він саме у зоні ризику, як пишуть. Те ще звуки додаткові чи кпд менше то не так страшно як те що може просто щось з ладу вийти...а зараз усі ці пристрої з різною електронікою, тому вирішив пошукати саме правильний синус. А що за меандр? це бренд якійсь?


Повернутися до початку
 Профіль  
Відповісти цитуючи  
 Заголовок повідомлення: Re: Домашние накопители энергии
#129404Повідомлення 24 жовт 2022, 00:42 
Активіст форуму
Аватара користувача
Не в мережі

Звідки: луганск-одесса
Дякував (ла) 48 Подякували 52
Мій електротранспорт: Nissan leaf
Хочу електротранспорт: Шоб заряжался швидше а проїзджал бiльше
dlutskov писав(ла):
А що за меандр? це бренд якійсь?
нi, то форма хвилi струму на виходi найдешевших перетворювачив DC/AC тобто якшо модифiкований сiнус майже повторюе хвилю сiнусоеди то меандр навiть не намагаеться це робити й вигляда тупо як вмик туди- вимик- вмик назворот- вимик й так по колу


Додаткові файли:
синусы.jpg
синусы.jpg [ 9.33 КБ | Переглядів: 4082 ]

_________________
Желающий создавать находит средства. Не желающий- причину
Повернутися до початку
 Профіль  
Відповісти цитуючи  
 Заголовок повідомлення: Re: Домашние накопители энергии
#129409Повідомлення 24 жовт 2022, 10:32 
Активіст форуму
Аватара користувача
Не в мережі

Звідки: Тернопіль
Дякував (ла) 0 Подякували 32
Олтер - вы часом не ракарский?
Признайтесь что такой инвертор вы не делали и это ваши фантазии.
Чтобы "набрать" или по иному сформировать такой сигнал как вы описали выше на рассыпухе - даже виртуозу схемотехнику потребуется минимум неделя.
Вы хоть представление имеете о работе того же дешифратора ИД3?

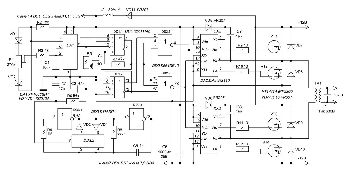
PS:
Я во "Флудилке - 2" приводил схему простейшего синусного инвертора на сетевое напряжение.

Так как "Флудилку - 2" видят не все - то дублирую его схему здесь.


Додаткові файли:
Синусоидальный.jpeg
Синусоидальный.jpeg [ 103.52 КБ | Переглядів: 4052 ]

_________________
Навіщо займатися електрикою якщо не в змозі опанувати навіть мову.
https://www.youtube.com/watch?v=M8JfGYuut0w
Повернутися до початку
 Профіль  
Відповісти цитуючи  
Показати повідомлення за:  Поле сортування  
Почати нову тему Відповісти на тему  [ Повідомлень: 342 ]              На сторінку Пред.  1 ... 11, 12, 13, 14, 15, 16, 17 ... 23  Наступ.

Часовий пояс: UTC + 2 години


Хто зараз на конференції

Зараз цей форум переглядають: немає зареєстрованих користувачів і гості: 13


Ви не можете створювати нові теми
Ви не можете відповідати на повідомлення
Ви не можете редагувати свої повідомлення
Ви не можете видаляти свої повідомлення
Ви не можете додавати додаткові файли

Найти:
Створено на основі phpBB® Forum Software © phpBB Group