Поточний час: 31 жовт 2025, 20:18

Часовий пояс: UTC + 2 години



Почати нову тему Відповісти на тему  [ Повідомлень: 143 ]  На сторінку Пред.  1 ... 3, 4, 5, 6, 7, 8, 9, 10  Наступ.
Автор Повідомлення
#90494Повідомлення 14 вер 2019, 06:55 
Site Admin
Аватара користувача
Не в мережі

Звідки: город Киев
Дякував (ла) 420 Подякували 1149
Мій електротранспорт: Nissan Leaf
ДядяВася писав(ла):
Т.е., своего решения таки нет?
Я правильно понял, одни понты?

Я до завтра подожду, может нарисуешь... :lachtot:

Ну, времени для Oleg, чтоб хоть как то реабилитироваться, было предостаточно.
Поэтому, за то, что развел срач в теме, за грубость и хамство - бан на всегда! (по его же просьбе, и бесплатно!).
Срач, естественно, почищу.

_________________
Чем скуднее знания, тем категоричней суждения.

"Глупцы все, кто глупцами кажутся и половина тех, что не кажется". (Бальтасар Грасиан)


Повернутися до початку
 Профіль  
Відповісти цитуючи  
#90515Повідомлення 14 вер 2019, 13:07 
Активіст форуму
Аватара користувача
Не в мережі

Звідки: Троицк
Дякував (ла) 69 Подякували 105
Дядь Вась, ну в самом деле то, что за карательные методы у тебя?
Мало ли, человек может "навеселе" после праздника был.
Ну побалагурили, всяко ж бывает.
Можно же на недельку "закрыть", зачем же так круто сразу.
Поразгоняешь всех, и дальше что?
Ракарского амнистируй будь ласка. Милейший же человек, будущее нес в "массы".

Не на бабские же форумы нам идти обмениваться кулинарными рецептами. :freu2:


А теперь вопрос к Гоге:
Можете посмотреть как меняется напряжение солнечной панели от например в ясный солнечный день и - пасмурный. Что то я не увидел нигде убедительных сведений по этому поводу.
И второе. У вас никогда КЗ солнечной панели не было? Этот меня интересует режим.

Схему рисую.

_________________
-----------------------------------------------------------------------
Лучше сразу взяться за ум, чтобы потом не хвататься за голову!


Повернутися до початку
 Профіль  
Відповісти цитуючи  
#90518Повідомлення 14 вер 2019, 14:26 
Активіст форуму
Аватара користувача
Не в мережі

Звідки: Троицк
Дякував (ла) 69 Подякували 105
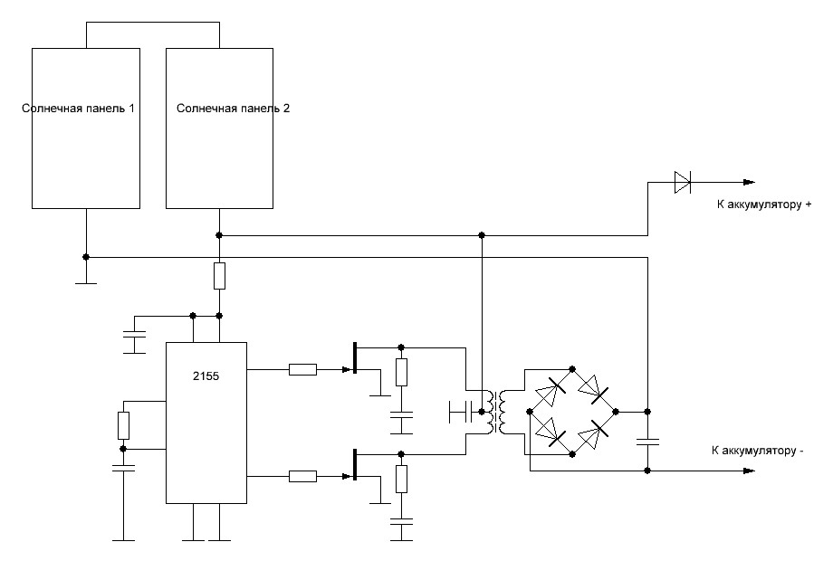
Гога, вот в принципе и вся схема.
Собрать можно на электрокартоне (в качестве платы).
Номиналы деталей позже напишу.


Додаткові файли:
Добавка к солнечной панели.JPG
Добавка к солнечной панели.JPG [ 41.42 КБ | Переглядів: 5100 ]

_________________
-----------------------------------------------------------------------
Лучше сразу взяться за ум, чтобы потом не хвататься за голову!
Повернутися до початку
 Профіль  
Відповісти цитуючи  
#90543Повідомлення 15 вер 2019, 07:42 
Творець електромобіля, член клубу
Не в мережі

Звідки: Жмеринка
Дякував (ла) 155 Подякували 683
Мій електротранспорт: Ел-Пежо 205 - 30000км ........ ..... Ел-FAW 6371 - 70000км
танго писав(ла):
А теперь вопрос к Гоге:
Можете посмотреть как меняется напряжение солнечной панели от например в ясный солнечный день и - пасмурный.
И второе. У вас никогда КЗ солнечной панели не было?
Схему рисую.

СБ в режиме ХХ напряжение практически не меняет от освещенности(только ток),а вот в системе практически мощность может падать до 10%
СБ не боится КЗ

_________________
Пробіг на Эл-Пежо 30 000км
Пробіг на єл-FAW 6371 60 000км


Повернутися до початку
 Профіль  
Відповісти цитуючи  
#90593Повідомлення 15 вер 2019, 17:48 
Активіст форуму
Аватара користувача
Не в мережі

Звідки: Троицк
Дякував (ла) 69 Подякували 105
Готово.:ja:
Микросхемы IR2153 на Космодроме по 15 грн.


Додаткові файли:
Добавка к солнечной панели.JPG
Добавка к солнечной панели.JPG [ 159.79 КБ | Переглядів: 5050 ]

_________________
-----------------------------------------------------------------------
Лучше сразу взяться за ум, чтобы потом не хвататься за голову!
Повернутися до початку
 Профіль  
Відповісти цитуючи  
#90623Повідомлення 16 вер 2019, 07:55 
Творець електромобіля, член клубу
Не в мережі

Звідки: Жмеринка
Дякував (ла) 155 Подякували 683
Мій електротранспорт: Ел-Пежо 205 - 30000км ........ ..... Ел-FAW 6371 - 70000км
танго писав(ла):
Готово..

Спсб. буду искать "спонсора" :?

_________________
Пробіг на Эл-Пежо 30 000км
Пробіг на єл-FAW 6371 60 000км


Повернутися до початку
 Профіль  
Відповісти цитуючи  
#90626Повідомлення 16 вер 2019, 08:12 
Site Admin
Аватара користувача
Не в мережі

Звідки: город Киев
Дякував (ла) 420 Подякували 1149
Мій електротранспорт: Nissan Leaf
Только будет как обычно - включаешь, а оно не работает!
Попадалово на все 15 грн, да еще и перед спонсором отвечать!.. :lol:

_________________
Чем скуднее знания, тем категоричней суждения.

"Глупцы все, кто глупцами кажутся и половина тех, что не кажется". (Бальтасар Грасиан)


Повернутися до початку
 Профіль  
Відповісти цитуючи  
#90629Повідомлення 16 вер 2019, 09:05 
Власник електровелосипеда
Не в мережі

Звідки: Киев
Дякував (ла) 243 Подякували 617
Мій електротранспорт: Ё
танго писав(ла):
по 15 грн.

а еще не забудьте ведерко полевичков посчитать,
в таких "схемах" они упаковками горят.
Хотя , Ватт на 10 -20 оно работать будет, а вот на серьезную нагрузку нужна проработка топологии , чего любитель не может сделать.

_________________
Э-вел,3 кВт Quanshun,Келли 200А,ли-ион,3.2кВтЧ,(LG 48АЧ, 21S) , max 75 км\ч, > 60 000 км


Повернутися до початку
 Профіль  
Відповісти цитуючи  
#90632Повідомлення 16 вер 2019, 09:23 
Site Admin
Аватара користувача
Не в мережі

Звідки: город Киев
Дякував (ла) 420 Подякували 1149
Мій електротранспорт: Nissan Leaf
Точно, это ж еще расходы на ведро! я про него совсем забыл... :D

_________________
Чем скуднее знания, тем категоричней суждения.

"Глупцы все, кто глупцами кажутся и половина тех, что не кажется". (Бальтасар Грасиан)


Повернутися до початку
 Профіль  
Відповісти цитуючи  
#90641Повідомлення 16 вер 2019, 10:51 
Власник електровелосипеда
Не в мережі

Звідки: Украина Киев
Дякував (ла) 8 Подякували 118
Мій електротранспорт: 2WD планетарный полный привод е-велосипед
Хочу електротранспорт: Tesla M3 4WD
Утром провел занимательный эксперимент. Одна панель напрямую заряжала сборку лития 5S (max 21V); вторая панель работала через МППТ и тоже заряжала сборку лития 5S. Я устроил им соревнования на мощность,заливаемую в аккумы. Панели одинаковые,стоят рядом на балконе. Номинал каждой 150 Вт,ХХ 21.2В, точка макс. мощности 18.3 В заводская.
Первая сборка маленькая,на 127 Вт*ч напряжение перед зарядкой 18 В; вторая сборка 460 Вт*ч имела напряжение перед зарядкой 19,1 В.
Как и стоило ожидать,первая маленькая сборка уверенно лидировала с максималкой 77 Вт,что при ее емкости быстро поднимало ее напряжение с 18 до 18.96 В. Однако,при 19 В мощность снизилась до 70 Вт.
Вторая за счет большей емкости так и оставалась на 19,2В и заряжалась 72 Вт.
Первая сборка все дальше от ТММ,и мощность заряда неуклонно стремится к нулю,когда напряжения сборки и панели выровняются.
Вторая сборка настроена на полный заряд 21 В сборки. И даже когда на панели будет 17-16 В вечером на выходе с МППТ будет идти заряд с повышением напряжения.
Вечером я увижу уже знакомую картину: маленькая сборка будет на 18,6В; на большой 21 В и заряд окончен.


Повернутися до початку
 Профіль  
Відповісти цитуючи  
#90643Повідомлення 16 вер 2019, 11:10 
Активіст форуму
Аватара користувача
Не в мережі

Звідки: Троицк
Дякував (ла) 69 Подякували 105
На такие мощностя (напряжение не высокое относительно) схемы работают с полпинка.
Главное проводки в самой схеме не делать свисающими на пол (снабберы желательно прямо на выводы транзисторов напаять). Остальные провода до 4 см. (в самой схеме) роли играть не будут, здесь ток по первичке 4 ампера - это фигня (во вторичке соответственно 2 ампера).
Если сами не собирали такое, то конечно лучше обратиться к паяльщикам кто делал подобное, т. к. по ходу дела возникнет масса вопросов.

Может попозже нарисую схему компоновки.

Делал БП (до полусотни их было собрано) на такой микрушке в первичке было 30 ампер - это несколько похлеще - ни один транзистор не сгорел.

Издеваются "диванные практики" - их понять можно. :freu2:

_________________
-----------------------------------------------------------------------
Лучше сразу взяться за ум, чтобы потом не хвататься за голову!


Повернутися до початку
 Профіль  
Відповісти цитуючи  
#90653Повідомлення 16 вер 2019, 12:42 
Не в мережі

Звідки: Запорожье
Дякував (ла) 115 Подякували 193
Мій електротранспорт: -
Хочу електротранспорт: -
Den Tumanov писав(ла):
Утром провел занимательный эксперимент. Одна панель напрямую заряжала сборку лития 5S (max 21V); вторая панель работала через МППТ и тоже заряжала сборку лития 5S.
Вечером я увижу уже знакомую картину: маленькая сборка будет на 18,6В; на большой 21 В и заряд окончен.

Хм... так получается, что не врут инженеры? Закон Ома таки работает?
Спасибо за эксперимент, но может и не стоило напрягаться с экспериментом. Все было и так ясно из теории.
Оптимальную зарядку батареи от солнца можно организовать и относительно просто. Единственная беда - батареи , панели и хотелки у каждого члена клуба свои.
Ну и конструкторы зарядок за 15 грн тоже расплодились. Куда проще намотать что попало, чем попало и распаять на картонной плате чем вникать в схемотехнику. Работать, конечно, не будет, но время потратится увлекательно.


Повернутися до початку
 Профіль  
Відповісти цитуючи  
#90657Повідомлення 16 вер 2019, 13:21 
Власник електровелосипеда
Аватара користувача
Не в мережі

Звідки: Херсон, Украина
Дякував (ла) 144 Подякували 141
Мій електротранспорт: Эл.вел 48В/500Вт
танго писав(ла):
Может попозже нарисую схему компоновки.
Издеваются "диванные практики" - их понять можно.

Спасибо,не надо. Если компоновка будет такая же, как и схема, то свя-свят её повторять.
А эта схема : viewtopic.php?f=48&t=2222&p=90646#p90646 вообще в Вашем исполнении шедевральна :bravo: . Буду рекомендовать всем знакомым. :doh:
От "диванного практика" :winken: , повеселил от души.


Повернутися до початку
 Профіль  
Відповісти цитуючи  
#90659Повідомлення 16 вер 2019, 13:28 
Не в мережі

Звідки: Запорожье
Дякував (ла) 115 Подякували 193
Мій електротранспорт: -
Хочу електротранспорт: -
igo61 писав(ла):
А эта схема : viewtopic.php?f=48&t=2222&p=90646#p90646 шедевральна :bravo: . Буду рекомендовать всем знакомым. :doh:
.

Вам хочется песен? Их есть у меня.


Повернутися до початку
 Профіль  
Відповісти цитуючи  
#90660Повідомлення 16 вер 2019, 13:38 
Власник електровелосипеда
Не в мережі

Звідки: Украина Киев
Дякував (ла) 8 Подякували 118
Мій електротранспорт: 2WD планетарный полный привод е-велосипед
Хочу електротранспорт: Tesla M3 4WD
Микроватт писав(ла):
Хм... так получается, что не врут инженеры? Закон Ома таки работает?
.

Он работает. В первом случае заряд шел без контроля протекающего тока,но эта бюджетная радость длится не долго. Например,на сборке 19,5 В,панель раскалилась под прямым солнцем и ее ХХ снизился и равен напряжению сборки. Ток больше не идет в сборку. 0,0А уныло показывает ваттметр. А вот если бы брать с панели чуть ниже,с 16 В - можно снять всю ее мощь. Так и поступают МППТ.
Проблема еще в том,что народ боится быть обманутым на Алиэкспресс. В 100% лотов ШИМ контроллер за 10-15 долларов там охотно выдают за полноценный МППТ контроллер O_o
Настоящие МППТ стоят от 120 долларов на 10-15А в корпусном исполнении. Есть еще модули бескорпусные - плата с установленными деталями. Они до 20А работают. За счет этого чуть дешевле 70-100 долларов. Но там желательно разбираться или быть в курсе,какие из них просто адаптивные повышайки/понижайки без поиска ТММ (+2В выше напряжения АКБ),а какие именно отслеживают и созданы именно для этого.
У меня был экземпляр корпусного МППТ,который просто накидывал +2В к напряжению АКБ и такое напряжение снимал с панели. Если на АКБ 10В,то он просто плюсовал еще 2 В и "душил" панель на 12 В! Она теряла при этом до 30% мощности. Вскрытие обнаружило понижайку DC-DC с дросселями и чип контроллера. Я горевал не долго,ошибка выбора мне обошлась в 25 баксов. Купил по совету знающих людей модуль за 100 долларов с американским чипом и успокоился.
Точку мощности действительно ищет,делает это быстро. Через каждые 3-4 минуты он мониторит изменения мощности панели в связи с возможными изменениями погоды (облака,дождь,солнце,снег). Такое на коленке не намотать)


Повернутися до початку
 Профіль  
Відповісти цитуючи  
Показати повідомлення за:  Поле сортування  
Почати нову тему Відповісти на тему  [ Повідомлень: 143 ]              На сторінку Пред.  1 ... 3, 4, 5, 6, 7, 8, 9, 10  Наступ.

Часовий пояс: UTC + 2 години


Хто зараз на конференції

Зараз цей форум переглядають: немає зареєстрованих користувачів і гості: 25


Ви не можете створювати нові теми
Ви не можете відповідати на повідомлення
Ви не можете редагувати свої повідомлення
Ви не можете видаляти свої повідомлення
Ви не можете додавати додаткові файли

Найти:
Створено на основі phpBB® Forum Software © phpBB Group