Поточний час: 03 трав 2026, 17:17

Часовий пояс: UTC + 2 години


Правила форума


Продавець повинен у першому ж пості чітко вказати, що продається, повні технічні характеристики, ціну, по можливості фото. У назві теми має бути коротка назва товару. Теми з назвою типу "Продам шикарний варіант" будуть відразу видаляться з попередженням автора. Обговорення бажано проводити у технічному розділі форуму за адресою http://electroavtosam.com.ua/forums/viewforum.php?f=29


Почати нову тему Відповісти на тему  [ Повідомлень: 312 ]  На сторінку Пред.  1, 2, 3, 4, 5, 6, 7, 8 ... 21  Наступ.
Автор Повідомлення
 Заголовок повідомлення: Re: Продам промышленные блоки питания
#52363Повідомлення 16 лют 2018, 22:30 
Творець електромобіля
Аватара користувача
Не в мережі

Звідки: Украина, Киев
Дякував (ла) 260 Подякували 127
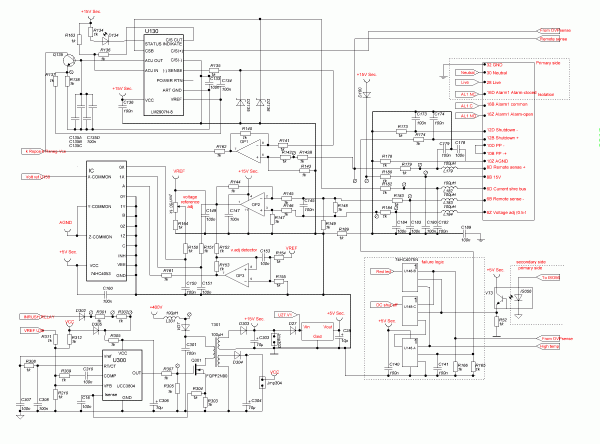
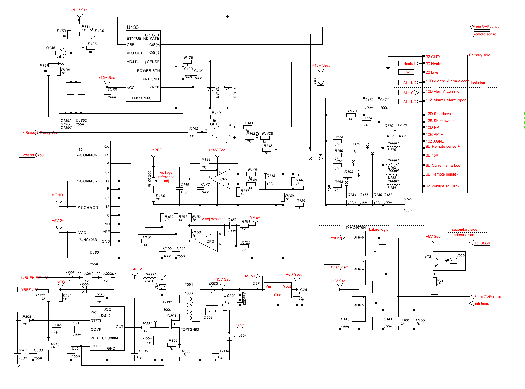
Нашлась такая схемка, у кого есть ELTEK SMPS-1000 можете свериться.


Додаткові файли:
ELTEK SMPS-1000.GIF
ELTEK SMPS-1000.GIF [ 87.29 КБ | Переглядів: 11098 ]
Повернутися до початку
 Профіль  
Відповісти цитуючи  
 Заголовок повідомлення: Re: Продам промышленные блоки питания
#52364Повідомлення 16 лют 2018, 22:39 
Власник електровелосипеда
Не в мережі

Звідки: Днiпро (Украина)
Дякував (ла) 4 Подякували 50
Мій електротранспорт: Ровер электричный
Flatpack 700 с регулировкой от 37 до 60 вольт, на ток 14 ампер

Какой прайс на этот блок ?


Повернутися до початку
 Профіль  
Відповісти цитуючи  
 Заголовок повідомлення: Re: Продам промышленные блоки питания
#52474Повідомлення 18 лют 2018, 20:47 
Власник електровелосипеда
Аватара користувача
Не в мережі

Звідки: Борисполь
Дякував (ла) 92 Подякували 262
Мій електротранспорт: Самодельный электромот "Багира"
Было 500грн.


Повернутися до початку
 Профіль  
Відповісти цитуючи  
 Заголовок повідомлення: Re: Продам промышленные блоки питания
#54745Повідомлення 23 бер 2018, 12:14 
Не в мережі

Звідки: х.Сорокінъ, Гундоровскаго куста
Дякував (ла) 14 Подякували 0
Мій електротранспорт: лисапед
AlexT писав(ла):
Нашлась такая схемка, у кого есть ELTEK SMPS-1000 можете свериться.

А в курсе,-для чего две крутилки,внутри за решёткой?


Повернутися до початку
 Профіль  
Відповісти цитуючи  
 Заголовок повідомлення: Re: Продам промышленные блоки питания
#54748Повідомлення 23 бер 2018, 12:49 
Не в мережі

Звідки: г.Черкассы
Дякував (ла) 32 Подякували 39
ограничение выходного тока и напряжение выключения выхода.


Повернутися до початку
 Профіль  
Відповісти цитуючи  
 Заголовок повідомлення: Re: Продам промышленные блоки питания
#54751Повідомлення 23 бер 2018, 13:22 
Творець електромобіля, член клубу
Не в мережі

Звідки: Жмеринка
Дякував (ла) 159 Подякували 691
Мій електротранспорт: Ел-Пежо 205 - 30000км ........ ..... Ел-FAW 6371 - 70000км
ser_mih писав(ла):
ограничение выходного тока и напряжение выключения выхода.

Я ток меньше,чем 13А снизить не мог :nein:

_________________
Пробіг на Эл-Пежо 30 000км
Пробіг на єл-FAW 6371 60 000км


Повернутися до початку
 Профіль  
Відповісти цитуючи  
 Заголовок повідомлення: Re: Продам промышленные блоки питания
#54760Повідомлення 23 бер 2018, 17:08 
Не в мережі

Звідки: г.Черкассы
Дякував (ла) 32 Подякували 39
От 1.5А до 13А-15А только паяльником, если мы про СМПС.


Повернутися до початку
 Профіль  
Відповісти цитуючи  
 Заголовок повідомлення: Re: Продам промышленные блоки питания
#54763Повідомлення 23 бер 2018, 17:49 
Творець електромобіля, член клубу
Не в мережі

Звідки: Жмеринка
Дякував (ла) 159 Подякували 691
Мій електротранспорт: Ел-Пежо 205 - 30000км ........ ..... Ел-FAW 6371 - 70000км
ser_mih писав(ла):
От 1.5А до 13А-15А только паяльником, если мы про СМПС.

Я про эти:


Додаткові файли:
DSC00053.jpg
DSC00053.jpg [ 237.44 КБ | Переглядів: 10944 ]
DSC00095.jpg
DSC00095.jpg [ 147.26 КБ | Переглядів: 10944 ]
DSC00097.jpg
DSC00097.jpg [ 114.08 КБ | Переглядів: 10944 ]

_________________
Пробіг на Эл-Пежо 30 000км
Пробіг на єл-FAW 6371 60 000км
Повернутися до початку
 Профіль  
Відповісти цитуючи  
 Заголовок повідомлення: Re: Продам промышленные блоки питания
#54764Повідомлення 23 бер 2018, 18:18 
Не в мережі

Звідки: г.Черкассы
Дякував (ла) 32 Подякували 39
Да, они самые.


Повернутися до початку
 Профіль  
Відповісти цитуючи  
 Заголовок повідомлення: Re: Продам промышленные блоки питания
#54784Повідомлення 24 бер 2018, 07:40 
Творець електромобіля, член клубу
Не в мережі

Звідки: Жмеринка
Дякував (ла) 159 Подякували 691
Мій електротранспорт: Ел-Пежо 205 - 30000км ........ ..... Ел-FAW 6371 - 70000км
ser_mih писав(ла):
Да, они самые.

Так я на них одним из синих резисторов не мог снизить ток заряда менее 13А.

_________________
Пробіг на Эл-Пежо 30 000км
Пробіг на єл-FAW 6371 60 000км


Повернутися до початку
 Профіль  
Відповісти цитуючи  
 Заголовок повідомлення: Re: Продам промышленные блоки питания
#54812Повідомлення 24 бер 2018, 15:23 
Не в мережі

Звідки: г.Черкассы
Дякував (ла) 32 Подякували 39
да, ниже только паяльником.


Повернутися до початку
 Профіль  
Відповісти цитуючи  
 Заголовок повідомлення: Re: Продам промышленные блоки питания
#54814Повідомлення 24 бер 2018, 15:36 
Site Admin
Аватара користувача
Не в мережі

Звідки: город Киев
Дякував (ла) 423 Подякували 1180
Мій електротранспорт: Nissan Leaf
Есть еще вариант.
Если вывалить 2 токоизмерительных резистора из 4-х, то ток упадет в 2 раза (а если 3 - то в 4 раза).
Если учесть, что эксплуатация в бытовых условиях как правило не предусматривает принудительный обдув радиатора, то уменьшение максимального тока будет совсем даже не лишним.


Додаткові файли:
1452620032.jpg
1452620032.jpg [ 7.22 КБ | Переглядів: 10891 ]

_________________
Чем скуднее знания, тем категоричней суждения.

"Глупцы все, кто глупцами кажутся и половина тех, что не кажется". (Бальтасар Грасиан)
Повернутися до початку
 Профіль  
Відповісти цитуючи  
 Заголовок повідомлення: Re: Продам промышленные блоки питания
#55267Повідомлення 30 бер 2018, 21:02 
Творець електромобіля, член клубу
Аватара користувача
Не в мережі

Дякував (ла) 133 Подякували 214
Мій електротранспорт: Электра 2
есть блок с регулировкой до 4 вольт ?


Повернутися до початку
 Профіль  
Відповісти цитуючи  
 Заголовок повідомлення: Re: Продам промышленные блоки питания
#55274Повідомлення 30 бер 2018, 21:37 
Творець електромобіля, член клубу
Аватара користувача
Не в мережі

Дякував (ла) 133 Подякували 214
Мій електротранспорт: Электра 2
извиняюсь, ошибся, мне 2,4 надо вольта


Повернутися до початку
 Профіль  
Відповісти цитуючи  
 Заголовок повідомлення: Re: Продам промышленные блоки питания
#55369Повідомлення 01 квіт 2018, 09:56 
Активіст форуму
Не в мережі

Звідки: Харьков
Дякував (ла) 0 Подякували 23
По наличию:
1. SMPS1000 - 11-30 вольт регулировка, ток до 38 ампер.
Можно соединять последовательно и параллельно, охлаждение пассивное
Цена - 480грн

2. Flatpack 1500 - 11-30 вольт регулировка, ток до 50 ампер.
Можно соединять последовательно и параллельно, охлаждение активное, 2 вентиля.
Можно подавать на вход и постоянку от 90 до 250вольт и на выходе получать 11-30вольт.
Цена - 500грн

3. Flatpack 1500 с регулировкой от 37 до 60 вольт, на ток 28 ампер (остался последний)

4. DC\DC 20-30В по входу и 54В (1200ВТ) на выходе - 300грн\шт

5. DC\DC 40-60В по входу и 27В (1200ВТ) на выходе - 300грн\шт

Контакты:
068-544-5000
Валерий


Повернутися до початку
 Профіль  
Відповісти цитуючи  
Показати повідомлення за:  Поле сортування  
Почати нову тему Відповісти на тему  [ Повідомлень: 312 ]              На сторінку Пред.  1, 2, 3, 4, 5, 6, 7, 8 ... 21  Наступ.

Часовий пояс: UTC + 2 години


Хто зараз на конференції

Зараз цей форум переглядають: немає зареєстрованих користувачів і гості: 19


Ви не можете створювати нові теми
Ви не можете відповідати на повідомлення
Ви не можете редагувати свої повідомлення
Ви не можете видаляти свої повідомлення
Ви не можете додавати додаткові файли

Найти:
Створено на основі phpBB® Forum Software © phpBB Group