Поточний час: 04 трав 2026, 17:42

Часовий пояс: UTC + 2 години



Почати нову тему Відповісти на тему  [ Повідомлень: 35 ]  На сторінку 1, 2, 3  Наступ.
Автор Повідомлення
#104434Повідомлення 06 трав 2020, 11:06 
Власник електровелосипеда, член клубу
Аватара користувача
Не в мережі

Звідки: Україна, Черкаси, Д.
Дякував (ла) 648 Подякували 297
Мій електротранспорт: Evel EndurA, 62v 28Ah Jik,VOT EM-100s(new gen), QS90....
Хочу електротранспорт: model 3 old style
https://endless-sphere.com/forums/viewtopic.php?f=30&t=87870
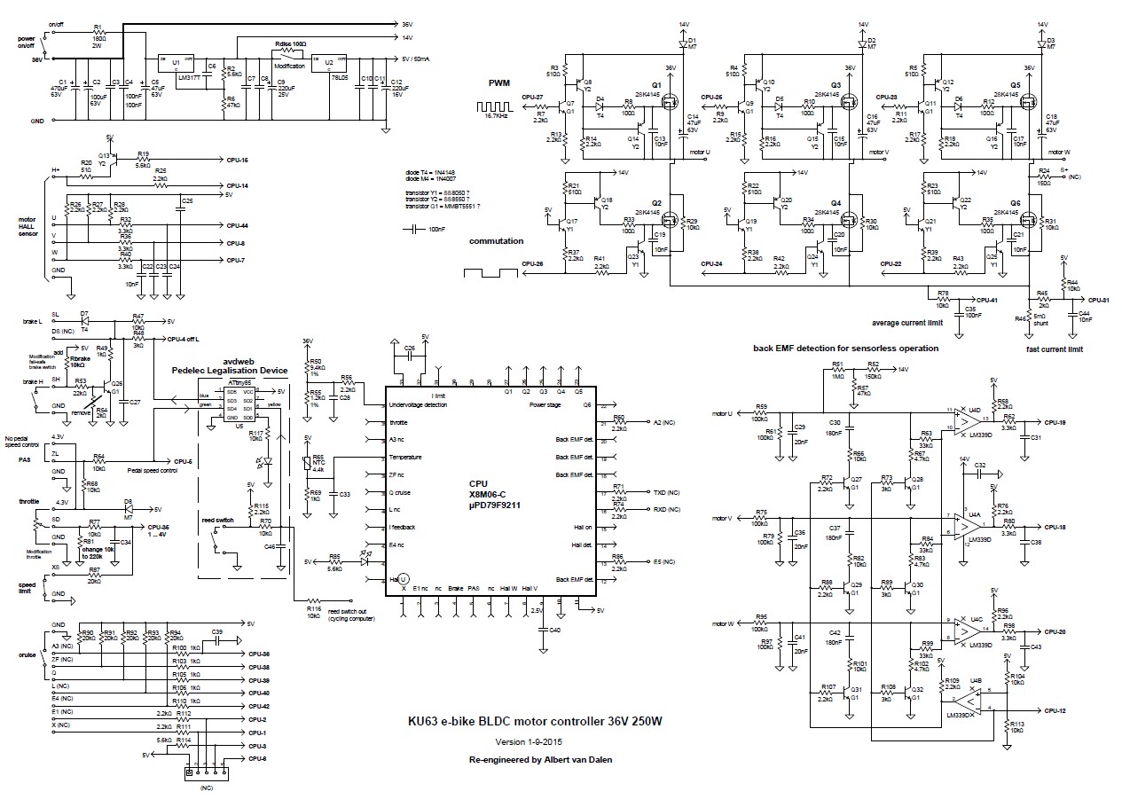
Собственно наткнувшись в свое время на данный проэкт удачно про него забыл, учитывая карантин и кучу времени решил попробовать, начнем по порядку:

1. Покупать КТконтр денег НЕТ, по сему была взята в дар у камрада jura1675 плата контроллера от МК БоникС у которой был удален родной МК и Добавлен стаб +Бат на +12в(в родной схеме включения +12в приходят из ВНЕ).
Додаткові файли:
IMG_20200425_204725.jpg
IMG_20200425_204725.jpg [ 131.96 КБ | Переглядів: 22459 ]


2.Изучил структуру этого контрика, силовыми полумостами управляют драйвера IRS2003, родной МК ими управляет напрямую, драйвера запитаны от линии +12в от нее же стоит 7805 на все остальные нужды (кан драйвер и прочая мелочовка типа холов), в каждой фазе на нижних ключах есть шунты + отдельный 5 ногий жук по включению похож на что то типа INA139, на плате также есть 339 компаратор (в нем использованы 3 компара из 4х) он использовалься для ДХ.

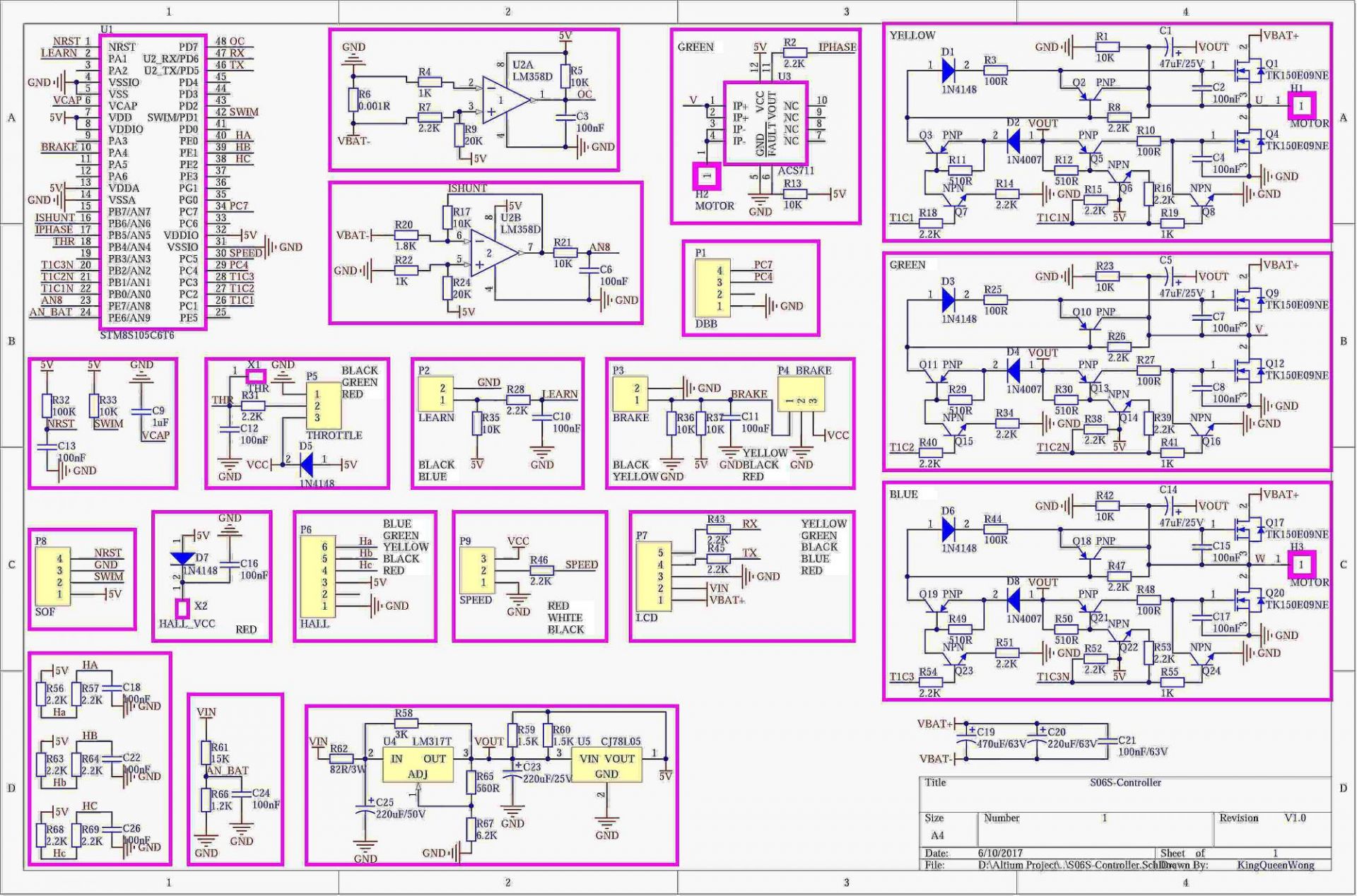
3. Учитывая разницу во включении измерительной части "шунт"-а пришлось собирать эту часть согласно схемы КТ S06S контроллера, а также обвязки ручки газа и холов, ну и остальное что касаеться обеспечения функционирования МК
Додаткові файли:
KT schem.jpeg
KT schem.jpeg [ 455.93 КБ | Переглядів: 22459 ]


4. Первый запуск показал что без холов движок не крутит прикидываеться мертвым, пришлось перешить прошивку с выводом диагностики на ЮАРТ чтобы понять что происходит, в общем МК ручку газа видет и понимает когда газуешь, надо холлы подключать без них не хочет.

5.Подключивши часть которая касаеться холов удалось таки заставить крутить движок но с нюансам -- Первый старт так сказать :hurra:





6.Поспав ночь и "покурив" :wallbash: код на ночь, до меня дошло где я зделал ошибку в конфигурировании прошивки O_o удалось запустить синус и устранить самоход, теперь надо разобраться с коэффициентами делителей: напряжения и датчика тока(шунта) дабы программа в МК правильно понимала их.
И дальше насиловать данный проэкт :D возможно даже попробую поставить на свой байк и попробую проехаться {O_0}






ЗЫ
На этом пока все, если есть вопросы задавайте, а я помере изучения данного проэкта буду делиться тем
что получаеться ВоркЛог такой себе будет.

ЗЫЫ
Люди у кого есть КТ- контроллер любой с паленым МК(а они очень легко паляться через разьем дисплея :mrgreen: ) можно хоть с выдернутыми ключями обрезаными проводами, не важно готов купить за символическую плату для продолжения експериметнов.


В общем проэкт пока приостановил потому как не доехали блютуз модули а также заказал отладки на К4Т6 чтобы перевести на них проэкт, это связано с тем что проэкт должен быть доступен для лёгкого повторения всеми... А сделать плату под tqfp48 под силу очень малому количеству людей... Как то так...

_________________
Evel EndurA, 62v 28Ah Jik,VOT EM-100s(new gen), QS90....


Востаннє редагувалось thunder_blade 22 черв 2020, 23:11, редаговано 3 раз(а).

Повернутися до початку
 Профіль  
Відповісти цитуючи  
#104435Повідомлення 06 трав 2020, 12:25 
Активіст форуму
Аватара користувача
Не в мережі

Звідки: Троицк
Дякував (ла) 69 Подякували 105
А ШИМ на какой частоте работает? Я смотрю в силовых ключах параллельно затвору конденсаторы 0,1 мкф. стоят.
Хитрые (умные) мужички, наверно чтобы снабберов не ставить.

_________________
-----------------------------------------------------------------------
Лучше сразу взяться за ум, чтобы потом не хвататься за голову!


Повернутися до початку
 Профіль  
Відповісти цитуючи  
#104436Повідомлення 06 трав 2020, 12:29 
Власник електровелосипеда, член клубу
Аватара користувача
Не в мережі

Звідки: Україна, Черкаси, Д.
Дякував (ла) 648 Подякували 297
Мій електротранспорт: Evel EndurA, 62v 28Ah Jik,VOT EM-100s(new gen), QS90....
Хочу електротранспорт: model 3 old style
танго писав(ла):
А ШИМ на какой частоте работает? Я смотрю в силовых ключах параллельно затвору конденсаторы 0,1 мкф. стоят.
Хитрые (умные) мужички, наверно чтобы снабберов не ставить.


На родной схеме КТ стоят, но у меня то драйверы IRS2003 :mrgreen: , частота шим 15кгц стандартна, есть форс до 20кгц пробовал включать но такое звук движка тише становиться обороты вроде те же, в описании есть упоминание что для ДД лучше 15кгц а для редукторов можно пробовать ставить форс до 20кгц O_o
Выдержка из ВИКИ
Цитата:
High Speed Motor: If activated, PWM frequency 20.833 kHz, for very fast rotating motors. If disabled (unchecked), PWM frequency 15.625 kHZ, sufficient for direct drive and most hub and mid-engines.


Додаткові файли:
proxy.jpg
proxy.jpg [ 242.62 КБ | Переглядів: 22429 ]

На другой схеме другого контроллера силовая похоже сделана +- как и у КТ

_________________
Evel EndurA, 62v 28Ah Jik,VOT EM-100s(new gen), QS90....


Повернутися до початку
 Профіль  
Відповісти цитуючи  
#104524Повідомлення 07 трав 2020, 23:15 
Власник електровелосипеда, член клубу
Аватара користувача
Не в мережі

Звідки: Україна, Черкаси, Д.
Дякував (ла) 648 Подякували 297
Мій електротранспорт: Evel EndurA, 62v 28Ah Jik,VOT EM-100s(new gen), QS90....
Хочу електротранспорт: model 3 old style
Вечером произвел проверку задоначеного Камрадом alex_day "инранера" SAnyo , правда пока с обычным контроллером для проверки, дальше буду пробовать со своей вундервафлей, о результатах отпишусь как проверю.



_________________
Evel EndurA, 62v 28Ah Jik,VOT EM-100s(new gen), QS90....


Повернутися до початку
 Профіль  
Відповісти цитуючи  
#104723Повідомлення 10 трав 2020, 22:14 
Власник електровелосипеда, член клубу
Аватара користувача
Не в мережі

Звідки: Україна, Черкаси, Д.
Дякував (ла) 648 Подякували 297
Мій електротранспорт: Evel EndurA, 62v 28Ah Jik,VOT EM-100s(new gen), QS90....
Хочу електротранспорт: model 3 old style
В общем сильней поигравшись, выяснилось что помехи мешают крутить высоко оборотистый движок, будем делать пересадку "Мосга" в другой донор, так как с платой от Бионика не получаеться сделать удобоваримо в плане монтажа типа "Сопли мгтф-а".
Додаткові файли:
изображение_viber_2020-05-07_14-14-22.jpg
изображение_viber_2020-05-07_14-14-22.jpg [ 243.84 КБ | Переглядів: 22223 ]

Донор задоначен к-ом Вадим за что ему огромная благодарность. :gott:

_________________
Evel EndurA, 62v 28Ah Jik,VOT EM-100s(new gen), QS90....


Повернутися до початку
 Профіль  
Відповісти цитуючи  
#104748Повідомлення 11 трав 2020, 12:30 
Власник електровелосипеда, член клубу
Аватара користувача
Не в мережі

Звідки: Україна, Черкаси, Д.
Дякував (ла) 648 Подякували 297
Мій електротранспорт: Evel EndurA, 62v 28Ah Jik,VOT EM-100s(new gen), QS90....
Хочу електротранспорт: model 3 old style



Донор приехал, был восстановлен , в дальнеешем его ждет пересадка "Мозга" {~~~}

_________________
Evel EndurA, 62v 28Ah Jik,VOT EM-100s(new gen), QS90....


Повернутися до початку
 Профіль  
Відповісти цитуючи  
#104969Повідомлення 17 трав 2020, 11:09 
Власник електровелосипеда, член клубу
Аватара користувача
Не в мережі

Звідки: Україна, Черкаси, Д.
Дякував (ла) 648 Подякували 297
Мій електротранспорт: Evel EndurA, 62v 28Ah Jik,VOT EM-100s(new gen), QS90....
Хочу електротранспорт: model 3 old style
Новостей пока особых нет времени стало маловато :ups: , запилил пока отдельно платку с усилителем напряжения для шунта на ЛМ358ой по схеме КТ


Додаткові файли:
усилитель шунта.jpg
усилитель шунта.jpg [ 97.38 КБ | Переглядів: 22041 ]
IMG_20200517_120056.jpg
IMG_20200517_120056.jpg [ 73.32 КБ | Переглядів: 22041 ]
изображение_viber_2020-05-17_13-54-49.jpg
изображение_viber_2020-05-17_13-54-49.jpg [ 54.45 КБ | Переглядів: 22001 ]

_________________
Evel EndurA, 62v 28Ah Jik,VOT EM-100s(new gen), QS90....


Востаннє редагувалось thunder_blade 17 трав 2020, 15:43, редаговано 1 раз.
Повернутися до початку
 Профіль  
Відповісти цитуючи  
#104973Повідомлення 17 трав 2020, 11:43 
Власник електровелосипеда, член клубу
Аватара користувача
Не в мережі

Звідки: Київ, Свято́шинський
Дякував (ла) 300 Подякували 251
Мій електротранспорт: Бюджетный электровелик
Хочу електротранспорт: Tesla
А что эта платка делать будет ? :)


Повернутися до початку
 Профіль  
Відповісти цитуючи  
#104975Повідомлення 17 трав 2020, 11:48 
Власник електровелосипеда, член клубу
Аватара користувача
Не в мережі

Звідки: Україна, Черкаси, Д.
Дякував (ла) 648 Подякували 297
Мій електротранспорт: Evel EndurA, 62v 28Ah Jik,VOT EM-100s(new gen), QS90....
Хочу електротранспорт: model 3 old style
Вадим писав(ла):
А что эта платка делать будет ? :)

двумя словами "Контроль тока"

_________________
Evel EndurA, 62v 28Ah Jik,VOT EM-100s(new gen), QS90....


Повернутися до початку
 Профіль  
Відповісти цитуючи  
#104979Повідомлення 17 трав 2020, 12:10 
Власник електровелосипеда, член клубу
Аватара користувача
Не в мережі

Звідки: Київ, Свято́шинський
Дякував (ла) 300 Подякували 251
Мій електротранспорт: Бюджетный электровелик
Хочу електротранспорт: Tesla
То есть это и есть "мозг" ?,микропроцессор на замену КТ?


Повернутися до початку
 Профіль  
Відповісти цитуючи  
#104980Повідомлення 17 трав 2020, 12:14 
Власник електровелосипеда, член клубу
Аватара користувача
Не в мережі

Звідки: Україна, Черкаси, Д.
Дякував (ла) 648 Подякували 297
Мій електротранспорт: Evel EndurA, 62v 28Ah Jik,VOT EM-100s(new gen), QS90....
Хочу електротранспорт: model 3 old style
Вадим писав(ла):
То есть это и есть "мозг" ?,микропроцессор на замену КТ?

Нет, просто узел контроля тока

_________________
Evel EndurA, 62v 28Ah Jik,VOT EM-100s(new gen), QS90....


Повернутися до початку
 Профіль  
Відповісти цитуючи  
#105296Повідомлення 20 трав 2020, 10:20 
Власник електровелосипеда, член клубу
Аватара користувача
Не в мережі

Звідки: Україна, Черкаси, Д.
Дякував (ла) 648 Подякували 297
Мій електротранспорт: Evel EndurA, 62v 28Ah Jik,VOT EM-100s(new gen), QS90....
Хочу електротранспорт: model 3 old style
Решено делать сразу универсальную плату, с усилком для Шунта и МК, получилось 30х50 мм, попробую ЛУТом сделать посмотрим удастся ли :?

Додаткові файли:
IMG_20200520_114655.jpg
IMG_20200520_114655.jpg [ 346.79 КБ | Переглядів: 21848 ]

_________________
Evel EndurA, 62v 28Ah Jik,VOT EM-100s(new gen), QS90....


Востаннє редагувалось thunder_blade 20 трав 2020, 11:45, редаговано 1 раз.

Повернутися до початку
 Профіль  
Відповісти цитуючи  
#105305Повідомлення 20 трав 2020, 11:42 
Site Admin
Аватара користувача
Не в мережі

Звідки: город Киев
Дякував (ла) 423 Подякували 1180
Мій електротранспорт: Nissan Leaf
По просьбе ТС тему почистил.

_________________
Чем скуднее знания, тем категоричней суждения.

"Глупцы все, кто глупцами кажутся и половина тех, что не кажется". (Бальтасар Грасиан)


Повернутися до початку
 Профіль  
Відповісти цитуючи  
#105309Повідомлення 20 трав 2020, 12:01 
Активіст форуму
Аватара користувача
Не в мережі

Звідки: Троицк
Дякував (ла) 69 Подякували 105
thunder_blade писав(ла):
Решено делать сразу универсальную плату, с усилком для Шунта и МК, получилось 30х50 мм, попробую ЛУТом сделать посмотрим удастся ли :?


И оставьте фольгу на обратной стороне и "прошейте" ее перемычками с полигонами на первой стороне - у вас оно уже "свистело" от помех.

_________________
-----------------------------------------------------------------------
Лучше сразу взяться за ум, чтобы потом не хвататься за голову!


Повернутися до початку
 Профіль  
Відповісти цитуючи  
#105312Повідомлення 20 трав 2020, 12:06 
Власник електровелосипеда, член клубу
Аватара користувача
Не в мережі

Звідки: Україна, Черкаси, Д.
Дякував (ла) 648 Подякували 297
Мій електротранспорт: Evel EndurA, 62v 28Ah Jik,VOT EM-100s(new gen), QS90....
Хочу електротранспорт: model 3 old style
Учту в следующей итерации, это пока пробник будет.

_________________
Evel EndurA, 62v 28Ah Jik,VOT EM-100s(new gen), QS90....


Повернутися до початку
 Профіль  
Відповісти цитуючи  
Показати повідомлення за:  Поле сортування  
Почати нову тему Відповісти на тему  [ Повідомлень: 35 ]              На сторінку 1, 2, 3  Наступ.

Часовий пояс: UTC + 2 години


Хто зараз на конференції

Зараз цей форум переглядають: немає зареєстрованих користувачів і гості: 16


Ви не можете створювати нові теми
Ви не можете відповідати на повідомлення
Ви не можете редагувати свої повідомлення
Ви не можете видаляти свої повідомлення
Ви не можете додавати додаткові файли

Найти:
Створено на основі phpBB® Forum Software © phpBB Group