Поточний час: 17 груд 2025, 23:15

Часовий пояс: UTC + 2 години



Почати нову тему Відповісти на тему  [ Повідомлень: 137 ]  На сторінку Пред.  1, 2, 3, 4, 5, 6, 7, 8 ... 10  Наступ.
Автор Повідомлення
 Заголовок повідомлення: Re: Бюджетная зарядка.
#96775Повідомлення 11 січ 2020, 21:08 
Творець електромобіля, член клубу
Аватара користувача
Не в мережі

Дякував (ла) 133 Подякували 214
Мій електротранспорт: Электра 2
Ну пусть 12 хотябы


Повернутися до початку
 Профіль  
Відповісти цитуючи  
 Заголовок повідомлення: Re: Бюджетная зарядка.
#96776Повідомлення 11 січ 2020, 21:17 
Власник електровелосипеда
Аватара користувача
Не в мережі

Звідки: Херсон, Украина
Дякував (ла) 144 Подякували 141
Мій електротранспорт: Эл.вел 48В/500Вт
:DX: Камера... Мотор... Поехали-и... :XD:


Повернутися до початку
 Профіль  
Відповісти цитуючи  
 Заголовок повідомлення: Re: Бюджетная зарядка.
#96798Повідомлення 12 січ 2020, 16:45 
Активіст форуму
Аватара користувача
Не в мережі

Звідки: Троицк
Дякував (ла) 69 Подякували 105
Сокол, а что из ферритов у тебя большое есть?

_________________
-----------------------------------------------------------------------
Лучше сразу взяться за ум, чтобы потом не хвататься за голову!


Повернутися до початку
 Профіль  
Відповісти цитуючи  
 Заголовок повідомлення: Re: Бюджетная зарядка.
#96801Повідомлення 12 січ 2020, 17:53 
Творець електромобіля, член клубу
Аватара користувача
Не в мережі

Дякував (ла) 133 Подякували 214
Мій електротранспорт: Электра 2
Есть круглый сердечник от трансформатора, не очень большой


Повернутися до початку
 Профіль  
Відповісти цитуючи  
 Заголовок повідомлення: Re: Бюджетная зарядка.
#96888Повідомлення 14 січ 2020, 10:05 
Творець електромобіля, член клубу
Аватара користувача
Не в мережі

Дякував (ла) 133 Подякували 214
Мій електротранспорт: Электра 2
Танго, напиши список всех деталей которые требуются и их параметры и посмотрим на сколько это выгодно


Повернутися до початку
 Профіль  
Відповісти цитуючи  
 Заголовок повідомлення: Re: Бюджетная зарядка.
#96894Повідомлення 14 січ 2020, 11:16 
Активіст форуму
Аватара користувача
Не в мережі

Звідки: Троицк
Дякував (ла) 69 Подякували 105
Выгодно для чего?
Определись что ты хочешь от этого БП.
Если по аналогии выходного сигнала как на Ташибре, то там пульсирующий (если на выход диоды поставить). По входу то он не сглаженный.

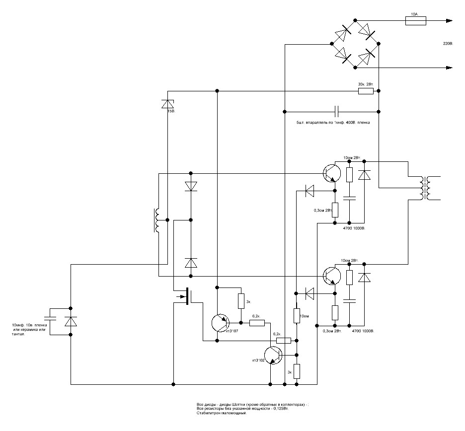
Это нестабилизированный источник напряжения (с защитой от КЗ) а не тока, так что для зарядки надо еще балластный резистор цеплять (ШИМа то тут нет).

Тут основная стоимость два транзистора по 30-50 грн., да на выход феррит, остальное считай бесплатно можно надергать из того что под ногами.

По основным компонентам где то так, надо немного "доцеловать" схему. :freu:


Додаткові файли:
БП.JPG
БП.JPG [ 65.15 КБ | Переглядів: 5479 ]

_________________
-----------------------------------------------------------------------
Лучше сразу взяться за ум, чтобы потом не хвататься за голову!
Повернутися до початку
 Профіль  
Відповісти цитуючи  
 Заголовок повідомлення: Re: Бюджетная зарядка.
#96896Повідомлення 14 січ 2020, 12:04 
Творець електромобіля, член клубу
Аватара користувача
Не в мережі

Дякував (ла) 133 Подякували 214
Мій електротранспорт: Электра 2
А ещё упростить схему можешь ?


Повернутися до початку
 Профіль  
Відповісти цитуючи  
 Заголовок повідомлення: Re: Бюджетная зарядка.
#96898Повідомлення 14 січ 2020, 12:26 
Активіст форуму
Аватара користувача
Не в мережі

Звідки: Троицк
Дякував (ла) 69 Подякували 105
:XD: :DX: Ну разве что если выкинуть три нижние транзистора с их обвязкой и эмиттерные сопротивления.
Но тогда запасись силовыми транзисторами чтобы при каждом КЗ их менять.

А еще проще, после входного моста поставить понижающий на одном транзисторе с дросселем, но тогда работай в резиновых перчатках и на резиновом коврике.

_________________
-----------------------------------------------------------------------
Лучше сразу взяться за ум, чтобы потом не хвататься за голову!


Повернутися до початку
 Профіль  
Відповісти цитуючи  
 Заголовок повідомлення: Re: Бюджетная зарядка.
#96900Повідомлення 14 січ 2020, 12:30 
Творець електромобіля, член клубу
Аватара користувача
Не в мережі

Дякував (ла) 133 Подякували 214
Мій електротранспорт: Электра 2
А зарядки для элмобов как устроены, там вобще нет гальванической развязки ?


Повернутися до початку
 Профіль  
Відповісти цитуючи  
 Заголовок повідомлення: Re: Бюджетная зарядка.
#96901Повідомлення 14 січ 2020, 12:32 
Активіст форуму
Аватара користувача
Не в мережі

Звідки: Троицк
Дякував (ла) 69 Подякували 105
Скорее всего нет в них развязки для повышения КПД.

_________________
-----------------------------------------------------------------------
Лучше сразу взяться за ум, чтобы потом не хвататься за голову!


Повернутися до початку
 Профіль  
Відповісти цитуючи  
 Заголовок повідомлення: Re: Бюджетная зарядка.
#96903Повідомлення 14 січ 2020, 12:35 
Творець електромобіля, член клубу
Аватара користувача
Не в мережі

Дякував (ла) 133 Подякували 214
Мій електротранспорт: Электра 2
А что же внутри огромных ящиков мощных зарядок ?


Повернутися до початку
 Профіль  
Відповісти цитуючи  
 Заголовок повідомлення: Re: Бюджетная зарядка.
#96906Повідомлення 14 січ 2020, 13:14 
Активіст форуму
Аватара користувача
Не в мережі

Звідки: Троицк
Дякував (ла) 69 Подякували 105
Да у Теслы с его огромными зарядными мощностями - зарядки изящны и совсем небольшие.

Огромные зарядки это больше для понту, чтобы бабло слупить.

_________________
-----------------------------------------------------------------------
Лучше сразу взяться за ум, чтобы потом не хвататься за голову!


Повернутися до початку
 Профіль  
Відповісти цитуючи  
 Заголовок повідомлення: Re: Бюджетная зарядка.
#96909Повідомлення 14 січ 2020, 15:26 
Голова клубу
Аватара користувача
Не в мережі

Звідки: Україна, Донецьк => Ірпінь
Дякував (ла) 6969 Подякували 2591
Мій електротранспорт: Tesla S
Хочу електротранспорт: е-панцирник
То что видите на суперченджерах Тесла - это только верхушка. Рядом всегда стоит огромная будка с электроникой. В Нюрберге у них не получилось запрятать её подальше, вот смотрите:


Додаткові файли:
Tesla-Model-S-Nurburgring.jpg
Tesla-Model-S-Nurburgring.jpg [ 72.77 КБ | Переглядів: 5434 ]
Повернутися до початку
 Профіль  
Відповісти цитуючи  
 Заголовок повідомлення: Re: Бюджетная зарядка.
#96910Повідомлення 14 січ 2020, 16:00 
Активіст форуму
Аватара користувача
Не в мережі

Звідки: Троицк
Дякував (ла) 69 Подякували 105
Для например мегаваттной мощности (там сколько зарядных портов одновременно могут отдавать электричество?), да еще вместе с контакторами и охлаждением - это "изящная" коробченка. :freu:

Рядом машина куда больше, хотя мы знаем размеры авто (диаметр колеса приблизительно имеет размеры поперечника ящика).

_________________
-----------------------------------------------------------------------
Лучше сразу взяться за ум, чтобы потом не хвататься за голову!


Повернутися до початку
 Профіль  
Відповісти цитуючи  
 Заголовок повідомлення: Re: Бюджетная зарядка.
#96913Повідомлення 14 січ 2020, 16:39 
Творець електромобіля, член клубу
Аватара користувача
Не в мережі

Дякував (ла) 133 Подякували 214
Мій електротранспорт: Электра 2
Что внутри ?


Повернутися до початку
 Профіль  
Відповісти цитуючи  
Показати повідомлення за:  Поле сортування  
Почати нову тему Відповісти на тему  [ Повідомлень: 137 ]              На сторінку Пред.  1, 2, 3, 4, 5, 6, 7, 8 ... 10  Наступ.

Часовий пояс: UTC + 2 години


Хто зараз на конференції

Зараз цей форум переглядають: немає зареєстрованих користувачів і гості: 22


Ви не можете створювати нові теми
Ви не можете відповідати на повідомлення
Ви не можете редагувати свої повідомлення
Ви не можете видаляти свої повідомлення
Ви не можете додавати додаткові файли

Найти:
Створено на основі phpBB® Forum Software © phpBB Group