Поточний час: 17 груд 2025, 15:18

Часовий пояс: UTC + 2 години



Почати нову тему Відповісти на тему  [ Повідомлень: 335 ]  На сторінку 1, 2, 3, 4, 5 ... 23  Наступ.
Автор Повідомлення
 Заголовок повідомлення: Подогрев аккумуляторов
#14034Повідомлення 25 жовт 2015, 13:19 
Голова клубу
Аватара користувача
Не в мережі

Звідки: Україна, Донецьк => Ірпінь
Дякував (ла) 6969 Подякували 2591
Мій електротранспорт: Tesla S
Хочу електротранспорт: е-панцирник
Пару дней тому решили подключить обогрев аккумуляторов.
Поставили сборку монстров штук 50. Утеплили её 3см утеплителя (похожий на пенопласт). Между каждым слоем монстров проложили инфракрасную плёнку 220В, 400 Вт/м2. Т.к. термостат спаять не успевали, то подключили плёнку к 110В постоянки и оставили на ночь. В сумме на ящик шло 150Вт. На улице было около 10 градусов тепла.
В итоге сборка за ночь перегрелась. По ощущениям до 50 градусов. И тепло потом ещё держалось целый день.
Если бы мы подключили плёнку к 220В переменки (машина всю ночь стояла на зарядке), то мощность обогрева была бы 600Вт. Это явный перебор.

Вывод - для подогрева отсёка достаточно 200 Вт от зарядки и 50 Вт во время движения. С обязательной установкой датчиков температуры.


Повернутися до початку
 Профіль  
Відповісти цитуючи  
 Заголовок повідомлення: Re: Подогрев аккумуляторов
#14058Повідомлення 25 жовт 2015, 22:21 
Власник електровелосипеда, член клубу
Аватара користувача
Не в мережі

Звідки: Киев, Харьковский р-н
Дякував (ла) 258 Подякували 349
Хочу електротранспорт: любой, пока что электровелосипед 1500Вт, 52В, 50км/ч, 60ач
А разве надо ЛиПо греть при +10 ??? Вроди они бояться меньше +5.

_________________
"Не закапывай свой талант в землю - можно повредить кабель!..."


Повернутися до початку
 Профіль  
Відповісти цитуючи  
 Заголовок повідомлення: Re: Подогрев аккумуляторов
#14061Повідомлення 25 жовт 2015, 22:41 
Голова клубу
Аватара користувача
Не в мережі

Звідки: Україна, Донецьк => Ірпінь
Дякував (ла) 6969 Подякували 2591
Мій електротранспорт: Tesla S
Хочу електротранспорт: е-панцирник
При тестовых испытаниях на ёмкость обнаружился эффект: в холодном помещении, где температура была 8-10 градусов ячейки отдавали 25-30Ач из 38 заявленных. Кратковременное дуновение на них феном сразу восстановило ёмкость до 100%.


Повернутися до початку
 Профіль  
Відповісти цитуючи  
 Заголовок повідомлення: Re: Подогрев аккумуляторов
#14063Повідомлення 25 жовт 2015, 22:53 
Site Admin
Аватара користувача
Не в мережі

Звідки: город Киев
Дякував (ла) 420 Подякували 1155
Мій електротранспорт: Nissan Leaf
Липо оптимизированы на 25 градусов. Работают в диапазоне -20 +50 (ориентировочно, иногда пишут и +60), но, при выше 30 быстрее стареют, а при ниже 15 заметно меньше отдача. Я бы и старался, по возможности, эксплуатировать в диапазоне 15-30 градусов, а еще лучше 20-27.
Примерно так.

_________________
Чем скуднее знания, тем категоричней суждения.

"Глупцы все, кто глупцами кажутся и половина тех, что не кажется". (Бальтасар Грасиан)


Повернутися до початку
 Профіль  
Відповісти цитуючи  
 Заголовок повідомлення: Re: Подогрев аккумуляторов
#14928Повідомлення 15 лист 2015, 11:25 
Голова клубу
Аватара користувача
Не в мережі

Звідки: Україна, Донецьк => Ірпінь
Дякував (ла) 6969 Подякували 2591
Мій електротранспорт: Tesla S
Хочу електротранспорт: е-панцирник
Буду собирать электронику, термостат, в котором температура батареи будет стабилизироваться в зависимости от состояния электромобиля.
Два датчика: в самом холодном (нижний угол батареи) и самом горячем (на инфракрасной плёнке в середине) месте.
    Управление по самому холодному месту
  • Стоянка - не менее +5 С
  • Езда - не менее +15 С
  • Зарядка - не менее +23С
Защита по самому горячему месту не более +30 С. Два канала управления. Подключение плёнок к постоянке аккумуляторов, а во время зарядки от переменки 220В.
Ещё не решил, какой гистерезис поставить.

Сейчас обнаружил, что ножек моей любимой ATmega8 не хватает. 4 (датчики) + 11 (индикатор) + 2 (входы состояния электромобиля) + 2 (кнопки настройки) + 2 (выход переменки под два обогревателя) + 2 (выход постоянки на те же обогреватели) + 1(вкл. спящего режима датчиков) = 24 ножки. Я же могу задействовать только 22 ножки. Возможно буду уменьшать устройство до слежения только за одной зоной - 2 датчика и управление только одним обогревателем.


Повернутися до початку
 Профіль  
Відповісти цитуючи  
 Заголовок повідомлення: Re: Подогрев аккумуляторов
#16434Повідомлення 03 січ 2016, 09:38 
Голова клубу
Аватара користувача
Не в мережі

Звідки: Україна, Донецьк => Ірпінь
Дякував (ла) 6969 Подякували 2591
Мій електротранспорт: Tesla S
Хочу електротранспорт: е-панцирник
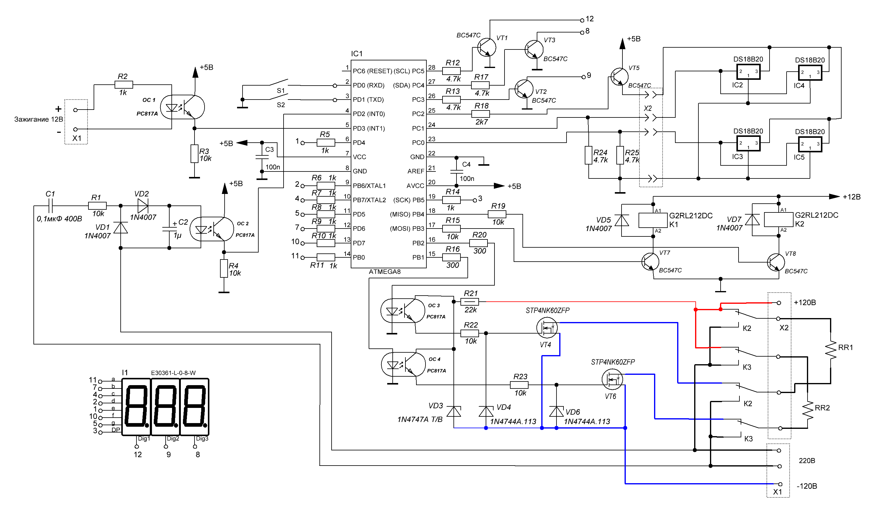
Схема системы отопления батарей на два канала. Подогреватели RR1 и RR2 подключаются как к постоянному напряжению батареи, так и к 220В во время зарядки. В каждом канале ставится 2 датчика - в самое холодное и в самое горячее место сборки.


Додаткові файли:
Схема отопления.GIF
Схема отопления.GIF [ 106.24 КБ | Переглядів: 23377 ]
Повернутися до початку
 Профіль  
Відповісти цитуючи  
 Заголовок повідомлення: Re: Подогрев аккумуляторов
#16436Повідомлення 03 січ 2016, 11:56 
Творець електромобіля
Аватара користувача
Не в мережі

Звідки: Украина, Киев
Дякував (ла) 260 Подякували 127
HEX будет ?


Повернутися до початку
 Профіль  
Відповісти цитуючи  
 Заголовок повідомлення: Re: Подогрев аккумуляторов
#16437Повідомлення 03 січ 2016, 12:49 
Член клубу
Аватара користувача
Не в мережі

Звідки: Київ/Україна
Дякував (ла) 304 Подякували 199
Я вибачаюсь, що влажу в тему в якій я не профі, але мене турбує таке питання:
Чому не зробити бокс для батарей по аналогії "термоса"?
Поки авто на зарядці - підігрів до потрібної температури, потім, до наступної зарядки, батареї в термокорпусі знаходяться в теплі (як гарячий чай в термосі).

Не по темі.
Я б ще обладнав би балоном монтажної піни з автоматичним підривачем його у випадку підвищення внутрішньої температури такого "термосу" до потенційно-небезпечної.

_________________
https://www.facebook.com/paskalex
Видумане назад вже не задумаєш.


Повернутися до початку
 Профіль  
Відповісти цитуючи  
 Заголовок повідомлення: Re: Подогрев аккумуляторов
#16450Повідомлення 03 січ 2016, 19:01 
Творець електромобіля, керівник відділення клубу
Аватара користувача
Не в мережі

Звідки: Харьков
Дякував (ла) 32 Подякували 233
Мій електротранспорт: Славута
Stalker_W писав(ла):
Между каждым слоем монстров проложили инфракрасную плёнку 220В, 400 Вт/м2.

Какую именно пленку использовали?

_________________
Дорога покорится идущему


Повернутися до початку
 Профіль  
Відповісти цитуючи  
 Заголовок повідомлення: Re: Подогрев аккумуляторов
#16452Повідомлення 03 січ 2016, 22:30 
Творець електромобіля, керівник відділення клубу
Аватара користувача
Не в мережі

Звідки: Кременчуг
Дякував (ла) 206 Подякували 171
Мій електротранспорт: пока нету
Хочу електротранспорт: оч хочу свой ...
А защита будет только нагрев выключать ? Если релейный выход - то можно было бы открыть заслонки , включить вентилятор обдува и летом полезно ... (мысли вслух) . А такое изделие на заказ изготовить можно ?


Повернутися до початку
 Профіль  
Відповісти цитуючи  
 Заголовок повідомлення: Re: Подогрев аккумуляторов
#16454Повідомлення 03 січ 2016, 23:41 
Член клубу
Аватара користувача
Не в мережі

Звідки: Київ/Україна
Дякував (ла) 304 Подякували 199
Stalker_W писав(ла):
Сейчас обнаружил, что ножек моей любимой ATmega8 не хватает.
Таке, як аналог може бути використано?:
http://arduino.ua/
http://arduino-ua.com/

_________________
https://www.facebook.com/paskalex
Видумане назад вже не задумаєш.


Повернутися до початку
 Профіль  
Відповісти цитуючи  
 Заголовок повідомлення: Re: Подогрев аккумуляторов
#16455Повідомлення 04 січ 2016, 08:04 
Творець електромобіля, засновник клубу
Аватара користувача
Не в мережі

Звідки: Украина. Киев. †.
Дякував (ла) 872 Подякували 1389
Мій електротранспорт: "Электра 2"
Хочу електротранспорт: "Электра 3" вдвое легче, но с втрое бОльшим солнцеобеспечением
paskalex писав(ла):
Я вибачаюсь, що влажу в тему в якій я не профі, але мене турбує таке питання:
Чому не зробити бокс для батарей по аналогії "термоса"?
Поки авто на зарядці - підігрів до потрібної температури, потім, до наступної зарядки, батареї в термокорпусі знаходяться в теплі (як гарячий чай в термосі).

Не по темі.
Я б ще обладнав би балоном монтажної піни з автоматичним підривачем його у випадку підвищення внутрішньої температури такого "термосу" до потенційно-небезпечної.


......Проблема зимнего утепления батареи, осложняется необходимостью летнего охлаждения.
......Для эксперимента - проверки, своей WB батареи, после стоянки на улице -12, динамика очень вялая. Да , минут через 10 , езда нормализуется, из-за внутреннего прогрева, но, не вредит ли это батарее ? ? ?


Повернутися до початку
 Профіль  
Відповісти цитуючи  
 Заголовок повідомлення: Re: Подогрев аккумуляторов
#16464Повідомлення 04 січ 2016, 12:59 
Творець електромобіля, правління клубу
Аватара користувача
Не в мережі

Звідки: Киев, Украина
Дякував (ла) 13 Подякували 159
Мій електротранспорт: Citroen Saxo Electrique
Да уж, морозы заставляют задуматься.

Сегодня, выезжая на работу - напряжение просело на столько что авто выдало предупреждение о разряженной батарейке.
Пришлось ехать медленно-медленно пока батарейка не разогрелась до вменяемых температур.
Вот думаю как сегодня заряжаться...

_________________
Пробег на LiFePo4 - 73000 км.
www.spritmonitor.de/en/detail/680911.html


Повернутися до початку
 Профіль  
Відповісти цитуючи  
 Заголовок повідомлення: Re: Подогрев аккумуляторов
#16466Повідомлення 04 січ 2016, 13:52 
Творець електромобіля, член клубу
Аватара користувача
Не в мережі

Звідки: Київ
Дякував (ла) 163 Подякували 407
Мій електротранспорт: Chevrolet Volt 2014,Chevrolet Bolt 2017
Хочу електротранспорт: Tesla Model S
отъездил на лифере уже не одну зиму и никогда вопросом зарядки не задавался-заряжался как обычно 16-ти амперным током.

_________________
загальний пробіг на електротязі більше 200 тис.км км
http://electroavtosam.com.ua/forums/viewtopic.php?f=28&t=184


Повернутися до початку
 Профіль  
Відповісти цитуючи  
 Заголовок повідомлення: Re: Подогрев аккумуляторов
#16479Повідомлення 04 січ 2016, 18:49 
Голова клубу
Аватара користувача
Не в мережі

Звідки: Україна, Донецьк => Ірпінь
Дякував (ла) 6969 Подякували 2591
Мій електротранспорт: Tesla S
Хочу електротранспорт: е-панцирник
AlexT писав(ла):
HEX будет ?
Прошивка в свободном доступе на данный момент не предполагается. Эта работа оплачивается не мною и свободное использование пока не обсуждалось.
paskalex писав(ла):
Чому не зробити бокс для батарей по аналогії "термоса"?
Поки авто на зарядці - підігрів до потрібної температури, потім, до наступної зарядки, батареї в термокорпусі знаходяться в теплі (як гарячий чай в термосі)
Так и будет. Аккумуляторы утеплены стирадуром. Во время зарядки система будет прогревать до 25-28С, а потом поддерживать температуру 15-20С.
Романтик писав(ла):
Какую именно пленку использовали?
Монокристалл ЭНП-4 помещается ровно на 3 стопки монстров. На 2 стопки применяем ЭНП-8. Ложить нужно через 3-4 слоя ячеек.
sean писав(ла):
А защита будет только нагрев выключать ? А такое изделие на заказ изготовить можно ?
Только обогрев. На заказ будет только после полного цикла тестирования.
paskalex писав(ла):
Таке, як аналог може бути використано?:
В основе Ардуино лежит Atmega. Я работаю сразу с Atmega.


Повернутися до початку
 Профіль  
Відповісти цитуючи  
Показати повідомлення за:  Поле сортування  
Почати нову тему Відповісти на тему  [ Повідомлень: 335 ]              На сторінку 1, 2, 3, 4, 5 ... 23  Наступ.

Часовий пояс: UTC + 2 години


Хто зараз на конференції

Зараз цей форум переглядають: немає зареєстрованих користувачів і гості: 10


Ви не можете створювати нові теми
Ви не можете відповідати на повідомлення
Ви не можете редагувати свої повідомлення
Ви не можете видаляти свої повідомлення
Ви не можете додавати додаткові файли

Найти:
Створено на основі phpBB® Forum Software © phpBB Group