Поточний час: 18 жовт 2025, 21:06

Часовий пояс: UTC + 2 години



Почати нову тему Відповісти на тему  [ Повідомлень: 77 ]  На сторінку Пред.  1, 2, 3, 4, 5, 6  Наступ.
Автор Повідомлення
#107032Повідомлення 22 черв 2020, 18:39 
Власник електровелосипеда, член клубу
Аватара користувача
Не в мережі

Звідки: Запорожье
Дякував (ла) 27 Подякували 127
Мій електротранспорт: электробайк
...для малых токов, можно 712е микросхемки вместо шунтов. Правда опорное городить придется. На своей самодельной зарядке 30--ти амперную поставил. Малюсенькая микросхемка, никакого шунта не нужено. В источниках и пятидесяти амперные тоже ставятся, но там уже ухи токовые чуть топырестей.


Повернутися до початку
 Профіль  
Відповісти цитуючи  
#107033Повідомлення 22 черв 2020, 18:55 
Власник електровелосипеда, член клубу
Аватара користувача
Не в мережі

Звідки: Запорожье
Дякував (ла) 295 Подякували 1091
Мій електротранспорт: >
Polevik писав(ла):
...Куда этот шунт в моноколесе спрятать?

Там шунт на плате контроллера уже есть, так что не надо его туда пихать, и тем более прятать.
Можете глянуть мою тему по моноколесу, там фото шунта на плате контроллера есть.

Кстати по поводу места, я в своем втором моноколесе, нашел между половинками корпуса полости в которые можно таки запихнуть 16 бостонов, не занимая штатные отсеки, что я и собираюсь сделать.

_________________
2 моноколеса, 2 электровела, 2 подводных буксира, надувной электро-каяк.


Повернутися до початку
 Профіль  
Відповісти цитуючи  
#107045Повідомлення 22 черв 2020, 21:43 
Власник електровелосипеда, член клубу
Аватара користувача
Не в мережі

Звідки: Україна, Черкаси, Д.
Дякував (ла) 645 Подякували 296
Мій електротранспорт: Evel EndurA, 62v 28Ah Jik,VOT EM-100s(new gen), QS90....
Хочу електротранспорт: model 3 old style
Сделал платку под "шунтик" тот с учетом что потом он должен затянуться в термоусадку после включения в разрыв силового батарейного "-" :)
Додаткові файли:
r001 tro shunt.jpg
r001 tro shunt.jpg [ 40.63 КБ | Переглядів: 3597 ]


-=TRO=- писав(ла):
Я кстати на прошлой неделе у киатайцев вот таких десяток заказал

ПРикольные штуки :roll:

ЗЫЫ
Как говориться " Не откладывай на завтра то что можешь сделать сегодня " :pfeif:

Додаткові файли:
shunt2.jpg
shunt2.jpg [ 94.87 КБ | Переглядів: 3594 ]


Додаткові файли:
shunt3.jpg
shunt3.jpg [ 127.08 КБ | Переглядів: 3594 ]


К слову камрад ТРО если что плату могу и сам травонуть под ваш проэкт(Переразвести по своему, потому вам отдам LAY файл мне не жалко {!_!} ), кекс откомпиляный подкините я в тиньку зашью, программатор у меня есть или просто зашитый МК , так может даже быстрей будет :mrgreen:
Остаеться вопрос по блютуз модулю но возможно они есть у меня в "шаговой" доступности.... Смотря какой вы пользуете :pfeif: или просто с вас МК+Модуль Блютуза чтобы не мудрить лишнего.... :ja:

ЗЫ
Почему подумал про свою плату, сейчас делаю фильтр для холов движка и в общем то можно совместить все вместе с вашим прибором на одну плату и в 1 корпус.... :pfeif: питание уже будет + сигнал с хола... :pfeif:


Додаткові файли:
filtr.jpg
filtr.jpg [ 48.64 КБ | Переглядів: 3582 ]

_________________
Evel EndurA, 62v 28Ah Jik,VOT EM-100s(new gen), QS90....


Востаннє редагувалось thunder_blade 23 черв 2020, 00:18, редаговано 2 раз(а).
Повернутися до початку
 Профіль  
Відповісти цитуючи  
#107046Повідомлення 22 черв 2020, 22:57 
Власник електровелосипеда, член клубу
Аватара користувача
Не в мережі

Звідки: Запорожье
Дякував (ла) 27 Подякували 127
Мій електротранспорт: электробайк
... насчет плат. Если есть желание, могу фрезерануть на станке.


Повернутися до початку
 Профіль  
Відповісти цитуючи  
#107049Повідомлення 23 черв 2020, 04:56 
Власник електровелосипеда, член клубу
Аватара користувача
Не в мережі

Звідки: Запорожье
Дякував (ла) 295 Подякували 1091
Мій електротранспорт: >
thunder_blade, ох торопитесь, тут главное не наступить на те же грабли что у Androntii с его проводом до шунта который по сопротивлению в три-четыре раза больше чем сам шунт. Шунт должен быть как можно ближе к контроллеру(короткий толстый провод) и без разъемов на пути к нему (надежная пайка.)

_________________
2 моноколеса, 2 электровела, 2 подводных буксира, надувной электро-каяк.


Повернутися до початку
 Профіль  
Відповісти цитуючи  
#107050Повідомлення 23 черв 2020, 05:10 
Власник електровелосипеда, член клубу
Аватара користувача
Не в мережі

Звідки: Україна, Черкаси, Д.
Дякував (ла) 645 Подякували 296
Мій електротранспорт: Evel EndurA, 62v 28Ah Jik,VOT EM-100s(new gen), QS90....
Хочу електротранспорт: model 3 old style
-=TRO=- писав(ла):
Шунт должен быть как можно ближе к контроллеру(короткий толстый провод)

:? и чем это обусловлено? Можете схему в ЛС кинуть, тут есть нюанс в том чтобы измерительная земля не взаимодействовала с питающей, если они будут друг на друга влиять то будут всякие нюансы...

_________________
Evel EndurA, 62v 28Ah Jik,VOT EM-100s(new gen), QS90....


Повернутися до початку
 Профіль  
Відповісти цитуючи  
#107051Повідомлення 23 черв 2020, 06:02 
Власник електровелосипеда, член клубу
Не в мережі

Звідки: Запорожье
Дякував (ла) 88 Подякували 89
Мій електротранспорт: Э-Скутер Aima journey king s
-=TRO=- писав(ла):
thunder_blade, ох торопитесь, тут главное не наступить на те же грабли что у Androntii с его проводом до шунта который по сопротивлению в три-четыре раза больше чем сам шунт. Шунт должен быть как можно ближе к контроллеру(короткий толстый провод) и без разъемов на пути к нему (надежная пайка.)
Если надо, я шунт установлю, как можно ближе к контроллеру ?!Это не проблема.


Повернутися до початку
 Профіль  
Відповісти цитуючи  
#107052Повідомлення 23 черв 2020, 06:20 
Власник електровелосипеда, член клубу
Аватара користувача
Не в мережі

Звідки: Запорожье
Дякував (ла) 295 Подякували 1091
Мій електротранспорт: >
thunder_blade писав(ла):
...если они будут друг на друга влиять то будут всякие нюансы...

Вот в этих ньюансах как раз и дело.
Если вы будете брать сигнал с датчиков холла, то вам прийдется привязатся к земле контроллера (иначе к и так грязному сигналу с холла вы добавите какой нибудь грязи). Что происходит с сигналами с шунта когда они подключены длинными проводами к контроллеру я уже описывал, эти сигналы проваливаются в минус относительно земли контроллера на величину падения на проводе и на шунте, а этот провал имеет свои допустимые границы для моей схемы, 30 сантиметровый проводок в 6 квадратов у Androntii уже в эти границы не вписывается . К тому же там весьма грязное по шумам падение, так как конденсаторы контроллера не справляются толком даже с фильтрацией ШИМ не говоря уже о пульсациях при переключении фаз по холлам, и вся эта грязь на шунте и проводе.
В идеале когда земля питания моей схемы берется с одной из точек шунта (отдельным проводком, а не совмещенным с измерительным), что обеспечивается когда шунт стоит непосредственно в контроллере (кстати в контроллере, один конденсатор по питанию стоит перед шунтом, а второй после).

Androntii, ок переносите, я тогда выпаяю смещающие подтяжки и перекалибруюсь, так как этот колхоз точности измерений точно не добавляет.

_________________
2 моноколеса, 2 электровела, 2 подводных буксира, надувной электро-каяк.


Повернутися до початку
 Профіль  
Відповісти цитуючи  
#107054Повідомлення 23 черв 2020, 06:30 
Власник електровелосипеда, член клубу
Аватара користувача
Не в мережі

Звідки: Україна, Черкаси, Д.
Дякував (ла) 645 Подякували 296
Мій електротранспорт: Evel EndurA, 62v 28Ah Jik,VOT EM-100s(new gen), QS90....
Хочу електротранспорт: model 3 old style
Блин покажите как вы включаете измерительную часть.

_________________
Evel EndurA, 62v 28Ah Jik,VOT EM-100s(new gen), QS90....


Повернутися до початку
 Профіль  
Відповісти цитуючи  
#107055Повідомлення 23 черв 2020, 06:37 
Власник електровелосипеда, член клубу
Аватара користувача
Не в мережі

Звідки: Запорожье
Дякував (ла) 295 Подякували 1091
Мій електротранспорт: >
thunder_blade писав(ла):
Остаеться вопрос по блютуз модулю но возможно они есть у меня в "шаговой" доступности....

По блютуз модулю квесты были еще те. Если вы купите те же модули что покупаю я, ничего не заработает. Во первых их не признает виллог по списку доступных сервисов, во вторых даже если бы признал все равно бы не заработало так как в стоковой прошивке есть досадный косяк в самой реализации передачи пакета, причем нигде информации по этому косяку нет, хотя он очевиден даже для рядового пользователя. Короче, я их перепрошиваю. В теории если бы я хорошо шарил в программировании, то можно было бы научить виллог признавать модули со стоковой прошивкой и поправить код для обработки косячных пакетов, но мне проще перепрошивать блютуз модули.

_________________
2 моноколеса, 2 электровела, 2 подводных буксира, надувной электро-каяк.


Повернутися до початку
 Профіль  
Відповісти цитуючи  
#107057Повідомлення 23 черв 2020, 06:49 
Власник електровелосипеда, член клубу
Аватара користувача
Не в мережі

Звідки: Запорожье
Дякував (ла) 295 Подякували 1091
Мій електротранспорт: >
thunder_blade писав(ла):
Блин покажите как вы включаете измерительную часть.

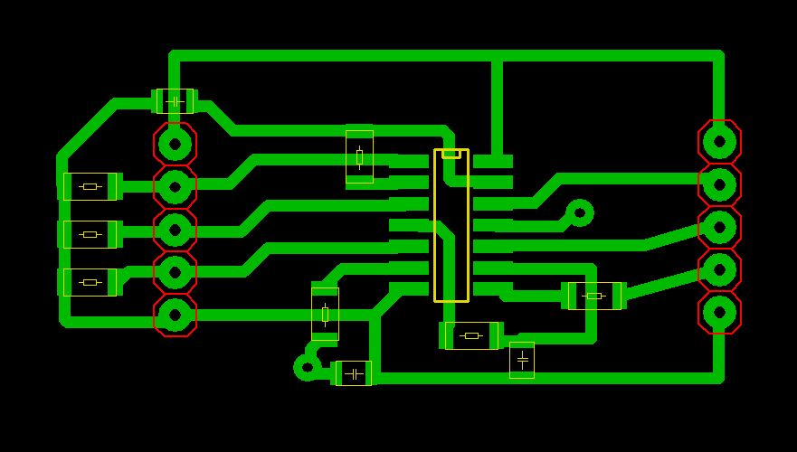
Да нету там никаких эдаких цепей.
Если кратко то вот:
Додаткові файли:
wwwwww.JPG
wwwwww.JPG [ 41.79 КБ | Переглядів: 3562 ]

У микроконтроллера внутри по входам стоят защитные диоды на землю, которые при провале в минус 0,3 вольта открываются и глушат полезный сигнал, андестенд?

Хотя есть еще одна маленькая цепь которая в паре с программным кодом увеличивает разрядность АЦП, но на вышеописанную поблему она не влияет.

_________________
2 моноколеса, 2 электровела, 2 подводных буксира, надувной электро-каяк.


Повернутися до початку
 Профіль  
Відповісти цитуючи  
#107059Повідомлення 23 черв 2020, 06:53 
Власник електровелосипеда, член клубу
Аватара користувача
Не в мережі

Звідки: Україна, Черкаси, Д.
Дякував (ла) 645 Подякували 296
Мій електротранспорт: Evel EndurA, 62v 28Ah Jik,VOT EM-100s(new gen), QS90....
Хочу електротранспорт: model 3 old style
-=TRO=- писав(ла):
в стоковой прошивке есть досадный косяк в самой реализации передачи пакета, причем нигде информации по этому косяку нет, хотя он очевиден даже для рядового пользователя. Короче, я их перепрошиваю. В теории если бы я хорошо шарил в программировании, то можно было бы научить виллог признавать модули со стоковой прошивкой и поправить код для обработки косячных пакетов, но мне проще перепрошивать блютуз модули.

Хах так это во всех "Открытых" проектах делается :mrgreen: :mrgreen: чтобы в слепую не могли повторить.... Я пока OSEC запустил тоже намучился, по поводу Блютуза понятно, я думаю что меня таже участь ждет когда мои модули для OSEC доедут..... Править прошивку чтобы с ними работало...


Додаткові файли:
Screenshot_2020-06-23-07-52-44-060_org.erratic.android.bluosec.jpg
Screenshot_2020-06-23-07-52-44-060_org.erratic.android.bluosec.jpg [ 196.45 КБ | Переглядів: 3561 ]

_________________
Evel EndurA, 62v 28Ah Jik,VOT EM-100s(new gen), QS90....
Повернутися до початку
 Профіль  
Відповісти цитуючи  
#107060Повідомлення 23 черв 2020, 06:57 
Власник електровелосипеда, член клубу
Аватара користувача
Не в мережі

Звідки: Україна, Черкаси, Д.
Дякував (ла) 645 Подякували 296
Мій електротранспорт: Evel EndurA, 62v 28Ah Jik,VOT EM-100s(new gen), QS90....
Хочу електротранспорт: model 3 old style
-=TRO=- писав(ла):
У микроконтроллера внутри по входам стоят защитные диоды на землю, которые при провале в минус 0,3 вольта открываются и глушат полезный сигнал, андестенд.

А вы не знали про их существование? Тут надо диф усилитель шунта делать хотябы на ТЛ081.... Или что то из серии INA использовать, с таким подключением шунта много не добьётесь... В реальном железе. Да оно мерять будет но точность будет невысокая... :pfeif: это если мерять потребление а если ток пойдет в обратную сторону при рекуперации там ахтунг будет...

И к слову по поводу проводов к шунту они должны иметь относительно высокое сопротивление по отношению к сопротивлению провода земли которым соединено ваше устройство с остальной схемой Контролера.

_________________
Evel EndurA, 62v 28Ah Jik,VOT EM-100s(new gen), QS90....


Повернутися до початку
 Профіль  
Відповісти цитуючи  
#107062Повідомлення 23 черв 2020, 07:14 
Власник електровелосипеда, член клубу
Аватара користувача
Не в мережі

Звідки: Запорожье
Дякував (ла) 295 Подякували 1091
Мій електротранспорт: >
thunder_blade писав(ла):
....А вы не знали про их существование? ...

Знал конечно.
Я свою схему делал для встраивания в контроллер с использование встроенного в него шунта (о чем собственно и было сказано еще в первом посте), а вы тут со своими внешними шунтами понабежали, на вас расчета не было :D .

_________________
2 моноколеса, 2 электровела, 2 подводных буксира, надувной электро-каяк.


Повернутися до початку
 Профіль  
Відповісти цитуючи  
#107063Повідомлення 23 черв 2020, 07:18 
Власник електровелосипеда, член клубу
Аватара користувача
Не в мережі

Звідки: Запорожье
Дякував (ла) 295 Подякували 1091
Мій електротранспорт: >
thunder_blade писав(ла):
... точность будет невысокая... :pfeif: это если мерять потребление а если ток пойдет в обратную сторону при рекуперации там ахтунг будет....

Ахтунг как раз при измерении портебления, так как на шунте при этом сигнал в минус идет, при рекупе как раз все шоколадно, сигнал с шунта положительный.

_________________
2 моноколеса, 2 электровела, 2 подводных буксира, надувной электро-каяк.


Повернутися до початку
 Профіль  
Відповісти цитуючи  
Показати повідомлення за:  Поле сортування  
Почати нову тему Відповісти на тему  [ Повідомлень: 77 ]              На сторінку Пред.  1, 2, 3, 4, 5, 6  Наступ.

Часовий пояс: UTC + 2 години


Хто зараз на конференції

Зараз цей форум переглядають: немає зареєстрованих користувачів і гості: 24


Ви не можете створювати нові теми
Ви не можете відповідати на повідомлення
Ви не можете редагувати свої повідомлення
Ви не можете видаляти свої повідомлення
Ви не можете додавати додаткові файли

Найти:
Створено на основі phpBB® Forum Software © phpBB Group