Поточний час: 30 січ 2026, 10:49

Часовий пояс: UTC + 2 години



Почати нову тему Відповісти на тему  [ Повідомлень: 10 ] 
Автор Повідомлення
#115565Повідомлення 24 лют 2021, 00:13 
Не в мережі

Звідки: Odessa
Дякував (ла) 0 Подякували 1
Хочу електротранспорт: Электроскутер
Добрый вечер! Столкнулся с проблемой искаженных показаний тока.
Купил себе на али комбинированный измеритель (ток в обе стороны, напряжение, и подсчет а/ч, - вото такой https://aliexpress.ru/item/33012308483. ... kkQAvD_BwE ) с шунтом 200 А 75мВ. Проверял на стенде - прибор считает все очень хорошо, в 2 стороны, и очень точно. На скутер подключал с внешним питанием 12в (у меня 72В, притом dc\dc не подключал,напрямую от 12 вольтовой батарейки), От шунта до приборки удлинил кабель - использовал 4*0,22 в экране. Длина метра польтора вышла. Контроллер Kelly kls7230, мотор qs3000w.
Так вот при простое, когда из потребителей только фара, показывает правильно. Но только стоит начать движение колеса, сразу же ток показывает от 80 до 150 А хотя по факту - холостой ток. На клещах не больше 5 ампер. Что я пробовал сделать - менял провод подключения шунта (один вывод я пускал по экрану, второй в жиле) - без изменеий. Попробовал подкинуть видую пару - то же самое. Сейчас сижу и думаю - может стоит попробовать на вход прибора поставить какой то фильтр? RC или просто С. Как вы думаете? И может быть кто то сталкивался с такой проблемой?


Повернутися до початку
 Профіль  
Відповісти цитуючи  
#115569Повідомлення 24 лют 2021, 08:31 
Власник електровелосипеда
Аватара користувача
Не в мережі

Звідки: Сумы
Дякував (ла) 64 Подякували 50
Мій електротранспорт: электровелосипед
Хочу електротранспорт: электромотокруизер
Не дружит этот прибор с импульсными помехами создаваемые ШИМ от контроллера.
Попробуйте зашунтировать шунт, точнее измерительную цепь от шунта, те самые 75мВ конденсатором керамикой 0,1-0,22 мкФ

_________________
Evel GTS1000 6Т, Evel Eco 32A 12 mosfet, LiFePO4 16S 20Ah Carnell


Повернутися до початку
 Профіль  
Відповісти цитуючи  
#115575Повідомлення 24 лют 2021, 10:43 
Власник електровелосипеда
Аватара користувача
Не в мережі

Звідки: Ternopil
Дякував (ла) 83 Подякували 621
Проблема в іншому може бути. У вас мінуси тягової і допоміжної батареї з'єднані?
Намалюйте примітивно, як у вас все скомутовано. Може бути достатньо з'єднати мінуси, щоби потенціал шунта не "літав" і не насичував імпульсами операційний підсилювач шунта.

_________________
моя Smart BMS


Повернутися до початку
 Профіль  
Відповісти цитуючи  
#115597Повідомлення 24 лют 2021, 20:04 
Не в мережі

Звідки: Odessa
Дякував (ла) 0 Подякували 1
Хочу електротранспорт: Электроскутер
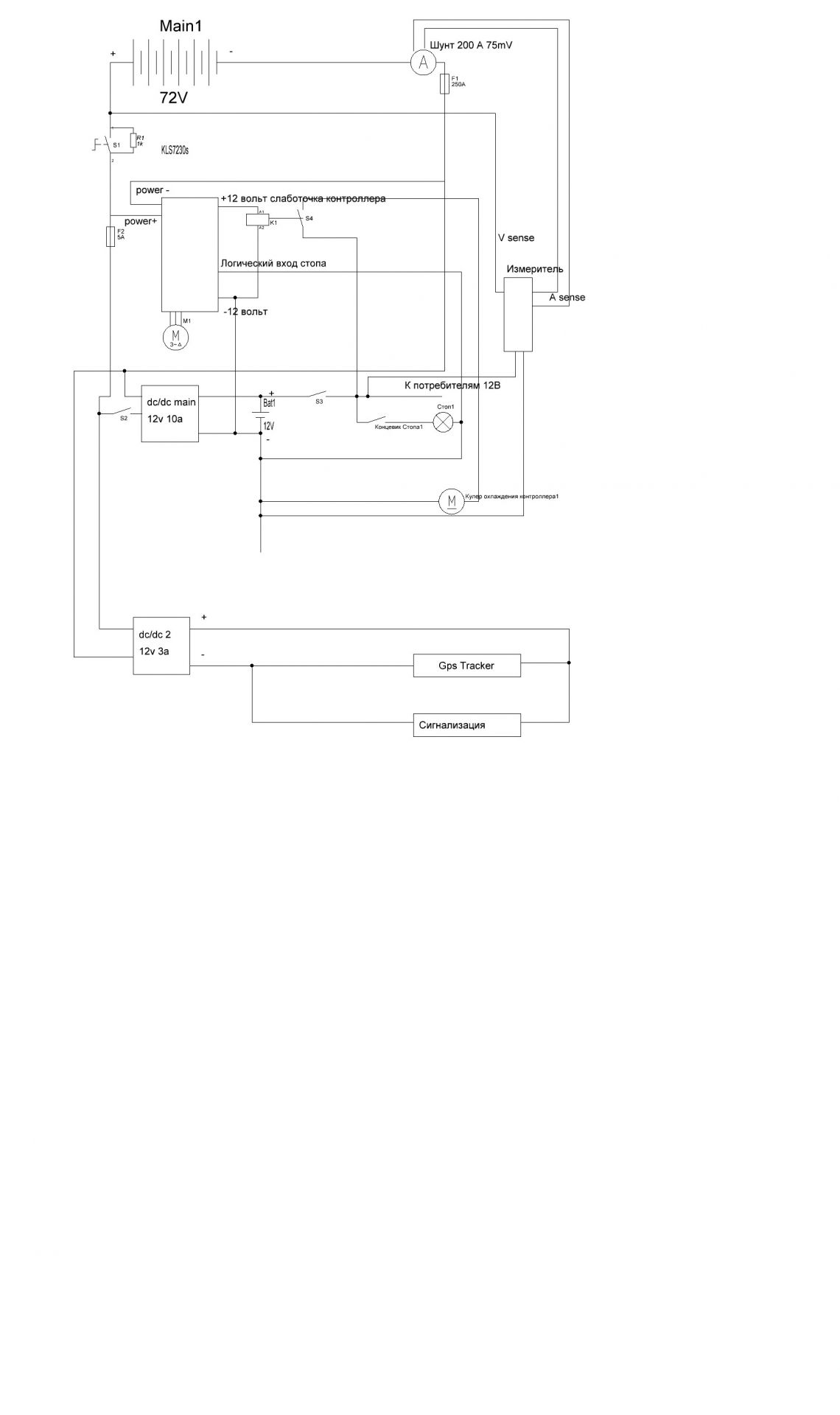
Минусы 12 вольтовой батареи и тяговой я сам специально не соединял. Но есть предположение, что они через dc-dc преобразователи или через контроллер соединились. Но проверить точно не могу. Схему нарисовал как мог, она ниже.
минус 12 вольт бортовых приборов (повороты, стоп, габарит) соединены с общим проводом логических входов/выходов контроллера, + 12 вольт батареи с +12 вольт контроллера (слаботочка).
второй dc/dc питает сигналку и трэкер, но скорее всего через сигналку минус 12 вольт попадает на общий минус 12 вольт всех бортовых потребителей (я так думаю, через питание поворотов).


Додаткові файли:
Коментарій до файлу: Схема
электромопед.JPG
электромопед.JPG [ 78.63 КБ | Переглядів: 12040 ]
Повернутися до початку
 Профіль  
Відповісти цитуючи  
#115601Повідомлення 24 лют 2021, 21:02 
Власник електровелосипеда
Аватара користувача
Не в мережі

Звідки: Ternopil
Дякував (ла) 83 Подякували 621
Спробуйте мінус живлення того приладу перенести в точку одразу перед шунтом, тобто та сторона, що до батареї дивиться.
А ще питання не по темі. Ви на слаботочку келлі 12в подаєте? Це не є добре. Виробник не дарма вказує 18-90В. А реле по виходу 12В навіщо? В келлі 12В вихід можна навантажувати максимум 40мА сумарно. Дивне рішення. А пін #7 куди підключений? Із того предзарядного резистору толку ніякого, бо при вимкненому "автоматі" він намагається живити перетворювачі, від чого гріється і напруга падає, і контакти щорвзу підгоратимуть, і електроніка такого надзвичайно не любить.

_________________
моя Smart BMS


Повернутися до початку
 Профіль  
Відповісти цитуючи  
#115602Повідомлення 24 лют 2021, 21:21 
Не в мережі

Звідки: Odessa
Дякував (ла) 0 Подякували 1
Хочу електротранспорт: Электроскутер
Слаботочка от замка зажигания естественно 72 вольта, через Ваш бмс, я её не рисовал. Это то что на 7 контакт идет. + 12 вольт аккумулятора напрямую к контроллеру я не подключал. Я поставил небольшое 12В реле на питание вентиляторов охлаждения контроллера. Реле включается с 11 контакта контроллера. При подключении микрика тормоза, естественно внутреннего питания контролерра не хватало что бы тянуть лампу тормоза и давать сигнал на контроллер. Соответственно я запитал стоп- сигнал от батареи, и с него на 25 контакт. а минус скорее всего на 6 контакт келли. Насчет резистора - он указан в схеме и в инструкции на контроллер написано что любой силовой выключатель в цепи питания контроллера должен быть параллельно с резистором 1 ком 5 Вт. Так что все по инструкции.
По факту все - работает, меня все радует. Один момент, я обратил внимание, что Led лампы поворотов и головного света слегка подмигивают в начале движения и в начале торможения (рекуперация)


Повернутися до початку
 Профіль  
Відповісти цитуючи  
#115603Повідомлення 24 лют 2021, 21:37 
Не в мережі

Звідки: Odessa
Дякував (ла) 0 Подякували 1
Хочу електротранспорт: Электроскутер
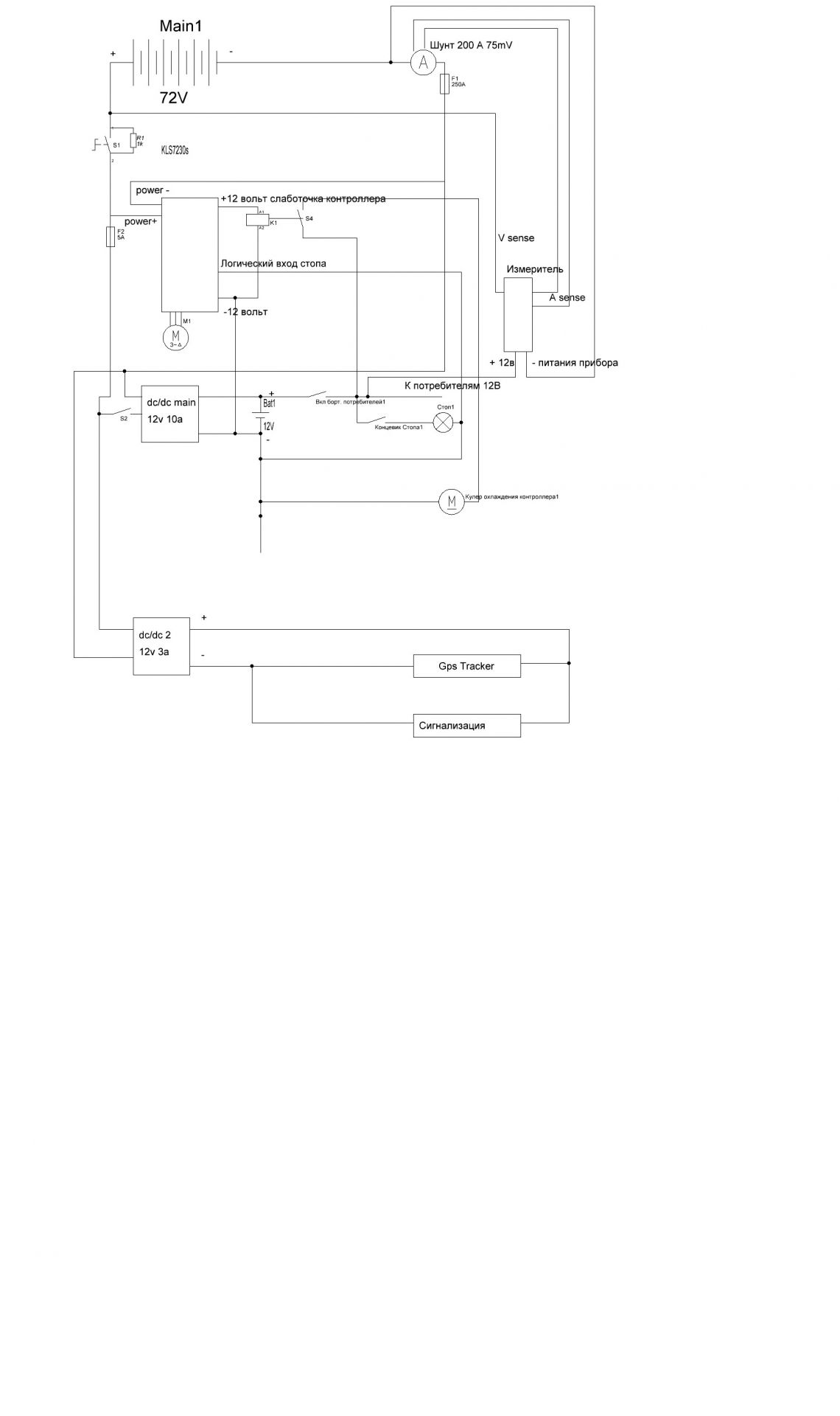
Если я правильно понял, я могу подключить -питания прибора прямо к сигнальному проводу, который идет от шунта, по такой схеме?


Додаткові файли:
электромопед.JPG
электромопед.JPG [ 79.59 КБ | Переглядів: 12016 ]
Повернутися до початку
 Профіль  
Відповісти цитуючи  
#115604Повідомлення 24 лют 2021, 21:38 
Власник електровелосипеда
Аватара користувача
Не в мережі

Звідки: Ternopil
Дякував (ла) 83 Подякували 621
Ні, паралельно йому ще один провід

_________________
моя Smart BMS


Повернутися до початку
 Профіль  
Відповісти цитуючи  
#115605Повідомлення 24 лют 2021, 21:56 
Не в мережі

Звідки: Odessa
Дякував (ла) 0 Подякували 1
Хочу електротранспорт: Электроскутер
Понял. Спасибо, на днях проверю.
Достал еще головку м2001 -100 .. 0 .. 100 мА, почитал что они используются тоже с 75мВ шунтами, так думаю, на всякий случай попробую её тоже подключить, если ничего не заработает нормально.


Додаткові файли:
электромопед.JPG
электромопед.JPG [ 81.3 КБ | Переглядів: 12011 ]
Повернутися до початку
 Профіль  
Відповісти цитуючи  
#116057Повідомлення 08 бер 2021, 17:50 
Не в мережі

Звідки: Odessa
Дякував (ла) 0 Подякували 1
Хочу електротранспорт: Электроскутер
Хочу поблагодарить Вас за подсказку, действительно, провел минусоовой провод питания прибора, и уже на приборке его зацепил параллельно с минусом 12 в бортовых потребителей. Все заработало! Показания ровные, ничего не прыгает! С меня пиво!


Повернутися до початку
 Профіль  
Відповісти цитуючи  
Показати повідомлення за:  Поле сортування  
Почати нову тему Відповісти на тему  [ Повідомлень: 10 ]             

Часовий пояс: UTC + 2 години


Хто зараз на конференції

Зараз цей форум переглядають: немає зареєстрованих користувачів і гості: 12


Ви не можете створювати нові теми
Ви не можете відповідати на повідомлення
Ви не можете редагувати свої повідомлення
Ви не можете видаляти свої повідомлення
Ви не можете додавати додаткові файли

Найти:
Створено на основі phpBB® Forum Software © phpBB Group