Поточний час: 23 бер 2026, 02:33

Часовий пояс: UTC + 2 години



Почати нову тему Відповісти на тему  [ Повідомлень: 8 ] 
Автор Повідомлення
 Заголовок повідомлення: Электосхемы самоделок.
#79298Повідомлення 11 квіт 2019, 11:11 
Активіст форуму
Не в мережі

Звідки: СПБ
Дякував (ла) 8 Подякували 12
Это то что я нашел в сети. Предлогаю обсудить и найти свою самую самую!
Напрмиер в паре схем мне понравилась установка энерционнного выключателя, обсуждение установки которого я нигде не встречал.

вот тут viewtopic.php?f=34&t=2381&start=30
активно обсуждался "пречардж"


Додаткові файли:
20121224_143001.png
20121224_143001.png [ 43.87 КБ | Переглядів: 7215 ]
complex_preview.jpg
complex_preview.jpg [ 85.1 КБ | Переглядів: 7215 ]
ERX HV WD7.jpg
ERX HV WD7.jpg [ 187.09 КБ | Переглядів: 7215 ]
Evolve WD.jpg
Evolve WD.jpg [ 236.86 КБ | Переглядів: 7215 ]
wiring diagram 2.jpg
wiring diagram 2.jpg [ 367.24 КБ | Переглядів: 7215 ]
20121203-00002.jpg
20121203-00002.jpg [ 546.38 КБ | Переглядів: 7215 ]
Повернутися до початку
 Профіль  
Відповісти цитуючи  
 Заголовок повідомлення: Re: Электосхемы самоделок.
#79300Повідомлення 11 квіт 2019, 11:17 
Активіст форуму
Не в мережі

Звідки: СПБ
Дякував (ла) 8 Подякували 12
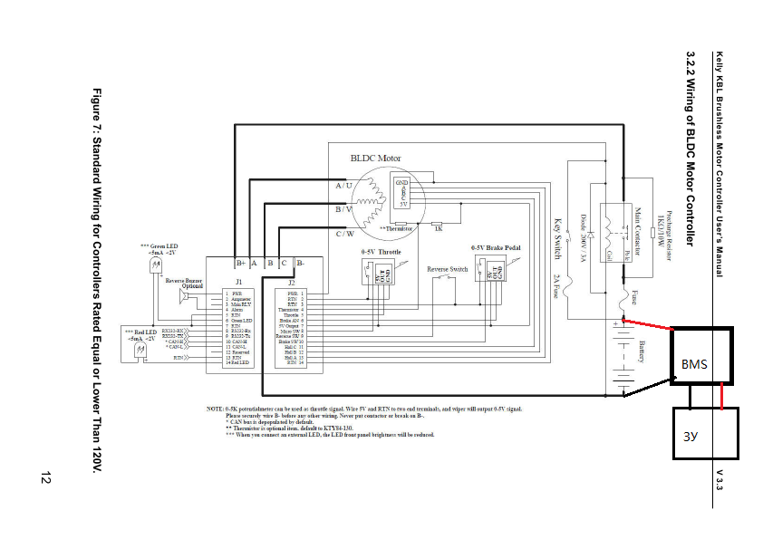
еще одна от Кейли которой я хочу придерживаться как базовой, У меня просто есть этот контроллер.


Додаткові файли:
KellyKBLUserManual 12401_012.png
KellyKBLUserManual 12401_012.png [ 132.15 КБ | Переглядів: 7213 ]
Повернутися до початку
 Профіль  
Відповісти цитуючи  
 Заголовок повідомлення: Re: Электосхемы самоделок.
#80206Повідомлення 21 квіт 2019, 19:13 
Голова клубу
Аватара користувача
Не в мережі

Звідки: Україна, Донецьк => Ірпінь
Дякував (ла) 6998 Подякували 2604
Мій електротранспорт: Tesla S
Хочу електротранспорт: е-панцирник
В первой же схеме отсутствует измерительный цепи. В частности датчики тока для определения процента заряда. Без него очень неудобно ездить.


Повернутися до початку
 Профіль  
Відповісти цитуючи  
 Заголовок повідомлення: Re: Электосхемы самоделок.
#80230Повідомлення 22 квіт 2019, 07:40 
Творець електромобіля, член клубу
Аватара користувача
Не в мережі

Звідки: Dніпропетровськ
Дякував (ла) 404 Подякували 490
Мій електротранспорт: ЗАЗ-968А, SUZUKI Carry.
Спасибо господину Cnstuff за данную тему. Хороший вклад в наше дело! СПАСИБО!
А то всё чаще не темы, а бесполезная болтовня.
С уважением Александр. 8)

_________________
"...я мзду не беру, мне за державу обидно..."


Повернутися до початку
 Профіль  
Відповісти цитуючи  
 Заголовок повідомлення: Re: Электосхемы самоделок.
#116219Повідомлення 11 бер 2021, 12:42 
Активіст форуму
Не в мережі

Звідки: СПБ
Дякував (ла) 8 Подякували 12
Stalker_W писав(ла):
В первой же схеме отсутствует измерительный цепи. В частности датчики тока для определения процента заряда. Без него очень неудобно ездить.

Это схема доЛитевой эпохи, сейчас этот датчик может заменить BMS. Я вообще считаю что чем меньше информации для водителя отАВТО тем лутше для безопастности движения.
Даже спидометр бесполезен в целом. В авто нужен одометр и уровень заряда. Остальное вторично и можно вывести в приложение на смартфоне + Сигнальная лампа и зумер для киритических ситуаций типа перегрев.


Повернутися до початку
 Профіль  
Відповісти цитуючи  
 Заголовок повідомлення: Re: Электосхемы самоделок.
#116243Повідомлення 12 бер 2021, 12:19 
Власник електровелосипеда
Не в мережі

Звідки: Lviv
Дякував (ла) 22 Подякували 61
Мій електротранспорт: 1квт евел


Оффтоп
Александр.TUZ писав(ла):
Даже спидометр бесполезен в целом

Бува задивишся на швидкість, а потім влетиш в когось :lol:


Повернутися до початку
 Профіль  
Відповісти цитуючи  
 Заголовок повідомлення: Re: Электосхемы самоделок.
#116256Повідомлення 12 бер 2021, 16:55 
Власник електромобіля
Не в мережі

Звідки: Poltava
Дякував (ла) 42 Подякували 134
Мій електротранспорт: Chevrolet Volt
Спідометр точно потрібен, бо на глазок швидкість не визначив. А швидкісного режиму треба дотримуватись.
Та й інші параметри не поміщають. Їдеш і бачиш яку потужність споживає авто, і бачиш яку потужність вливаєш під час гальмування. Залишок пробігу на електро і прогнозований пробіг на бензині.
Сьогодні підпустило заднє колесо і машинка відразу повідомила. Дрібниця а приємно.
Це все в заводському авто , там більш менш все продумано. Але якщо можна щось нескладно реалізувати в саморобному то не зайве буде.


Повернутися до початку
 Профіль  
Відповісти цитуючи  
 Заголовок повідомлення: Re: Электосхемы самоделок.
#116263Повідомлення 12 бер 2021, 20:11 
Власник електровелосипеда
Не в мережі

Звідки: Lviv
Дякував (ла) 22 Подякували 61
Мій електротранспорт: 1квт евел
Датчики можна поставити на будь-які колеса, а монітор на руль/торпеду - от і монітор тиску)


Повернутися до початку
 Профіль  
Відповісти цитуючи  
Показати повідомлення за:  Поле сортування  
Почати нову тему Відповісти на тему  [ Повідомлень: 8 ]             

Часовий пояс: UTC + 2 години


Хто зараз на конференції

Зараз цей форум переглядають: немає зареєстрованих користувачів і гості: 6


Ви не можете створювати нові теми
Ви не можете відповідати на повідомлення
Ви не можете редагувати свої повідомлення
Ви не можете видаляти свої повідомлення
Ви не можете додавати додаткові файли

Найти:
cron
Створено на основі phpBB® Forum Software © phpBB Group