Поточний час: 05 трав 2026, 16:08

Часовий пояс: UTC + 2 години



Почати нову тему Відповісти на тему  [ Повідомлень: 76 ]  На сторінку Пред.  1, 2, 3, 4, 5, 6  Наступ.
Автор Повідомлення
 Заголовок повідомлення: Re: эко проэкты
#75670Повідомлення 23 лют 2019, 22:08 
Творець електромобіля, член клубу
Аватара користувача
Не в мережі

Дякував (ла) 133 Подякували 214
Мій електротранспорт: Электра 2
Kapral88 писав(ла):
танго писав(ла):
Если готов проверить (то есть приложить руки) могу пару идей подкинуть. Но чтобы сделал и предоставил отчет (полученные замеры).
Я пока что практикой не могу заняться (да и по возрасту уже ленюсь несколько).
ему бы со старыми идеями разобраться: тиристорный контроллер так и не увидели, супер балансир не готов,кофейня сдохла, кредиторы ищут,эфект уменьшения тока при увеличении скорости (эфект Сокола) не доказан. А теперь ещё и метро с генерирующими дверьми .

всё под контролем, кофейню починим, контроллер заработает, я просто не правильно подключал, уже нашёл ошибку, вот балансир таки да не получается пока что, а эффект падения тока от оборотов это ведь итак все знают, но я как раз имел ввиду другое, что ток пусть такой же при большей скорости, но расстояние за это же время я проеду большее, точных замеров не сделал, техника подвела, ладно завтра специально займусь этим, место нашёл, экшен камеры нету, не знаю как снять. А что, у вас реально не так как у меня ? Вы когда на полной скорости едете у вас амперы зашкаливают ?


Повернутися до початку
 Профіль  
Відповісти цитуючи  
 Заголовок повідомлення: Re: эко проэкты
#75701Повідомлення 24 лют 2019, 04:18 
Творець електромобіля
Аватара користувача
Не в мережі

Звідки: Германия, Дюссельдорф
Дякував (ла) 331 Подякували 938
Мій електротранспорт: Citroen Saxo, Renault Kangoo Electrcity, Elect'road & Cleanova II Plus
Неужели будет продолжение сериала "быстрее едешь меньше ток"? :gott: :lachtot:

Только название по ходу будет другое: "быстрее едешь, дальше будешь"))))))

С уважением,

Александр.

_________________
кВт•ч≠кВт≠кВт/ч

Проехал на электротяге
25 000 км

Мы не унаследовали планету Земля у наших отцов, мы отбираем ее у наших детей!


Повернутися до початку
 Профіль  
Відповісти цитуючи  
 Заголовок повідомлення: Re: эко проэкты
#75702Повідомлення 24 лют 2019, 04:37 
Власник електровелосипеда
Не в мережі

Звідки: Украина, Кременчуг
Дякував (ла) 2 Подякували 77
Мій електротранспорт: Есть :)
> быстрее едешь меньше ток
а на скорости около 27 махов энергия в аккумулятор заливаться начинает. вон, за поребриком проверяли. :ugly:


Повернутися до початку
 Профіль  
Відповісти цитуючи  
 Заголовок повідомлення: Re: эко проэкты
#75724Повідомлення 24 лют 2019, 10:56 
Творець електромобіля, член клубу
Аватара користувача
Не в мережі

Дякував (ла) 133 Подякували 214
Мій електротранспорт: Электра 2
alexteam писав(ла):
> быстрее едешь меньше ток
а на скорости около 27 махов энергия в аккумулятор заливаться начинает. вон, за поребриком проверяли. :ugly:

Не знаю что там за поребриком, давно небыл, но то, что от оборотов повышается самоиндукция, которая понижает ток, даже я знаю.


Повернутися до початку
 Профіль  
Відповісти цитуючи  
 Заголовок повідомлення: Re: эко проэкты
#75727Повідомлення 24 лют 2019, 11:22 
Site Admin
Аватара користувача
Не в мережі

Звідки: город Киев
Дякував (ла) 423 Подякували 1180
Мій електротранспорт: Nissan Leaf
Самоиндукция с оборотами не меняется, с оборотами повышается противо-ЭДС.

_________________
Чем скуднее знания, тем категоричней суждения.

"Глупцы все, кто глупцами кажутся и половина тех, что не кажется". (Бальтасар Грасиан)


Повернутися до початку
 Профіль  
Відповісти цитуючи  
 Заголовок повідомлення: Re: эко проэкты
#75728Повідомлення 24 лют 2019, 11:34 
Творець електромобіля, член клубу
Аватара користувача
Не в мережі

Дякував (ла) 133 Подякували 214
Мій електротранспорт: Электра 2
ДядяВася писав(ла):
Самоиндукция с оборотами не меняется, с оборотами повышается противо-ЭДС.

ну противо эдс, я их путаю иногда, какая разница
покажите мне видео где ток от оборотов повышается, мне интересно


Востаннє редагувалось sokol 24 лют 2019, 12:20, редаговано 1 раз.

Повернутися до початку
 Профіль  
Відповісти цитуючи  
 Заголовок повідомлення: Re: эко проэкты
#75732Повідомлення 24 лют 2019, 11:56 
Активіст форуму
Аватара користувача
Не в мережі

Звідки: Троицк
Дякував (ла) 69 Подякували 105
Сокол, я хотел проверить опыт по атмосферному электричеству, но Вы товарищ молодой а эти опыты высоковольтные (опасны), так что лучше наверно и не начинать.

_________________
-----------------------------------------------------------------------
Лучше сразу взяться за ум, чтобы потом не хвататься за голову!


Повернутися до початку
 Профіль  
Відповісти цитуючи  
 Заголовок повідомлення: Re: эко проэкты
#75737Повідомлення 24 лют 2019, 12:08 
Творець електромобіля, член клубу
Аватара користувача
Не в мережі

Дякував (ла) 133 Подякували 214
Мій електротранспорт: Электра 2
слово опасно для меня не существует ! запускайте !


Повернутися до початку
 Профіль  
Відповісти цитуючи  
 Заголовок повідомлення: Re: эко проэкты
#76194Повідомлення 02 бер 2019, 19:44 
Активіст форуму
Аватара користувача
Не в мережі

Звідки: Троицк
Дякував (ла) 69 Подякували 105
sokol писав(ла):
слово опасно для меня не существует ! запускайте !


Сейчас набросаю схемку, если есть желание то вперед, без оглядки на покинувших сей мир экспериментаторов)).

_________________
-----------------------------------------------------------------------
Лучше сразу взяться за ум, чтобы потом не хвататься за голову!


Повернутися до початку
 Профіль  
Відповісти цитуючи  
 Заголовок повідомлення: Re: эко проэкты
#76227Повідомлення 03 бер 2019, 09:58 
Активіст форуму
Аватара користувача
Не в мережі

Звідки: Троицк
Дякував (ла) 69 Подякували 105
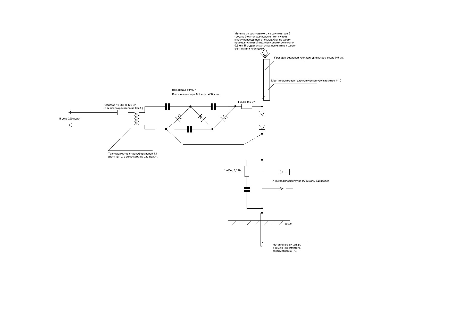
Эксперимент заключается в следующем:
На открытом пространстве установить шест (удочку) вверх с примотанной метелкой и снижающимся проводом, воткнуть штырь (заземление), собрать данную схемку, посмотреть какой ток течет.
Пока что это при утроении., т.е. около 1000 вольт на метелке, ток там ограничен 1 ма (на метелке), но включать в сеть только при собранной схеме и подключенном микроамперметре (руками не лазить при включенной схеме).


Додаткові файли:
Атмосферное электричество.JPG
Атмосферное электричество.JPG [ 93.61 КБ | Переглядів: 7797 ]

_________________
-----------------------------------------------------------------------
Лучше сразу взяться за ум, чтобы потом не хвататься за голову!
Повернутися до початку
 Профіль  
Відповісти цитуючи  
 Заголовок повідомлення: Re: эко проэкты
#76228Повідомлення 03 бер 2019, 10:21 
Творець електромобіля, член клубу
Аватара користувача
Не в мережі

Дякував (ла) 133 Подякували 214
Мій електротранспорт: Электра 2
а что даёт трансформатор 1:1 и в чём вообще суть данного изобретения ?


Повернутися до початку
 Профіль  
Відповісти цитуючи  
 Заголовок повідомлення: Re: эко проэкты
#76230Повідомлення 03 бер 2019, 10:43 
Власник електромобіля
Аватара користувача
Не в мережі

Звідки: между морем и степью
Дякував (ла) 49 Подякували 115
Мій електротранспорт: MG4
Хочу електротранспорт: Rimac Nevera
Детекторный приёмник, 120 лет спустя :-D

Вот что значит не читать учебники в школе...

_________________
Gray©at.


Повернутися до початку
 Профіль  
Відповісти цитуючи  
 Заголовок повідомлення: Re: эко проэкты
#76232Повідомлення 03 бер 2019, 12:04 
Активіст форуму
Аватара користувача
Не в мережі

Звідки: Троицк
Дякував (ла) 69 Подякували 105
sokol писав(ла):
а что даёт трансформатор 1:1 и в чём вообще суть данного изобретения ?


Трансформатор стоит для безопасности экспериментатора, и для отвязки от ненужных (ложных) показаний микроамперметра.
Для начала нужны данные этого эксперимента чтобы определиться дальше двигаться или нет.
Трансформатор можно взять от лампового телевизора или радиоприемника (использовать в нем штатную сетевую обмотку, и вторичную - от питания анодных цепей).

Это не изобретение, а попытка позаимствовать маленько электричества с атмосферы для своих нужд)).

_________________
-----------------------------------------------------------------------
Лучше сразу взяться за ум, чтобы потом не хвататься за голову!


Повернутися до початку
 Профіль  
Відповісти цитуючи  
 Заголовок повідомлення: Re: эко проэкты
#76234Повідомлення 03 бер 2019, 13:27 
Не в мережі

Звідки: Запорожье
Дякував (ла) 115 Подякували 193
Мій електротранспорт: -
Хочу електротранспорт: -
танго писав(ла):
sokol писав(ла):
а что даёт трансформатор 1:1 и в чём вообще суть данного изобретения ?


Трансформатор стоит для безопасности экспериментатора,
Это не изобретение, а попытка позаимствовать маленько электричества с атмосферы для своих нужд)).

Это адаптированная схема знаменитого генератора Сокола-Ракарского или вы всерьез?
С точки зрения схемотехники трансформатор, куча диодов - совершеннейшая чепуха. В крайнем случае, всю эту хламоту можно заменить батарейкой и килоом вместо мегома.
А остальное тоже не просматривается как осмысленная конструкция. Вы чего от этой схемы ждете? Так, простенький молниеловитель до первой грозы.
Возле ЛЭП, возможно, будет течь пару микроампер. Пока экспериментатора не гахнет неожиданно от нее.
Достаточно много уже парней хороших, но безграмотных, лежать остались на земле. Тянули интернет под ЛЭП. Общаюсь с сетевиками интернетчиками.


Повернутися до початку
 Профіль  
Відповісти цитуючи  
 Заголовок повідомлення: Re: эко проэкты
#76238Повідомлення 03 бер 2019, 14:28 
Творець електромобіля, член клубу
Не в мережі

Звідки: Украина
Дякував (ла) 117 Подякували 562
Мій електротранспорт: COOLON
Хочу електротранспорт: COOLON
Вот вы гоните ) у нас тут пацаны недавно углеволоконный шнурок в три км делали килограм весом. Чтоб дроном в тучи утянуть. И через проводник (карбон проводит) снимать питание )) а потом дрон заменить на метеозонд. )) Вобще чтото ничего у них не получилось )) больше из за парусности шнурка, но даже с 300 метров ничего не нагенерировали )) даже на неоновую лампочку нехватило, и на светодиод.

_________________
CEO COOLON MOTORS
Head Project "City Truck "COOLON"
https://coolonmotors.com


Повернутися до початку
 Профіль  
Відповісти цитуючи  
Показати повідомлення за:  Поле сортування  
Почати нову тему Відповісти на тему  [ Повідомлень: 76 ]              На сторінку Пред.  1, 2, 3, 4, 5, 6  Наступ.

Часовий пояс: UTC + 2 години


Хто зараз на конференції

Зараз цей форум переглядають: немає зареєстрованих користувачів і гості: 42


Ви не можете створювати нові теми
Ви не можете відповідати на повідомлення
Ви не можете редагувати свої повідомлення
Ви не можете видаляти свої повідомлення
Ви не можете додавати додаткові файли

Найти:
Створено на основі phpBB® Forum Software © phpBB Group