Поточний час: 31 жовт 2025, 22:20

Часовий пояс: UTC + 2 години



Почати нову тему Відповісти на тему  [ Повідомлень: 91 ]  На сторінку Пред.  1, 2, 3, 4, 5, 6, 7  Наступ.
Автор Повідомлення
#116336Повідомлення 14 бер 2021, 22:54 
Творець електромобіля
Не в мережі

Звідки: Одесса
Дякував (ла) 255 Подякували 139
Мій електротранспорт: Пежо Боксер
Хочу електротранспорт: уже имею
Опять вижу, что если форум про электромобили - заниматься другими отраслями не стоит и подобные разделы вообще лучше закрыть и запретить.
Много "уважаемых" форумчан обременённых возможностями администраторов страстно отстаивают только то что вкладывается в их восприятие мира. ДядяВася хоть не грозит блокировкой. Правда -=TRO=-?
Темя названа изначально некорректно - в СЭС трекер это именно то о чем написал Polevik, а не самоделка Танго.
Приведённые выше ссылки это все ШИМ (PWM) контроллеры. Даже если узкоглазые пишут на них МППТ.
По принципу работы МППТ ближе к DC/DC преобразователю.
Закройте всю ветку Альтернативы - не место ей на этом форуме.
И даже за 35$ это лишь дешевый способ использования ДЦ/ДЦ преобразователя мало имеющего общего с МППТ контроллером для СЭС.

_________________
не говорите, что мне делать - я не скажу куда вам идти


Повернутися до початку
 Профіль  
Відповісти цитуючи  
#116339Повідомлення 14 бер 2021, 23:15 
Site Admin
Аватара користувача
Не в мережі

Звідки: город Киев
Дякував (ла) 420 Подякували 1149
Мій електротранспорт: Nissan Leaf
Очень интересно.
Кто нибудь может внятно объяснить:
1. как можно ШИМом обеспечить нормальную работу СБ, не отслеживая точку максимальной мощности, хотя бы приблизительно?
2. почему, в отличие от МРРТ, этот ШИМ не DC/DC?
3. в крутых (и не очень) МРРТ контроллерах что, ШИМ отсутствует напрочь? Каким тогда образом они DC/DC делают?
:irre:

За 30-40$ что лучше этого можете посоветовать?

А раздел и ветка будет, потому как СБ (и не только) электромобилисты и электровелосипедисты таки используют...

_________________
Чем скуднее знания, тем категоричней суждения.

"Глупцы все, кто глупцами кажутся и половина тех, что не кажется". (Бальтасар Грасиан)


Повернутися до початку
 Профіль  
Відповісти цитуючи  
#116344Повідомлення 15 бер 2021, 05:06 
Власник електровелосипеда, член клубу
Аватара користувача
Не в мережі

Звідки: Запорожье
Дякував (ла) 295 Подякували 1091
Мій електротранспорт: >
Renegate писав(ла):
..Приведённые выше ссылки это все ШИМ (PWM) контроллеры. Даже если узкоглазые пишут на них МППТ....


А есть ли пруфлинки в доказательство, что китайцы врут?
Или бездоказательно голословить это фишка этой темы?.....

_________________
2 моноколеса, 2 электровела, 2 подводных буксира, надувной электро-каяк.


Повернутися до початку
 Профіль  
Відповісти цитуючи  
#116349Повідомлення 15 бер 2021, 08:08 
Активіст форуму
Не в мережі

Звідки: Каменское
Дякував (ла) 26 Подякували 8
Мій електротранспорт: Электровелосипед 1800 ватт + мелкий 350 ватт
Пара фотографий внутрянки решит спор ШИМ или МРРТ


Повернутися до початку
 Профіль  
Відповісти цитуючи  
#116354Повідомлення 15 бер 2021, 09:17 
Site Admin
Аватара користувача
Не в мережі

Звідки: город Киев
Дякував (ла) 420 Подякували 1149
Мій електротранспорт: Nissan Leaf
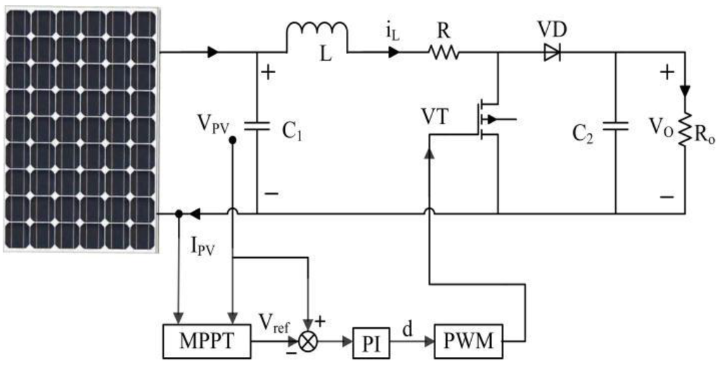
Блин... еще раз...
Это схема МРРТ или ШИМ? :lachtot: :wallbash:


Додаткові файли:
energies-09-00288-g004-1024.png
energies-09-00288-g004-1024.png [ 203.19 КБ | Переглядів: 5242 ]

_________________
Чем скуднее знания, тем категоричней суждения.

"Глупцы все, кто глупцами кажутся и половина тех, что не кажется". (Бальтасар Грасиан)
Повернутися до початку
 Профіль  
Відповісти цитуючи  
#116359Повідомлення 15 бер 2021, 09:36 
Site Admin
Аватара користувача
Не в мережі

Звідки: город Киев
Дякував (ла) 420 Подякували 1149
Мій електротранспорт: Nissan Leaf
Не надо отвечать вопросом на вопрос.

Вот простые ШИМ DC/DC. Тут точно нет МППТ.
Вопрос знатокам - что будет, если такое к СБ подключить?


Додаткові файли:
150c2bf803f9ade18ad6d706b821e06b.jpg
150c2bf803f9ade18ad6d706b821e06b.jpg [ 35.3 КБ | Переглядів: 5237 ]
povyshayushchiy_preobrazovatel_napryajeniya_mt3608_1.jpg
povyshayushchiy_preobrazovatel_napryajeniya_mt3608_1.jpg [ 298.38 КБ | Переглядів: 5237 ]

_________________
Чем скуднее знания, тем категоричней суждения.

"Глупцы все, кто глупцами кажутся и половина тех, что не кажется". (Бальтасар Грасиан)
Повернутися до початку
 Профіль  
Відповісти цитуючи  
#116363Повідомлення 15 бер 2021, 10:00 
Власник електрояхти
Не в мережі

Звідки: Донецкая обл.
Дякував (ла) 17 Подякували 6
Renegate писав(ла):
И даже за 35$ это лишь дешевый способ использования ДЦ/ДЦ преобразователя мало имеющего общего с МППТ контроллером для СЭС.

А я бы разорился на эту сумму, если преобразователь будет иметь фиксированный(1/2)или регулируемый вручную коэффициент преобразования напряжения. За цену мррт лучше ещё одну панель куплю.


Повернутися до початку
 Профіль  
Відповісти цитуючи  
#116365Повідомлення 15 бер 2021, 10:09 
Власник електрояхти
Не в мережі

Звідки: Донецкая обл.
Дякував (ла) 17 Подякували 6
ДядяВася писав(ла):
Не надо отвечать вопросом на вопрос.

Вот простые ШИМ DC/DC. Тут точно нет МППТ.
Вопрос знатокам - что будет, если такое к СБ подключить?

Если бы это подходило к сп я бы не задавал тут вопросов.Вопрос к знатокам: как просто переделать эту схему что бы она не отслеживала выходное напряжение, а тупо "редуцировала" входное с возможностью регулировки коэффициента.


Востаннє редагувалось PVP 15 бер 2021, 10:17, редаговано 1 раз.

Повернутися до початку
 Профіль  
Відповісти цитуючи  
#116366Повідомлення 15 бер 2021, 10:10 
Site Admin
Аватара користувача
Не в мережі

Звідки: город Киев
Дякував (ла) 420 Подякували 1149
Мій електротранспорт: Nissan Leaf
Ладно, не мучайтесь. Попробую сам объяснить.
Если я правильно понял, то на языке "профи" PWM контроллером СБ называется такой, что хоть как-то (50-70%) может обеспечить ее работу. А МРРТ у "профи" - это тот, что хоть как-то держится за точку максимальной мощности, а в идеале еще и меняет ее в зависимости от условий.


Додаткові файли:
MPPT+Vs+PWM+solar+charge+controller.png
MPPT+Vs+PWM+solar+charge+controller.png [ 214.92 КБ | Переглядів: 5229 ]

_________________
Чем скуднее знания, тем категоричней суждения.

"Глупцы все, кто глупцами кажутся и половина тех, что не кажется". (Бальтасар Грасиан)
Повернутися до початку
 Профіль  
Відповісти цитуючи  
#116369Повідомлення 15 бер 2021, 10:17 
Site Admin
Аватара користувача
Не в мережі

Звідки: город Киев
Дякував (ла) 420 Подякували 1149
Мій електротранспорт: Nissan Leaf
PVP писав(ла):
Если бы это подходило к сп я бы не задавал тут вопросов.

Так в том то и дело, что благодаря подобным "профи" описаниям (PWM, MPPT), наивные начинающие, не особо вникая, в буквальном смысле понимают написанное... а включают - не работает!.. :cry: :P

_________________
Чем скуднее знания, тем категоричней суждения.

"Глупцы все, кто глупцами кажутся и половина тех, что не кажется". (Бальтасар Грасиан)


Повернутися до початку
 Профіль  
Відповісти цитуючи  
#116370Повідомлення 15 бер 2021, 10:28 
Власник електрояхти
Не в мережі

Звідки: Донецкая обл.
Дякував (ла) 17 Подякували 6
-=TRO=- писав(ла):
Renegate писав(ла):
..Приведённые выше ссылки это все ШИМ (PWM) контроллеры. Даже если узкоглазые пишут на них МППТ....


А есть ли пруфлинки в доказательство, что китайцы врут?
Или бездоказательно голословить это фишка этой темы?.....

Можно почитать комменты...


Повернутися до початку
 Профіль  
Відповісти цитуючи  
#116374Повідомлення 15 бер 2021, 11:28 
Власник електрояхти
Не в мережі

Звідки: Донецкая обл.
Дякував (ла) 17 Подякували 6
ДядяВася писав(ла):
PVP писав(ла):
Если бы это подходило к сп я бы не задавал тут вопросов.

Так в том то и дело, что благодаря подобным "профи" описаниям (PWM, MPPT), наивные начинающие, не особо вникая, в буквальном смысле понимают написанное... а включают - не работает!.. :cry: :P

Если я не найду готового девайса, то буду колхозить ШИМ от электромотора с дросселем. Хотите пари на предмет работоспособности?


Повернутися до початку
 Профіль  
Відповісти цитуючи  
#116376Повідомлення 15 бер 2021, 11:48 
Site Admin
Аватара користувача
Не в мережі

Звідки: город Киев
Дякував (ла) 420 Подякували 1149
Мій електротранспорт: Nissan Leaf
Так может все таки прийдется делать МРРТ из подходящего ШИМ-контроллера? :wallbash:

Хотите пари?
Если ваш наилучший ШИМ с наилучшим дросселем не будет отслеживать точку максимальной мощности, то он в лучшем случае будет малоэффективен или вообще не заработает, в худшем - представлять опасность. :wallbash: :wallbash:
А если будет отслеживать, то что мешает сразу назвать это МРРТ-контроллером? :wallbash: :wallbash: :wallbash:

Аккумулятор для СЭС предполагается, надеюсь, не литиевый? А то, с таким подходом, это может представлять реальную угрозу не только аккумулятору, но и чего похуже... тут реально лучше перебдеть... :ja:



PVP писав(ла):
-=TRO=- писав(ла):
Renegate писав(ла):
..Приведённые выше ссылки это все ШИМ (PWM) контроллеры. Даже если узкоглазые пишут на них МППТ....

А есть ли пруфлинки в доказательство, что китайцы врут?
Или бездоказательно голословить это фишка этой темы?.....

Можно почитать комменты...

Комменты пишут, что аппарат за 35$ просто отличный. Жалуются только, что вентилятор без регулировки оборотов и постоянно шумит на полную.

_________________
Чем скуднее знания, тем категоричней суждения.

"Глупцы все, кто глупцами кажутся и половина тех, что не кажется". (Бальтасар Грасиан)


Повернутися до початку
 Профіль  
Відповісти цитуючи  
#116381Повідомлення 15 бер 2021, 13:30 
Власник електровелосипеда
Не в мережі

Звідки: Украина Киев
Дякував (ла) 8 Подякували 118
Мій електротранспорт: 2WD планетарный полный привод е-велосипед
Хочу електротранспорт: Tesla M3 4WD
ДядяВася писав(ла):
За 30-40$ что лучше этого можете посоветовать?

Могу внятно ответить за такой МППТ,потому что я его купил :https://www.aliexpress.com/item/4000818499249.html?spm=a2g0o.detail.1000023.15.55ec743cbU6vNs
Стоит прилично. За что такие деньги?
Объясняю. Общее свойство всех МППТ всего одно - верхний уровень входного наряжения. Обычно у всех моделей он ДО 60В. Никаких о каких "автоматических" 24/12В не может идти речь! Это ШИМ контроллеры,даже если на них написано гордо MPPT SOLAR CHARGER. Надо трезво понимать китайскую философию маркетинга. Если слово "MPPT" как-то вызывает бОльший интерес,то китайцы готовы писать эту надпись на всем чтобы лучше продавалось.
Всегда полезно заглянуть на характеристики. Подделки под схемы МППТ встречаются чаще чем сами такие приборы.
Обычно достаточно посмотреть графу INPUT VOLTAGE и OUT VOLTAGE
В них ни в коем случае не должно быть "AUTO 12/24V".
Далее,выходное напряжение всегда НАСТРАИВАЕТСЯ из специального меню. Для того чтобы прописать пороги под конкретный тип аккумулятора,надо соединить МППТ контроллер с ноутбуком по специальному кабелю,он в комплекте. Также в инструкции есть веб страничка загрузки фирменного ПО Виндоус или Мак. После установки ПО на комп,можно детально настроить все пороги или воспользоваться готовыми наборами настроек на выбор. У меня литий-ион 18650 работает с солнечными панелями.
В меню конкретно этой модели MППT предусмотрена ЛИТИЙ-ИОННАЯ БАТАРЕЯ. Можно провести поиск моделей на Али самостоятельно,введя в поиск строку MPPT LI-ION SOLAR CHARGER. Показаны будут те модели,которые имеют дополнительный режим литиевых батарей,а не только свинцово-кислотных и гелевых.
В чем же их отличие от обычных недорогих контроллеров?
Тут можно подключить литиевую батарею нестандартного вольтажа,от 1S до 5S или 6S. МППТ не может задрать выход выше входа,обычно выход равен или ниже входного напряженя.
У меня есть три 12В стандартные панели,с рабочим напряжением 18В. Имея МППТ,я могу соединить панели последовательно и подать на вход в МППТ 18+18+18=54В. А могу параллельно 18-18-18=18В. На заряд в первом случае я могу поставить литиевый аккум с верхним напряжением до 54 В. Во втором случае я сильно ограничен,и могу поставить на зарядку аккум от 4,2 В до 16,8 В.
Конечно,в каждом отдельном случае я должен выбрать в памяти сначала профиль литевой батареи с нужными порогами.
Эта самодеятельность и очумелые ручонки возможны ТОЛЬКО с МППТ контроллером.


Повернутися до початку
 Профіль  
Відповісти цитуючи  
#116382Повідомлення 15 бер 2021, 13:47 
Власник електрояхти
Не в мережі

Звідки: Донецкая обл.
Дякував (ла) 17 Подякували 6
ДядяВася писав(ла):
Так может все таки прийдется делать МРРТ из подходящего ШИМ-контроллера? :wallbash:

Хотите пари?
Если ваш наилучший ШИМ с наилучшим дросселем не будет отслеживать точку максимальной мощности, то он в лучшем случае будет малоэффективен или вообще не заработает, в худшем - представлять опасность. :wallbash: :wallbash:
А если будет отслеживать, то что мешает сразу назвать это МРРТ-контроллером? :wallbash: :wallbash: :wallbash:

Аккумулятор для СЭС предполагается, надеюсь, не литиевый? А то, с таким подходом, это может представлять реальную угрозу не только аккумулятору, но и чего похуже... тут реально лучше перебдеть... :ja:




Я не ошибусь если скажу, что миллионы людей пользуются простыми шим-контроллерам и их эффективность всех устраивает. Если бы не антигуманная ценовая политика 12В сп, то я бы вообще тут не заикался. И по ходу Дядя Вася не читатель- только писатель. В самом начале я оговаривал возможность использования контроллера электромотора совместно с шим-контроллером сп в контексте экономических прикидок. Так, что за литий бояться нечего. Ну, так остался ещё предмет для пари?


Повернутися до початку
 Профіль  
Відповісти цитуючи  
Показати повідомлення за:  Поле сортування  
Почати нову тему Відповісти на тему  [ Повідомлень: 91 ]              На сторінку Пред.  1, 2, 3, 4, 5, 6, 7  Наступ.

Часовий пояс: UTC + 2 години


Хто зараз на конференції

Зараз цей форум переглядають: немає зареєстрованих користувачів і гості: 27


Ви не можете створювати нові теми
Ви не можете відповідати на повідомлення
Ви не можете редагувати свої повідомлення
Ви не можете видаляти свої повідомлення
Ви не можете додавати додаткові файли

Найти:
Створено на основі phpBB® Forum Software © phpBB Group