Поточний час: 07 трав 2026, 23:48

Часовий пояс: UTC + 2 години


Правила форума


Тільки проекти, у які вкладено гроші. Решту просимо публікувати у"Концепції та ідеї"


Почати нову тему Відповісти на тему  [ Повідомлень: 17 ]  На сторінку 1, 2  Наступ.
Автор Повідомлення
 Заголовок повідомлення: Ещё один ЗАЗ 968 с двигателем ДС 3,6
#120090Повідомлення 05 лип 2021, 17:04 
Не в мережі

Звідки: Запорожье
Дякував (ла) 3 Подякували 1
Собственно, в наличии только ЗАЗ и двигатель ДС 3,6, фотки выложу немного попозже.
Пока идёт процесс стыковки коробки и двигателя. От коробки пока не буду избавляться.
Хочу спросить у уважаемого сообщества, как бы попроще состыковать эти два механизма?


Повернутися до початку
 Профіль  
Відповісти цитуючи  
 Заголовок повідомлення: Re: Ещё один ЗАЗ 968 с двигателем ДС 3,6
#120091Повідомлення 05 лип 2021, 17:13 
Не в мережі

Звідки: Запорожье
Дякував (ла) 3 Подякували 1
Планируется переходная втулка, с одной стороны под вал ЭД, с другой приварена отцентрованная центральная часть диска сцепления,достаточно ли этого, не будут выбивать передачи, или нужно центровать носик первичного вала КП?
Очень интересует мнение тех, кто уже прошёлся по этим граблям :)


Повернутися до початку
 Профіль  
Відповісти цитуючи  
 Заголовок повідомлення: Re: Ещё один ЗАЗ 968 с двигателем ДС 3,6
#120097Повідомлення 05 лип 2021, 20:11 
Творець електромобіля, член клубу
Аватара користувача
Не в мережі

Звідки: Кременчуг
Дякував (ла) 752 Подякували 334
Мій електротранспорт: е-Таврия
Первичный вал коробки должен быть отцентрован с валом электродвигателя.

_________________
автопробег на электричестве 52000 км


Повернутися до початку
 Профіль  
Відповісти цитуючи  
 Заголовок повідомлення: Re: Ещё один ЗАЗ 968 с двигателем ДС 3,6
#120103Повідомлення 06 лип 2021, 09:05 
Не в мережі

Звідки: Украина Сумы
Дякував (ла) 78 Подякували 50
Хочу електротранспорт: неопределился
Geo писав(ла):
Собственно, в наличии только ЗАЗ и двигатель ДС 3,6, фотки выложу немного попозже.


Двигатель ДС 3,6 далеко не лучший вариант хоть и есть в наличии, лучше посмотреть в сторону дополнительных приводов(на форуме есть примеры), или моторколёс, мощность сравнимая ДС но вес намного меньше, тем более есть пример.

https://www.youtube.com/watch?v=FevtRPkFTRk

https://www.youtube.com/watch?v=Jvg28bKx5Sk

https://www.youtube.com/watch?v=tr9Q20xmA8g&t=776s

Если речь идёт о ЗАЗ968 могу несколько интересных мыслей по задней части автомобиля.

_________________
---------------------------------------------------


Повернутися до початку
 Профіль  
Відповісти цитуючи  
 Заголовок повідомлення: Re: Ещё один ЗАЗ 968 с двигателем ДС 3,6
#120105Повідомлення 06 лип 2021, 09:40 
Не в мережі

Звідки: Запорожье
Дякував (ла) 3 Подякували 1
Двигатель однозначно будет этот, т.к. весь бюджет уйдет на аккумуляторы.
Центровать, конечно, будем. Думаю просверлить глухое отверстие в валу двигателя и т.о. центровать
Ещё такая мысль пришла- что если двигатель поставить задом наперед, т.е. состыковать со стороны щеточного узла, в этом случае экономим 10см длины, ведь рабочая сторона оси двигателя длиннее...и намного, а резать ничего пока не готов.
Так вот, интересует, характеристики двигателя в прямом включении на реверсе сильно ли отличаются?


Повернутися до початку
 Профіль  
Відповісти цитуючи  
 Заголовок повідомлення: Re: Ещё один ЗАЗ 968 с двигателем ДС 3,6
#120107Повідомлення 06 лип 2021, 10:57 
Не в мережі

Звідки: Бердичев
Дякував (ла) 0 Подякували 1
Мій електротранспорт: Volt
А какой контроллер электродвигателя планируется ставить? Или как система управления будет реализована вобще?


Повернутися до початку
 Профіль  
Відповісти цитуючи  
 Заголовок повідомлення: Re: Ещё один ЗАЗ 968 с двигателем ДС 3,6
#120108Повідомлення 06 лип 2021, 12:25 
Творець електромобіля, член клубу
Аватара користувача
Не в мережі

Звідки: Кременчуг
Дякував (ла) 752 Подякували 334
Мій електротранспорт: е-Таврия
Geo писав(ла):
Двигатель однозначно будет этот, т.к. весь бюджет уйдет на аккумуляторы.
Центровать, конечно, будем. Думаю просверлить глухое отверстие в валу двигателя и т.о. центровать
Ещё такая мысль пришла- что если двигатель поставить задом наперед, т.е. состыковать со стороны щеточного узла, в этом случае экономим 10см длины, ведь рабочая сторона оси двигателя длиннее...и намного, а резать ничего пока не готов.
Так вот, интересует, характеристики двигателя в прямом включении на реверсе сильно ли отличаются?
Не отличаются, если щетки не смещены, а с завода они не смещены. Я после покупки ДС3.6 менял подключение обмотки возбуждения, так как крутился не в ту сторону. ДС3.6 неплохой двигатель для городской машинки за свою цену, да и контроллер для него недорогой, но за бензинками ему не угнаться при такой малой мощности.

_________________
автопробег на электричестве 52000 км


Повернутися до початку
 Профіль  
Відповісти цитуючи  
 Заголовок повідомлення: Re: Ещё один ЗАЗ 968 с двигателем ДС 3,6
#120110Повідомлення 06 лип 2021, 14:26 
Творець електромобіля
Не в мережі

Звідки: Одесса
Дякував (ла) 456 Подякували 118
Мій електротранспорт: Citroen Visa EV '85
yuri писав(ла):
Не отличаются, если щетки не смещены, а с завода они не смещены. Я после покупки ДС3.6 менял подключение обмотки возбуждения, так как крутился не в ту сторону. ДС3.6 неплохой двигатель для городской машинки за свою цену, да и контроллер для него недорогой, но за бензинками ему не угнаться при такой малой мощности.


привет!
хочу акцентировать внимание на направлении вращения двигателя. когда я проектировал привод на свой Ситроен под этот двигатель, то не учел этот момент по незнанию. соответственно сейчас двигатель вращается против часовой стрелки. как это выражается субъективно? при движении задним ходом автомобиль просто рвет с места, при движении передом плавно разгоняется.
возможно мой двигатель настроен с завода под вращение по ЧС. по крайней мере так делается на ДПТ и такая информация есть.
в любом случае не лишним будет убедиться в этом.

_________________
Конверсия Ситроен Виза в электро: https://electroavtosam.com.ua/forums/viewtopic.php?f=26&t=3129


Повернутися до початку
 Профіль  
Відповісти цитуючи  
 Заголовок повідомлення: Re: Ещё один ЗАЗ 968 с двигателем ДС 3,6
#120113Повідомлення 06 лип 2021, 16:04 
Не в мережі

Звідки: Запорожье
Дякував (ла) 3 Подякували 1
Спасибо за советы, со щеточным узлом ещё будем разбираться.
Система управления планируется на самодельном контроллере,
Первые выезды будут на контакторах, т.к. отпуск всего месяц, за это время нужно установить двигатель и аккумуляторы, потом в процессе будем дорабатывать.
АКБ 7 кВт консервов, уже заказаны, на сколько их интересно хватит? Рассчитываю на 40 км в городском цикле...


Повернутися до початку
 Профіль  
Відповісти цитуючи  
 Заголовок повідомлення: Re: Ещё один ЗАЗ 968 с двигателем ДС 3,6
#120117Повідомлення 06 лип 2021, 18:52 
Не в мережі

Звідки: Днепр
Дякував (ла) 1226 Подякували 1238
Geo писав(ла):
Первые выезды будут на контакторах

Очень плохая идея.
Geo писав(ла):
Система управления планируется на самодельном контроллере,

С этим тоже подумайте. Может так сложиться, что купить готовое, проверенное изделие будет на порядок эффективнее...да и дешевле в конечном счёте. Собственное время очень дорого стоит...как оказывается :D


Повернутися до початку
 Профіль  
Відповісти цитуючи  
 Заголовок повідомлення: Re: Ещё один ЗАЗ 968 с двигателем ДС 3,6
#120128Повідомлення 06 лип 2021, 22:20 
Творець електромобіля, член клубу
Аватара користувача
Не в мережі

Звідки: Украина,Киев
Дякував (ла) 115 Подякували 702
Мій електротранспорт: ЗАЗ 965e, Peugeot Partner (продан), Renault Zoe, Renault Fluence, Tesla Model 3
У меня на самодельном контроллере горби решил дать полный газ в другую машину, повезло, что тормоза хорошие, и меня тянуло вперёд на заблокированных передних колёсах.

Оказалось пробило мосфеты и они ушли в КЗ. На этом мои опыты закончились с самопальным контроллером.

А вот один мой приятель пошел по этому же пути, но остановилась машина в соседских воротах гаража напротив его ворот, а потом ещё некоторое время жгла резину.

По этому будьте осторожны, делайте тесты лучше в поле, дешевле будет.


Повернутися до початку
 Профіль  
Відповісти цитуючи  
 Заголовок повідомлення: Re: Ещё один ЗАЗ 968 с двигателем ДС 3,6
#120131Повідомлення 07 лип 2021, 06:20 
Творець електромобіля, член клубу
Аватара користувача
Не в мережі

Звідки: Кременчуг
Дякував (ла) 752 Подякували 334
Мій електротранспорт: е-Таврия
Я до сих пор на самопальном езжу :x

_________________
автопробег на электричестве 52000 км


Повернутися до початку
 Профіль  
Відповісти цитуючи  
 Заголовок повідомлення: Re: Ещё один ЗАЗ 968 с двигателем ДС 3,6
#120132Повідомлення 07 лип 2021, 07:16 
Не в мережі

Звідки: Запорожье
Дякував (ла) 3 Подякували 1
yuri писав(ла):
Я до сих пор на самопальном езжу :x

По какой схеме собирали? Если не секрет :D


Повернутися до початку
 Профіль  
Відповісти цитуючи  
 Заголовок повідомлення: Re: Ещё один ЗАЗ 968 с двигателем ДС 3,6
#120138Повідомлення 07 лип 2021, 09:15 
Творець електромобіля, член клубу
Аватара користувача
Не в мережі

Звідки: Кременчуг
Дякував (ла) 752 Подякували 334
Мій електротранспорт: е-Таврия
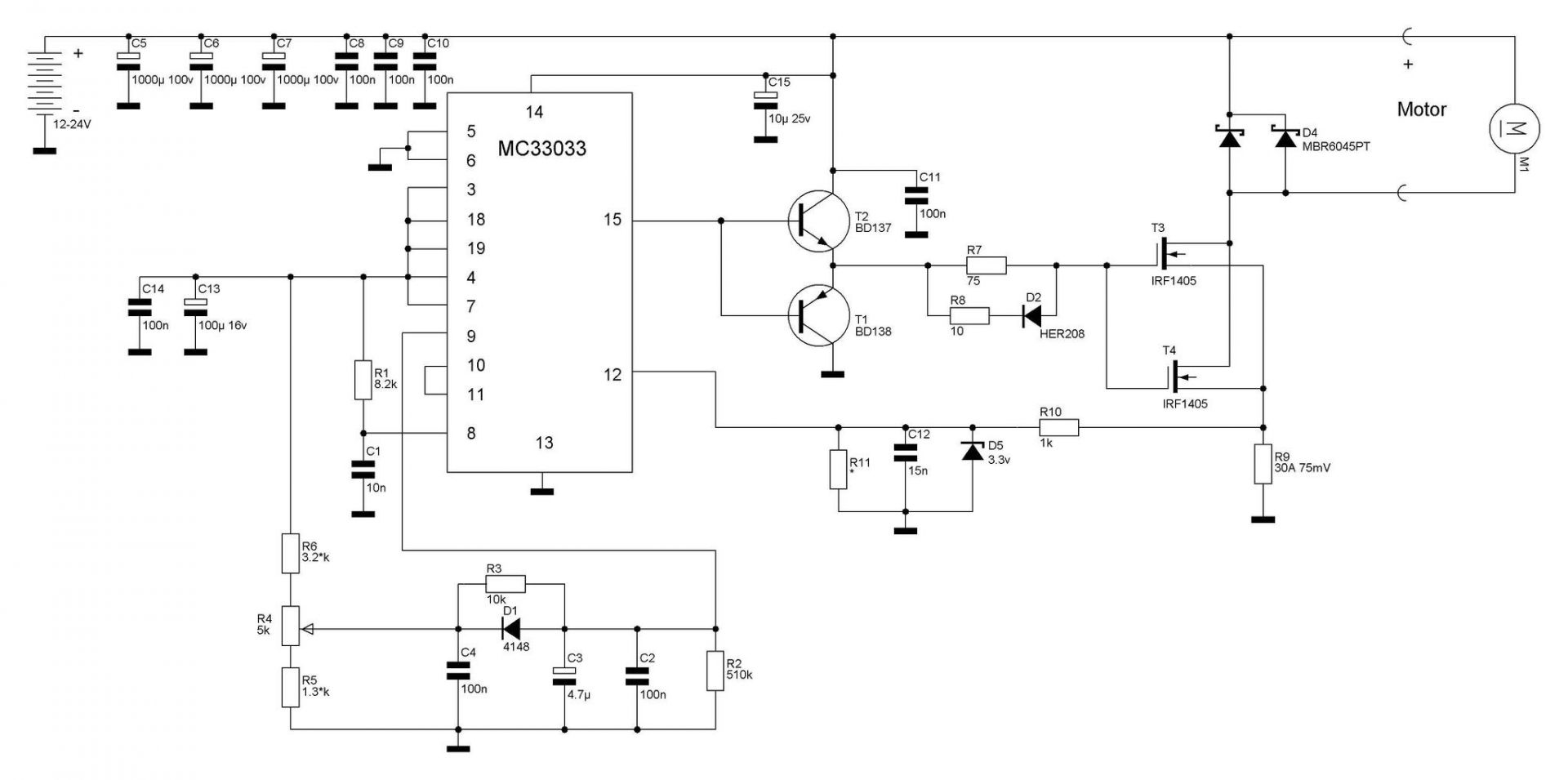
По схеме от Licc.


Додаткові файли:
LICC.jpg
LICC.jpg [ 103.14 КБ | Переглядів: 17967 ]

_________________
автопробег на электричестве 52000 км
Повернутися до початку
 Профіль  
Відповісти цитуючи  
 Заголовок повідомлення: Re: Ещё один ЗАЗ 968 с двигателем ДС 3,6
#120139Повідомлення 07 лип 2021, 09:34 
Власник електровелосипеда, член клубу
Аватара користувача
Не в мережі

Звідки: Україна, Черкаси, Д.
Дякував (ла) 648 Подякували 297
Мій електротранспорт: Evel EndurA, 62v 28Ah Jik,VOT EM-100s(new gen), QS90....
Хочу електротранспорт: model 3 old style
Geo писав(ла):
yuri писав(ла):
Я до сих пор на самопальном езжу :x

По какой схеме собирали? Если не секрет :D

https://electrotransport.ru/ussr/index.php?topic=8225.0
:pfeif:

_________________
Evel EndurA, 62v 28Ah Jik,VOT EM-100s(new gen), QS90....


Повернутися до початку
 Профіль  
Відповісти цитуючи  
Показати повідомлення за:  Поле сортування  
Почати нову тему Відповісти на тему  [ Повідомлень: 17 ]              На сторінку 1, 2  Наступ.

Часовий пояс: UTC + 2 години


Хто зараз на конференції

Зараз цей форум переглядають: немає зареєстрованих користувачів і гості: 26


Ви не можете створювати нові теми
Ви не можете відповідати на повідомлення
Ви не можете редагувати свої повідомлення
Ви не можете видаляти свої повідомлення
Ви не можете додавати додаткові файли

Найти:
cron
Створено на основі phpBB® Forum Software © phpBB Group