Поточний час: 25 груд 2025, 12:24

Часовий пояс: UTC + 2 години



Почати нову тему Відповісти на тему  [ Повідомлень: 37 ]  На сторінку Пред.  1, 2, 3  Наступ.
Автор Повідомлення
#131688Повідомлення 02 бер 2023, 19:10 
Власник електровелосипеда, член клубу
Аватара користувача
Не в мережі

Звідки: Запорожье
Дякував (ла) 297 Подякували 1094
Мій електротранспорт: >
tesljar писав(ла):
...тобто тригерів, таймерів, лічильників.....
Як що з цого всього, то не ардуіну треба брати, а програмну логічну матрицю, для них є всі ті єлементарні модулі (копіюй, вставляй, з"єднуй), швидкість велика(вище на порядок чим згадана КМОП 561). Я колись купляв саму простішу Altera MAX II EPM240, на 240 ячійок, для невеличких схем за глаза.

_________________
2 моноколеса, 2 электровела, 2 подводных буксира, надувной электро-каяк.


Повернутися до початку
 Профіль  
Відповісти цитуючи  
#131691Повідомлення 02 бер 2023, 20:26 
Не в мережі

Звідки: Украина Сумы
Дякував (ла) 78 Подякували 50
Хочу електротранспорт: неопределился
tesljar писав(ла):
По блокам візуальних програм:
Я дивлюсь у програмі ХOD або FLProg є блоки "рассипухи", тобто тригерів, таймерів, лічильників..... Я ж можу за допомогою їх состаканити мені необхідну схему а потім скомпілювати її?


zilk писав(ла):
Основні проблеми у ардуїни дві - це її бібліотеки і криві руки програмерів,


Я уже проделал подобный эксперимент в среде FLProg, как не странно оно заработало(честно говоря я был в шоке) , но вот на выходе больше 50 гц частоту поднять не удалось начинались сбои. Частично это связано с блоками Аурдинки , там что то с задежками, но это я не поднял и забросил.
Были надежды на STM32 но ....

_________________
---------------------------------------------------


Повернутися до початку
 Профіль  
Відповісти цитуючи  
#131695Повідомлення 02 бер 2023, 21:28 
Активіст форуму
Аватара користувача
Не в мережі

Звідки: Тернопіль
Дякував (ла) 0 Подякували 32
У вас платки ардуіно осталися? Якщо да, то скажіть які, я спробую накидати для проби як його звуть - скетч трифазної послідовності з ШИМом, потім вам файл вишлю а ви зал,єте його у ардуїну та скажите як воно на виході сигнали. Я спробую составити у FLProg.

_________________
Навіщо займатися електрикою якщо не в змозі опанувати навіть мову.
https://www.youtube.com/watch?v=M8JfGYuut0w


Повернутися до початку
 Профіль  
Відповісти цитуючи  
#131697Повідомлення 02 бер 2023, 21:33 
Власник електровелосипеда, член клубу
Аватара користувача
Не в мережі

Звідки: Запорожье
Дякував (ла) 297 Подякували 1094
Мій електротранспорт: >
tesljar, поставте собі протеус, там є майже всі атмелівскі мікроконтроллери на яких ардуни роблять, тицяйте на мікроконтроллер, вказуйте файл прошивки, включайте віртуальний оссцилограф і самі дивіться що в вас там вийшло.

_________________
2 моноколеса, 2 электровела, 2 подводных буксира, надувной электро-каяк.


Повернутися до початку
 Профіль  
Відповісти цитуючи  
#131699Повідомлення 02 бер 2023, 22:15 
Не в мережі

Звідки: Украина Сумы
Дякував (ла) 78 Подякували 50
Хочу електротранспорт: неопределился
tesljar писав(ла):
У вас платки ардуіно осталися?Я спробую составити у FLProg.


Arduino Nano.

_________________
---------------------------------------------------


Повернутися до початку
 Профіль  
Відповісти цитуючи  
#131707Повідомлення 03 бер 2023, 00:54 
Активіст форуму
Не в мережі

Звідки: Харків
Дякував (ла) 8 Подякували 40
Якщо комусь дуже кортить погратися, можу надіслати за запитом бінарник для ATmega328P - чистий сінус, 6 фаз ШІМ (3 + 3 інв.), регулювання частоти потенціометром по аналоговому входу, десь від 5 до 500 Гц, точно не пам'ятаю, але при потребі можу налаштувати інші межі діапазону.
Прошити можна Ардуїну Уно, або щось подібне.


Повернутися до початку
 Профіль  
Відповісти цитуючи  
#131737Повідомлення 04 бер 2023, 20:33 
Активіст форуму
Аватара користувача
Не в мережі

Звідки: Тернопіль
Дякував (ла) 0 Подякували 32
Все це добре, але..... щось я не можу збагнути яким чином вєкторне регулювання дає прирост тієї тяги 5-10 відсотків у порівнянні з звичайною трифазною послідовност,ю.
Ми ж не можемо випригнути з трусів та наростити струм у фазах - він і так під зав,язку у скалярі використовується.

_________________
Навіщо займатися електрикою якщо не в змозі опанувати навіть мову.
https://www.youtube.com/watch?v=M8JfGYuut0w


Повернутися до початку
 Профіль  
Відповісти цитуючи  
#131743Повідомлення 05 бер 2023, 09:16 
Активіст форуму
Аватара користувача
Не в мережі

Звідки: под Полтавой, Украина
Дякував (ла) 15 Подякували 34
Про векторное управление и рекуперацию, опыты

https://youtu.be/Hsr6PulvMd4

_________________
«Совершенство — это не тогда, когда уже нечего больше добавить, а тогда, когда уже нечего отнять.»
/Эйнштейн/


Повернутися до початку
 Профіль  
Відповісти цитуючи  
#131744Повідомлення 05 бер 2023, 10:36 
Активіст форуму
Аватара користувача
Не в мережі

Звідки: Тернопіль
Дякував (ла) 0 Подякували 32
Я років з п,ять тому відписував цьому хлопцеві, він сказав що асінроними моторами не займається.
Треба мабудь проглянути усі його відео, те що він у цьому відео розказав - це звичайна робота мотора (того ж асінхроника) - у режимі збереження або потужності, або момента. Тобто взагалі. У режимі збереження потужності (у асінхроні) - v/f=const, при збереженні моменту треба повишати напругу при незмінній частоті. Це звичайні режими роботи скаляру.

_________________
Навіщо займатися електрикою якщо не в змозі опанувати навіть мову.
https://www.youtube.com/watch?v=M8JfGYuut0w


Повернутися до початку
 Профіль  
Відповісти цитуючи  
#131745Повідомлення 05 бер 2023, 11:36 
Власник електровелосипеда, член клубу
Аватара користувача
Не в мережі

Звідки: Запорожье
Дякував (ла) 297 Подякували 1094
Мій електротранспорт: >
Спершу треба для себе з'ясувати, як тримати оптимальну частоту ковзання, бо щоб її тримати треба знати з якої сторони горба ви знаходитесь , в точці А, чи в точці Б.
Додаткові файли:
Без названия (10).jpg
Без названия (10).jpg [ 8.63 КБ | Переглядів: 3851 ]
І що для цого потрібно (датчик моменту або обертів, або обидва, чи заміна їх на віртуальні контури обертів та моменту). Бо ніякі теревені про різницю скаляр-вектор не дасть відповіді від чого відштовхуватись в розрахунках. Вектор без датчику розраховує частоту ковзання сам постійним балансуванням на горбі міняючи частоту і дивлячісь на струм(тримає вектор), як це робить наприклад сонячний контролер заряду балансуючі на горбі потужності тримаючі оптімум між струмом і напругою. Як що буде прорахунок, то буде завал в праву частину горбу (перекидання). Скаляр не має зворотнього контуру (реального чі віртуального) регулювання частоти ковзання (щоб балансуати на горбі моменту), тому він завжди лише десь поряд з горбом, і при зміні режуму нагрузки може запросто злетіти з горба не зрозумівши цого. Та і бездатчиковий вектор теж злетить як що не вірно задати характеристики двигуна в налаштуваннях.

_________________
2 моноколеса, 2 электровела, 2 подводных буксира, надувной электро-каяк.


Повернутися до початку
 Профіль  
Відповісти цитуючи  
#131757Повідомлення 05 бер 2023, 16:46 
Активіст форуму
Аватара користувача
Не в мережі

Звідки: Тернопіль
Дякував (ла) 0 Подякували 32
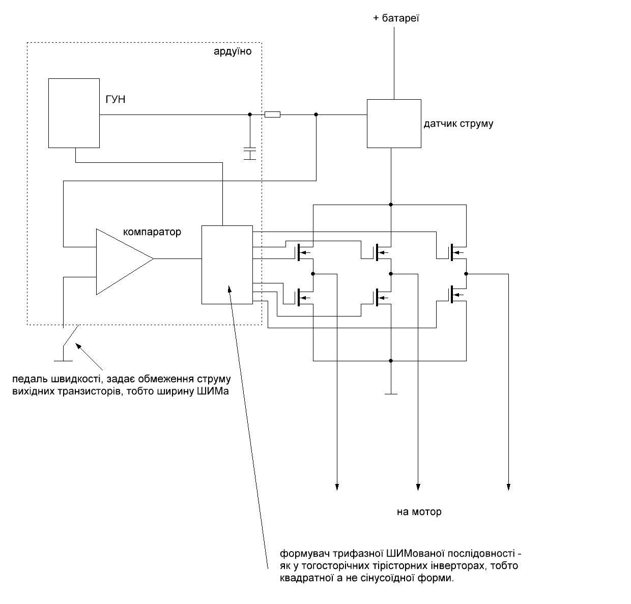
А ось така блок схема до наведенного вгорі малюнку про залежность моменту від ковзання щоб тримати увесь час ковзання біля горбу момента.
Тобто ми задаємо струм віхідних транзисторів педаллю, підключеною до компаратора, і якщо струм вищє уставки - тим коротше заповнення ШИМу та після інтегратора сигнал усередженний діє на ГУН, який відразу зменшує частоту задання трифазної послідовності, тобто увесь час тримає момент біля горба. Тут не потрібен датчик обертів мотору.
Да і сінусоїдний як таковий сигнал не потрібен на виході, ВЧ ШИМ заповнює НЧ трифазну послідовність.


Додаткові файли:
ардуино.GIF
ардуино.GIF [ 23.52 КБ | Переглядів: 3835 ]

_________________
Навіщо займатися електрикою якщо не в змозі опанувати навіть мову.
https://www.youtube.com/watch?v=M8JfGYuut0w
Повернутися до початку
 Профіль  
Відповісти цитуючи  
#131760Повідомлення 05 бер 2023, 19:22 
Активіст форуму
Аватара користувача
Не в мережі

Звідки: Тернопіль
Дякував (ла) 0 Подякували 32
Принцип завдавати уставку струму я "поцупив" з мікросхеми мс33033, вона правда для БЛДС і там нема ГУН, а також там одночасно підключаються до батареї тільки дві фази а не три, тобто нема "векторної ШИМ", та також там нема сінусоїдального режиму роботи :(

Тепер будемо намагатися все це "всунути" у Ардуїно))).

_________________
Навіщо займатися електрикою якщо не в змозі опанувати навіть мову.
https://www.youtube.com/watch?v=M8JfGYuut0w


Повернутися до початку
 Профіль  
Відповісти цитуючи  
#131764Повідомлення 05 бер 2023, 20:43 
Власник електровелосипеда, член клубу
Аватара користувача
Не в мережі

Звідки: Запорожье
Дякував (ла) 297 Подякували 1094
Мій електротранспорт: >
Управління асинхронним двигуном, то така справа, що без стенду з самим двигуном нічого путнього зробити не можна.

Можна зробити тупий скаляр, коли ти точно знаєш що нагрузка не перевершить можливості двигуна і контроллера, на тих же вентиляторах робиться тупо плавний розгін, і примітивний захист по струму(відсічку). В транспорті з дінамічною нагрузкою такі фортелі не прокатять, примітивні зворотні зв'язки (лише по струму) не працюють(тим паче імперичні), треба все на стенді ганяти щоб зрозуміти модель по якій процює двигун. А писати программу яку нема на чому перевірити, якась часо-марнотратна затія.

А датчик обертів не така вже дорога штука щоб на ньому економити, матиматика яка то компенсує + процессор для неї стануть дороще. Енкодер на сотню рисок меньше 3 баксів коштує, а на 20 рисок(80 відліків) - пів бакса. В якості датчика я в свій час брав копійчаний моторчик від обертання СD, там стоять три аналогових холла, як що їх загнати в ацп, то можна мати розподільну здатність більше 1000 на оберт. Можна взагалі взяти любий мікро ДС двигун на щітках в якості генератора і отримувати з нього напругу пропорціональну обертам.

_________________
2 моноколеса, 2 электровела, 2 подводных буксира, надувной электро-каяк.


Повернутися до початку
 Профіль  
Відповісти цитуючи  
#131767Повідомлення 05 бер 2023, 22:04 
Голова клубу
Аватара користувача
Не в мережі

Звідки: Україна, Донецьк => Ірпінь
Дякував (ла) 6973 Подякували 2595
Мій електротранспорт: Tesla S
Хочу електротранспорт: е-панцирник
Особисто я не довіряв би компилятору візуального програмування те, що вимагає ідеального витримування таймінгу. 3-5мс лагу, один ключ відкривається а інший ще тормозить і не зачинився і у вас "бабах звичайний".


Повернутися до початку
 Профіль  
Відповісти цитуючи  
#131769Повідомлення 06 бер 2023, 03:19 
Власник електровелосипеда, член клубу
Аватара користувача
Не в мережі

Звідки: Запорожье
Дякував (ла) 297 Подякували 1094
Мій електротранспорт: >
Stalker_W, так зараз є драйвера полумостів, або зразу трьох полумостів в одному корпусі, з деадтаймами і входом блокування(на який можна захист по струму посадить). З таким драйвером можна однією ногою контроллера полумостом ШИМити. У таких драйверів скрізного струму через ключі бути не може, тільки через обмотки двигуна.

А от те шо компілятор тормознуте накомпілює, з тим згоден, швидше за все буде дзвеніти, резонувати, то що ....

_________________
2 моноколеса, 2 электровела, 2 подводных буксира, надувной электро-каяк.


Повернутися до початку
 Профіль  
Відповісти цитуючи  
Показати повідомлення за:  Поле сортування  
Почати нову тему Відповісти на тему  [ Повідомлень: 37 ]              На сторінку Пред.  1, 2, 3  Наступ.

Часовий пояс: UTC + 2 години


Хто зараз на конференції

Зараз цей форум переглядають: немає зареєстрованих користувачів і гості: 32


Ви не можете створювати нові теми
Ви не можете відповідати на повідомлення
Ви не можете редагувати свої повідомлення
Ви не можете видаляти свої повідомлення
Ви не можете додавати додаткові файли

Найти:
Створено на основі phpBB® Forum Software © phpBB Group