Поточний час: 29 лист 2025, 17:00

Часовий пояс: UTC + 2 години


Правила форума


Обговорення лише самостійно зібраних/переобладнаних електромобілів на ходу


Почати нову тему Відповісти на тему  [ Повідомлень: 349 ]  На сторінку Пред.  1 ... 5, 6, 7, 8, 9, 10, 11 ... 24  Наступ.
Автор Повідомлення
 Заголовок повідомлення: Re: заз 968
#48154Повідомлення 17 груд 2017, 20:01 
Власник електровелосипеда, член клубу
Аватара користувача
Не в мережі

Звідки: Київ, Свято́шинський
Дякував (ла) 300 Подякували 251
Мій електротранспорт: Бюджетный электровелик
Хочу електротранспорт: Tesla
Тепло от мотора действительно можно и нужно отводить... как пример :




Повернутися до початку
 Профіль  
Відповісти цитуючи  
 Заголовок повідомлення: Re: заз 968
#48170Повідомлення 17 груд 2017, 21:12 
Site Admin
Аватара користувача
Не в мережі

Звідки: город Киев
Дякував (ла) 420 Подякували 1153
Мій електротранспорт: Nissan Leaf
sokol писав(ла):
при чём желая потопить мой проект уходят даже от логики. я предупреждал что у меня гиганские токи идут на мотор, более 500 ампер, меня стали уверять что мотор скоро расплавится, тогда я предложил сделать хороший обдув и заодно греть салон, так теперь они мне говорят что тепла почти нет от мотора. где логика ??

Ух ты! Прямо таки собралась толпа "злых сталиных", и устроили "геноцид гениальному ученому"!

Чтоб с мотора снять тепло для обогрева салона, он должен нагреться на ребрах градусов до 70-80. При этом обмотки нагреются градусов до 100-120. В принципе, ничего страшного, и побольше может быть, но если у мотора такая температура зимой, то летом он просто сгорит. Основной нагрев можно получить при больших нагрузках, а зимой наоборот, ездят осторожно - откуда тогда будем брать тепло? Вот и получается, что когда тепло нужно - его с гулькин нос, а когда наоборот, хочется прохлады, тепла с мотора девать некуда.
А главное - это говорит о низком КПД мотора, что сейчас совсем не приветствуется.
Такая вот логика, и прежде чем обвинять в ее отсутствии, нужно для начала самому с ней подружиться.

А насчет ботаников - это ты зря, тут некоторые "ботаники" уже на энном по счету электромобиле умудряются ездить. Для начала осознай, что пока ты еще не птица, а птенчик неоперившийся. Вот когда поедет твоя рацуха, тогда и поговорим об ее достоинствах (если они будут). А пока только глупости наблюдаются.

Но ты не расстраивайся - если вдруг что-то дельное получится, здесь будут только рады.

_________________
Чем скуднее знания, тем категоричней суждения.

"Глупцы все, кто глупцами кажутся и половина тех, что не кажется". (Бальтасар Грасиан)


Повернутися до початку
 Профіль  
Відповісти цитуючи  
 Заголовок повідомлення: Re: заз 968
#48173Повідомлення 17 груд 2017, 21:19 
Власник електровелосипеда
Не в мережі

Звідки: Киев
Дякував (ла) 243 Подякували 617
Мій електротранспорт: Ё
sokol писав(ла):
не буду спорить, вам с велосипеда виднее кто лучше разбирается :lachtot:


а че тут спорить , у вас моторчишко 1 кВт номинал , у меня суммарно 3.5 кВт номинал.
а мощность 1 кВт я освоил еще 5 лет тому назад.

_________________
Э-вел,3 кВт Quanshun,Келли 200А,ли-ион,3.2кВтЧ,(LG 48АЧ, 21S) , max 75 км\ч, > 60 000 км


Повернутися до початку
 Профіль  
Відповісти цитуючи  
 Заголовок повідомлення: Re: заз 968
#48188Повідомлення 17 груд 2017, 23:19 
Власник електровелосипеда
Аватара користувача
Не в мережі

Звідки: Ternopil
Дякував (ла) 83 Подякували 620
sokol писав(ла):
у меня гиганские токи идут на мотор, более 500 ампер

Ох уж эти сказочники... (с)

_________________
моя Smart BMS


Повернутися до початку
 Профіль  
Відповісти цитуючи  
 Заголовок повідомлення: Re: заз 968
#48191Повідомлення 17 груд 2017, 23:38 
Творець електромобіля, керівник відділення клубу
Аватара користувача
Не в мережі

Звідки: Кременчуг
Дякував (ла) 206 Подякували 171
Мій електротранспорт: пока нету
Хочу електротранспорт: оч хочу свой ...
Та неее... Судя по всему юннный сорока ...


Повернутися до початку
 Профіль  
Відповісти цитуючи  
 Заголовок повідомлення: Re: заз 968
#48205Повідомлення 18 груд 2017, 11:17 
Творець електромобіля, член клубу
Аватара користувача
Не в мережі

Звідки: Кременчуг
Дякував (ла) 730 Подякували 321
Мій електротранспорт: е-Таврия
На таврофорум зайдите со своей темой, так вас там сразу заклюют, тут еще с вами нежно обходятся.

_________________
автопробег на электричестве 50000 км


Повернутися до початку
 Профіль  
Відповісти цитуючи  
 Заголовок повідомлення: Re: заз 968
#48207Повідомлення 18 груд 2017, 12:08 
Творець електромобіля
Аватара користувача
Не в мережі

Звідки: Украина Киев
Дякував (ла) 28 Подякували 114
Мій електротранспорт: Trabant 601S electro в постройке
И так радиоэлектроника для вас трудна в осваивании. Но я смотрю у вас не плохо дается пайка схемм. Почему бы не найдти простую и не попробовать просто повторить? Даже не понимая принципа. Потом поедет будет время розберетесь
На сколько я помню кто то на форуме продавал готовый контроллер по схемме licc. Или так и наберите в интернете. И при том не дорого. Можно купить и поиграться. На ваши токи с головой.
500ампер при пуске, вполне вероятно, но при работе 500а перемножить на 36в это 18000ватт мотор при работе столько не выдержит, по моему где то ноль лишний. Макс что можно снять с киловатника это 15квт и то при старте кратковременно и не со свинцовыми акб.
В упор не понимаю чем сложен шим? Микросхемма все делает сама даже без обратной связи по току. Ну хотите с ос по току, не сложно.
Ниже есть фото силовой части контроллера, и ничего не горит. Просто грамотное управление транзисторами


Додаткові файли:
tz1sng.jpeg
tz1sng.jpeg [ 77.86 КБ | Переглядів: 5072 ]
UC2843.JPG
UC2843.JPG [ 197.87 КБ | Переглядів: 5072 ]
558.jpg
558.jpg [ 187.23 КБ | Переглядів: 5072 ]
Повернутися до початку
 Профіль  
Відповісти цитуючи  
 Заголовок повідомлення: Re: заз 968
#48208Повідомлення 18 груд 2017, 12:14 
Творець електромобіля
Аватара користувача
Не в мережі

Звідки: Украина Киев
Дякував (ла) 28 Подякували 114
Мій електротранспорт: Trabant 601S electro в постройке
Первое фото, схемма контроллера, не моего, но рабочая
Вторая, схемма сварочного инвертора на токи 150а+ при переделках можно получить и больше.
Третье фото, картинка собраного по схемме Licca контроллера, самого простого и самого эффективного, и к тому же самого дешевого.


Повернутися до початку
 Профіль  
Відповісти цитуючи  
 Заголовок повідомлення: Re: заз 968
#48210Повідомлення 18 груд 2017, 12:47 
Власник електромобіля
Не в мережі

Звідки: Марьинка
Дякував (ла) 405 Подякували 345
Хочу електротранспорт: Kia soul ev, но ищу лифа или зою
sokol писав(ла):
всё, дальнейшие разработки засекречены. вход в мой проект закрыт для ботанов и любителей обосрать чужие идеи.
ага и гриф совсекретно поставь. как сказал уважаемый sean в вас умрёт сорока. а если серьёзно вы с первого поста повели себя не правильно, вы попросили помощи у форума и когда вам начали умные люди давать дельные советы, вы сразу стали в позу и по принципу мне всё по х..., я умнее вас. как должны были повести себя эти люди? не обижайтесь, с вами ещё очень сюськаются, если бы вы так отвечали на форуме аэрганс, вас бы в баню отправили после пятого поста, там очень серьёзные люди и не любят непрофесионалов. п.с по поводу борзоты, приезжай ко мне по борзеть. только памперсы возьми.


Повернутися до початку
 Профіль  
Відповісти цитуючи  
 Заголовок повідомлення: Re: заз 968
#48212Повідомлення 18 груд 2017, 13:10 
Творець електромобіля, член клубу
Аватара користувача
Не в мережі

Звідки: Кременчуг
Дякував (ла) 730 Подякували 321
Мій електротранспорт: е-Таврия
XAOYAG писав(ла):
На сколько я помню кто то на форуме продавал готовый контроллер по схемме licc.

Кто продает, дайте ссыль? Если это dimademch, так это я у него купил, там живая была только плата управления. Если бы они продавались готовые задешево, стал бы я заморачиваться с его изготовлением.

_________________
автопробег на электричестве 50000 км


Повернутися до початку
 Профіль  
Відповісти цитуючи  
 Заголовок повідомлення: Re: заз 968
#48216Повідомлення 18 груд 2017, 13:39 
Творець електромобіля
Аватара користувача
Не в мережі

Звідки: Украина Киев
Дякував (ла) 28 Подякували 114
Мій електротранспорт: Trabant 601S electro в постройке
Одно обьявление там где продавали таврию по моему пикап. Второе скорее тот что вы купили.


Повернутися до початку
 Профіль  
Відповісти цитуючи  
 Заголовок повідомлення: Re: заз 968
#48218Повідомлення 18 груд 2017, 13:54 
Творець електромобіля, член клубу
Аватара користувача
Не в мережі

Звідки: Кременчуг
Дякував (ла) 730 Подякували 321
Мій електротранспорт: е-Таврия
Короче, придется автору темы самому контроллер клепать, хотя там нет ничего сложного, но попотеть надо.

_________________
автопробег на электричестве 50000 км


Повернутися до початку
 Профіль  
Відповісти цитуючи  
 Заголовок повідомлення: Re: заз 968
#48221Повідомлення 18 груд 2017, 14:17 
Творець електромобіля
Аватара користувача
Не в мережі

Звідки: Украина Киев
Дякував (ла) 28 Подякували 114
Мій електротранспорт: Trabant 601S electro в постройке
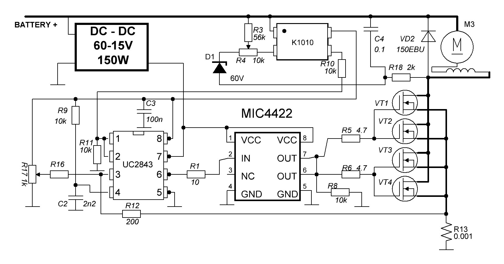
Не ну можно и как на физике в 8 классе просто огромный реостат, и обогрев салона и регулятор. Но шим однозначно лучше, особенно если мощность мотора пересечет отметку в 3квт. Если в средней схемме пересчитать делитель оптопары, заменить ключи раскачки на драйвер и добавить стабилизатор питания драйвера и микросхеммы то можно получить полноценный контроллер с регулировкой тока. Как то так. Но схемму надо еще проверять и исправлять ошибки на практике. Дорисовывать цепь запирания ключей в случае обрыва провода педали газа и тд. Короче. Если автор темы захочет то дорисует и исправит ее под себя


Додаткові файли:
UC2843+MIC4422.JPG
UC2843+MIC4422.JPG [ 170.97 КБ | Переглядів: 5205 ]
Повернутися до початку
 Профіль  
Відповісти цитуючи  
 Заголовок повідомлення: Re: заз 968
#48232Повідомлення 18 груд 2017, 21:47 
Творець електромобіля, член клубу
Аватара користувача
Не в мережі

Дякував (ла) 133 Подякували 214
Мій електротранспорт: Электра 2
XAOYAG писав(ла):
Первое фото, схемма контроллера, не моего, но рабочая
Вторая, схемма сварочного инвертора на токи 150а+ при переделках можно получить и больше.
Третье фото, картинка собраного по схемме Licca контроллера, самого простого и самого эффективного, и к тому же самого дешевого.

провода тонкие каето на фото и с мосфетами не хочу больше связываться, не надёжная штука, а в машине всё должно быть надёжно на 100%


Повернутися до початку
 Профіль  
Відповісти цитуючи  
 Заголовок повідомлення: Re: заз 968
#48235Повідомлення 18 груд 2017, 21:56 
Творець електромобіля, член клубу
Аватара користувача
Не в мережі

Дякував (ла) 133 Подякували 214
Мій електротранспорт: Электра 2
yuri писав(ла):
Короче, придется автору темы самому контроллер клепать, хотя там нет ничего сложного, но попотеть надо.

всё под контролем, дело продвигается


Повернутися до початку
 Профіль  
Відповісти цитуючи  
Показати повідомлення за:  Поле сортування  
Почати нову тему Відповісти на тему  [ Повідомлень: 349 ]              На сторінку Пред.  1 ... 5, 6, 7, 8, 9, 10, 11 ... 24  Наступ.

Часовий пояс: UTC + 2 години


Хто зараз на конференції

Зараз цей форум переглядають: немає зареєстрованих користувачів і гості: 108


Ви не можете створювати нові теми
Ви не можете відповідати на повідомлення
Ви не можете редагувати свої повідомлення
Ви не можете видаляти свої повідомлення
Ви не можете додавати додаткові файли

Найти:
Створено на основі phpBB® Forum Software © phpBB Group