Поточний час: 05 трав 2026, 04:37

Часовий пояс: UTC + 2 години


Правила форума


Обговорення лише самостійно зібраних/переобладнаних електромобілів на ходу


Почати нову тему Відповісти на тему  [ Повідомлень: 676 ]  На сторінку Пред.  1 ... 9, 10, 11, 12, 13, 14, 15 ... 46  Наступ.
Автор Повідомлення
 Заголовок повідомлення: Re: ЗАЗ 1102 (yuri)
#56538Повідомлення 19 квіт 2018, 07:48 
Творець електромобіля, член клубу
Аватара користувача
Не в мережі

Звідки: Кременчуг
Дякував (ла) 752 Подякували 334
Мій електротранспорт: е-Таврия
Держим кулаки и с нетерпением ждем выигрыша :D

_________________
автопробег на электричестве 52000 км


Повернутися до початку
 Профіль  
Відповісти цитуючи  
 Заголовок повідомлення: Re: ЗАЗ 1102 (yuri)
#56648Повідомлення 20 квіт 2018, 20:35 
Творець електромобіля, член клубу
Аватара користувача
Не в мережі

Звідки: Кременчуг
Дякував (ла) 752 Подякували 334
Мій електротранспорт: е-Таврия
Перекинул батарейку с заднего сиденья в багажник, там она лучше смотрится и не так заметно, теперь можно возить больше пассажиров.

_________________
автопробег на электричестве 52000 км


Повернутися до початку
 Профіль  
Відповісти цитуючи  
 Заголовок повідомлення: Re: ЗАЗ 1102 (yuri)
#56927Повідомлення 25 квіт 2018, 22:42 
Активіст форуму
Не в мережі

Звідки: Черновцы
Дякував (ла) 25 Подякували 5
yuri писав(ла):
Сегодня еще 30км накатал неспешно по тому же маршруту, 28Ач, 3кВтч. За неделю накатал больше, чем за зиму. В общем, процесс пошел.

Доброго дня. Скажите, как себя ведет контроллер от Lissa? Делал ли какие то изменения или может уже поменял на другой?


Повернутися до початку
 Профіль  
Відповісти цитуючи  
 Заголовок повідомлення: Re: ЗАЗ 1102 (yuri)
#56932Повідомлення 26 квіт 2018, 05:42 
Творець електромобіля, член клубу
Аватара користувача
Не в мережі

Звідки: Кременчуг
Дякував (ла) 752 Подякували 334
Мій електротранспорт: е-Таврия
iava писав(ла):
yuri писав(ла):
Сегодня еще 30км накатал неспешно по тому же маршруту, 28Ач, 3кВтч. За неделю накатал больше, чем за зиму. В общем, процесс пошел.

Доброго дня. Скажите, как себя ведет контроллер от Lissa? Делал ли какие то изменения или может уже поменял на другой?
Поменян драйвер на TC4420, мосфеты другие IRFP4227 -9шт., а так все тот же контроллер от Лисса. Работает нормально, но если хочется большей динамики, купите у Романтика.

_________________
автопробег на электричестве 52000 км


Повернутися до початку
 Профіль  
Відповісти цитуючи  
 Заголовок повідомлення: Re: ЗАЗ 1102 (yuri)
#56934Повідомлення 26 квіт 2018, 07:44 
Творець електромобіля, член клубу
Не в мережі

Звідки: Дніпро, Україна
Дякував (ла) 635 Подякували 607
Мій електротранспорт: Trabant 601 Электро '76, Nissan Leaf Aze0 '13
Подскажите, yuri, ваш конфиг авто: двигатель и батарейки? И замер на максимальную дальность ещё не делали?


Повернутися до початку
 Профіль  
Відповісти цитуючи  
 Заголовок повідомлення: Re: ЗАЗ 1102 (yuri)
#56940Повідомлення 26 квіт 2018, 09:09 
Творець електромобіля, член клубу
Аватара користувача
Не в мережі

Звідки: Кременчуг
Дякував (ла) 752 Подякували 334
Мій електротранспорт: е-Таврия
Двигатель ДС3.6, 3.6 кВт, 75В, 1400 об\мин., Батарейка - 14 консерв от Лифа (116В мах.) 50Ач доступно, контроллер 200В\150А. Максимально проезжал на одном заряде по городу на небольшой скорости 41км, выкачав 45Ач, оставалось заряда еще на 5-7км.

_________________
автопробег на электричестве 52000 км


Востаннє редагувалось yuri 02 трав 2018, 07:25, редаговано 1 раз.

Повернутися до початку
 Профіль  
Відповісти цитуючи  
 Заголовок повідомлення: Re: ЗАЗ 1102 (yuri)
#56965Повідомлення 26 квіт 2018, 16:35 
Творець електромобіля, член клубу
Не в мережі

Звідки: Жмеринка
Дякував (ла) 159 Подякували 691
Мій електротранспорт: Ел-Пежо 205 - 30000км ........ ..... Ел-FAW 6371 - 70000км
yuri писав(ла):
Двигатель ДС3.5кВт 75В, 1400 об\мин.,...

Наверно ДС 3,6

_________________
Пробіг на Эл-Пежо 30 000км
Пробіг на єл-FAW 6371 60 000км


Повернутися до початку
 Профіль  
Відповісти цитуючи  
 Заголовок повідомлення: Re: ЗАЗ 1102 (yuri)
#56990Повідомлення 26 квіт 2018, 21:07 
Творець електромобіля, член клубу
Аватара користувача
Не в мережі

Звідки: Кременчуг
Дякував (ла) 752 Подякували 334
Мій електротранспорт: е-Таврия
Да, ДС3.6/7.5/14, исправил.

_________________
автопробег на электричестве 52000 км


Востаннє редагувалось yuri 02 трав 2018, 07:24, редаговано 1 раз.

Повернутися до початку
 Профіль  
Відповісти цитуючи  
 Заголовок повідомлення: Re: ЗАЗ 1102 (yuri)
#57031Повідомлення 27 квіт 2018, 14:34 
Активіст форуму
Не в мережі

Звідки: Черновцы
Дякував (ла) 25 Подякували 5
yuri писав(ла):
iava писав(ла):
yuri писав(ла):
Сегодня еще 30км накатал неспешно по тому же маршруту, 28Ач, 3кВтч. За неделю накатал больше, чем за зиму. В общем, процесс пошел.

Доброго дня. Скажите, как себя ведет контроллер от Lissa? Делал ли какие то изменения или может уже поменял на другой?
Поменян драйвер на TC4420, мосфеты другие IRFP4227 -9шт., а так все тот же контроллер от Лисса. Работает нормально, но если хочется большей динамики, купите у Романтика.

Думаю, что динамика у вас ограничена настройкой контроллера и малой емкостью батерей. Могли бы выложить итоговую схему контроллера с новым драйвером.? Как организована цепь низковольтного питания и где приобретали комплектацию? Думаю изготовить этот контроллер для одного проекта. Спасибо.


Повернутися до початку
 Профіль  
Відповісти цитуючи  
 Заголовок повідомлення: Re: ЗАЗ 1102 (yuri)
#57033Повідомлення 27 квіт 2018, 14:57 
Творець електромобіля, член клубу
Аватара користувача
Не в мережі

Звідки: Кременчуг
Дякував (ла) 752 Подякували 334
Мій електротранспорт: е-Таврия
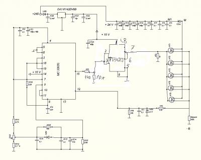
Да какой мне смысл с динамики, если максималка 60кмч? Все равно не обгонишь. Низковольтное питание взял с какого то 12В 1А адаптера, предварительно проверив, чтобы работал, начиная от 70-80в, но думаю, можно использовать переделанную мобилозарядку (не захотел морочиться с переделкой). Затаривался на "космодроме" https://electrotransport.ru/ussr/index. ... 486#topmsg


Додаткові файли:
17pzrtm_thumb.jpeg
17pzrtm_thumb.jpeg [ 15.7 КБ | Переглядів: 10102 ]

_________________
автопробег на электричестве 52000 км
Повернутися до початку
 Профіль  
Відповісти цитуючи  
 Заголовок повідомлення: Re: ЗАЗ 1102 (yuri)
#57302Повідомлення 01 трав 2018, 22:03 
Творець електромобіля, член клубу
Аватара користувача
Не в мережі

Звідки: Кременчуг
Дякував (ла) 752 Подякували 334
Мій електротранспорт: е-Таврия
Сегодня подбросил соседа по гаражу до дома 10км (оказалось, что он мой сосед и по улице), он был очень горд, что впервые ехал на электромобиле. Ехали уже по нормальному маршруту (без грунтовок, как раньше) был один затяжной подъем,мост, ну, в общем все по взрослому, движение в потоке со светофорами. Расход 1ач\км,(110втч\км) в ач\км удобней считать, зная емкость батарейки.

_________________
автопробег на электричестве 52000 км


Повернутися до початку
 Профіль  
Відповісти цитуючи  
 Заголовок повідомлення: Re: ЗАЗ 1102 (yuri)
#57930Повідомлення 08 трав 2018, 20:28 
Творець електромобіля, член клубу
Аватара користувача
Не в мережі

Звідки: Кременчуг
Дякував (ла) 752 Подякували 334
Мій електротранспорт: е-Таврия
Сегодня покружлял по городу, наездив 25км , потратив 27Ач(как всегда 1Ач\км) , заезжал в такие места, где раньше никогда не был. Помог товарищу подключить китайский миниконтроллер к немецкому велосипеду с редукторным МК, так как родной сгорел. Ремонтировать тяжело, так как он залит компаундом. Что понравилось в Таврии, в нее легко влез электровелосипед.

_________________
автопробег на электричестве 52000 км


Востаннє редагувалось yuri 15 трав 2018, 15:10, редаговано 1 раз.

Повернутися до початку
 Профіль  
Відповісти цитуючи  
 Заголовок повідомлення: Re: ЗАЗ 1102 (yuri)
#58335Повідомлення 14 трав 2018, 21:22 
Творець електромобіля, член клубу
Аватара користувача
Не в мережі

Звідки: Кременчуг
Дякував (ла) 752 Подякували 334
Мій електротранспорт: е-Таврия
Сегодня, поехал на дачу на бензинке (каюсь, грешен, но там был весь инструмент, лень было перекладывать), поработав на даче, поехал домой. Приехав в гараж, вспомнил, что забыл спрятать в дом лестницу, решил вернуться уже на электричке. Это был первый выезд за город на электротаврии. По трассе ехал со средней скоростью 60км\ч на пятой, потребляемый ток 60А, 6кВт, по городу расход был больше на 60 км\ч. Интересные зависимости получаются при езде на 5й: потребляемый ток прямо пропорционален скорости, расход в среднем 1Ач\км. На трассе расход меньше чем в городе, на 60 км\ч расход менее 100Втч\км. Рекорд скорости 70км\ч, можно спокойно тащиться за фурой :)

_________________
автопробег на электричестве 52000 км


Востаннє редагувалось yuri 17 трав 2018, 21:39, редаговано 1 раз.

Повернутися до початку
 Профіль  
Відповісти цитуючи  
 Заголовок повідомлення: Re: ЗАЗ 1102 (yuri)
#58447Повідомлення 16 трав 2018, 19:31 
Творець електромобіля, член клубу
Аватара користувача
Не в мережі

Звідки: Кременчуг
Дякував (ла) 752 Подякували 334
Мій електротранспорт: е-Таврия
Опять дачный пробег 50км с подзарядкой на даче. По дороге 4 моста, если раньше, переключался на 3ю, теперь по совету Goga65 топлю на 5й, подъемы не затяжные. Понравилось, как оторвался от потока, когда притормозил, чтобы объехать яму. Расход как всегда 1ач\км. Если бы не было ям, то едешь как на Тесле :D

_________________
автопробег на электричестве 52000 км


Повернутися до початку
 Профіль  
Відповісти цитуючи  
 Заголовок повідомлення: Re: ЗАЗ 1102 (yuri)
#58548Повідомлення 17 трав 2018, 20:15 
Аватара користувача
Не в мережі

Звідки: Харьков
Дякував (ла) 188 Подякували 53
babac писав(ла):
У Вас або концерви убиті або розход більше, у мене 18шт і хватає по місту при просто нормальній їзді на 80км спокойно, а якщо сильно стараться ( розгон-накат) чисто трасса 105-110км витягував літом при 50-55км.ч. Переміряйте хоть по лічильнику в гаражі скільки возьме із розетки і віднять 12-13% КПД зарядок от і буде з чим порівнять.

Наверное сириесник все таки не такой уж и экономичный как говорилось ранее. Юрий, а у вас коробка передач как у Бабака есть? А то лень читать


Повернутися до початку
 Профіль  
Відповісти цитуючи  
Показати повідомлення за:  Поле сортування  
Почати нову тему Відповісти на тему  [ Повідомлень: 676 ]              На сторінку Пред.  1 ... 9, 10, 11, 12, 13, 14, 15 ... 46  Наступ.

Часовий пояс: UTC + 2 години


Хто зараз на конференції

Зараз цей форум переглядають: немає зареєстрованих користувачів і гості: 208


Ви не можете створювати нові теми
Ви не можете відповідати на повідомлення
Ви не можете редагувати свої повідомлення
Ви не можете видаляти свої повідомлення
Ви не можете додавати додаткові файли

Найти:
Створено на основі phpBB® Forum Software © phpBB Group