Поточний час: 16 жовт 2025, 19:18

Часовий пояс: UTC + 2 години



Почати нову тему Відповісти на тему  [ Повідомлень: 7 ] 
Автор Повідомлення
#58869Повідомлення 20 трав 2018, 17:26 
Власник електровелосипеда, член клубу
Аватара користувача
Не в мережі

Звідки: Запорожье
Дякував (ла) 295 Подякували 1091
Мій електротранспорт: >
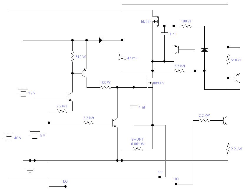
Подогнал мне тут tank6661 парочку контроллеров на доноры (буду на их базе свой станочный контроллер делать). Ради любопытсва сел с фонариком и на скорую руку вырисовал схемы драйверов верхних и нижних ключей, может кому пригодится для ремонта.

Додаткові файли:
driver.jpg
driver.jpg [ 50.63 КБ | Переглядів: 7933 ]

Контроллер "VOLTA bikes K2, 36v, 500w" .

Номинал затворных емкостей от фонаря (лень выпаивать) и сопротивление шунта то же, названия фетов тоже от фонаря.
"W" в обозначении резисторов это "Омм" (симулятор что то с шрифтами мутит).

_________________
2 моноколеса, 2 электровела, 2 подводных буксира, надувной электро-каяк.


Повернутися до початку
 Профіль  
Відповісти цитуючи  
#58876Повідомлення 20 трав 2018, 18:26 
Не в мережі

Звідки: Запорожье
Дякував (ла) 115 Подякували 193
Мій електротранспорт: -
Хочу електротранспорт: -
Затворные емкости - эквивалент емкости затвора или в самом деле параллельно затворам напаяны ?
Я что-то смысла в них не уловлю - снизить КПД что ли? Они же только затягивают фронты, увеличивают коммутационные потери.
Или не так это?


Повернутися до початку
 Профіль  
Відповісти цитуючи  
#58879Повідомлення 20 трав 2018, 18:44 
Власник електровелосипеда, член клубу
Аватара користувача
Не в мережі

Звідки: Запорожье
Дякував (ла) 295 Подякували 1091
Мій електротранспорт: >
Обычно это самый простой способ борьбы с эффектом Миллера (когда помехи лезут через паразитную емкость с выхода ключа на его вход), затворные емкости увеличивают разницу емкостного делителя сток-затвор-исток. Конечно приходится и драйвер усиливать, ибо с добавочными затворными емкостями качественно прокачивать затворы становится тяжелее.

_________________
2 моноколеса, 2 электровела, 2 подводных буксира, надувной электро-каяк.


Повернутися до початку
 Профіль  
Відповісти цитуючи  
#58895Повідомлення 20 трав 2018, 20:52 
Власник електровелосипеда, член клубу
Не в мережі

Звідки: Дніпро
Дякував (ла) 17 Подякували 49
Мій електротранспорт: Электромопед Карпати
В моем контроллере электра 24В 250Вт в затворе вообще 10 нФ стоит, а затворный резистор 100 Ом. Меня тоже это сначала удивило, но потом подумал...
эти контроллеры ведь рассчитаны управлять обмотками двигателя, которые имеют свою индуктивность. В момент включения полевика, ток нарастает с нуля до номинального не сразу, а с задержкой, поэтому открывать транзистор не обязательно резко, а вот для закрывания полевика есть другой транзистор, который минуя все затворные сопротивления замыкает затвор на исток и максимально быстро закрывает его. Схема мне показалась достаточно продуманной


Повернутися до початку
 Профіль  
Відповісти цитуючи  
#58899Повідомлення 20 трав 2018, 21:24 
Не в мережі

Звідки: Запорожье
Дякував (ла) 115 Подякували 193
Мій електротранспорт: -
Хочу електротранспорт: -
Да, скорость коммутации тут невысока, может и можно искусственно фронты заваливать.
У меня основной опыт с работой на 100-200кГц и там коммутационные потери соизмеримы с омическими.
А эффект Миллера в низковольтных схемах... для меня это как неуловимый Джо. Все о нем слышали, но никто не видел. Даже при работе с напряжениями на порядок выше, чем в велосипеде.
Может, я и заблуждаюсь...


Повернутися до початку
 Профіль  
Відповісти цитуючи  
#104902Повідомлення 15 трав 2020, 18:40 
Не в мережі

Звідки: Кременчук
Дякував (ла) 18 Подякували 5
Мій електротранспорт: електровел
да бы не плодить лишних тем , задам вопрос тут .

купил у китайцев контролер , обычная ситуация , китайцы под видом одного товара продают разный , только коробочка одинаковая .
в отзывах была хорошее описание и расчлененка , рание осенью там что то другое продавали и вскрывали . ну а мне приехало третие...

хочу что бы спецы сказали можна ли эксплатировать сие устройство с батареей 20s 80-82 в и при силе тока постоянно 5-7А и кратковременно до 10-15А

там стоят от такие транзисторы NCE80H12
https://www.alldatasheetru.com/datashee ... 80H12.html

я в этом баран , только понял что максимальное напряжение для них 80в

Зображення Зображення Зображення Зображення Зображення Зображення Зображення Зображення Зображення Зображення Зображення Зображення

ПЫСЫ , с батареей у меня дикий колхоз , в чемодане 3 набора акумов , после 5 сезонов появились первые признаки деградации , хочу увеличить напряжение и понизить силу тока . надеюсь еще пару сезонов откатать , иначе это лето будет для них последним .


Повернутися до початку
 Профіль  
Відповісти цитуючи  
#104908Повідомлення 15 трав 2020, 20:56 
Власник електровелосипеда, член клубу
Аватара користувача
Не в мережі

Звідки: Україна, Черкаси, Д.
Дякував (ла) 645 Подякували 296
Мій електротранспорт: Evel EndurA, 62v 28Ah Jik,VOT EM-100s(new gen), QS90....
Хочу електротранспорт: model 3 old style
Выше 70вольт лучше не лезть, напряжение чтобы поднять до 70в можно, изменив делитель напряжения чтобы мк контра не видел превышения номинала

_________________
Evel EndurA, 62v 28Ah Jik,VOT EM-100s(new gen), QS90....


Повернутися до початку
 Профіль  
Відповісти цитуючи  
Показати повідомлення за:  Поле сортування  
Почати нову тему Відповісти на тему  [ Повідомлень: 7 ]             

Часовий пояс: UTC + 2 години


Хто зараз на конференції

Зараз цей форум переглядають: немає зареєстрованих користувачів і гості: 20


Ви не можете створювати нові теми
Ви не можете відповідати на повідомлення
Ви не можете редагувати свої повідомлення
Ви не можете видаляти свої повідомлення
Ви не можете додавати додаткові файли

Найти:
Створено на основі phpBB® Forum Software © phpBB Group