Поточний час: 04 трав 2026, 00:16

Часовий пояс: UTC + 2 години



Почати нову тему Відповісти на тему  [ Повідомлень: 39 ]  На сторінку Пред.  1, 2, 3
Автор Повідомлення
#69448Повідомлення 12 лист 2018, 22:56 
Не в мережі

Звідки: Kherson
Дякував (ла) 0 Подякували 0
-=TRO=- писав(ла):
mobi писав(ла):
А как вы сняли статор с основы?

Вставляете со стороны статора цилиндр вместо подшипника, того же диаметра что и подшипник, и несильно колотите цилиндром об наковальню, статор по не многу сползает на цилиндр. А вообще там что бы перемотать, статор снимать не обязательно.

Сенкс. Приблизительно так и планировал, только думал попробовать съемником для подшипников. Только не помню куда его дел.

Кстати. Сегодня с другом сидели и ломали голову как вентилятор используется в оригинальном исполнении, без фиолетового провода.
После долгих тыканей , замеров, ломаний мозгов, сунули на всос воздуха тепловентилятор и ...... через секунд 30 он начал маслать без фиолетового провода на минус.
короче на плате где-то стоит датчик температуры.
А сколько он у вас кушает без переделки с фиолетовым на минус ? У меня 0.7А при 42В и при этом дует хорошо, но это 30w, возник вопрос где ещё 36w делись из 66W обещанных.


Повернутися до початку
 Профіль  
Відповісти цитуючи  
#81821Повідомлення 13 трав 2019, 22:37 
Не в мережі

Звідки: Ростов-на-Дону
Дякував (ла) 0 Подякували 0
доброго дня! владею данными вентиляторами, использовались они в БС Siemens, и разновидности отличаются: U2463-x-01/01 FANV6 и U2240-x-06/01 FANV5 - одни идут с пластиковой крыльчаткой, другие с металлической (какой с каким врать не буду, надо посмотреть). Которая с пластиком - отлично работает! фиолетовый на массу - макс обороты, в воздузе - мин. обороты.
а вентиляторы с металл крыльчаткой ни в какую не запускаются на полные обороты! На фиолетовый провод не реагируют. При подаче напряжения на синий - красный + вращается на минимальных оборотах. На подачу - или + на любые из выводов реакции нет (
Прошу помощи, кто сталкивался с подобными ревизиями вентиляторов - подскажите, как их раскачать ?
спасибо!


Повернутися до початку
 Профіль  
Відповісти цитуючи  
#84135Повідомлення 04 черв 2019, 19:56 
Не в мережі

Звідки: Kherson
Дякував (ла) 0 Подякували 0
Andrey1108 писав(ла):
доброго дня! владею данными вентиляторами, использовались они в БС Siemens, и разновидности отличаются: U2463-x-01/01 FANV6 и U2240-x-06/01 FANV5 - одни идут с пластиковой крыльчаткой, другие с металлической (какой с каким врать не буду, надо посмотреть). Которая с пластиком - отлично работает! фиолетовый на массу - макс обороты, в воздузе - мин. обороты.
а вентиляторы с металл крыльчаткой ни в какую не запускаются на полные обороты! На фиолетовый провод не реагируют. При подаче напряжения на синий - красный + вращается на минимальных оборотах. На подачу - или + на любые из выводов реакции нет (
Прошу помощи, кто сталкивался с подобными ревизиями вентиляторов - подскажите, как их раскачать ?
спасибо!

как-то случайно поддал + на фиолетовый- сгорел. пришлось менять микросхему и датчик холла. друге 2 провода гальванически развязаны через оптопару и работают на выход.
железные более старые версии, часто с высохшим конденсатором и не разгоняются на полную
ещё вот такое прочитал на каком-то форуме


Додаткові файли:
Безымянный.jpg
Безымянный.jpg [ 43.26 КБ | Переглядів: 10162 ]
Повернутися до початку
 Профіль  
Відповісти цитуючи  
#84137Повідомлення 04 черв 2019, 20:39 
Не в мережі

Звідки: Kherson
Дякував (ла) 0 Подякували 0
можно попробовать замкнуть терморезистор на плате , если плата такая-же


Додаткові файли:
rg160-28.jpg
rg160-28.jpg [ 293.94 КБ | Переглядів: 10160 ]
Повернутися до початку
 Профіль  
Відповісти цитуючи  
#90160Повідомлення 10 вер 2019, 15:01 
Не в мережі

Звідки: Днепропетровская обл
Дякував (ла) 0 Подякували 0
Мій електротранспорт: Электровелосипед
Хочу електротранспорт: Тесла
Доброго дня придбав такі два вентилятори. Один крутить. Інший при підключенні до живлення пробує запуститися робить декілька обертів і зупиняється і так багато раз. Грішу на конденсатор. Ніяк не виходить зняти плату. На чому вона тримається? Чи може проблема запуску в чомусь іншому? Блок живлення від якого запускаю вентилятор delta48/30.


Повернутися до початку
 Профіль  
Відповісти цитуючи  
#121445Повідомлення 30 серп 2021, 07:56 
Власник електровелосипеда, член клубу
Аватара користувача
Не в мережі

Звідки: Запорожье
Дякував (ла) 298 Подякували 1099
Мій електротранспорт: >
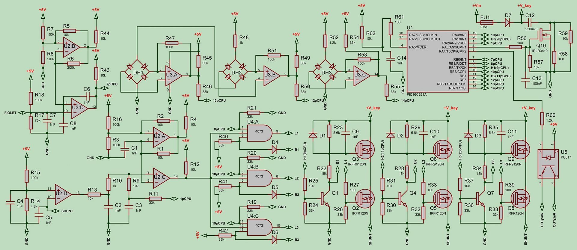
Вот вырисовал схему этого вентилятора
Додаткові файли:
123.jpg
123.jpg [ 227.82 КБ | Переглядів: 8875 ]

Диодные мосты в схеме это мостовые датчики холла (четырехвыводные аналоговые), сигнал с них преобразовывается в цифровой на компараторах из операционных усилителей. А могли бы просто цифровые датчики холла поставить и не заморачиватся с операционниками.

Весь прикол что в этой схеме в том, что токоограничение аппаратное, а контроллер по сути просто как дешифратор между датчиками холла и ключами. По такой схеме можно собрать контроллер BLDC вообще без микроконтроллера (на примитивной логике), и управлять не оборотами а тягой.

Кстати очень интересна схема предзаряда конденсатора, сначала он предварительно заряжается через резистор, а потом выходом с микроконтроллера этот резистор шунтируется мощным ключём (мосфетом).

_________________
2 моноколеса, 2 электровела, 2 подводных буксира, надувной электро-каяк.


Повернутися до початку
 Профіль  
Відповісти цитуючи  
#131195Повідомлення 22 січ 2023, 14:39 
Не в мережі

Звідки: Житомир
Дякував (ла) 1 Подякували 8
Для порівняння 48в та 24в (ліворуч). Ротори однакові. Статори та контролери зовсім різні.


Додаткові файли:
ebmpapst.jpg
ebmpapst.jpg [ 583.12 КБ | Переглядів: 7755 ]
Повернутися до початку
 Профіль  
Відповісти цитуючи  
#135101Повідомлення 28 лист 2023, 21:57 
Не в мережі

Звідки: україна
Дякував (ла) 2 Подякували 0
Доброго времени суток.
Хочу спросить совета знающих людей. Стоит в доме приточновытяжная установка с рекуперацией тепла "гаражной зборки" chandelle с вентиляторами ebmpapst RG 160-28 питаетса блоком на 48 вольт . Пара вентиляторов в притоке пара в вытяжке. После непрерывной работы около 2-х лет вышло из строя три с четырех вентиляторов, скорей всего вышли с строя родные платы управления.
Возможно ли подключение всех 4-х вентиляторов одним контроллером с регулировкой оборотов, либо попарно?
Какой контролер выбрать, или зделать на заказ?
Буду очень благодарен.


Повернутися до початку
 Профіль  
Відповісти цитуючи  
#135108Повідомлення 29 лист 2023, 02:57 
Власник електровелосипеда, член клубу
Аватара користувача
Не в мережі

Звідки: Запорожье
Дякував (ла) 298 Подякували 1099
Мій електротранспорт: >
Там зворотній зв'язок з магнитів ротора датчиками холла, тому паралельно іньші підключити теоритично не вийде, а практично нагрузка не жорстка, може й закрутиться, але як що синхронізація втратиться, то йому буде боляче. Хоча я думаю нічого йому статися не повинно, бо по схемі там аппаратний контроль струму (схему я викладував). Але потужності одієї плати на два ротора може не вистачити (як що вони на повну потужність у вас маслали), то можна шунт зменьшити напаявши зверху такий же, взявши його зі згорівшої плати (самий великий СМД резистор на платі), я так посилював потужність плати коли наждак з них робив.

Ващі погоріли скоріш за все з за конденсату на платах, їх по уму треба лаком вкривати. В мене наприклад на наждаку туди мілкий пил металевий осідав (і лип до магнитів), так воно там стріляло як електрошокером (конденсатор розряджався через шар пилюки). І воно при цьому не згоріло(повезло).

Я брав і розматував обмотку, потім складав провода в четверо, і наматував знову. Виходило на 12 вольт, потім підключав до модельного контроллера (від квадрокоптера) від батареї 4S.

_________________
2 моноколеса, 2 электровела, 2 подводных буксира, надувной электро-каяк.


Повернутися до початку
 Профіль  
Відповісти цитуючи  
Показати повідомлення за:  Поле сортування  
Почати нову тему Відповісти на тему  [ Повідомлень: 39 ]              На сторінку Пред.  1, 2, 3

Часовий пояс: UTC + 2 години


Хто зараз на конференції

Зараз цей форум переглядають: немає зареєстрованих користувачів і гості: 5


Ви не можете створювати нові теми
Ви не можете відповідати на повідомлення
Ви не можете редагувати свої повідомлення
Ви не можете видаляти свої повідомлення
Ви не можете додавати додаткові файли

Найти:
Створено на основі phpBB® Forum Software © phpBB Group