-=TRO=- писав(ла):
Воно то так, але я натякав ШІМувати на вісокій частоті, а модулювати підмішуючи синус 50Гц (який можна зробити на одному операційному підсилювачі). До речі, замішуха модуляції через постійний опір не повинна міняти частоту в процесі модуляції....От як туди підмішувати 50Гц сінуса по тій канонічності.?.. або як вклинити обратний звїязок.?..не крутилкою ж епілептично сіпати....
Та і до біса ті канони, працююче рішення є працююче рішення (мене аргумент "так ніхто не робить" з дитинства вибішує, бо більшість тільки повторювати може, і то рідко коли вдало, митців та фигня не стосується, хибним рішення вважається лише при неприйнятності наслідків ).
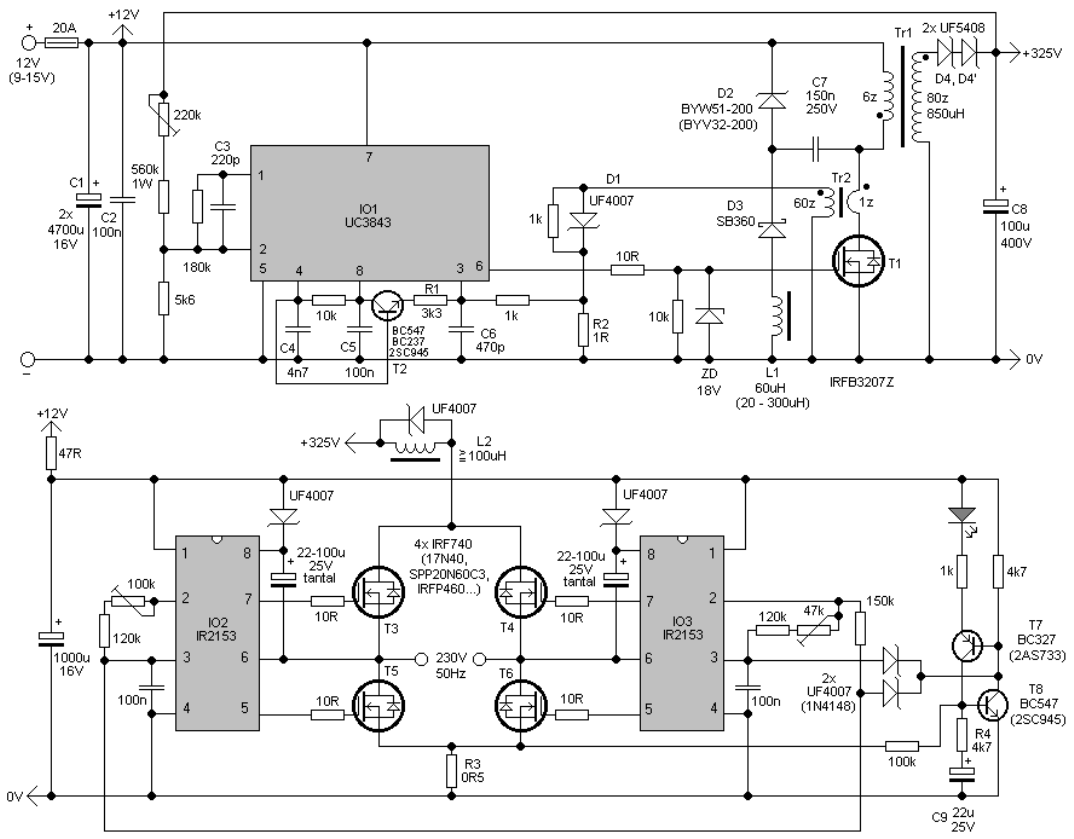
Про діод і деадтайм - там такий малий процент часу, що сенсу не має, на нагрів майже не впливає. Хоча повінен сказати, що у випадку звічайних дешевих моторколісних контролерів, воно б не завадило шунтанути ті ключі які не ШИМляться яким небудь міцним Шоткі діодом, бо там ШИМується зазвичай одним ключем в полумості, а в іньшому діод працює напряжно.
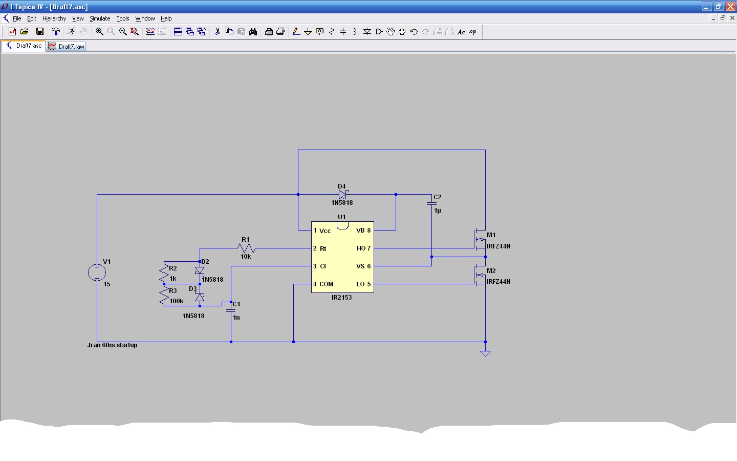
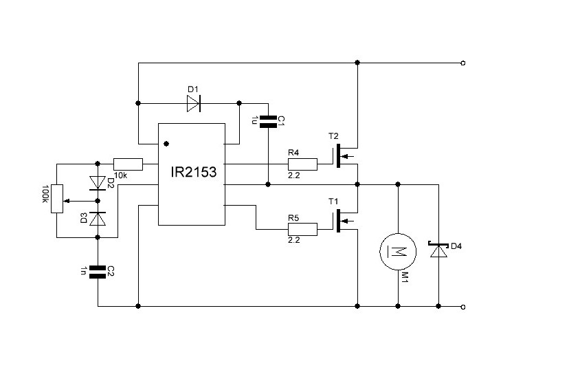
Ну так щоб не мати такого гємора з модуляцією і використовується для цього мікроконтроллер - і все стає значно простіше, і з'являються додаткові бонуси у вигляді регулювання частоти, захист по току, і т.п. А на attiny85 інвертор і на 3 фази, з регулюванням частоти, збирається без жодних проблем., тому ліпити їх на ir2153 це вже якесь середньовіччя...
А на канони мені теж наплювать - я взагалі вічними двигунами в робочий час займаюсь.
