Поточний час: 05 трав 2026, 22:15

Часовий пояс: UTC + 2 години



Почати нову тему Відповісти на тему  [ Повідомлень: 21 ]  На сторінку 1, 2  Наступ.
Автор Повідомлення
 Заголовок повідомлення: Доработка DELTA FR48V-2000W-E в зарядное
#100438Повідомлення 04 бер 2020, 20:13 
Власник електровелосипеда, член клубу
Не в мережі

Звідки: Запорожье
Дякував (ла) 88 Подякували 89
Мій електротранспорт: Э-Скутер Aima journey king s
Всех приветствую. Сколько было разговоров про Дельты, а толком информации нет. Уважаемые форумчане и члены клуба давайте разберёмся (если не затруднит?) с этой DELTA FR48V-2000W-E и сделаем из неё полноценное зарядное. В сети, есть иформация как прикрутить к этой модели Дельты регулировку напряжения от 3 - 56в.( https://www.chipmaker.ru/files/file/13282/), а про регулировку тока нигде нет. Блок построен на ШИМконтроллере ucc3895 по топологии полный мост. Ссылка описания шимки http://www.compitech.ru/html.cgi/arhiv/ ... tat_84.htm . Ограничение по току организовано на 12 и 11 ножке, теперь на плате надо найти резистор или делитель, где поставить переменный резистор. БП правда управляет микроконроллер, но управляет МК шимкой через оптопапры. Добавлю фото с моими подписями, посмотрите может направите в нужное русло. :?


Додаткові файли:
IMG_20200304_180634.jpg
IMG_20200304_180634.jpg [ 499.21 КБ | Переглядів: 18527 ]
IMG_20200304_180718.jpg
IMG_20200304_180718.jpg [ 523.72 КБ | Переглядів: 18527 ]
IMG_20200304_181205.jpg
IMG_20200304_181205.jpg [ 395.95 КБ | Переглядів: 18527 ]
84_1.jpg
84_1.jpg [ 37.37 КБ | Переглядів: 18527 ]
Повернутися до початку
 Профіль  
Відповісти цитуючи  
 Заголовок повідомлення: Re: Доработка DELTA FR48V-2000W-E в зарядное
#100445Повідомлення 04 бер 2020, 22:20 
Власник електровелосипеда, член клубу
Не в мережі

Звідки: Запорожье
Дякував (ла) 88 Подякували 89
Мій електротранспорт: Э-Скутер Aima journey king s
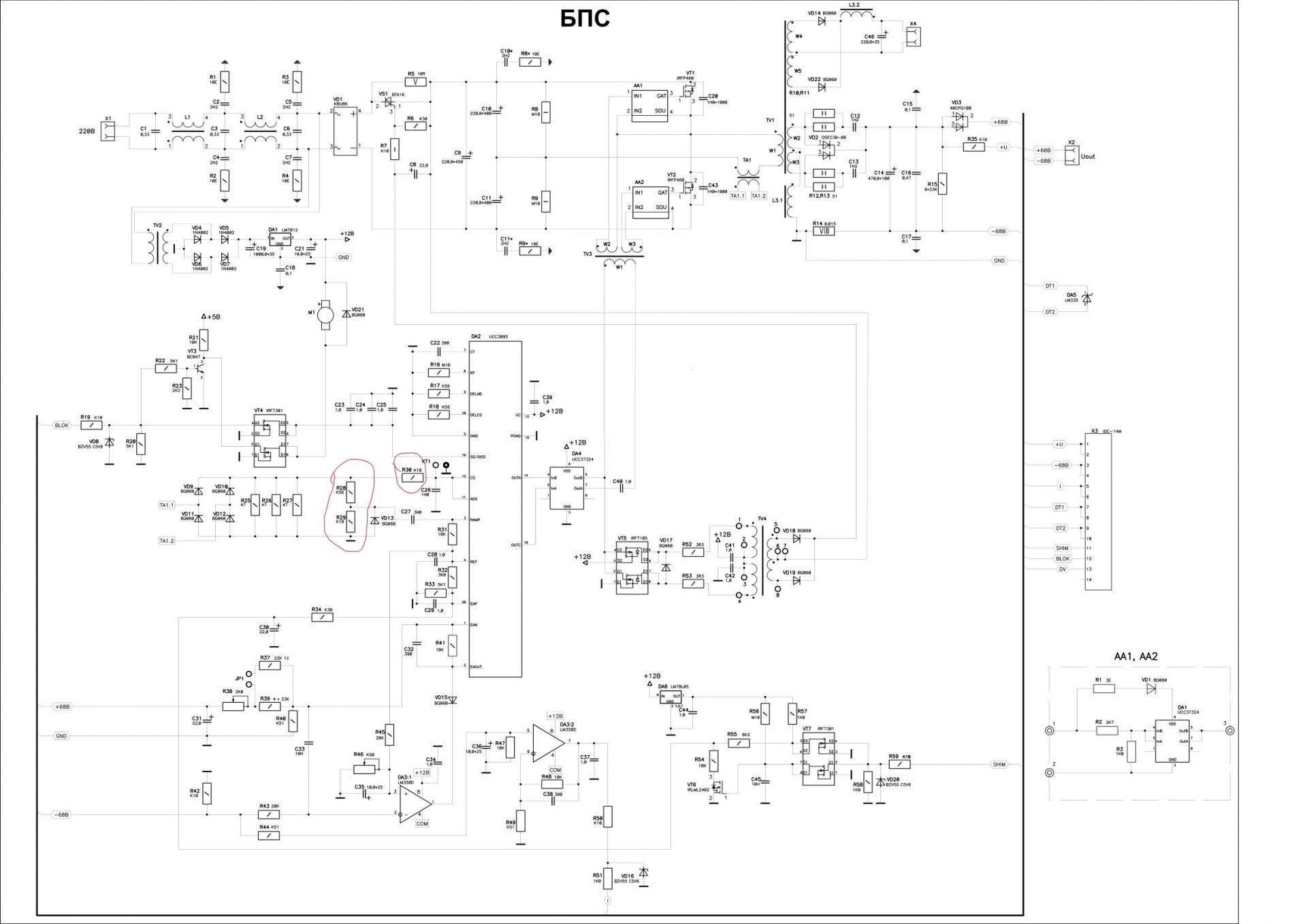
Добавлю ещё схемку, часть по току почти один в один. Обвёл резисторы. Кто скажет какой из них точно отвечает за регулировку тока?


Додаткові файли:
IBEP8A_0019.jpg
IBEP8A_0019.jpg [ 200.54 КБ | Переглядів: 18504 ]
Повернутися до початку
 Профіль  
Відповісти цитуючи  
 Заголовок повідомлення: Re: Доработка DELTA FR48V-2000W-E в зарядное
#100459Повідомлення 05 бер 2020, 08:22 
Власник електровелосипеда
Аватара користувача
Не в мережі

Звідки: Херсон, Украина
Дякував (ла) 144 Подякували 141
Мій електротранспорт: Эл.вел 48В/500Вт
Грубо за регулировку выходного тока отвечают резисторы R25...27 (чем меньше их сопротивление, тем выше отдаваемый ток). Где-то ещё должно быть опорное напряжение для отслеживания тока. Будет время - гляну даташит на микросхему. С подобной структурой сталкивался при ремонте зарядных "мастервольт" 24В/50А.
R28, R29, скорей всего, работают контуре потактового отключения мощных ключей при ограничении тока. Чтоб ключи не включались до окончания такта, в котором произошло токоограничение. R30 в паре с конденсатором С26 - просто фильтр.
Как-то так. :ups:


Повернутися до початку
 Профіль  
Відповісти цитуючи  
 Заголовок повідомлення: Re: Доработка DELTA FR48V-2000W-E в зарядное
#100460Повідомлення 05 бер 2020, 08:41 
Власник електровелосипеда, член клубу
Не в мережі

Звідки: Запорожье
Дякував (ла) 88 Подякували 89
Мій електротранспорт: Э-Скутер Aima journey king s
igo61 писав(ла):
Где-то ещё должно быть опорное напряжение для отслеживания тока.

Опорное напряжение шимки должно подтягиваться на вывод управления током?


Повернутися до початку
 Профіль  
Відповісти цитуючи  
 Заголовок повідомлення: Re: Доработка DELTA FR48V-2000W-E в зарядное
#100468Повідомлення 05 бер 2020, 10:42 
Власник електровелосипеда
Аватара користувача
Не в мережі

Звідки: Херсон, Украина
Дякував (ла) 144 Подякували 141
Мій електротранспорт: Эл.вел 48В/500Вт
Если верить даташиту, то схема контроля тока в микросхеме имеет встроенное опорное напряжение =2,5В. А по входу контроля тока (CS, pin 12) пользователь сам уже организует необходимые величины. Можно манипулировать величинами шунтирующих резисторов, как я указывал раннее. В большинстве случаев этого может быть достаточно. Важно, чтоб не превысить максимально допустимый ток нагрузки для применённых в БП элементов.


Повернутися до початку
 Профіль  
Відповісти цитуючи  
 Заголовок повідомлення: Re: Доработка DELTA FR48V-2000W-E в зарядное
#100471Повідомлення 05 бер 2020, 11:45 
Активіст форуму
Аватара користувача
Не в мережі

Звідки: Троицк
Дякував (ла) 69 Подякували 105
А конкретно схемы этой дельты нет?

Дело в том что в мощных БП сейчас идет построение схемы: корректор мощности (он же может быть понижайка с необходимыми регуляторами тока и напряжения) + инвертор, который просто тупо отрабатывает гальваническую развязку.
Такое построение предпочтительно что в инверторе не надо применять высоковольтные транзисторы, заполнение в нем полностью что повышает КПД и не нужна микросхема управления с ШИМ, и просто сделать коэффициент трансформации 1:1.

Не могу скачать архив с чипмейкера (там что регится надо?), как его там скачать туды его растуды :XD: :DX: ?

_________________
-----------------------------------------------------------------------
Лучше сразу взяться за ум, чтобы потом не хвататься за голову!


Повернутися до початку
 Профіль  
Відповісти цитуючи  
 Заголовок повідомлення: Re: Доработка DELTA FR48V-2000W-E в зарядное
#100473Повідомлення 05 бер 2020, 12:06 
Власник електровелосипеда, член клубу
Не в мережі

Звідки: Запорожье
Дякував (ла) 88 Подякували 89
Мій електротранспорт: Э-Скутер Aima journey king s
Вечером проведу исследования шунтирующих резисторов на плате и отпишусь.


Повернутися до початку
 Профіль  
Відповісти цитуючи  
 Заголовок повідомлення: Re: Доработка DELTA FR48V-2000W-E в зарядное
#100474Повідомлення 05 бер 2020, 12:13 
Власник електровелосипеда, член клубу
Не в мережі

Звідки: Запорожье
Дякував (ла) 88 Подякували 89
Мій електротранспорт: Э-Скутер Aima journey king s
танго писав(ла):
А конкретно схемы этой дельты нет?

Не могу скачать архив с чипмейкера (там что регится надо?), как его там скачать туды его растуды :XD: :DX: ?

Схемы к сожалению нет. А вот в архиве там 5 фото.


Додаткові файли:
20151121_203053.jpg
20151121_203053.jpg [ 359.75 КБ | Переглядів: 18420 ]
20151121_202909.jpg
20151121_202909.jpg [ 171.88 КБ | Переглядів: 18420 ]
20151121_202721.jpg
20151121_202721.jpg [ 206.11 КБ | Переглядів: 18420 ]
20151121_203145.jpg
20151121_203145.jpg [ 349.25 КБ | Переглядів: 18420 ]
20151121_203123.jpg
20151121_203123.jpg [ 309.08 КБ | Переглядів: 18420 ]
Повернутися до початку
 Профіль  
Відповісти цитуючи  
 Заголовок повідомлення: Re: Доработка DELTA FR48V-2000W-E в зарядное
#100552Повідомлення 06 бер 2020, 13:21 
Активіст форуму
Аватара користувача
Не в мережі

Звідки: Троицк
Дякував (ла) 69 Подякували 105
Проглянул некоторые картинки аналогичных блочков, пишут КПД более 92% (да и отсутствие внешнего мощного радиатора подтверждает).
А значит, этот блочек собран резонансником да еще возможно и с синхронными выпрямителями.
Наличие МК в нем тоже наводит на размышления что линейка таких БП программируется под свои нужды.
Так что лезть нахрапом туда как то стремненько имея лишь даташит, в котором типовая схема никак не резонансная.

Где то может покопать в свете поиска сервисных программ для его перепрограммирования чтобы подогнать под свои нужды.
Это самое простое с чего надо начать.
А потом уже "ковырять" железо.

_________________
-----------------------------------------------------------------------
Лучше сразу взяться за ум, чтобы потом не хвататься за голову!


Повернутися до початку
 Профіль  
Відповісти цитуючи  
 Заголовок повідомлення: Re: Доработка DELTA FR48V-2000W-E в зарядное
#100560Повідомлення 06 бер 2020, 14:06 
Власник електровелосипеда, член клубу
Не в мережі

Звідки: Запорожье
Дякував (ла) 88 Подякували 89
Мій електротранспорт: Э-Скутер Aima journey king s
танго писав(ла):
А потом уже "ковырять" железо.

У меня есть переделаная Дельта esr 48/56 китайцами от 0-120в и током 20А. Разбирать полностью её не стал( сильно плотная компановка внутри) , чтобы увидеть принцип переделки. Вот что я там увидел - так же присутствует микроконтроллер, на отдельной плате установленные резисторы регулировки тока и напряжения, организована ручная регулировка охлаждения, амперметр и вольтметр китайской точности, на одной из оптопар перекушен вывод. Дельта по номиналу 48-57вольт, выходной выпрямитель переключили в мост получили 120в, ёмкости на выходе на 160в. Думаю охлаждение перевели в ручной режим, чтобы исключить управление охлаждением микроконтроллером, так как при повышении напряжения больше 57вольт загорается индикация аварии( красный светодиод на панельке). Так что надо побороть и эту.


Повернутися до початку
 Профіль  
Відповісти цитуючи  
 Заголовок повідомлення: Re: Доработка DELTA FR48V-2000W-E в зарядное
#100562Повідомлення 06 бер 2020, 14:10 
Власник електровелосипеда, член клубу
Не в мережі

Звідки: Запорожье
Дякував (ла) 88 Подякували 89
Мій електротранспорт: Э-Скутер Aima journey king s
танго писав(ла):
Проглянул некоторые картинки аналогичных блочков, пишут КПД более 92% (да и отсутствие внешнего мощного радиатора подтверждает).

Радиатор на всю плату толщиной где-то10мм алюминия.


Повернутися до початку
 Профіль  
Відповісти цитуючи  
 Заголовок повідомлення: Re: Доработка DELTA FR48V-2000W-E в зарядное
#100566Повідомлення 06 бер 2020, 14:58 
Творець електромобіля, член клубу
Аватара користувача
Не в мережі

Звідки: Кременчуг
Дякував (ла) 752 Подякували 334
Мій електротранспорт: е-Таврия
Androntii писав(ла):
танго писав(ла):
А потом уже "ковырять" железо.

У меня есть переделаная Дельта esr 48/56 китайцами от 0-120в и током 20А. Разбирать полностью её не стал( сильно плотная компановка внутри) , чтобы увидеть принцип переделки. Вот что я там увидел - так же присутствует микроконтроллер, на отдельной плате установленные резисторы регулировки тока и напряжения, организована ручная регулировка охлаждения, амперметр и вольтметр китайской точности, на одной из оптопар перекушен вывод. Дельта по номиналу 48-57вольт, выходной выпрямитель переключили в мост получили 120в, ёмкости на выходе на 160в. Думаю охлаждение перевели в ручной режим, чтобы исключить управление охлаждением микроконтроллером, так как при повышении напряжения больше 57вольт загорается индикация аварии( красный светодиод на панельке). Так что надо побороть и эту.
Так возьмите ESR и сделайте аналогично, меньше времени потратите. Все модели зарядок все равно не переделаете.

_________________
автопробег на электричестве 52000 км


Повернутися до початку
 Профіль  
Відповісти цитуючи  
 Заголовок повідомлення: Re: Доработка DELTA FR48V-2000W-E в зарядное
#100609Повідомлення 07 бер 2020, 02:01 
Власник електровелосипеда, член клубу
Не в мережі

Звідки: Запорожье
Дякував (ла) 88 Подякували 89
Мій електротранспорт: Э-Скутер Aima journey king s
yuri писав(ла):
Так возьмите ESR и сделайте аналогично, меньше времени потратите. Все модели зарядок все равно не переделаете.

Ну да, самый простой вариант...... :D как я не додумался...... ;)


Повернутися до початку
 Профіль  
Відповісти цитуючи  
 Заголовок повідомлення: Re: Доработка DELTA FR48V-2000W-E в зарядное
#100615Повідомлення 07 бер 2020, 07:53 
Творець електромобіля, член клубу
Аватара користувача
Не в мережі

Звідки: Кременчуг
Дякував (ла) 752 Подякували 334
Мій електротранспорт: е-Таврия
Ну я так и сделал, правда в мост не переделывал, только от 0 до 60в регулирует. Ну а чего, берете Дельту ESR за 700, переделываете в 0-60В и продаете за 2000, все равно дешевле, чем у китайцев.

_________________
автопробег на электричестве 52000 км


Повернутися до початку
 Профіль  
Відповісти цитуючи  
 Заголовок повідомлення: Re: Доработка DELTA FR48V-2000W-E в зарядное
#100638Повідомлення 07 бер 2020, 12:07 
Власник електровелосипеда, член клубу
Не в мережі

Звідки: Запорожье
Дякував (ла) 88 Подякували 89
Мій електротранспорт: Э-Скутер Aima journey king s
yuri писав(ла):
Ну а чего, берете Дельту ESR за 700, переделываете в 0-60В .

Да это хорошо, но мне подвернулась FR. Ничего победа будет за нами. :ja:


Повернутися до початку
 Профіль  
Відповісти цитуючи  
Показати повідомлення за:  Поле сортування  
Почати нову тему Відповісти на тему  [ Повідомлень: 21 ]              На сторінку 1, 2  Наступ.

Часовий пояс: UTC + 2 години


Хто зараз на конференції

Зараз цей форум переглядають: немає зареєстрованих користувачів і гості: 26


Ви не можете створювати нові теми
Ви не можете відповідати на повідомлення
Ви не можете редагувати свої повідомлення
Ви не можете видаляти свої повідомлення
Ви не можете додавати додаткові файли

Найти:
Створено на основі phpBB® Forum Software © phpBB Group