Поточний час: 12 груд 2025, 17:46

Часовий пояс: UTC + 2 години


Правила форума


Продавець повинен у першому ж пості чітко вказати, що продається, повні технічні характеристики, ціну, по можливості фото. У назві теми має бути коротка назва товару. Теми з назвою типу "Продам шикарний варіант" будуть відразу видаляться з попередженням автора. Обговорення бажано проводити у технічному розділі форуму за адресою http://electroavtosam.com.ua/forums/viewforum.php?f=29


Почати нову тему Відповісти на тему  [ Повідомлень: 102 ]  На сторінку Пред.  1, 2, 3, 4, 5, 6, 7  Наступ.
Автор Повідомлення
 Заголовок повідомлення: Re: Есть аккумуляторы LiFePo4 3.2V 90Ah
#101336Повідомлення 17 бер 2020, 19:26 
Творець електромобіля
Не в мережі

Звідки: Одесса
Дякував (ла) 255 Подякували 139
Мій електротранспорт: Пежо Боксер
Хочу електротранспорт: уже имею
А как быть с 16S?

_________________
не говорите, что мне делать - я не скажу куда вам идти


Повернутися до початку
 Профіль  
Відповісти цитуючи  
 Заголовок повідомлення: Re: Есть аккумуляторы LiFePo4 3.2V 90Ah
#101358Повідомлення 18 бер 2020, 11:34 
Член клубу
Не в мережі

Звідки: Ужгород
Дякував (ла) 126 Подякували 174
Хочу електротранспорт: ВАЗ 2105
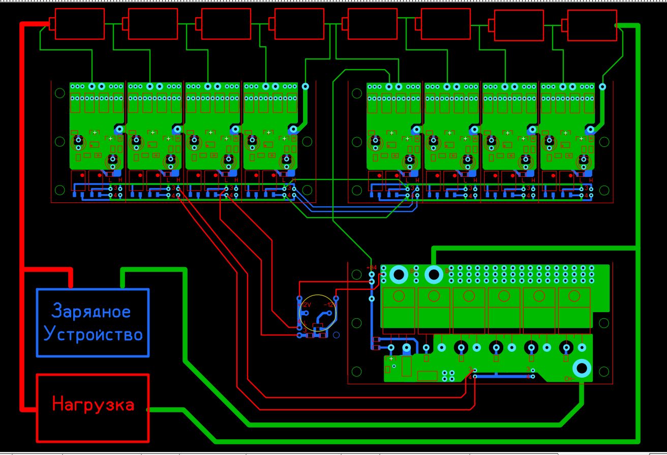
Вот схема подключения на 8S, на 16S добавляется только количество балансиров (2 модуля).


Додаткові файли:
Новый рисунок(1).jpg
Новый рисунок(1).jpg [ 188.98 КБ | Переглядів: 10202 ]
Повернутися до початку
 Профіль  
Відповісти цитуючи  
 Заголовок повідомлення: Re: Есть аккумуляторы LiFePo4 3.2V 90Ah
#101439Повідомлення 19 бер 2020, 18:53 
Не в мережі

Звідки: Запорожье
Дякував (ла) 0 Подякували 0
Мій електротранспорт: Kangoo ZE
Здравствуйте Евгений! Подскажите что есть сейчас в наличии из LiFePo4?


Повернутися до початку
 Профіль  
Відповісти цитуючи  
 Заголовок повідомлення: Re: Есть аккумуляторы LiFePo4 3.2V 90Ah
#101471Повідомлення 20 бер 2020, 09:20 
Член клубу
Не в мережі

Звідки: Ужгород
Дякував (ла) 126 Подякували 174
Хочу електротранспорт: ВАЗ 2105
Есть такие аккумуляторы :

1. LiFePo4 3.2V 90Ah : viewtopic.php?f=113&t=3631 - есть около 73шт.

2. Цилиндрические лиферы 55 Ач : viewtopic.php?f=113&t=3913 - есть около 94шт.


Повернутися до початку
 Профіль  
Відповісти цитуючи  
 Заголовок повідомлення: Re: Есть аккумуляторы LiFePo4 3.2V 90Ah
#101680Повідомлення 24 бер 2020, 14:31 
Не в мережі

Звідки: Ивано-Франковск
Дякував (ла) 0 Подякували 0
LiFePo4 3.2V 90Ah интересует 4 шт. цена? спасибо!


Повернутися до початку
 Профіль  
Відповісти цитуючи  
 Заголовок повідомлення: Re: Есть аккумуляторы LiFePo4 3.2V 90Ah
#101702Повідомлення 24 бер 2020, 21:00 
Не в мережі

Звідки: Черновцы
Дякував (ла) 0 Подякували 0
Мій електротранспорт: лодка
balluf4217 писав(ла):
LiFePo4 3.2V 90Ah интересует 4 шт. цена? спасибо!


Также интересует 4 шт LiFePo4 3.2V 90Ah. В наличии EV или зеленые? Дайте знать, пжста.


Повернутися до початку
 Профіль  
Відповісти цитуючи  
 Заголовок повідомлення: Re: Есть аккумуляторы LiFePo4 3.2V 90Ah
#101739Повідомлення 25 бер 2020, 09:52 
Член клубу
Не в мережі

Звідки: Ужгород
Дякував (ла) 126 Подякували 174
Хочу електротранспорт: ВАЗ 2105
Написал в ЛС.


Повернутися до початку
 Профіль  
Відповісти цитуючи  
 Заголовок повідомлення: Re: Есть аккумуляторы LiFePo4 3.2V 90Ah
#102356Повідомлення 04 квіт 2020, 08:03 
Не в мережі

Звідки: Вінниця
Дякував (ла) 0 Подякували 0
Доброго дня. Цікавить 16 шт, чи є в наявності?


Повернутися до початку
 Профіль  
Відповісти цитуючи  
 Заголовок повідомлення: Re: Есть аккумуляторы LiFePo4 3.2V 90Ah
#103859Повідомлення 26 квіт 2020, 13:11 
Не в мережі

Звідки: Николаев
Дякував (ла) 2 Подякували 0
Добрый день,интересуют зеленые аккумуляторы в количестве 4 штук.


Повернутися до початку
 Профіль  
Відповісти цитуючи  
 Заголовок повідомлення: Re: Есть аккумуляторы LiFePo4 3.2V 90Ah
#103881Повідомлення 26 квіт 2020, 21:16 
Не в мережі

Звідки: Николаев
Дякував (ла) 2 Подякували 0
Пожалуйста дайте номер телефона для связи.


Повернутися до початку
 Профіль  
Відповісти цитуючи  
 Заголовок повідомлення: Re: Есть аккумуляторы LiFePo4 3.2V 90Ah
#104660Повідомлення 10 трав 2020, 02:08 
Активіст форуму
Не в мережі

Звідки: Луганск
Дякував (ла) 18 Подякували 29
Мій електротранспорт: Скутер Benlin
Приветствую. Ожидаются ли? Новые или бэу? Цена и сроки?


Повернутися до початку
 Профіль  
Відповісти цитуючи  
 Заголовок повідомлення: Re: Есть аккумуляторы LiFePo4 3.2V 90Ah
#105308Повідомлення 20 трав 2020, 12:01 
Не в мережі

Звідки: Одесса
Дякував (ла) 0 Подякували 0
Мій електротранспорт: нет
Хочу електротранспорт: Xiaomi Mi Scooter
Петроff писав(ла):
На раз 15 - 20 в год может и смысла нет.до 13,5 вольт ограничить зарядку и все.раз в год балансировать вручную.ИМХО...

Зарядку то понятно что ограничить можно, а вот как насчет контроля разрядки? чем?


Повернутися до початку
 Профіль  
Відповісти цитуючи  
 Заголовок повідомлення: Re: Есть аккумуляторы LiFePo4 3.2V 90Ah
#106239Повідомлення 07 черв 2020, 12:43 
Власник електромобіля
Не в мережі

Звідки: Днепропетровск
Дякував (ла) 121 Подякували 33
Капитан Немо писав(ла):
Приветствую. Ожидаются ли? Новые или бэу? Цена и сроки?


Присоединяюсь к вопросу.
напишите в теме,что есть и по чем?

_________________
пробег на Э-веле_20000км
пробег на Э-авто_200км)))


Повернутися до початку
 Профіль  
Відповісти цитуючи  
 Заголовок повідомлення: Re: Есть аккумуляторы LiFePo4 3.2V 90Ah
#106413Повідомлення 09 черв 2020, 21:23 
Член клубу
Не в мережі

Звідки: Ужгород
Дякував (ла) 126 Подякували 174
Хочу електротранспорт: ВАЗ 2105
Заказал банки фирмы EVE 105Ач новые, ориентировочная цена по 47, но будут только в августе.


Повернутися до початку
 Профіль  
Відповісти цитуючи  
 Заголовок повідомлення: Re: Есть аккумуляторы LiFePo4 3.2V 90Ah
#107741Повідомлення 07 лип 2020, 16:58 
Не в мережі

Звідки: Николаев
Дякував (ла) 0 Подякували 0
EVE 105Ач
Интересуют дайте пожалуста телефон


Повернутися до початку
 Профіль  
Відповісти цитуючи  
Показати повідомлення за:  Поле сортування  
Почати нову тему Відповісти на тему  [ Повідомлень: 102 ]              На сторінку Пред.  1, 2, 3, 4, 5, 6, 7  Наступ.

Часовий пояс: UTC + 2 години


Хто зараз на конференції

Зараз цей форум переглядають: немає зареєстрованих користувачів і гості: 31


Ви не можете створювати нові теми
Ви не можете відповідати на повідомлення
Ви не можете редагувати свої повідомлення
Ви не можете видаляти свої повідомлення
Ви не можете додавати додаткові файли

Найти:
Створено на основі phpBB® Forum Software © phpBB Group