Поточний час: 08 трав 2026, 01:26

Часовий пояс: UTC + 2 години



Почати нову тему Відповісти на тему  [ Повідомлень: 117 ]  На сторінку Пред.  1 ... 4, 5, 6, 7, 8
Автор Повідомлення
#121986Повідомлення 18 вер 2021, 09:34 
Не в мережі

Звідки: Украина Сумы
Дякував (ла) 78 Подякували 50
Хочу електротранспорт: неопределился
Я тут разбирался с балансирами и нашёл такую микруху SH36700Х в Версии SH367005X/
020XY-BAA00 Указывается напряжения подходящие под лифер, может кому интересно будет.
Добавляю ПДФку по этой серии.


Додаткові файли:
Sinowealth-SH367005X-020XY-AAD00_C160912.pdf [1.02 МБ]
Завантажень: 1002

_________________
---------------------------------------------------
Повернутися до початку
 Профіль  
Відповісти цитуючи  
#121989Повідомлення 18 вер 2021, 12:35 
Власник електровелосипеда, член клубу
Аватара користувача
Не в мережі

Звідки: Запорожье
Дякував (ла) 298 Подякували 1100
Мій електротранспорт: >
В интелектуальной БМС и балансировка нужна интелектуальная (что бы к примеру по напряжению оценить разницу в ёмкости и целенаправленно стравливать часть заряда даже в то время когда напряжения на банках уже поопускались ниже пороговых). Т.е. нужны балансиры управляемые индивидуально. Микросхемы которые сами себе на уме увы не подходят.

_________________
2 моноколеса, 2 электровела, 2 подводных буксира, надувной электро-каяк.


Повернутися до початку
 Профіль  
Відповісти цитуючи  
#121994Повідомлення 18 вер 2021, 15:56 
Власник електровелосипеда, член клубу
Аватара користувача
Не в мережі

Звідки: Запорожье
Дякував (ла) 298 Подякували 1100
Мій електротранспорт: >
ПетрК, Вы спорите сам с собой.
Балансир работающий в любое время нужен не для того для чего вы подумали.
Я нигде не говорил что этот балансир должен выравнивать напряжения под одну гребенку при любом проценте заряда, это вам где то между строк померещилось, и вы решили с этим поспорить. Так работают тупые активные балансиры и балансиры в простых смартБМС когда в них включена постоянная балансировка.

А интелектуальный на то он и интелектуальный что бы будучи научен светлыми головами не гонять балансирами энергию туда-сюда. Он нужен что бы маломощным балансиром успевать выровнять ячейки большой емкости допустим по СРЕДНЕМУ ЗАРЯДУ, а для этого ему надо уметь работать не только в то короткое время когда мы полностью зарядились, а гораздо дольше. Допустим, собирая статистику по напряжениям, процессор знает, что одна из ячеек заряжается первой, и при полном разряде батареи в этой ячейке то же больше всех напряжения.... Очевидно что заряд в ней смещен в верх относительно других и её надо разрядить до уровня самой разряженной (как и все остальные надо привести до уровня заряда самой разряженной, если это стравливающие балансиры). И поскольку ителектуальная БМС по статистике напряжений (в полной и в пустой батарее) может вычислить сдвиг заряда в ячейках, и знает мощность балансира, то и знает сколько должен отработать балансир каждой ячейки по времени для выравнивания среднего заряда в ячейках. Заодно и статистику выдать с процентом остаточной ёмкости банок и их внутренних сопротивлений (измерение тока тоже умной БМС предполагается, хотя и просто по пиковым просадкам видно будет разницу внутренних сопротивлений и допустимы ли все еще текущие эксплутационные токи для этой батареи), там как раз и будет видать надо ли какую банку в утиль (а то и не одну, может и всю батарею).

_________________
2 моноколеса, 2 электровела, 2 подводных буксира, надувной электро-каяк.


Повернутися до початку
 Профіль  
Відповісти цитуючи  
#121996Повідомлення 18 вер 2021, 16:41 
Активіст форуму
Не в мережі

Звідки: Беловодск
Дякував (ла) 1 Подякували 27
То есть "светлые головы" спроектировали дорогостоящий маломощный bms для того чтобы стравливать лишнюю энергию в никуда и суметь определить лишь где дохлая ячейка или батарея? И все? Кто же после такой логики работы такой "умной" bms - назовет "светлые головы" умными головами?


Повернутися до початку
 Профіль  
Відповісти цитуючи  
#122000Повідомлення 18 вер 2021, 17:55 
Власник електровелосипеда, член клубу
Аватара користувача
Не в мережі

Звідки: Запорожье
Дякував (ла) 298 Подякували 1100
Мій електротранспорт: >
Ток писав(ла):
....чтобы стравливать лишнюю энергию в никуда...

Вам тоже как я погляжу между строк мерещится, в данном случае это ваше "в никуда".
Во вторых даже если в никуда... вы там сколько планируете на этом "никуда" съэкономить процентов?

В третьих задел по активным балансирам давно есть, но какие они будут не суть, главное интелектуальная для них управлялка. (в Тесле тоже дрыщавые пасивные, и ниче, справляются, потому что они там работают, а не делают вид. Пойди еще Илону Маску предъяви, а мы с попкорном поглядим чья голова светлей)

_________________
2 моноколеса, 2 электровела, 2 подводных буксира, надувной электро-каяк.


Повернутися до початку
 Профіль  
Відповісти цитуючи  
#122001Повідомлення 18 вер 2021, 18:11 
Активіст форуму
Не в мережі

Звідки: Беловодск
Дякував (ла) 1 Подякували 27
То, какие в тесле используются бмс - то не моя забота. Если они дают гарантию на батарею 8 лет - мне как потребителю наплевать что в их батарее все ячейки "разьедуться" через неделю. Значит они уверены что ячейки не "плывут" - и посему ставят посредственные бмс. А вот то, что я при эксплуатации их машины например с пассивными бмс буду впустую греть окружающую среду за свой счет - это уже минус для их конторы, потому что я могу и "глубже" вникнуть в "опустошение" моего кошелька за счет их пассивных, излучающих тепло в никуда бмс - с помощью независимых экспертов.

Здесь где то уже приводилось сколько тесла теряет на своих косяках, кажись до миллиарда денег.


Повернутися до початку
 Профіль  
Відповісти цитуючи  
#122005Повідомлення 18 вер 2021, 23:34 
Власник електровелосипеда, член клубу
Аватара користувача
Не в мережі

Звідки: Запорожье
Дякував (ла) 298 Подякували 1100
Мій електротранспорт: >
А тем временем, пока некоторые спорят "О вкусе ананасов с теми кто их ел",
из за три-девять земель, кое кому приехали печатные платки для натурных испытаний
Додаткові файли:
IMG_20210919_001614.jpg
IMG_20210919_001614.jpg [ 203.18 КБ | Переглядів: 6749 ]
Детальки тоже уже все приехали, так что предстоит чертова пайка.

_________________
2 моноколеса, 2 электровела, 2 подводных буксира, надувной электро-каяк.


Повернутися до початку
 Профіль  
Відповісти цитуючи  
#122012Повідомлення 19 вер 2021, 13:48 
Творець електромобіля
Аватара користувача
Не в мережі

Звідки: Украина, Киев
Дякував (ла) 34 Подякували 92
Я с операционниками наигрался но результата удовлетворительного не получил...
Может кто знает недорогие АЦП чтобы на каждый канал по АЦПшке?
Не получается на операционнике чтобы утечка маленькая и комутирующих компонентов меньше чем пол ведра было.

_________________
Знание приумножает скорбь и увеличивает размер исходного кода.


Повернутися до початку
 Профіль  
Відповісти цитуючи  
#123201Повідомлення 15 лист 2021, 20:32 
Власник електровелосипеда, член клубу
Аватара користувача
Не в мережі

Звідки: Запорожье
Дякував (ла) 298 Подякували 1100
Мій електротранспорт: >
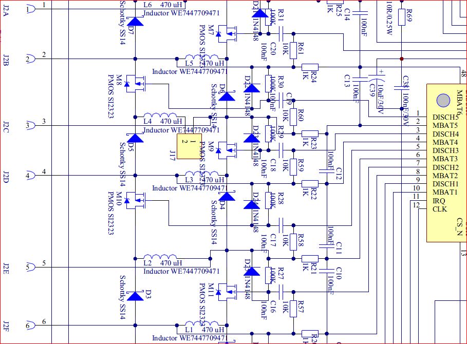
Недавно увидел на фото одной БМСки микроконтроллер ATMEGA32HVB, гугл подсказал что как раз для БМСок. Нашел схемы где она используется с шестиканальными каскадируемыми сателитами ATA6870. И нашел ПДФКУ какой то БМСки на всем этом добре. Поскольку ни сателитов ни этой атмелки номально в розницах нет, то можно было бы уже и забить.... НО! В ПДФке была схема всего этого огорода, и самое интересное это балансры на индуктивностях.
Додаткові файли:
indBMS.JPG
indBMS.JPG [ 135.37 КБ | Переглядів: 6535 ]
Вот ради них сюда этот ПДФ и выкладываю.


Додаткові файли:
ATA6870-DK11-Guide.pdf [1.3 МБ]
Завантажень: 709

_________________
2 моноколеса, 2 электровела, 2 подводных буксира, надувной электро-каяк.
Повернутися до початку
 Профіль  
Відповісти цитуючи  
#123927Повідомлення 07 груд 2021, 21:12 
Голова клубу
Аватара користувача
Не в мережі

Звідки: Україна, Донецьк => Ірпінь
Дякував (ла) 7024 Подякували 2609
Мій електротранспорт: Tesla S
Хочу електротранспорт: е-панцирник
-=TRO=- писав(ла):
и самое интересное это балансры на индуктивностях
А куда же энергия девается?


Повернутися до початку
 Профіль  
Відповісти цитуючи  
#123930Повідомлення 07 груд 2021, 22:11 
Творець електромобіля
Аватара користувача
Не в мережі

Звідки: Украина, Киев
Дякував (ла) 34 Подякували 92
Переливается в ниже расположенную ячейку )

_________________
Знание приумножает скорбь и увеличивает размер исходного кода.


Повернутися до початку
 Профіль  
Відповісти цитуючи  
#125516Повідомлення 13 лют 2022, 22:50 
Творець електромобіля
Аватара користувача
Не в мережі

Звідки: Украина, Киев
Дякував (ла) 34 Подякували 92
Нашел микросхему претендент - BQ76952.
Ценник адекватный. Функционал богат (для меня даже избыточно).
Буду изучать как с ней работать. Может кто сталкивался - поделитесь опытом.

Даташит.
https://www.ti.com/lit/ds/symlink/bq76952.pdf?ts=1641315391193&ref_url=https%253A%252F%252Fwww.ti.com%252Fproduct%252FBQ76952

_________________
Знание приумножает скорбь и увеличивает размер исходного кода.


Повернутися до початку
 Профіль  
Відповісти цитуючи  
Показати повідомлення за:  Поле сортування  
Почати нову тему Відповісти на тему  [ Повідомлень: 117 ]              На сторінку Пред.  1 ... 4, 5, 6, 7, 8

Часовий пояс: UTC + 2 години


Хто зараз на конференції

Зараз цей форум переглядають: немає зареєстрованих користувачів і гості: 28


Ви не можете створювати нові теми
Ви не можете відповідати на повідомлення
Ви не можете редагувати свої повідомлення
Ви не можете видаляти свої повідомлення
Ви не можете додавати додаткові файли

Найти:
Створено на основі phpBB® Forum Software © phpBB Group