Поточний час: 30 жовт 2025, 11:08

Часовий пояс: UTC + 2 години



Почати нову тему Відповісти на тему  [ Повідомлень: 109 ]  На сторінку Пред.  1, 2, 3, 4, 5, 6, 7, 8  Наступ.
Автор Повідомлення
#52987Повідомлення 25 лют 2018, 23:29 
Творець електромобіля, засновник клубу
Не в мережі

Звідки: г. Киев , Турьи Реметы Закарпатье .
Дякував (ла) 345 Подякували 706
Мій електротранспорт: Славута Электро АС привод VW T5 комби привод Dong Feng электро
Максвелла беспокоить не будем , а вот Ома и Кирхгофа я бы послушал .

_________________
Мы не настолько богаты , чтобы ездить на бензине .
Мы не настолько здоровы , чтобы дышать выхлопными газами .
Поэтому мы ездим на электричестве .
больше 200 000 км на асинхронном электро приводе Славянка .


Повернутися до початку
 Профіль  
Відповісти цитуючи  
#52988Повідомлення 25 лют 2018, 23:38 
Власник електровелосипеда
Не в мережі

Звідки: Киев
Дякував (ла) 243 Подякували 617
Мій електротранспорт: Ё
послушать их удастся разве что только на спиритическом сеансе :)

_________________
Э-вел,3 кВт Quanshun,Келли 200А,ли-ион,3.2кВтЧ,(LG 48АЧ, 21S) , max 75 км\ч, > 60 000 км


Повернутися до початку
 Профіль  
Відповісти цитуючи  
#52990Повідомлення 26 лют 2018, 00:02 
Творець електромобіля, засновник клубу
Не в мережі

Звідки: г. Киев , Турьи Реметы Закарпатье .
Дякував (ла) 345 Подякували 706
Мій електротранспорт: Славута Электро АС привод VW T5 комби привод Dong Feng электро
Ну что ж , тогда вызывайте , а вам на слово я не верю . :(

_________________
Мы не настолько богаты , чтобы ездить на бензине .
Мы не настолько здоровы , чтобы дышать выхлопными газами .
Поэтому мы ездим на электричестве .
больше 200 000 км на асинхронном электро приводе Славянка .


Повернутися до початку
 Профіль  
Відповісти цитуючи  
#52992Повідомлення 26 лют 2018, 00:31 
Site Admin
Аватара користувача
Не в мережі

Звідки: город Киев
Дякував (ла) 420 Подякували 1149
Мій електротранспорт: Nissan Leaf
Вячеслав М писав(ла):
ДядяВася писав(ла):
С учетом проводов и Ro, нагрузка на элементы равномерней, чем в предпоследнем варианте.

Это не аргумент , а предположение .

Сначала я тоже был сторонником второго варианта, пока не углубился в расчеты. То, что не бросается в глаза - по некоторым проводам текут суммарные токи от нескольких ячеек.
Обсуждалось здесь: viewtopic.php?f=35&t=803&start=60

_________________
Чем скуднее знания, тем категоричней суждения.

"Глупцы все, кто глупцами кажутся и половина тех, что не кажется". (Бальтасар Грасиан)


Повернутися до початку
 Профіль  
Відповісти цитуючи  
#52993Повідомлення 26 лют 2018, 01:21 
Власник електровелосипеда
Не в мережі

Звідки: Киев
Дякував (ла) 243 Подякували 617
Мій електротранспорт: Ё
Вячеслав М писав(ла):
Ну что ж , тогда вызывайте , а вам на слово я не верю . :(

ну , я пока еще только учусь вызывать, :)
А если серьезно , я когда собирался делать батарею из тесла- банок , даже Протеус частично освоил.

Додаткові файли:
2018-02-26 01 20 10.jpg
2018-02-26 01 20 10.jpg [ 100.86 КБ | Переглядів: 10873 ]


А в аттаче Rar файл модели аккума, просто запускаете его в Протеусе и играетесь с точками токосъема , все наглядно видно.


Додаткові файли:
Archive.rar [15.59 КБ]
Завантажень: 549

_________________
Э-вел,3 кВт Quanshun,Келли 200А,ли-ион,3.2кВтЧ,(LG 48АЧ, 21S) , max 75 км\ч, > 60 000 км
Повернутися до початку
 Профіль  
Відповісти цитуючи  
#52995Повідомлення 26 лют 2018, 01:54 
Власник електромобіля, член клубу
Не в мережі

Звідки: Украина Луганск => г.Буча
Дякував (ла) 52 Подякували 618
Мій електротранспорт: Nissan Leaf AZE0 40kWh.
Хочу електротранспорт: Model 3
voraks писав(ла):
Небольшой вопрос по данному и подобным видам соединений: а насколько важно и нужно шину с большим сечением между параллельными сборками банок? На сколько я понимаю, она важна лишь для компенсации разности потенциалов параллельно соединённых элементов и для подключения балансировочного провода, и токи там не должны быть запредельными. А вот более крупное суммарное сечение провода между "+" и "-" параллельных сборок в последовательном соединении более важно, т.к. будет влиять на просадку аккумулятора под нагрузкой.

ПС Истина - она такая, она где-то рядом :)

Между ячейками можно делать не толстую шину. Там только балансировочный ток пробегает и разница между ячейками. А концы обязательно делать толстого сечения, или от каждого элемента делать отвод и все концы свести в один жгут.

_________________
Альтернативные Источники Энергии.


Повернутися до початку
 Профіль  
Відповісти цитуючи  
#52997Повідомлення 26 лют 2018, 07:51 
Творець електромобіля, засновник клубу
Не в мережі

Звідки: г. Киев , Турьи Реметы Закарпатье .
Дякував (ла) 345 Подякували 706
Мій електротранспорт: Славута Электро АС привод VW T5 комби привод Dong Feng электро
irde писав(ла):
Вячеслав М писав(ла):
Ну что ж , тогда вызывайте , а вам на слово я не верю . :(

ну , я пока еще только учусь вызывать, :)
А если серьезно , я когда собирался делать батарею из тесла- банок , даже Протеус частично освоил.

Додаткові файли:
2018-02-26 01 20 10.jpg


А в аттаче Rar файл модели аккума, просто запускаете его в Протеусе и играетесь с точками токосъема , все наглядно видно.

Уважаемый irde ! Смоделируйте , пожалуйста , варианты на 3 , 4 , 5 параллельных ячеек , внеся некоторые изменения (по схеме)
1 сопротивления верхних и нижних перемычек принять одинаковыми ;
2 перемычки между средними точками ячеек удалить ;
3 сопротивление подводящих проводов принять = 0
По второй схеме соединений .

_________________
Мы не настолько богаты , чтобы ездить на бензине .
Мы не настолько здоровы , чтобы дышать выхлопными газами .
Поэтому мы ездим на электричестве .
больше 200 000 км на асинхронном электро приводе Славянка .


Повернутися до початку
 Профіль  
Відповісти цитуючи  
#53065Повідомлення 27 лют 2018, 10:52 
Власник електровелосипеда
Не в мережі

Звідки: Киев
Дякував (ла) 243 Подякували 617
Мій електротранспорт: Ё
Вячеслав М писав(ла):
Смоделируйте , пожалуйста , варианты на 3 , 4 , 5 параллельных ячеек

Вячеслав М, Немножко позже все сделаю как вы хотите .
.

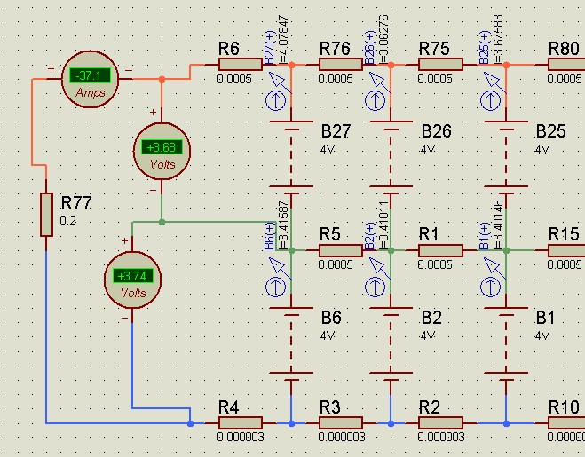
Все упростил , пронумеровал,
ввел значение вн. сопротивления в свойства элемента ( 0.9 Ом , (18*0.05) ) .
Сопротивления по 0.00005 Ом. - это провод 5 квадратов , ( шинка) из расчета 18мм между баночками .
5 квадратов взято исходя из расчета 10А на квадрат, батка проектируется как 50Амперная в номинале, 18S16P , тоесть на элемент около 3А.

Для начала - обычный токосьем ,с торца , как обычно делают начинающие батареесборщики.

Моделирование показывает совсем не большую разницу в нагрузке первых и последних элементов.

3.25А на В1 и 3.2 А на В16.
Разница всего лишь 005А.

Может я что не так делаю, ТРО , или Дрим , или кто шарит в Протеусе , прокомментируйте пож.

Додаткові файли:
2018-02-27 10 42 02.jpg
2018-02-27 10 42 02.jpg [ 59.25 КБ | Переглядів: 10813 ]


Додаткові файли:
2018-02-27 10 42 25.jpg
2018-02-27 10 42 25.jpg [ 55.02 КБ | Переглядів: 10813 ]


Додаткові файли:
2018-02-27 10 42 46.jpg
2018-02-27 10 42 46.jpg [ 43.63 КБ | Переглядів: 10813 ]


файл модели в архиве аттача


Додаткові файли:
02 бат.rar [16.77 КБ]
Завантажень: 467

_________________
Э-вел,3 кВт Quanshun,Келли 200А,ли-ион,3.2кВтЧ,(LG 48АЧ, 21S) , max 75 км\ч, > 60 000 км
Повернутися до початку
 Профіль  
Відповісти цитуючи  
#53085Повідомлення 27 лют 2018, 13:45 
Site Admin
Аватара користувача
Не в мережі

Звідки: город Киев
Дякував (ла) 420 Подякували 1149
Мій електротранспорт: Nissan Leaf
Есть подозрение, что сопротивление перемычек, коими обычно распаяны ячейки, раз в 10 больше.

_________________
Чем скуднее знания, тем категоричней суждения.

"Глупцы все, кто глупцами кажутся и половина тех, что не кажется". (Бальтасар Грасиан)


Повернутися до початку
 Профіль  
Відповісти цитуючи  
#53104Повідомлення 27 лют 2018, 16:19 
Власник електровелосипеда
Не в мережі

Звідки: Киев
Дякував (ла) 243 Подякували 617
Мій електротранспорт: Ё
Если вы имеете в виду R1, R2, R3, ...то это не перемычки , это сопротивление участков шины.
Она толстая , 5 мм сечения , потому такое малое значение сопротивления.
Что бы было понятно , нарисовал аккум схематично

Додаткові файли:
2018-02-27 16 18 25.jpg
2018-02-27 16 18 25.jpg [ 44.36 КБ | Переглядів: 10785 ]


расчет сопротивления участков шины-

R меди 0.017Ом*1мм.кв /1м.
соответственно участок шины длинной 18мм будет иметь - 0.017\1000*18 =0.000306 Ом.
Но шина у нас 5 мм.кв., соответствеено R =0.000306/5 = 0.0000612 Ом., но с учетом что там еще припой будет, и он немного понизит сопротивление , где то до 0.00005 Ом.

_________________
Э-вел,3 кВт Quanshun,Келли 200А,ли-ион,3.2кВтЧ,(LG 48АЧ, 21S) , max 75 км\ч, > 60 000 км


Повернутися до початку
 Профіль  
Відповісти цитуючи  
#53330Повідомлення 03 бер 2018, 22:52 
Власник електровелосипеда
Не в мережі

Звідки: Киев
Дякував (ла) 243 Подякували 617
Мій електротранспорт: Ё
Вячеслав М писав(ла):
Уважаемый irde ! Смоделируйте , пожалуйста , варианты на 3 , 4 , 5 параллельных ячеек , внеся некоторые изменения (по схеме)
1 сопротивления верхних и нижних перемычек принять одинаковыми ;
2 перемычки между средними точками ячеек удалить ;
3 сопротивление подводящих проводов принять = 0
По второй схеме соединений .


дайте подробное описание вашего аккума
*S*P , из каких элементов (точнее их R ), сечение главных шин?
От всех этих вводных будет зависеть точность модели.

_________________
Э-вел,3 кВт Quanshun,Келли 200А,ли-ион,3.2кВтЧ,(LG 48АЧ, 21S) , max 75 км\ч, > 60 000 км


Повернутися до початку
 Профіль  
Відповісти цитуючи  
#53340Повідомлення 04 бер 2018, 16:54 
Творець електромобіля, засновник клубу
Не в мережі

Звідки: г. Киев , Турьи Реметы Закарпатье .
Дякував (ла) 345 Подякували 706
Мій електротранспорт: Славута Электро АС привод VW T5 комби привод Dong Feng электро
Ячейки и перемычки - Лифовские . 7S .

_________________
Мы не настолько богаты , чтобы ездить на бензине .
Мы не настолько здоровы , чтобы дышать выхлопными газами .
Поэтому мы ездим на электричестве .
больше 200 000 км на асинхронном электро приводе Славянка .


Повернутися до початку
 Профіль  
Відповісти цитуючи  
#63891Повідомлення 11 серп 2018, 17:31 
Власник електромобіля, член клубу
Не в мережі

Звідки: Украина Луганск => г.Буча
Дякував (ла) 52 Подякували 618
Мій електротранспорт: Nissan Leaf AZE0 40kWh.
Хочу електротранспорт: Model 3
Клиент попросил фото-отчет по сборке аккумулятора. Решил здесь его оставить. Аккумулятор из теслабанок 3000мА 13S6P

Додаткові файли:
Коментарій до файлу: Установка аккумуляторов в холдеры.
13S6P Tesla 3000mA-1.jpg
13S6P Tesla 3000mA-1.jpg [ 175.91 КБ | Переглядів: 10615 ]

Додаткові файли:
Коментарій до файлу: Точечная сварка.
13S6P Tesla 3000mA-2.jpg
13S6P Tesla 3000mA-2.jpg [ 138.82 КБ | Переглядів: 10615 ]

Додаткові файли:
Коментарій до файлу: Выводы для подпайки балансировочных проводов.
13S6P Tesla 3000mA-3.jpg
13S6P Tesla 3000mA-3.jpg [ 99.99 КБ | Переглядів: 10615 ]

Додаткові файли:
Коментарій до файлу: Выбор BMS
13S6P Tesla 3000mA-4.jpg
13S6P Tesla 3000mA-4.jpg [ 121.99 КБ | Переглядів: 10615 ]

Додаткові файли:
Коментарій до файлу: Подрезка балансировочных проводов и изоляционная прокладка из картона + 2 слоя стеклоткани с модулей тесла.
13S6P Tesla 3000mA-5.jpg
13S6P Tesla 3000mA-5.jpg [ 89.39 КБ | Переглядів: 10615 ]

Додаткові файли:
Коментарій до файлу: Подпайка балансировочных проводов.
13S6P Tesla 3000mA-6.jpg
13S6P Tesla 3000mA-6.jpg [ 97.15 КБ | Переглядів: 10615 ]

Додаткові файли:
Коментарій до файлу: Подключение BMS к минусу аккумулятора
13S6P Tesla 3000mA-7.jpg
13S6P Tesla 3000mA-7.jpg [ 90.9 КБ | Переглядів: 10615 ]

Додаткові файли:
Коментарій до файлу: Проверка аккумулятора на разбег ячеек и работоспособность BMS
13S6P Tesla 3000mA-8.jpg
13S6P Tesla 3000mA-8.jpg [ 85.89 КБ | Переглядів: 10615 ]


Контроль напряжения на ячейках при зарядке.



_________________
Альтернативные Источники Энергии.


Востаннє редагувалось TheMarshall 11 серп 2018, 18:39, редаговано 1 раз.

Повернутися до початку
 Профіль  
Відповісти цитуючи  
#63892Повідомлення 11 серп 2018, 18:36 
Власник електровелосипеда, член клубу
Аватара користувача
Не в мережі

Звідки: Запорожье
Дякував (ла) 295 Подякували 1091
Мій електротранспорт: >
Красиво.
Я бы все же рекомендовал силовые проводники от батареи к БМС выполнить многожильным проводом и слегка по дуге, а то при тряске могут на плате дорожки от текстолита поотслаиватся. Хотя если есть уверенность, что БМСка будет как монолит к батарее приклеена (прикручена), то и так нормально.

_________________
2 моноколеса, 2 электровела, 2 подводных буксира, надувной электро-каяк.


Повернутися до початку
 Профіль  
Відповісти цитуючи  
#63893Повідомлення 11 серп 2018, 18:43 
Власник електромобіля, член клубу
Не в мережі

Звідки: Украина Луганск => г.Буча
Дякував (ла) 52 Подякували 618
Мій електротранспорт: Nissan Leaf AZE0 40kWh.
Хочу електротранспорт: Model 3
БМС мертво посажена на пористый двухсторонний скотч 3M + на бмс очень часто сквозная металлизация которая при пайке становится монолитным куском меди с оловом. Если и отломается то с половиной платы.
Додаткові файли:
13S6P Tesla 3000mA-9.jpg
13S6P Tesla 3000mA-9.jpg [ 73.41 КБ | Переглядів: 10601 ]

_________________
Альтернативные Источники Энергии.


Повернутися до початку
 Профіль  
Відповісти цитуючи  
Показати повідомлення за:  Поле сортування  
Почати нову тему Відповісти на тему  [ Повідомлень: 109 ]              На сторінку Пред.  1, 2, 3, 4, 5, 6, 7, 8  Наступ.

Часовий пояс: UTC + 2 години


Хто зараз на конференції

Зараз цей форум переглядають: немає зареєстрованих користувачів і гості: 21


Ви не можете створювати нові теми
Ви не можете відповідати на повідомлення
Ви не можете редагувати свої повідомлення
Ви не можете видаляти свої повідомлення
Ви не можете додавати додаткові файли

Найти:
Створено на основі phpBB® Forum Software © phpBB Group