Поточний час: 20 груд 2025, 21:33

Часовий пояс: UTC + 2 години



Почати нову тему Відповісти на тему  [ Повідомлень: 27 ]  На сторінку Пред.  1, 2
Автор Повідомлення
 Заголовок повідомлення: Re: Ваакумный усилитель тормозов
#79540Повідомлення 14 квіт 2019, 10:45 
Творець електромобіля, член клубу
Не в мережі

Звідки: киев, осокорки
Дякував (ла) 3 Подякували 56
Мій електротранспорт: электроскутер. обратный электротрайк, хонда сивик седан
Хочу електротранспорт: Чтоб батарея не кончалась
О! Наконец то тема зашевелилась всем громадное спасибо.... У меня была мысль завести моторчик на кнопку тормоза... Реализовать просто, но есть подводные камни... Всетаки нужен какойто реле датчик... У кого какие предложения?


Повернутися до початку
 Профіль  
Відповісти цитуючи  
 Заголовок повідомлення: Re: Ваакумный усилитель тормозов
#79541Повідомлення 14 квіт 2019, 10:50 
Не в мережі

Звідки: Днепр
Дякував (ла) 1188 Подякували 1175
Goga65 писав(ла):
часто система глючила(то утечка в системе,то датчик,то таймер) и насос не выключался...сейчас езжу без

...сложно отстроить работу заводского изделия незаводскими методами. Ну в смысле если использовать автомобильный вакуумный насос, то и «навесное» желательно тоже взять от того-же (или аналогичного) донора.
Goga65 писав(ла):
Думаю будет правильно темы обьеденить

...поддерживаю.


Повернутися до початку
 Профіль  
Відповісти цитуючи  
 Заголовок повідомлення: Re: Ваакумный усилитель тормозов
#79545Повідомлення 14 квіт 2019, 11:49 
Творець електромобіля, член клубу
Не в мережі

Звідки: Жмеринка
Дякував (ла) 156 Подякували 687
Мій електротранспорт: Ел-Пежо 205 - 30000км ........ ..... Ел-FAW 6371 - 70000км
Юрий Дикий писав(ла):
.. Все таки нужен какой-то реле датчик... У кого какие предложения?

Ну я ж в двух словах это сказал...у меня самая большая проблема была именно с датчиком разрежения!, все остальное ресивер, реле времени, силовое реле - это решается!

_________________
Пробіг на Эл-Пежо 30 000км
Пробіг на єл-FAW 6371 60 000км


Повернутися до початку
 Профіль  
Відповісти цитуючи  
 Заголовок повідомлення: Re: Ваакумный усилитель тормозов
#79550Повідомлення 14 квіт 2019, 12:36 
Власник електровелосипеда
Аватара користувача
Не в мережі

Звідки: Херсон, Украина
Дякував (ла) 144 Подякували 141
Мій електротранспорт: Эл.вел 48В/500Вт
Юрий Дикий писав(ла):
нужен какойто реле датчик... У кого какие предложения?

Может применить аналоговый (электронный) датчик абсолютного давления либо от "газели" (ДАД 45.3829), либо от "Ланоса" (у меня такой сейчас в "Славуте" стоит в МПСЗ). У этих датчиков линейная зависимость выходного напряжения от разряжения (питание +5В). Или нечто подобное от иных авто.
К датчику приделать несложную пороговую схемку на компараторе и реле на выходе.


Повернутися до початку
 Профіль  
Відповісти цитуючи  
 Заголовок повідомлення: Re: Ваакумный усилитель тормозов
#79555Повідомлення 14 квіт 2019, 14:39 
Творець електромобіля, член клубу
Не в мережі

Звідки: Украина
Дякував (ла) 117 Подякували 562
Мій електротранспорт: COOLON
Хочу електротранспорт: COOLON
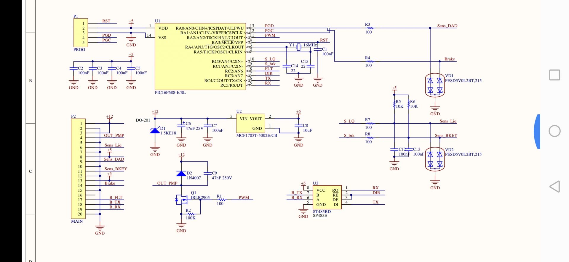
Якщо цікаво. Можемо розшарити наш сенсор.
Можна допрацювати конфігуратор, бо в нас рівні вакуму, і рівні шиму на насос керуються по мережі кан. , Є реакція на натискання педалі, електронна педаль тормозу (рівень рекуперації регулюємо) .
Є реакція на датчик тиску в системі (жабка чи яу її там) .
І т д
Необіцяю що це може швидко бути


Додаткові файли:
Screenshot_20190414_153406_com.google.android.apps.docs.jpg
Screenshot_20190414_153406_com.google.android.apps.docs.jpg [ 145.23 КБ | Переглядів: 6315 ]

_________________
CEO COOLON MOTORS
Head Project "City Truck "COOLON"
https://coolonmotors.com
Повернутися до початку
 Профіль  
Відповісти цитуючи  
 Заголовок повідомлення: Re: Ваакумный усилитель тормозов
#79573Повідомлення 14 квіт 2019, 19:06 
Творець електромобіля, член клубу
Не в мережі

Звідки: Жмеринка
Дякував (ла) 156 Подякували 687
Мій електротранспорт: Ел-Пежо 205 - 30000км ........ ..... Ел-FAW 6371 - 70000км
igo61 писав(ла):
...К датчику приделать несложную пороговую схемку на компараторе и реле на выходе.

И вы считаете,что это все "несложно"??? :?

_________________
Пробіг на Эл-Пежо 30 000км
Пробіг на єл-FAW 6371 60 000км


Повернутися до початку
 Профіль  
Відповісти цитуючи  
 Заголовок повідомлення: Re: Ваакумный усилитель тормозов
#79581Повідомлення 14 квіт 2019, 20:16 
Власник електровелосипеда
Аватара користувача
Не в мережі

Звідки: Херсон, Украина
Дякував (ла) 144 Подякували 141
Мій електротранспорт: Эл.вел 48В/500Вт
Компаратор LM393 (он же LM2903) имеет выход с открытым коллектором (может включать напрямую 12-вольтовое реле), 5 резисторов (один из них подстроечный - задаёт порог срабатывания компаратора), стабилитрон на 5,1В и два конденсатора.
Додаткові файли:
vak.GIF
vak.GIF [ 7.75 КБ | Переглядів: 6275 ]

Это много и сложно?
Ниже приведена характеристика датчика МРХ4100. Датчик 45.3829 имеет такую же характеристику.
Додаткові файли:
MPX.jpg
MPX.jpg [ 32.3 КБ | Переглядів: 6275 ]

105кРа - атмосферное давление.


Повернутися до початку
 Профіль  
Відповісти цитуючи  
 Заголовок повідомлення: Re: Ваакумный усилитель тормозов
#79604Повідомлення 15 квіт 2019, 08:07 
Творець електромобіля, член клубу
Не в мережі

Звідки: Жмеринка
Дякував (ла) 156 Подякували 687
Мій електротранспорт: Ел-Пежо 205 - 30000км ........ ..... Ел-FAW 6371 - 70000км
igo61 писав(ла):
Это много и сложно?
.

Уважаемый igo61,я в 80-х закончил политех по специальности "0701"и мне "по зубам" собрать такую схемку,но большинство самодельщиков думаю самостоятельно это не осилят. В схеме предзаряда я мах.ушел от электроники сведя ее к автомобильным реле,хотя были предложены схемы посложнее... Думаю,что идея с простым механическим датчиком,и реле самый оптимальный вариант.

_________________
Пробіг на Эл-Пежо 30 000км
Пробіг на єл-FAW 6371 60 000км


Повернутися до початку
 Профіль  
Відповісти цитуючи  
 Заголовок повідомлення: Re: Ваакумный усилитель тормозов
#79605Повідомлення 15 квіт 2019, 08:15 
Творець електромобіля, член клубу
Аватара користувача
Не в мережі

Звідки: Кременчуг
Дякував (ла) 733 Подякували 322
Мій електротранспорт: е-Таврия
Goga65, я тоже закончил 0705 в те же годы, для меня схемка тоже проста, доступная любому радиолюбителю.

_________________
автопробег на электричестве 50000 км


Повернутися до початку
 Профіль  
Відповісти цитуючи  
 Заголовок повідомлення: Re: Ваакумный усилитель тормозов
#79606Повідомлення 15 квіт 2019, 08:34 
Власник електровелосипеда
Аватара користувача
Не в мережі

Звідки: Херсон, Украина
Дякував (ла) 144 Подякували 141
Мій електротранспорт: Эл.вел 48В/500Вт
Goga65 писав(ла):
Уважаемый igo61,я в 80-х закончил политех по специальности "0701"и мне "по зубам" собрать такую схемку,но большинство самодельщиков думаю самостоятельно это не осилят.

:bravo: :gott:
:D Я тоже где-то когда-то выучился, но суть не в этом.
Я предложил вариант решения вопроса по просьбе. Не более того.
А "большинство" сами выберут подходящий им вариант.


Повернутися до початку
 Профіль  
Відповісти цитуючи  
 Заголовок повідомлення: Re: Ваакумный усилитель тормозов
#79678Повідомлення 15 квіт 2019, 21:54 
Творець електромобіля, член клубу
Не в мережі

Звідки: киев, осокорки
Дякував (ла) 3 Подякували 56
Мій електротранспорт: электроскутер. обратный электротрайк, хонда сивик седан
Хочу електротранспорт: Чтоб батарея не кончалась
Ок я думаю каждый вправе выбрать то, что по силам....К примеру я тоже могу спаять данную схемку, но я стремлюсь в жизни к оптимизации всего... В смысле не удешевленя, а именно ничего лишнего. Чем проще тем практичнее, поэтому для себя буду решать релюхой и простым датчиком. И электромобиль можно было бы купить... Но там столько наворотов что нужно построить чтобы ездил... А не для понтов типа (тут на экране подогрев зеркал включается...) А нужна просто кнопка, чтобы в движении неглядя его включить...


Повернутися до початку
 Профіль  
Відповісти цитуючи  
 Заголовок повідомлення: Re: Ваакумный усилитель тормозов
#79706Повідомлення 16 квіт 2019, 07:49 
Творець електромобіля, член клубу
Не в мережі

Звідки: Жмеринка
Дякував (ла) 156 Подякували 687
Мій електротранспорт: Ел-Пежо 205 - 30000км ........ ..... Ел-FAW 6371 - 70000км
Юрий Дикий писав(ла):
Чем проще тем практичнее, поэтому для себя буду решать релюхой и простым датчиком...

:bravo:

_________________
Пробіг на Эл-Пежо 30 000км
Пробіг на єл-FAW 6371 60 000км


Повернутися до початку
 Профіль  
Відповісти цитуючи  
Показати повідомлення за:  Поле сортування  
Почати нову тему Відповісти на тему  [ Повідомлень: 27 ]              На сторінку Пред.  1, 2

Часовий пояс: UTC + 2 години


Хто зараз на конференції

Зараз цей форум переглядають: немає зареєстрованих користувачів і гості: 5


Ви не можете створювати нові теми
Ви не можете відповідати на повідомлення
Ви не можете редагувати свої повідомлення
Ви не можете видаляти свої повідомлення
Ви не можете додавати додаткові файли

Найти:
Створено на основі phpBB® Forum Software © phpBB Group