Поточний час: 02 трав 2026, 14:26

Часовий пояс: UTC + 2 години



Почати нову тему Відповісти на тему  [ Повідомлень: 137 ]  На сторінку Пред.  1, 2, 3, 4, 5 ... 10  Наступ.
Автор Повідомлення
#91039Повідомлення 21 вер 2019, 15:39 
Не в мережі

Звідки: Украина Сумы
Дякував (ла) 78 Подякували 50
Хочу електротранспорт: неопределился
танго писав(ла):
Я не думаю что провода в руку толщиной :XD: (надо прикинуть, не такие они уж и толстые, особенно с высокотемпературной изоляцией)

Толстые не толстые но их много даже для небольшой батареи, а за автомобильную батарею я вообще молчу.
Цитата:
Зато схемная простота и дешевизна конструкции (да и мощность тянет со всей батареи а не с "соседа").

Простота условная, гемор с проводами ещё тот, а вот за то что со всей батареи используется это хорошо, я тоже за такой вариант.

_________________
---------------------------------------------------


Повернутися до початку
 Профіль  
Відповісти цитуючи  
#91042Повідомлення 21 вер 2019, 16:05 
Не в мережі

Звідки: Запорожье
Дякував (ла) 115 Подякували 193
Мій електротранспорт: -
Хочу електротранспорт: -
танго писав(ла):
Зато схемная простота и дешевизна конструкции (да и мощность тянет со всей батареи а не с "соседа").

Единственный небольшой недостаток - мощность эту тянет совсем не в те ячейки, которые в ней нуждаются. Проверено.
Давайте следующую идею.


Повернутися до початку
 Профіль  
Відповісти цитуючи  
#91046Повідомлення 21 вер 2019, 17:18 
Активіст форуму
Аватара користувача
Не в мережі

Звідки: Троицк
Дякував (ла) 69 Подякували 105
Тут либо много проводов, либо использовать набор батареи из пальчиковых аккумуляторов (чтобы отказаться от сильноточной балансировки), набранных впараллель.
Маск не зря по этому пути пошел.

Следующих идей (название темы кто то из "смотрящих" переименовал) пока что не будет, надо воплощать все это в железо.
Для начала намалевать схему.

_________________
-----------------------------------------------------------------------
Лучше сразу взяться за ум, чтобы потом не хвататься за голову!


Повернутися до початку
 Профіль  
Відповісти цитуючи  
#91267Повідомлення 24 вер 2019, 19:48 
Активіст форуму
Аватара користувача
Не в мережі

Звідки: Троицк
Дякував (ла) 69 Подякували 105
Итак (мы говорим об автомобильных тяговых батареях):

Просмотрев публикации по эксплуатации аккумуляторов, выяснилось что на каждые 8 ячеек батареи деградируют 1-2 ячейки.

Исходя из этого нет смысла изначально балансировать всю (новую) батарею.
Требуется лишь монитор (собранный на микроконтроллере) который постоянно мониторит напряжения на ячейках и через некоторое время при эксплуатации показывает начинающую слабеть ячейку.
К этой ячейке мы подключаем разрядно-балансировочный (сильноточный) блок, который при зарядке батареи со слабой ячейке (которая заряжается быстрее остальных) часть энергии перенаправляет на всю батарею в отличии от пассивных балансиров.

При езде наоборот в эту ячейку вливается около 10-20 ампер тока со всей батареи, то есть эта ячейка разряжается пропорционально с другими "крепкими" ячейками.
При таком способе нам не надо изначально "опутывать" всю батарею сильноточными (на 10-20 ампер проводами) а по ходу эксплуатации лишь периодически подключать по необходимости эти разрядно-балансировочные блоки.

На рис. ниже нарисован разрядный блок (максимально простая конструкция на 100-200 Вт. (что дает нам слив тока с ячейки - до 50 ампер).

Транзисторы здесь должны быть n-p-n (опять черт попутал).


Додаткові файли:
Рязрядный блок.JPG
Рязрядный блок.JPG [ 27.04 КБ | Переглядів: 7341 ]

_________________
-----------------------------------------------------------------------
Лучше сразу взяться за ум, чтобы потом не хвататься за голову!
Повернутися до початку
 Профіль  
Відповісти цитуючи  
#91274Повідомлення 24 вер 2019, 21:34 
Не в мережі

Звідки: Запорожье
Дякував (ла) 115 Подякували 193
Мій електротранспорт: -
Хочу електротранспорт: -
танго писав(ла):
Итак (мы говорим об автомобильных тяговых батареях):

Просмотрев публикации по эксплуатации аккумуляторов, выяснилось что на каждые 8 ячеек батареи деградируют 1-2 ячейки.

Исходя из этого нет смысла изначально балансировать всю (новую) батарею.
Требуется лишь монитор (собранный на микроконтроллере) который постоянно мониторит
К этой ячейке мы подключаем ... (сильноточный) блок, который ..... часть энергии перенаправляет на всю батарею в отличии от пассивных балансиров.
На рис. ниже нарисован разрядный блок ...что дает нам слив тока с ячейки - до 50 ампер.

Транзисторы здесь должны быть n-p-n (опять черт попутал).

Блестяще!
Ну, pnp или npn, то уже несущественные детали, Сокол подтвердит. Возьмите у него оставшиеся супертранзисторы вместе с никелированным радиатором и соорудите этот самый 50-амперный блок. Полюбуемся.
С появлением 50-амперного чудо-блока, возможно и никакие контроллеры уже не нужны.
-------------
Одна дворничиха предложила летать на Луну на метле. Для балансировки в полете гироскопы не нужны да и экологически чисто, никакого топлива.


Повернутися до початку
 Профіль  
Відповісти цитуючи  
#91286Повідомлення 25 вер 2019, 08:47 
Активіст форуму
Аватара користувача
Не в мережі

Звідки: Запорожье
Дякував (ла) 21 Подякували 15
Мій електротранспорт: Aima King S
Чтобы подключать слабую (любую из н-колва) ячейку на разряд (при заряде) к сбросу - через условный преобразователь, необходимо эту ячейку подключить к входу преобразователя, а значит нужно произвести комутацию, и наличие проводников от АБ, а значит
1)опутывать всю батарею проводами на 20А - нужно.
2)комутатор на силу - будет стоить как треть самой батареи.
3)данный преобразователь работает только на разряд ячейки, и никак не может влить в нее при разряде дополнительный ток. Для данной идеи нужен двунаправленный преобразователь.
4)при вливании\спускании больших токов ячейки, нужно контролировать напряжение именно на самой ячейке, а значит к силовым проводам идущим к каждой ячейке, нужно добавить хоть и тонкие, но все же отдельные провода для измериловки. Паук получиться - еще тот...)))
Вся проблема данной идеи, что экономя на количестве преобразователей и повышая их мощность, Вы больше теряете на схеме комутации самих ячеек к преобразователю. Имея даже двунаправленный мощный преобразователь - комутация к ЛЮБОЙ ячейке - реализуемо, но стоить будет дороже, чем если сделать менее мощные преобразователи, установленные на каждую ячейку. Экономически не выгодно.

_________________
Перешел на литий - это сила!


Повернутися до початку
 Профіль  
Відповісти цитуючи  
#91291Повідомлення 25 вер 2019, 11:28 
Активіст форуму
Аватара користувача
Не в мережі

Звідки: Троицк
Дякував (ла) 69 Подякували 105
Мантра:".....ты в этом не тямишь ничего...." - излюбленная фраза Дяди Васи :XD: :DX: .

50 амперный ток не нужен (просто его можно с такого преобразователя вытянуть).
Для той же 50 а./ч. батареи хватит и 5 ампер, для 100 а./ч. - 10 ампер в длительном режиме (1/10 ее емкости).

Это была разрядная схема (она используется при зарядке батареи), схема "балансировщика" - позднее.
На все ячейки - ставить не надо, только на те которые начинают проваливаться (на кой хрен распылять мощность на ненужное), т. е. преобразователи маломощные.
К ячейке подключается двумя проводами (для тока 5 или 10 ампер) этот "двунаправленный" преобразователь, два провода (тонюсеньких) - на "+" и "-" батареии - и все (ну разве если вы хотите им управлять по достижению напряжения на ячейке - добавится еще тонкий проводок).

Стоимость этой устройства в расчете на ячейку - около тех же 100 грн.

_________________
-----------------------------------------------------------------------
Лучше сразу взяться за ум, чтобы потом не хвататься за голову!


Повернутися до початку
 Профіль  
Відповісти цитуючи  
#91292Повідомлення 25 вер 2019, 12:23 
Активіст форуму
Аватара користувача
Не в мережі

Звідки: Запорожье
Дякував (ла) 21 Подякували 15
Мій електротранспорт: Aima King S
Вынужден согласиться с ДВ - после слов, что двунаправленный преобразователь на 5 -10Ампер стоимостью 100грн и комутирвать его руками...а не в автоматическом режиме... - этот человек теоретик... или просто ему нравиться каждый день возюкаться с электроконем, вместо того, чтобы получать удовольствие от езды на нем..
Перехожу в режим ожидания схемы двунаправленного преобразователя...за 100грн

_________________
Перешел на литий - это сила!


Повернутися до початку
 Профіль  
Відповісти цитуючи  
#91293Повідомлення 25 вер 2019, 12:33 
Активіст форуму
Аватара користувача
Не в мережі

Звідки: Троицк
Дякував (ла) 69 Подякували 105
Чтобы сделать в автоматическом режиме, надо посмотреть что предлагают китайцы в простейших БМСках, которые циклически включаются и отключаются и вытянуть с них сигнал на управление если самому неохота заморачиваться с микроконтроллером или схемой на компараторе и счетчике.

При зарядке согласен, надо контролировать напряжение - может быть (надо прикинуть), при езде же тот добавочный ток в 5-10 ампер навряд ли перезарядит вашу ячейку.

_________________
-----------------------------------------------------------------------
Лучше сразу взяться за ум, чтобы потом не хвататься за голову!


Повернутися до початку
 Профіль  
Відповісти цитуючи  
#91295Повідомлення 25 вер 2019, 14:35 
Не в мережі

Звідки: Запорожье
Дякував (ла) 115 Подякували 193
Мій електротранспорт: -
Хочу електротранспорт: -
танго писав(ла):
Чтобы сделать в автоматическом режиме, надо посмотреть что предлагают китайцы в простейших БМСках,

Ну так посмотрите, или кто-то мешает? Я вот взял и посмотрел. Ничего удивительного, такая же лабуда в простейших, как и в сложнейших.
Да, а как в вашем силовом преобразователе токи баз транзисторов регулируются? Или это не нужно вообще?
Схема смахивает на известный автогенератор Ройера, но схема Танго-Сокола выглядит (не значит что работает) куда круче.
Да, еще интересно сколько тепла выделится на двух диодах мостового выпрямителя при 50 амперах? Подозреваю, что КПД будет немного получше паровоза, но хотелось бы еще больше.
Ждем результатов натурных испытаний.


Повернутися до початку
 Профіль  
Відповісти цитуючи  
#91297Повідомлення 25 вер 2019, 15:30 
Активіст форуму
Аватара користувача
Не в мережі

Звідки: Троицк
Дякував (ла) 69 Подякували 105
Оооооо....мистер Ройер? :freu2:
Хороший дядька - это он и есть.
Запустить его стабилизатором тока.

50 ампер это слишком, до 15-20 в самый раз, хотя при 50 амперах при двухполупериодной со средней точкой - около 30 вт. суммарная потеря на двух диодах - может и рентабельна (если "понос" и надо проехать какое то количество км. без существенного ущерба для ячейки батареи).

_________________
-----------------------------------------------------------------------
Лучше сразу взяться за ум, чтобы потом не хвататься за голову!


Востаннє редагувалось Stalker_W 25 вер 2019, 19:50, редаговано 1 раз.
Вынесено предупреждение


Повернутися до початку
 Профіль  
Відповісти цитуючи  
#91438Повідомлення 29 вер 2019, 10:02 
Не в мережі

Звідки: Одесса
Дякував (ла) 0 Подякували 1
Нашел pdf-ку у Texas Instruments http://www.ti.com/lit/ds/symlink/emb1499q.pdf
может чем-то поможет.
похоже тоже самое что автор разрабатывает.
по сути почти готовое решение, драйвер транзисторов на али находил, либо на рассыпухе собрать.
вторую микру заменить контроллером, ну и транс


Повернутися до початку
 Профіль  
Відповісти цитуючи  
#91439Повідомлення 29 вер 2019, 11:24 
Активіст форуму
Аватара користувача
Не в мережі

Звідки: Троицк
Дякував (ла) 69 Подякували 105
Тексас хлопцы умные, сытые, и самодовольные - честь им и хвала, но.....у меня затея (схема почти готова) вложиться в стоимость устройства в пересчете на одну ячейку аккумулятора - в районе 80 грн., чтобы не использовать контроллеры и любой мог собрать это на "колене".

...................

_________________
-----------------------------------------------------------------------
Лучше сразу взяться за ум, чтобы потом не хвататься за голову!


Востаннє редагувалось Stalker_W 29 вер 2019, 13:54, редаговано 1 раз.
Устное замечание обоим спорщикам


Повернутися до початку
 Профіль  
Відповісти цитуючи  
#91454Повідомлення 29 вер 2019, 18:38 
Активіст форуму
Аватара користувача
Не в мережі

Звідки: Троицк
Дякував (ла) 69 Подякували 105
Цитата:
Из фильма "В бой идут одни старики":"....эх, сошел с дистанции.... - слабак..."


Для тех кого интересует еще данная тема - продолжим.
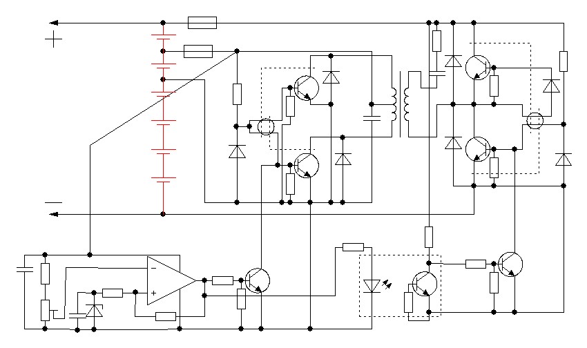
Ниже прикладываю набросок схемы (некоторые места в ней надо немного изменить - спасибо компаратору блин с открытым коллектором) активного балансира на одну ячейку (слабеющую).
Устройство содержит два преобразователя напряжения DC (для максимальной простоты схемы собраны по автогенераторной схеме). Слева вверху преобразователь (собран по пушпульной схеме), работающий при зарядке батареи (разряжает слабую ячейку чтобы подровнять с остальными - путем "перелива" с нее энергии во всю батарею) - начинает работать при 4,1 вольта, справа преобразователь (полумостового типа), работающий на "подкачку" слабой ячейки при движении авто (запускается при просадке напряжения на слабой ячейке 3,9 вольта).
Диоды, параллельные транзисторам в преобразователях являются одновременно выпрямителями при работе "противоположного" преобразователя.
Работа трансформатора - двунаправленная.
Режим генератора тока организован посредством величины емкости конденсатора, включенной "последовательно" с "высоковольтной" обмоткой трансформатора. Больше емкость - больше ток.
Изначально планируется все это на ток балансировки 5-7 ампер длительного режима.
Внизу схемы компаратор и два транзистора служащие для включения того или оного преобразователя (выключение их путем срыва генерации).
Преобразователи подключены к батарее через предохранители.
На устройстве всего 2 "толстых" (1 мм. кв.) - к ячейке, и 2 "тонких" (0,2 мм. кв.) - на плюс и минус батареи.
Устройство неотключаемо (нет сигнала управления) с ключа зажигания, т. е. постоянно "переливает" мощность в 1 ватт. с ячеи в батарею и обратно.
При длительном неиспользовании автомобиля (например на зиму), просто надо вынуть предохранитель из преобразователя, питающегося от ячейки ("высоковольтный" предохранитель вытаскивать не нужно, т. к. батарею все равно обестачивают (скидывают с нее силовые провода).
Транзисторы использованы - два шт. типа КТ819, остальные - КТ815.
Собсно и все.

Кто любит заниматься с микроконтроллерами тот может вообще собрать схему по данному принципу используя лишь микроконтроллер и силовые транзисторы.


Додаткові файли:
Продолжение.JPG
Продолжение.JPG [ 67.3 КБ | Переглядів: 7412 ]

_________________
-----------------------------------------------------------------------
Лучше сразу взяться за ум, чтобы потом не хвататься за голову!
Повернутися до початку
 Профіль  
Відповісти цитуючи  
#91455Повідомлення 29 вер 2019, 19:13 
Не в мережі

Звідки: Украина Сумы
Дякував (ла) 78 Подякували 50
Хочу електротранспорт: неопределился
танго писав(ла):
Кто любит заниматься с микроконтроллерами тот может вообще собрать схему по данному принципу используя лишь микроконтроллер и силовые транзисторы.


Вне зависимости от любви, не вижу смысла гонять туда сюда энергию, достаточно подпитывать слабеющую и подпитывать не тогда когда она уже пустая а начиная с 50%(я об этом уже писал) и тут только микроконтролеры могут помочь.
При заряде алгоритм другой: ток уменьшается так что бы напряжение на самой быстрой держалось на высоком уровне а отстающее дополнительно подпитывались, в таком варианте не будет потерь на балансирах. При таком варианте можно использовать батарею с большим КПД и отдачей.

По элементной базе 815 819 это очень, очень старые полупроводники, падение напряжения под нагрузкой может доходить до 1 вольта, на их фоне полевики в подобных условиях(особенно при низком напряжении) могу понизить этот порог до 0.05-0.1 Вольта.

_________________
---------------------------------------------------


Повернутися до початку
 Профіль  
Відповісти цитуючи  
Показати повідомлення за:  Поле сортування  
Почати нову тему Відповісти на тему  [ Повідомлень: 137 ]              На сторінку Пред.  1, 2, 3, 4, 5 ... 10  Наступ.

Часовий пояс: UTC + 2 години


Хто зараз на конференції

Зараз цей форум переглядають: немає зареєстрованих користувачів і гості: 14


Ви не можете створювати нові теми
Ви не можете відповідати на повідомлення
Ви не можете редагувати свої повідомлення
Ви не можете видаляти свої повідомлення
Ви не можете додавати додаткові файли

Найти:
Створено на основі phpBB® Forum Software © phpBB Group