Поточний час: 16 трав 2026, 23:22

Часовий пояс: UTC + 2 години



Почати нову тему Відповісти на тему  [ Повідомлень: 137 ]  На сторінку Пред.  1, 2, 3, 4, 5, 6 ... 10  Наступ.
Автор Повідомлення
 Заголовок повідомлення: Re: Бюджетная зарядка.
#92557Повідомлення 21 жовт 2019, 12:07 
Власник електровелосипеда
Аватара користувача
Не в мережі

Звідки: Херсон, Украина
Дякував (ла) 144 Подякували 141
Мій електротранспорт: Эл.вел 48В/500Вт
Причём тут бюрократия?
Ключевая фраза для непонятливых - "кривая схема". Вот из-за чего весь сыр-бор. Не вызывала бы схема претензий, я бы первый начал её собирать.
Научитесь воспринимать критику не как личную обиду, а как вскрытие недостатков схемы. Которые автор иногда не замечает в порыве эйфории.


Повернутися до початку
 Профіль  
Відповісти цитуючи  
 Заголовок повідомлення: Re: Бюджетная зарядка.
#92559Повідомлення 21 жовт 2019, 12:26 
Активіст форуму
Аватара користувача
Не в мережі

Звідки: Троицк
Дякував (ла) 69 Подякували 105
Есть какие то конструктивные соображения?
Есть предложения чего то недорогого вперевес Китаю?
Нет.
Тогда это - формализм.

Моя цель - чтобы человек который хочет сделать сам и не дорого, и которому интересен творческий процесс - делал это с минимальными расходами.

_________________
-----------------------------------------------------------------------
Лучше сразу взяться за ум, чтобы потом не хвататься за голову!


Повернутися до початку
 Профіль  
Відповісти цитуючи  
 Заголовок повідомлення: Re: Бюджетная зарядка.
#92560Повідомлення 21 жовт 2019, 12:57 
Власник електровелосипеда
Аватара користувача
Не в мережі

Звідки: Херсон, Украина
Дякував (ла) 144 Подякували 141
Мій електротранспорт: Эл.вел 48В/500Вт
Автор темы кто? Я в соавторы не прошусь. Я пользователь. Мне живой, рабочий продухт подавай.
Свои "конструктивные соображения" я выссказал. Только мимо.
Нет схемы - нет темы. :doh:


Повернутися до початку
 Профіль  
Відповісти цитуючи  
 Заголовок повідомлення: Re: Бюджетная зарядка.
#92565Повідомлення 21 жовт 2019, 13:55 
Аватара користувача
Не в мережі

Звідки: Мукачево
Дякував (ла) 65 Подякували 5
Мій електротранспорт: БМС ))
Хочу електротранспорт: электровел, электросамокат, прицеп-толкач к ним
если ШИМ или пропуск импульсов используется для регулирования горячести ТЭНа, то в этом случае с большой натяжкой можно считать, что это одно и то же,
но тут больше похоже на регулировку оборотов и тяги ДВС методом подсыпания мелкого песочка между контактами прерывателя.

_________________
73 !


Повернутися до початку
 Профіль  
Відповісти цитуючи  
 Заголовок повідомлення: Re: Бюджетная зарядка.
#92601Повідомлення 22 жовт 2019, 09:39 
Site Admin
Аватара користувача
Не в мережі

Звідки: город Киев
Дякував (ла) 423 Подякували 1180
Мій електротранспорт: Nissan Leaf
танго писав(ла):
Как же формализм и бюрократия иногда раздражают..... :XD: :DX:...

...схема будет идти на упрощение и удешевление (отказ от IR2153 и IR2110)...

...Есть предложения чего то недорогого вперевес Китаю?
Нет.
Тогда это - формализм.

Моя цель - чтобы человек который хочет сделать сам и не дорого, и которому интересен творческий процесс - делал это с минимальными расходами.

Да уж, действительно, простая формальность, подумаешь - зарядка нерабочая! Зато дешевая! :irre:

И народ странный тут: не хочет дешевую - рабочую хочет! :lachtot: :XD: :DX:

Человек, купивший батарею за сотни или тысячи долларов, посмотрит на эти цены:
http://www.kosmodrom.com.ua/prodlist.php?name=ir2153
http://www.kosmodrom.com.ua/prodlist.php?name=IR2110
http://www.kosmodrom.com.ua/el.php?name=IRS27951SPBF
... и скажет - не, нельзя такой дорогой комплектовкой мои батарейки заряжать, поищу дешевле... :lachtot: :irre:

_________________
Чем скуднее знания, тем категоричней суждения.

"Глупцы все, кто глупцами кажутся и половина тех, что не кажется". (Бальтасар Грасиан)


Повернутися до початку
 Профіль  
Відповісти цитуючи  
 Заголовок повідомлення: Re: Бюджетная зарядка.
#92628Повідомлення 22 жовт 2019, 18:57 
Активіст форуму
Аватара користувача
Не в мережі

Звідки: Троицк
Дякував (ла) 69 Подякували 105
Человек, недавно взявший в руки паяльник, но имеющий желание сделать самодельную зарядку при первом включении ото тех микрух что перечислил Дядя Вася рискует их нафиг все спалить вместе с силовыми транзисторами.
Либо, чтобы он их не спалил - спалить их должен я чтобы выложить стопроцентную рабочую схему.
Спрашивается - а оно мне надо????

Другая комплектуха, которая будет скоро предложена - в начальных затратах повлечет около 150 грн. (при этом для "набивки рук" и "шишек" человек по первах сможет палить из нее только пару транзисторов типа IRF830 или IRF840 - остальное гореть не будет) - и все. После "тренеровки" на этих транзисторах и достижения результата он их заменит на более мощные.

В этом варианте и мне не придется городить эту зарядку в железе, и для человека это не накладно, и опыт он приобретет.

_________________
-----------------------------------------------------------------------
Лучше сразу взяться за ум, чтобы потом не хвататься за голову!


Повернутися до початку
 Профіль  
Відповісти цитуючи  
 Заголовок повідомлення: Re: Бюджетная зарядка.
#92630Повідомлення 22 жовт 2019, 21:26 
Site Admin
Аватара користувача
Не в мережі

Звідки: город Киев
Дякував (ла) 423 Подякували 1180
Мій електротранспорт: Nissan Leaf
Человек, недавно взявший в руки паяльник, просто так не сделает ИИП на 2 кВт, и не важно, на какой это будет комплектовке!
Но у него есть большой шанс повторить чью-то многократно повторенною конструкцию, если будет точно действовать по инструкции (при наличии таковой). Тут даже некоторый парадокс намечается - более опытный радиолюбитель имеет меньше шансов на успех в повторении, если он не знаком с импульсной техникой. Потому как обязательно начнет умничать (в меру своей "распущенности", как танго, например)... а там и "композитор" не за горами... :ja:

_________________
Чем скуднее знания, тем категоричней суждения.

"Глупцы все, кто глупцами кажутся и половина тех, что не кажется". (Бальтасар Грасиан)


Повернутися до початку
 Профіль  
Відповісти цитуючи  
 Заголовок повідомлення: Re: Бюджетная зарядка.
#92659Повідомлення 23 жовт 2019, 13:58 
Власник електровелосипеда, член клубу
Не в мережі

Звідки: місто-герой Київ
Дякував (ла) 3 Подякували 35
Мій електротранспорт: Cаморобний електро мотоцикл Ahiles
Хочу електротранспорт: Honda Africa Electro
Бачу поважають тут хоч щось до роботи.

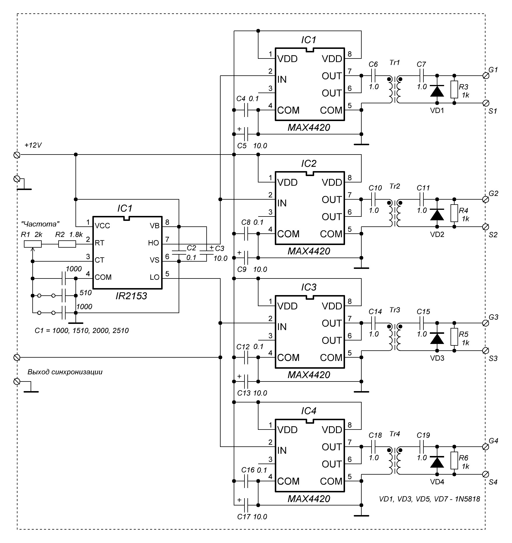
Робив ультразвук на 2КВТ, реалізував повний міст IR2153 на вихлопі 4*460тих. Гальванічна розвязка по кожному каналу керування. Холодна частина живиться 12в. Гаряча 310 відповідно. Транс стоїть по фериту на 5,2квт.
Додавши до схеми захист по перенавантаженню з вторинної обмотки плюс схему з діодів в частотозадавальному колі для регулювання скважності. Буде саме те.
Додам до вашого флуду тільки одне зауваження, при розробці схем з IR серією, міст треба включати тільки після стабілізації усіх перехідних процесів. При подачі напруги зразу на всі вузли мосту гайки. Відповідно вимикати схему теж треба спочатку холодну частину а потім міст. Кому реально цікаво хай приїжає гляне(під києвом).
Навіть такий сетап обійдеться тільки в 800-1000 гр без роботи. Звісно якщо запілять схему на EASY DEA і в серію і виготовить плату то толк думаю буде.
До речі мікрухи що качають затвори транзюків до 5А тягнуть, а міст модульний, можна любе ІЖБТ гамніще на вихлоп встановити.
Отже додавши до 800 гривасів ще 500 на ІГБТ, і метрів 20 міді діаметром в 3 мм на первичку можна некисло так качнуть...., бль іна вторичку ж треба 10мм, ну то такоє. Мій сетап працює на 2 квт і у вус не дує, правда на тен віддає таку потужність. Тільки основна задача була заживити вихлопні резонансні контури в купі з УЗ зварювальною головкою в навантаженні, то геть інша історія....
ПС ціна експериментів з 2153 це 4 мости по 285 грн кожен. Діоди VD1-4 необхідно викинуть, тоді схема буде навіть примусово зачинять затвори, так стабільніше. Ті діоди коштували мені одного мосту.


Додаткові файли:
Pict-07-Big.jpg
Pict-07-Big.jpg [ 330.72 КБ | Переглядів: 12797 ]
20190425_075850.jpg
20190425_075850.jpg [ 253.04 КБ | Переглядів: 12797 ]
Повернутися до початку
 Профіль  
Відповісти цитуючи  
 Заголовок повідомлення: Re: Бюджетная зарядка.
#92661Повідомлення 23 жовт 2019, 15:09 
Власник електровелосипеда
Не в мережі

Звідки: Киев
Дякував (ла) 243 Подякували 617
Мій електротранспорт: Ё
Хоть что то в теме интересное появилось , ради чего стоит зайти .
alexzeus писав(ла):
ультразвук на 2КВТ, реалізував

А можно детальнее , какое применение двум кВт ультразвука
в любительских целях ?

_________________
Э-вел,3 кВт Quanshun,Келли 200А,ли-ион,3.2кВтЧ,(LG 48АЧ, 21S) , max 75 км\ч, > 60 000 км


Повернутися до початку
 Профіль  
Відповісти цитуючи  
 Заголовок повідомлення: Re: Бюджетная зарядка.
#92664Повідомлення 23 жовт 2019, 15:59 
Аватара користувача
Не в мережі

Звідки: Мукачево
Дякував (ла) 65 Подякували 5
Мій електротранспорт: БМС ))
Хочу електротранспорт: электровел, электросамокат, прицеп-толкач к ним
irde писав(ла):
какое применение двум кВт ультразвука
в любительских целях ?
Можно, конечно, глушить китов и дельфинов,
но скорее это для ультрозвуковых ванн, к которых отмывают и платы от флюса, и мелкую механику от стружки/пыли и ювелирку от засранности, и вилки ложки от патины ...

_________________
73 !


Повернутися до початку
 Профіль  
Відповісти цитуючи  
 Заголовок повідомлення: Re: Бюджетная зарядка.
#92666Повідомлення 23 жовт 2019, 16:29 
Власник електровелосипеда
Не в мережі

Звідки: Киев
Дякував (ла) 243 Подякували 617
Мій електротранспорт: Ё
Может и так ,
983 писав(ла):
ультрозвуковых ванн

Но , похоже я нашел первоисточник , с которого все начиналось , уж больно схема и платы похожи ,

http://www.icct.ru/node/79#%D0%9C%D0%BE ... 0%B8%D1%8F

индукционная плавилка .

Если сделали и работает , снимаю шляппу.
Верю что у вас достаточно опыта что бы сделать самодельную зарядку на 1.5 кВт. Но ни о каких 150-200 грн здесь не пахнет.
Дешевле просто купить Дельту или Чероку за 600-700 грн.и не морочить себе и окружающим голову , как это делает Танго :D

_________________
Э-вел,3 кВт Quanshun,Келли 200А,ли-ион,3.2кВтЧ,(LG 48АЧ, 21S) , max 75 км\ч, > 60 000 км


Повернутися до початку
 Профіль  
Відповісти цитуючи  
 Заголовок повідомлення: Re: Бюджетная зарядка.
#92689Повідомлення 24 жовт 2019, 09:13 
Власник електровелосипеда
Аватара користувача
Не в мережі

Звідки: Херсон, Украина
Дякував (ла) 144 Подякували 141
Мій електротранспорт: Эл.вел 48В/500Вт
танго писав(ла):
Есть какие то конструктивные соображения?
Ожидалось, что ТС сам предложит что-то конструктивное.
танго писав(ла):
В тех же TL494 и им подобным микросхемах вообще потактового выключения нет.
Отсутствие в TL494 потактового выключения/ограничения длительности выходного сигнала лечится элементарно - введением расчитанного (или смоделированного в симуле) RC-фильтра на информационном входе - проверено неоднократно, работает.
Вместо TL494 можно применить (если позволяет вера) TL598 - упрощается согласование с внешним драйвером (если такой будет необходим). На этих же микросхемах легко реализуются режимы CC/CV для зарядки "лития". А с добавлением одного-двух элементов компаратора решается вопрос отключения зарядного устройства в конце зарядки. :P


Повернутися до початку
 Профіль  
Відповісти цитуючи  
 Заголовок повідомлення: Re: Бюджетная зарядка.
#92695Повідомлення 24 жовт 2019, 11:19 
Власник електровелосипеда, член клубу
Не в мережі

Звідки: місто-герой Київ
Дякував (ла) 3 Подякували 35
Мій електротранспорт: Cаморобний електро мотоцикл Ahiles
Хочу електротранспорт: Honda Africa Electro
Ціль не любительська.

Ультразвук був необхідний для ультразвукової зварювальної машини, тільки не тієї що за 1-3 сек варить пластикову форму а реально ПВХ протягує і варить швом. То все для тканин човнів. От там і треба 2 квт. Головка закритого типу а не така як в ультразвукових ваннах, вони типу вібраційні а не пищалки.
Нагадую що це питання не в тему, і вдаватися в подробиці розробки апарату я не буду, по причині того що я інженер-мовчун. Однопроцентник 1% (в байкерів зветься), а в електроніці однопроцентники ніколи не базікають про те що накоїли колись, бо це небезпечно з точки зору отримати на форумі каловий смерч. :lol: :lol: :lol: .
До речі ресурс що вказаний вище по генератору правильний!

Я вважаю що для здешшевлення зарядного необхідно взяти за основу саме генератор і примусити його стабілізувати струм. Генератор бо він буде дешевий і без шиму(Нагадаю що IR це не шим, а клацалка з дед таймом).
По логіці стандартний дешманський шим LM2598HV теж э зарядним. В ньому э і регулятор струму і напруги(45грн коштує сьогодні у бариг на карах). Але тут косяк, напруга вхідна не вище 60V DC.
Отже по факту потрібен навіть не зарядний а понижайка AC/DC, і сегмент 2,5-54 вольти закритий, 4 ампери така дешманська хрінь витримає, отже вже 200ватів маєм.(Ви типу в курсі скільки коштує 48В на 3-5 ампер, горять в пеклі ті бариги)
Можливо задача стоїть запослідовить такий дешманський шим?(вони по 20 грн будуть коштувать якщо партіями брать)

Необхідно вкурити цигарку....


Повернутися до початку
 Профіль  
Відповісти цитуючи  
 Заголовок повідомлення: Re: Бюджетная зарядка.
#92696Повідомлення 24 жовт 2019, 11:35 
Site Admin
Аватара користувача
Не в мережі

Звідки: город Киев
Дякував (ла) 423 Подякували 1180
Мій електротранспорт: Nissan Leaf
alexzeus писав(ла):
...міст модульний, можна любе ІЖБТ гамніще на вихлоп встановити.
Отже додавши до 800 гривасів ще 500 на ІГБТ, і метрів 20 міді діаметром в 3 мм на первичку можна некисло так качнуть...., бль іна вторичку ж треба 10мм, ну то такоє. Мій сетап працює на 2 квт і у вус не дує, правда на тен віддає таку потужність. Тільки основна задача була заживити вихлопні резонансні контури в купі з УЗ зварювальною головкою в навантаженні, то геть інша історія....
ПС ціна експериментів з 2153 це 4 мости по 285 грн кожен. Діоди VD1-4 необхідно викинуть, тоді схема буде навіть примусово зачинять затвори, так стабільніше. Ті діоди коштували мені одного мосту.

Тот редкий случай, когда уместно применение 2153 (индукционные печи, ультразвуковые ванны, но уж никак не для зарядки тяговых батарей).
Вот только ІГБТ тут применять я бы не советовал, потому как дед-тайм микросхемы заточен под КМОП, а если поставить ІГБТ, то они в это самое "гамніще" и превратятся. :D .
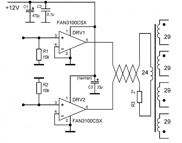
Схема драйверов сильно избыточна. Ниже моя схема семилетней давности (это какие деньжища можно сэкономить! :lol: ). Вместо 3100 можно 4420 ставить. Резистором R3 подгоняется качество синала (без выбросов и завалов).


Додаткові файли:
111222.jpg
111222.jpg [ 86.44 КБ | Переглядів: 12719 ]

_________________
Чем скуднее знания, тем категоричней суждения.

"Глупцы все, кто глупцами кажутся и половина тех, что не кажется". (Бальтасар Грасиан)
Повернутися до початку
 Профіль  
Відповісти цитуючи  
 Заголовок повідомлення: Re: Бюджетная зарядка.
#92702Повідомлення 24 жовт 2019, 13:18 
Власник електровелосипеда, член клубу
Не в мережі

Звідки: місто-герой Київ
Дякував (ла) 3 Подякували 35
Мій електротранспорт: Cаморобний електро мотоцикл Ahiles
Хочу електротранспорт: Honda Africa Electro
В мене тут проскочила просто адова ідея, хоча все це потребує дослідження. Як ви всі вкурсі при совку були зварювальні трансформатори з підвищеним коефіцієнтом магнітного розсіювання. По простому крутиш ручку на ящику сварочному і пробки перестає вибивать на електроді 5мм :freu:, ну ви в курсі.
Короче берем клацалку в 30кгц можна з регулятором скважності. Квадратне феритове "кільце" з двома обмотками, одну з них з можливістю регулювання. На вихлоп ставим декілька шоткі(хоча дорого) і вуаля маєм на виході спадаючу вольт амперну.
Як стандартні транси так спільнота переробила на імпульсні, тепер бігають інверторами міряються. ТО чого не зробити імпульснік з падаючою хар....
Є в кого квадратні ферити? Хоча це може бути проблемою...
При совку небуло оцих всяких напівпровідників але старі пердуняки умудрялись робити зварники і струм регулювався і напруга.
Зараз просто з 50 гц до 50кгц збільшуєм і транс суттєво зменшується.

Мені здається що зарядка тачок котиться до принципу я зара втикнусь і загребу весь струм але трохи оставлю шоб не згоріло і сусіду осталось. Так при совку забори з калітками і варили.

Ідея тупа і проста але можливо геніальна :irre:


Додаткові файли:
slide-70.jpg
slide-70.jpg [ 126.07 КБ | Переглядів: 12700 ]
Повернутися до початку
 Профіль  
Відповісти цитуючи  
Показати повідомлення за:  Поле сортування  
Почати нову тему Відповісти на тему  [ Повідомлень: 137 ]              На сторінку Пред.  1, 2, 3, 4, 5, 6 ... 10  Наступ.

Часовий пояс: UTC + 2 години


Хто зараз на конференції

Зараз цей форум переглядають: немає зареєстрованих користувачів і гості: 30


Ви не можете створювати нові теми
Ви не можете відповідати на повідомлення
Ви не можете редагувати свої повідомлення
Ви не можете видаляти свої повідомлення
Ви не можете додавати додаткові файли

Найти:
Створено на основі phpBB® Forum Software © phpBB Group