Поточний час: 07 трав 2026, 23:50

Часовий пояс: UTC + 2 години



Почати нову тему Відповісти на тему  [ Повідомлень: 117 ]  На сторінку 1, 2, 3, 4, 5 ... 8  Наступ.
Автор Повідомлення
#113814Повідомлення 03 січ 2021, 13:28 
Творець електромобіля
Аватара користувача
Не в мережі

Звідки: Украина, Киев
Дякував (ла) 34 Подякували 92
За неимением готовых устройств BMS для литийжелезофосфата удовлетворяющих возникшую потребность появилась надобность в разработке BMS с цифровым каналом для мониторинга наряжения на каждой ячейке. В интэрнэте по быстрому найти не получилось - потому решил задать вопрос здесь. Может кто знает микросжему за гуманную стоимость и доступную к покупке для реализации BMS для LiFePO4 батареи, с интефейсом связи для контроллера верхнего уровня?

_________________
Знание приумножает скорбь и увеличивает размер исходного кода.


Повернутися до початку
 Профіль  
Відповісти цитуючи  
#113817Повідомлення 03 січ 2021, 13:51 
Власник електровелосипеда, член клубу
Аватара користувача
Не в мережі

Звідки: Україна, Черкаси, Д.
Дякував (ла) 648 Подякували 297
Мій електротранспорт: Evel EndurA, 62v 28Ah Jik,VOT EM-100s(new gen), QS90....
Хочу електротранспорт: model 3 old style
BQ769X0

https://www.ti.com/lit/gpn/BQ76930

_________________
Evel EndurA, 62v 28Ah Jik,VOT EM-100s(new gen), QS90....


Повернутися до початку
 Профіль  
Відповісти цитуючи  
#113834Повідомлення 03 січ 2021, 18:49 
Творець електромобіля
Аватара користувача
Не в мережі

Звідки: Украина, Киев
Дякував (ла) 34 Подякували 92
Насколько смог понять (читал с телефона) то в ней нет внешнего вывода управления балансировочной нагрузкой, и не предусмотрено каскадирование нескольких микросхем.
Мне надо BMS на батарею 112S1P. )))

_________________
Знание приумножает скорбь и увеличивает размер исходного кода.


Повернутися до початку
 Профіль  
Відповісти цитуючи  
#113855Повідомлення 04 січ 2021, 02:56 
Власник електровелосипеда, член клубу
Аватара користувача
Не в мережі

Звідки: Запорожье
Дякував (ла) 298 Подякували 1100
Мій електротранспорт: >
MiViK писав(ла):
,,не предусмотрено каскадирование нескольких микросхем....

А это уже не её задача. Каскадируют обычно те которые ключами управляют без внешнего контроллера, что бы только нижняя ключами за всех клацала. А эта изначально для внешнего контроллера делалась, вот и каскадируйте своими контроллерами, по одному на каждые 15 банок поставить я думаю не разоритесь. Тем более что блочная конструкция при таком количестве каналов неизбежна. Вроде китайцы на ней свои смартБМС делают (даже у меня пяток дето валяется, все никак руки для экспериментов не дойдут).

Кстати наш соотечественник на русском форуме уже на других бекюшках (десятиканальных) делал открытый проэкт каскадируемой БМС, с разводкой плат и прочее... я не помню сколько каскадов там можно нарастить https://electrotransport.ru/ussr/index. ... 1.0#topmsg

Кстати 2 :D , для BQ у меня гдето программатор даже валяется, недавно в ящике на глаза попадался, правда ни разу им не пользовался и название забыл, на ебей как то купил с горяча.

_________________
2 моноколеса, 2 электровела, 2 подводных буксира, надувной электро-каяк.


Повернутися до початку
 Профіль  
Відповісти цитуючи  
#113919Повідомлення 05 січ 2021, 16:11 
Творець електромобіля, член клубу
Не в мережі

Звідки: Украина
Дякував (ла) 117 Подякували 562
Мій електротранспорт: COOLON
Хочу електротранспорт: COOLON
Те которіе каскадируются напрямую, очень глючніе. они для повербанков с небольшими мощностями катят.
для Транспорта в паралель. как в теслах. каждая через изолятор и в шину.
Но начинать разработку несоветую. ищите готовую. дорогущая хрень с опасными напряжениями. Если нет даже элементарного понимания о поиске делатей, это будет мучительно долго и дорого.
Если все же есть желание потратить пару тыщ у.е то хоть публикуйте предварительные шаги. чем смогу помогу.


Додаткові файли:
2021-01-05_16-07-17.png
2021-01-05_16-07-17.png [ 177.07 КБ | Переглядів: 20416 ]
2021-01-05_16-07-31.png
2021-01-05_16-07-31.png [ 20.54 КБ | Переглядів: 20416 ]

_________________
CEO COOLON MOTORS
Head Project "City Truck "COOLON"
https://coolonmotors.com
Повернутися до початку
 Профіль  
Відповісти цитуючи  
#113983Повідомлення 07 січ 2021, 13:05 
Творець електромобіля
Аватара користувача
Не в мережі

Звідки: Украина, Киев
Дякував (ла) 34 Подякували 92
Я бы и рад применить что либо готовое но вариантов не так много как хотелось бы...
Согласитесь когда стоимость BMS переваливает за половину стоимости самих аккумуляторов то такой вариант мало интересен с точки зрения экономики.
Любая неплановая разработка - это мучение и боль. Мне не привыкать.
На счет пары килоУЕ это вы погорячились.
За подсказку в виде BQ76PL536A - спасибо! Разбираюсь с ее возможностями, выглядит интересно хоть для 6-сти канальной и дороговата немного.

_________________
Знание приумножает скорбь и увеличивает размер исходного кода.


Повернутися до початку
 Профіль  
Відповісти цитуючи  
#113991Повідомлення 07 січ 2021, 15:51 
Власник електровелосипеда, член клубу
Аватара користувача
Не в мережі

Звідки: Запорожье
Дякував (ла) 298 Подякували 1100
Мій електротранспорт: >
Посматриваю в сторону относительно недорогих смартБМС на атмега328 и BQ7694. Цена 30+ уе. В том плане чтобы использовать их в качестве модулей для модульной БМС. Добавить гальваноразвязку на уарт для общения с головным контроллером. Прошивка вроде имеется, протокол общения по уарт вроде то же есть. В качестве покупной платы они не очень интересны из за цены, но поскольку прошивка есть, то надо отреверсить плату, добавить сразу на ней доп функционал в виде гальваноразвязки УАРТа, и собирать в бутерброд на нужное число каналов. Останется прошивку для головного контроллера накидать.

Уже подумываю купить такую БМСку для стендовых испытаний, но чет жаба душит, мож есть паленая у кого?
P/S/ Походу с покупкой есть засада, многие покупатели говорят что по старым ссылкам приходит БМС у которой процессор уже не atmega328, а stm8....

_________________
2 моноколеса, 2 электровела, 2 подводных буксира, надувной электро-каяк.


Повернутися до початку
 Профіль  
Відповісти цитуючи  
#114120Повідомлення 11 січ 2021, 14:11 
Власник електровелосипеда, член клубу
Аватара користувача
Не в мережі

Звідки: Запорожье
Дякував (ла) 298 Подякували 1100
Мій електротранспорт: >
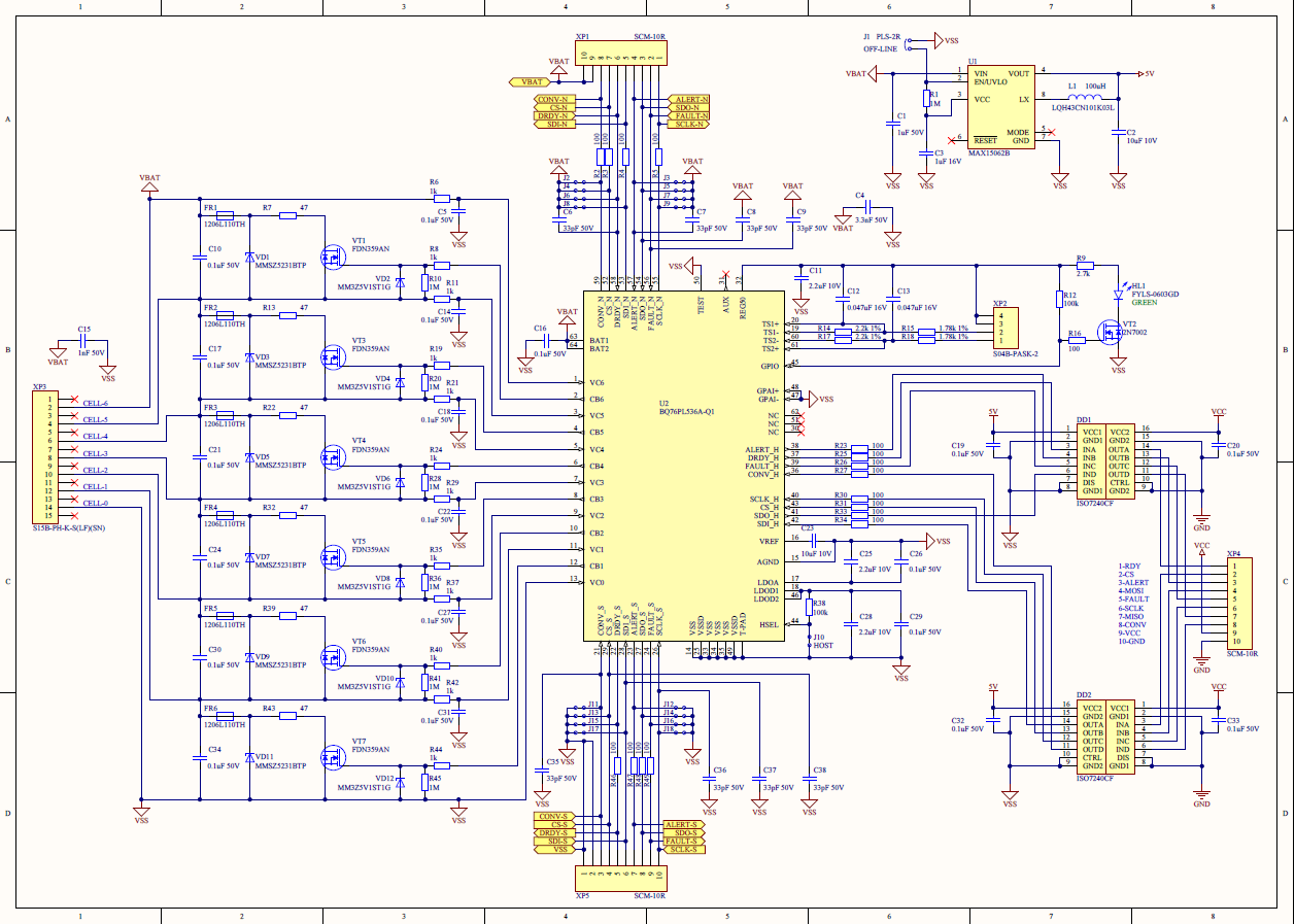
Лазил по сайту TI, Разглядывал апликухи с применением BQ76940 (она на 15s),, и наткнулся на схему BMS на 17 ячеек, при беглом взгляде была непонятка, так как микросхема использовалась одна (китайцы если больше 15S ставят две), потом начал глядет куда там еще 2 канала включены, и оказывается они через операционники шуруют прямо на входы АЦП управляющего контроллера. Что примечательно, так это сама схема вычитателя на операционнике , резисторе и добавочном мосфете , при таком включении нету погрешности которую даёт обычный вычитатель с четырьмя резисторами-делителями ( из за технологического разброса резисторов в делителях). Век живи век учись, так можно всю БМС без BQшек собрать, на операционниках. Только управляющему контроллеру понадобится много входов АЦП.
Додаткові файли:
bq0000000.JPG
bq0000000.JPG [ 109.06 КБ | Переглядів: 20175 ]

_________________
2 моноколеса, 2 электровела, 2 подводных буксира, надувной электро-каяк.


Повернутися до початку
 Профіль  
Відповісти цитуючи  
#114145Повідомлення 11 січ 2021, 22:42 
Активіст форуму
Аватара користувача
Не в мережі

Звідки: Полтава
Дякував (ла) 6 Подякували 34
Прекрасное решение. На каждом операционнике собран прецизионный преобразователь напряжения в ток. Если, к примеру, резистор, который подключен к истоку полевика, равен 1 кОм, тогда крутизна преобразования будет 1 мА на вольт. В сток полевика ставят резистор, на котором получают обратное преобразование тока в напряжение.

На мой взгляд, лучше применить один АЦП и аналоговые коммутаторы.


Повернутися до початку
 Профіль  
Відповісти цитуючи  
#114149Повідомлення 12 січ 2021, 01:05 
Власник електровелосипеда, член клубу
Аватара користувача
Не в мережі

Звідки: Запорожье
Дякував (ла) 298 Подякували 1100
Мій електротранспорт: >
Есть у меня задумка применить для этого микроконтроллеры N76E003, у них 8 входов АЦП 12 бит, как раз сейчас осваиваю, под реальное дело и освоение быстрее пойдет (пока идет медленно из за отсутствия его в симуляторе, приходится в реале на монтажке запускать).
Еще думаю, раз такая пьянка пошла, надо сразу на плату закладывать активные балансиры (обратноходы сливающие в общее напряжение батареи, опыт есть, будет не сложно).
Как назло для экспериментов не оказалось мелких P - канальных полевичков, заказал сотню у китайцев (на 50вольт), подождем.
Походу высоковольтные (выше 50в) мелкие P-канальные полевики какая то редкость, где то читал что есть технологические проблемы производить именно P-канальные на большие напряжения. Подумалось, что надо микроконтроллер объединять по питанию плюсами с батареей, чтобы юзать N-канальные полевики.

А пока ждем, буду отлаживать фоторезистивное изготовление плат путем засветки через LCD дисплей (завтра дисплей высокого разрешения уже на почте будет). Это должно сильно ускорить и упростить процесс создания прототипов.

_________________
2 моноколеса, 2 электровела, 2 подводных буксира, надувной электро-каяк.


Повернутися до початку
 Профіль  
Відповісти цитуючи  
#114151Повідомлення 12 січ 2021, 08:38 
Активіст форуму
Аватара користувача
Не в мережі

Звідки: Полтава
Дякував (ла) 6 Подякували 34
С Р-канальными полевиками на напруги вольт 100 и более действительно проблемы - сложная технология, та же история с PNP биполярами. Поэтому да, микроконтроллер необходимо поднимать на верх. Только, на мой взгляд, удобнее будет, когда "-" контроллера будет объединен с "+" батареи. Для начала можно будет попробовать 60-вольтовые 2N7000, 2N7003(smd).


Повернутися до початку
 Профіль  
Відповісти цитуючи  
#114157Повідомлення 12 січ 2021, 10:57 
Голова клубу
Аватара користувача
Не в мережі

Звідки: Україна, Донецьк => Ірпінь
Дякував (ла) 7024 Подякували 2609
Мій електротранспорт: Tesla S
Хочу електротранспорт: е-панцирник
БМС Сан Саныча как раз на таких микросхемах выполнена. В самой микросхеме стоят куча прецизионных операционных усилителя, которые выдерживают 200 вольт на входах (понятно, что разница между входами должна быть не более 4,5В).


Повернутися до початку
 Профіль  
Відповісти цитуючи  
#114162Повідомлення 12 січ 2021, 11:54 
Творець електромобіля
Аватара користувача
Не в мережі

Звідки: Украина, Киев
Дякував (ла) 34 Подякували 92
Я же правильно понимаю что питание операционников в таком включении берется от крайних выводов батарейной сборки и если снять питание с операционников вычитателя то от батареи практически перестает потребляться ток ?

_________________
Знание приумножает скорбь и увеличивает размер исходного кода.


Повернутися до початку
 Профіль  
Відповісти цитуючи  
#114164Повідомлення 12 січ 2021, 12:33 
Власник електровелосипеда, член клубу
Аватара користувача
Не в мережі

Звідки: Запорожье
Дякував (ла) 298 Подякували 1100
Мій електротранспорт: >
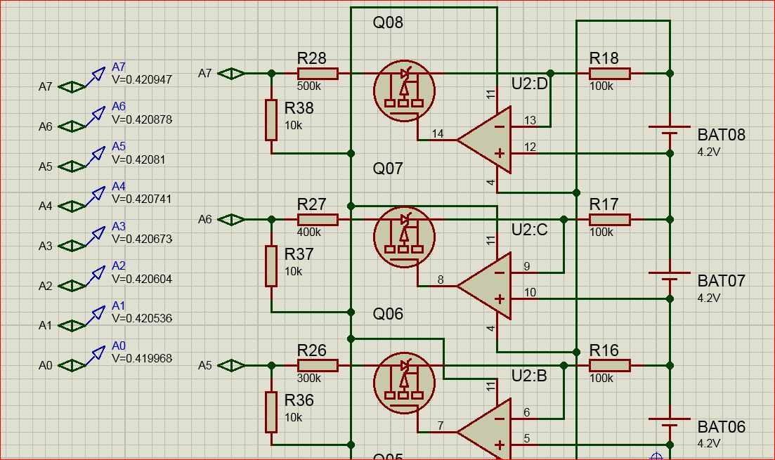
Накидал в протеусе 8 каналов.
В принципе работает....
Плюс к показаниям в сотку вольта набегает от утечки по входу операционников, по даташиту там не подтянутые затворы, и утечки почти не должно быть, так что в реале соберу и поглядим. Но уже можно сказать что решение рабочее.
Додаткові файли:
bmstro.JPG
bmstro.JPG [ 162.58 КБ | Переглядів: 20075 ]

Теперь надо плату развести и в натурные испытания.

_________________
2 моноколеса, 2 электровела, 2 подводных буксира, надувной электро-каяк.


Повернутися до початку
 Профіль  
Відповісти цитуючи  
#114172Повідомлення 12 січ 2021, 15:58 
Власник електровелосипеда, член клубу
Аватара користувача
Не в мережі

Звідки: Запорожье
Дякував (ла) 298 Подякували 1100
Мій електротранспорт: >
MiViK писав(ла):
Я же правильно понимаю что питание операционников в таком включении берется от крайних выводов батарейной сборки и если снять питание с операционников вычитателя то от батареи практически перестает потребляться ток ?

Если по входам стоят защитные диоды, то операционник через них самозапитается, и продолжит жрать. Но можно по плюсовым входам тоже поставить высокоомные резисторы, и тогда отключение питания должно сработать, Наверно поставлю для них место когда буду разводить плату.

_________________
2 моноколеса, 2 электровела, 2 подводных буксира, надувной электро-каяк.


Повернутися до початку
 Профіль  
Відповісти цитуючи  
Показати повідомлення за:  Поле сортування  
Почати нову тему Відповісти на тему  [ Повідомлень: 117 ]              На сторінку 1, 2, 3, 4, 5 ... 8  Наступ.

Часовий пояс: UTC + 2 години


Хто зараз на конференції

Зараз цей форум переглядають: немає зареєстрованих користувачів і гості: 50


Ви не можете створювати нові теми
Ви не можете відповідати на повідомлення
Ви не можете редагувати свої повідомлення
Ви не можете видаляти свої повідомлення
Ви не можете додавати додаткові файли

Найти:
cron
Створено на основі phpBB® Forum Software © phpBB Group