Поточний час: 19 груд 2025, 06:30

Часовий пояс: UTC + 2 години



Почати нову тему Відповісти на тему  [ Повідомлень: 110 ]  На сторінку Пред.  1 ... 4, 5, 6, 7, 8  Наступ.
Автор Повідомлення
#126813Повідомлення 23 трав 2022, 06:18 
Творець електромобіля, член клубу
Аватара користувача
Не в мережі

Звідки: Кременчуг
Дякував (ла) 733 Подякували 322
Мій електротранспорт: е-Таврия
Ну так поставить предохранитель между выходом ЗУ и батареей. Я тоже отключаю батарейку совковым автоматом от контроллера и ДС\ДС, когда ставлю машину в гараж, но это , скорее, привычка. БМС подключена к батарее всегда, ведь зарядка через БМС и автомат, заряжаться можно не подключая силовую часть, ключ же в БМС стоит.

_________________
автопробег на электричестве 50000 км


Повернутися до початку
 Профіль  
Відповісти цитуючи  
#126814Повідомлення 23 трав 2022, 06:57 
Творець електромобіля, член клубу
Не в мережі

Звідки: Жмеринка
Дякував (ла) 156 Подякували 685
Мій електротранспорт: Ел-Пежо 205 - 30000км ........ ..... Ел-FAW 6371 - 70000км
irde писав(ла):
...На ночевку я полностью отключаю батарею от всего кроме БМС . ...

Вспомнил своего деда,который после отключения сетевой клавиши на стабилизаторе телевизора, вынимал еще и вилку стабилизатора из розетки :?

_________________
Пробіг на Эл-Пежо 30 000км
Пробіг на єл-FAW 6371 60 000км


Повернутися до початку
 Профіль  
Відповісти цитуючи  
#127266Повідомлення 13 черв 2022, 17:11 
Не в мережі

Звідки: Днепр
Дякував (ла) 1187 Подякували 1175
После долгих терзаний всё таки решил делать все «по науке». Смонтировал логику управления зарядным устройством. На тех программируемых реле времени которые показывал папу страниц назад. Переделывал правда схему пару раз, уменьшив количество доп реле до одного.
Собственно алгоритм работы уже описывался:
При поступлении команды charge от CarPC на включения режима зарядки сразу срабатывает реле предзаряда для зарядных модулей на 5-7 сек., затем ещё через пару сек. срабатывает контактор подключающий ВВБ к выходу зарядных модулей и ещё через 2-3 сек. срабатывает трёхфазный контактор сети 220/380
При поступлении команды от CarPC на отключение режима зарядки сразу же отключается контактор сети 220/380 затем через 5-7 сек. контактор ВВБ-ЗУ.
Вроде все возможные комбинации протестировал - всё норм.
Фото и пояснения ниже:


Додаткові файли:
120F5343-2785-4124-A1F2-9B68937C1AAD.jpeg
120F5343-2785-4124-A1F2-9B68937C1AAD.jpeg [ 109.76 КБ | Переглядів: 7152 ]
5A2E4EE3-A2EB-464C-A539-A9666C04A65E.jpeg
5A2E4EE3-A2EB-464C-A539-A9666C04A65E.jpeg [ 101.77 КБ | Переглядів: 7152 ]
BFF8B6C1-C116-4649-AD02-C1016AD51491.jpeg
BFF8B6C1-C116-4649-AD02-C1016AD51491.jpeg [ 82.9 КБ | Переглядів: 7152 ]
F3FCD6E0-4E7B-4C47-B79C-B9E084AB35AF.jpeg
F3FCD6E0-4E7B-4C47-B79C-B9E084AB35AF.jpeg [ 59.85 КБ | Переглядів: 7152 ]
Повернутися до початку
 Профіль  
Відповісти цитуючи  
#127267Повідомлення 13 черв 2022, 17:15 
Не в мережі

Звідки: Днепр
Дякував (ла) 1187 Подякували 1175
Это не отчёт о проделанной работе. Это один из вариантов решения такого рода вопросов. Понимаю, что даже средней руки электронщик слепил бы такую логику на каком нибудь мк и впихнул бы его в спичечный коробок,
но я не дотягиваю до такого уровня… поэтому и использую «доисторические» методы.
Ну а вдруг и такой архаизм кому нибудь сгодится :D


Повернутися до початку
 Профіль  
Відповісти цитуючи  
#127275Повідомлення 14 черв 2022, 07:46 
Активіст форуму
Аватара користувача
Не в мережі

Звідки: под Полтавой, Украина
Дякував (ла) 15 Подякували 34
Хоть с паяльником я с 7 лет и до своих 51 почти неразлучно, таки не понял логики этих витиеватых соединений из реле.. :?

_________________
«Совершенство — это не тогда, когда уже нечего больше добавить, а тогда, когда уже нечего отнять.»
/Эйнштейн/


Повернутися до початку
 Профіль  
Відповісти цитуючи  
#127277Повідомлення 14 черв 2022, 08:13 
Не в мережі

Звідки: Днепр
Дякував (ла) 1187 Подякували 1175
Ну шоб вышеописанную логику воплотить...по другому на этих элементах у меня не получилось...


Повернутися до початку
 Профіль  
Відповісти цитуючи  
#127282Повідомлення 14 черв 2022, 15:31 
Активіст форуму
Аватара користувача
Не в мережі

Звідки: под Полтавой, Украина
Дякував (ла) 15 Подякували 34
А Вы можете логику как то попроще, более доступно описать. Может и вправду, смогу накидать на контроллере.
Если легче не словами, то можно в виде графика входов/выходов.


Додаткові файли:
пример графика.GIF
пример графика.GIF [ 9.5 КБ | Переглядів: 7088 ]

_________________
«Совершенство — это не тогда, когда уже нечего больше добавить, а тогда, когда уже нечего отнять.»
/Эйнштейн/
Повернутися до початку
 Профіль  
Відповісти цитуючи  
#127287Повідомлення 14 черв 2022, 16:16 
Не в мережі

Звідки: Днепр
Дякував (ла) 1187 Подякували 1175
Спасибо, но я себе уже воплотил (то шо выше описывал).
Но если Вы имеете ввиду что может кому-то в будущем понадобится аналогичное устройство на другой элементной базе, то конечно набросаю ТЗ


Повернутися до початку
 Профіль  
Відповісти цитуючи  
#127289Повідомлення 14 черв 2022, 17:40 
Не в мережі

Звідки: Днепр
Дякував (ла) 1187 Подякували 1175
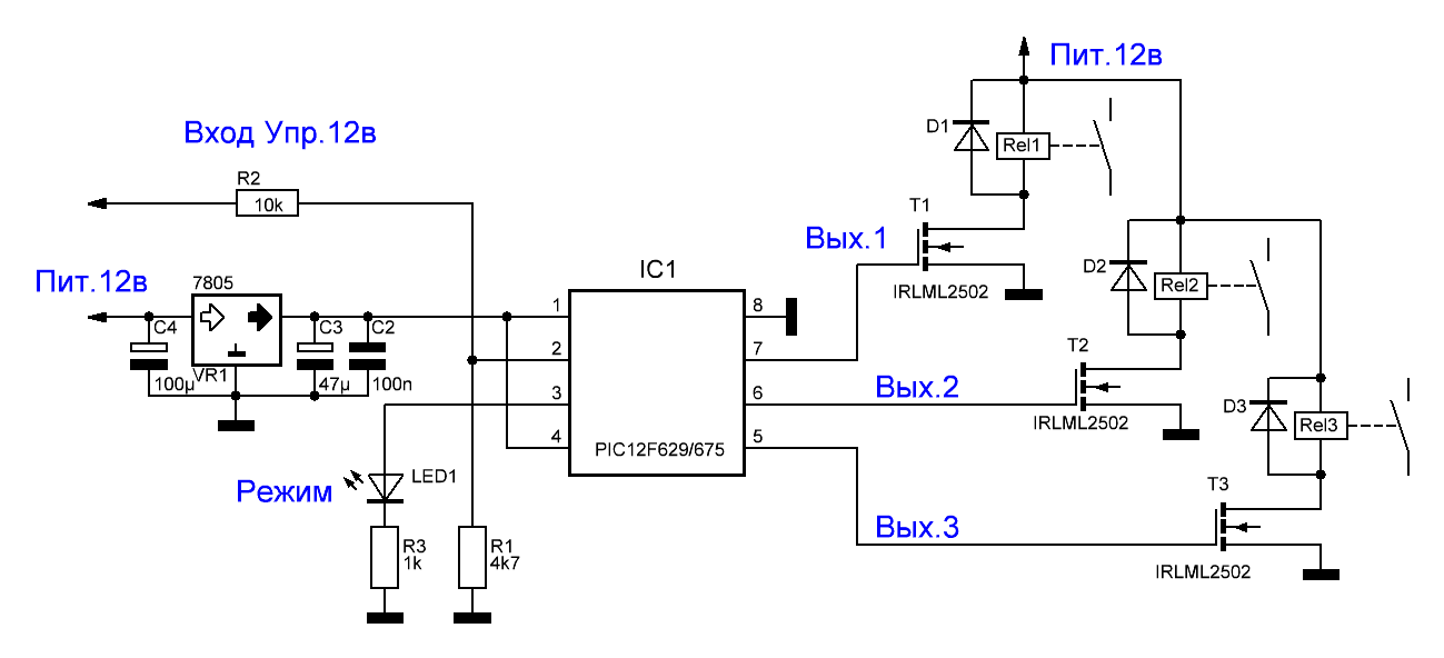
Итак техзадание такое:
Необходимо иметь один вход (управления) и три выхода.
Командный сигнал на начало режима подготовки зарядного устройства и его включение в виде +12В подаётся на вход. Алгоритм работы выходов при этом такой:
выход 1 задержка включения 5сек., по истечении - выкл. (это управление реле предзаряда зарядного устройства)
выход 2 задержка включения 7сек. и остаётся во включённом состоянии пока присутствует на входе +12В (это управление силовым контактором подключающим батарею к высоковольтному выходу зарядного устройства)
выход 3 задержка включения 10сек. и остаётся во включённом состоянии пока присутствует на входе +12В (это управление контактором, подающим питание от сети 220 или 380В на вход зарядного устройства)

Отсчёт времени для каждого из выходов начинается с момента появления на входе командного сигнала +12В

При исчезновении командного сигнала алгоритм работы выходов такой:
выход 1 уже отключён после 5сек. предыдущего цикла
выход 2 задержка выключения 10сек.
выход 3 выключается сразу при исчезновении входного сигнала +12В

Выходы должны обеспечивать нагрузку в виде силовых контакторов
Не скажу точно, но думаю 150-200мА будет достаточно.

…ну вот шо то типа такого :D
Не уверен, что понятно описал, но как есть…


Повернутися до початку
 Профіль  
Відповісти цитуючи  
#127293Повідомлення 15 черв 2022, 08:31 
Активіст форуму
Аватара користувача
Не в мережі

Звідки: под Полтавой, Украина
Дякував (ла) 15 Подякували 34
Сам подумываю по возможности чем то электросамоездным обзавестись со временем, поэтому интересуюсь темой. На прежней работе пытались сделать тележку самобегную с аккумами LiFePo с напряжением около 80в и емкостью 100Ач. Намучался с изобретением зарядки из сварочного аппарата. Проект закрыли - начальство с инвестором поссорилось.. :cry:

Я правильно понял Вашу мысль по последовательности включения/выключения?


Додаткові файли:
Времянки.GIF
Времянки.GIF [ 8.27 КБ | Переглядів: 7047 ]

_________________
«Совершенство — это не тогда, когда уже нечего больше добавить, а тогда, когда уже нечего отнять.»
/Эйнштейн/
Повернутися до початку
 Профіль  
Відповісти цитуючи  
#127295Повідомлення 15 черв 2022, 08:36 
Не в мережі

Звідки: Днепр
Дякував (ла) 1187 Подякували 1175
Именно так


Повернутися до початку
 Профіль  
Відповісти цитуючи  
#127299Повідомлення 15 черв 2022, 12:36 
Активіст форуму
Аватара користувача
Не в мережі

Звідки: под Полтавой, Украина
Дякував (ла) 15 Подякували 34
Накидал на скору руку. Выходит так:
(если захотите попробовать и сократить размеры коробки..)
;)


Додаткові файли:
ZarComm.GIF
ZarComm.GIF [ 18.65 КБ | Переглядів: 7032 ]
Времянки.GIF
Времянки.GIF [ 14.41 КБ | Переглядів: 7032 ]
ZarComm.zip [32.77 КБ]
Завантажень: 208

_________________
«Совершенство — это не тогда, когда уже нечего больше добавить, а тогда, когда уже нечего отнять.»
/Эйнштейн/
Повернутися до початку
 Профіль  
Відповісти цитуючи  
#127301Повідомлення 15 черв 2022, 14:19 
Не в мережі

Звідки: Днепр
Дякував (ла) 1187 Подякували 1175
Eddy71 писав(ла):
(если захотите попробовать и сократить размеры коробки..)
;)

...я врядли :) ...уже ж всё воплотил. К тому же если будет необходимость в корректировках времени на моём устройстве кнопочками поклацать,а на Вашем надо лезть в программу. А это для меня, "аналогового", немного дискомфортно.
Но в любом случае это очень ценный материал и наверняка кому-то понадобится в перспективе. Поэтому Вам большая благодарность за пополнение копилки знаний и опыта для самодельщиков...по крайней мере от меня... :winken:


Повернутися до початку
 Профіль  
Відповісти цитуючи  
#127387Повідомлення 22 черв 2022, 19:18 
Не в мережі

Звідки: Днепр
Дякував (ла) 1187 Подякували 1175
Возник вопрос связанный с вилкой Type 2
Насколько позволяет понять мне мой «интеллект» контакты РР и СР выходят
из «зацепления» раньше силовых (потому что короткие).Так вот, если я на эти контакты со стороны розетки на авто зацеплю (вразрыв) провод идущий на реле управляющее контактором сети 220/380, а в пистолете (который втыкается в эту розетку) контакты РР и СР замкну? Ну чтобы если вдруг вынимать пистолет из авта под нагрузкой контактор размыкался раньше выхода силовых контактов из «зацепления»
Как думаете?


Повернутися до початку
 Профіль  
Відповісти цитуючи  
#127392Повідомлення 23 черв 2022, 00:22 
Не в мережі

Звідки: Україна
Дякував (ла) 1653 Подякували 329
Мій електротранспорт: а ти чого, пацан, інтєрєсуєшся?
Инженер писав(ла):
Возник вопрос связанный с вилкой Type 2
Насколько позволяет понять мне мой «интеллект» контакты РР и СР выходят
из «зацепления» раньше силовых (потому что короткие).Так вот, если я на эти контакты со стороны розетки на авто зацеплю (вразрыв) провод идущий на реле управляющее контактором сети 220/380, а в пистолете (который втыкается в эту розетку) контакты РР и СР замкну? Ну чтобы если вдруг вынимать пистолет из авта под нагрузкой контактор размыкался раньше выхода силовых контактов из «зацепления»
Как думаете?

Можно попробовать симитировать заводскую работу порта. У тип2 между PP и PE резистор 4.7к. При вставлянии коннектора ему впараллель подключается 220ом, т.е. суммарное сопротивление меняется на порядок. Можно подкинуть последовательно маломощную релюшку, подобрав при этом сопротивление обмотки, номинальную напругу и напруги включения и удержания таким образом, что катушка будет замыкаться при вставлянии коннектора и немедленно размыкаться при его вытаскивании. CP потом на будущее можно будет использовать для управления мощностью зарядки, в теории..

Да, немаловажно, что с описанным мной колхозом можно будет заряжаться от любого тип2 коннектора, в т.ч. публичного, а не только своего с замкнутыми пинами. А своим коннектором с замкнутыми пинами, если забыть об этом и случайно сунуть его в другой эмобиль, в теории можно спалить управляющую электронику.


Повернутися до початку
 Профіль  
Відповісти цитуючи  
Показати повідомлення за:  Поле сортування  
Почати нову тему Відповісти на тему  [ Повідомлень: 110 ]              На сторінку Пред.  1 ... 4, 5, 6, 7, 8  Наступ.

Часовий пояс: UTC + 2 години


Хто зараз на конференції

Зараз цей форум переглядають: немає зареєстрованих користувачів і гості: 36


Ви не можете створювати нові теми
Ви не можете відповідати на повідомлення
Ви не можете редагувати свої повідомлення
Ви не можете видаляти свої повідомлення
Ви не можете додавати додаткові файли

Найти:
Створено на основі phpBB® Forum Software © phpBB Group