Поточний час: 08 трав 2026, 14:04

Часовий пояс: UTC + 2 години



Почати нову тему Відповісти на тему  [ Повідомлень: 17 ]  На сторінку 1, 2  Наступ.
Автор Повідомлення
 Заголовок повідомлення: Re: Зарядки Дельта
#58664Повідомлення 18 трав 2018, 20:01 
Site Admin
Аватара користувача
Не в мережі

Звідки: город Киев
Дякував (ла) 423 Подякували 1180
Мій електротранспорт: Nissan Leaf
irde писав(ла):
...если на 18В- 8мА
40В - 17мА
то на 60 В будет около 25мА...

Это импульсный источник, поэтому чем больше напряжение, тем меньше ток. (в дежурке почему то нет)

Для 12-ти вольтовой (PKF 5713 I, 12V/0.65A/7.8W):
Input idling power IO= 0, TC= – 30…+ 90 °C
(VI = 27V) 413 mW max
(VI = 53V) 400 mW max

Input stand-by power TC= –30…+90 °C RC connected to pin 17
(VI = 27V) 17 mW typ
(VI = 53V) 66 mW typ

_________________
Чем скуднее знания, тем категоричней суждения.

"Глупцы все, кто глупцами кажутся и половина тех, что не кажется". (Бальтасар Грасиан)


Повернутися до початку
 Профіль  
Відповісти цитуючи  
 Заголовок повідомлення: DC/DC PKF 5000 Power Module ERICSON MarcoDens.
#58670Повідомлення 18 трав 2018, 20:43 
Власник електромобіля, член клубу
Не в мережі

Звідки: Украина Луганск => г.Буча
Дякував (ла) 52 Подякували 618
Мій електротранспорт: Nissan Leaf AZE0 40kWh.
Хочу електротранспорт: Model 3
Предлагаю обсудить достаточно интересные преобразователи DC/DC серии PKF.
Додаткові файли:
PKF.pdf [207.95 КБ]
Завантажень: 753


PKF 5611 SI
Додаткові файли:
PKF 5510, PKF 5611, PKF 5617 datasheet.pdf [1.46 МБ]
Завантажень: 1259

Подключение
+Вход - 18 ножка
- Вход - 17 ножка
+Выход - 2 ножка
- Выход - 1 ножка
8-9 ножку замкнуть.
DC/DC готов к работе.

Ток холостого потребления при:
+68V - 3,47mA
+48V - 3.73mA
+20V - 7.79mA
Додаткові файли:
Коментарій до файлу: Нагрузка 7Вт. Нагрев до +40C при окружающей среде +25С
Скриншот 2018-05-18 21.09.55.png
Скриншот 2018-05-18 21.09.55.png [ 92.58 КБ | Переглядів: 13183 ]

Додаткові файли:
Коментарій до файлу: Нагрузочная способность при входном напряжении 40V
Скриншот 2018-05-18 19.00.50.png
Скриншот 2018-05-18 19.00.50.png [ 92.57 КБ | Переглядів: 13183 ]

Додаткові файли:
Коментарій до файлу: Нагрузочная способность при входном U +22V
Скриншот 2018-05-18 18.55.29.png
Скриншот 2018-05-18 18.55.29.png [ 152.19 КБ | Переглядів: 13183 ]


Тему буду дополнять различными графиками моделей PKF. Может у кого есть интересная информация по этим преобразователям, делитесь, не скупитесь.

_________________
Альтернативные Источники Энергии.


Повернутися до початку
 Профіль  
Відповісти цитуючи  
 Заголовок повідомлення: Re: DC/DC PKF 5000 Power Module ERICSON MarcoDens.
#58983Повідомлення 21 трав 2018, 22:09 
Власник електровелосипеда, член клубу
Аватара користувача
Не в мережі

Звідки: Запорожье
Дякував (ла) 298 Подякували 1100
Мій електротранспорт: >
Знаете, вот смотрю я на графики нагрузки, и вижу что при перегрузе есть нечто подобное стабилизации тока ..... кривая падения напряжения достаточно резкая...
Да это же готовый драйвер светодиода. ....
Берем 7 (10) ватные пятивольтовки и прямо на светодиод T6 .... Не?
Вроде все есть, но че то очкую я так включать, за светодиод боязно.

_________________
2 моноколеса, 2 электровела, 2 подводных буксира, надувной электро-каяк.


Повернутися до початку
 Профіль  
Відповісти цитуючи  
 Заголовок повідомлення: Re: DC/DC PKF 5000 Power Module ERICSON MarcoDens.
#58984Повідомлення 21 трав 2018, 22:20 
Власник електровелосипеда
Не в мережі

Звідки: Хмельницкий
Дякував (ла) 5 Подякували 24
-=TRO=- писав(ла):
Знаете, вот смотрю я на графики нагрузки, и вижу что при перегрузе есть нечто подобное стабилизации тока ..... кривая падения напряжения достаточно резкая...
Да это же готовый драйвер светодиода. ....
Берем 7 (10) ватные пятивольтовки и прямо на светодиод T6 .... Не?
Вроде все есть, но че то очкую я так включать, за светодиод боязно.


И хорошо что боязно, падение напряжения на светодиоде меньше напряжения этой микрухи на полтора вольта


Повернутися до початку
 Профіль  
Відповісти цитуючи  
 Заголовок повідомлення: Re: DC/DC PKF 5000 Power Module ERICSON MarcoDens.
#58985Повідомлення 21 трав 2018, 22:32 
Власник електровелосипеда, член клубу
Аватара користувача
Не в мережі

Звідки: Запорожье
Дякував (ла) 298 Подякували 1100
Мій електротранспорт: >
А если светодиод подключить дооооо подачи питания...

_______________
Кстати возникло желание залезть в свои велосипедные контроллеры (у меня и 2, полный привод), и вместо стабилизатора слаботочки (в виде недоразумения из мощных гасящих резисторов), поставить туда такой модуль на 12в. А то когда я питание с контроллеров забываю снять, они на ощупь тепленькие и кушают почти по 100мА каждый (за неделю высасывают в ноль полную батарею).

_________________
2 моноколеса, 2 электровела, 2 подводных буксира, надувной электро-каяк.


Повернутися до початку
 Профіль  
Відповісти цитуючи  
 Заголовок повідомлення: Re: DC/DC PKF 5000 Power Module ERICSON MarcoDens.
#59010Повідомлення 22 трав 2018, 09:13 
Власник електровелосипеда
Не в мережі

Звідки: Хмельницкий
Дякував (ла) 5 Подякували 24
-=TRO=- писав(ла):
А если светодиод подключить дооооо подачи питания...

_______________
Кстати возникло желание залезть в свои велосипедные контроллеры (у меня и 2, полный привод), и вместо стабилизатора слаботочки (в виде недоразумения из мощных гасящих резисторов), поставить туда такой модуль на 12в. А то когда я питание с контроллеров забываю снять, они на ощупь тепленькие и кушают почти по 100мА каждый (за неделю высасывают в ноль полную батарею).


Драйвера тока имеют обычно стабильный ток и плавающее напряжение.

А вот по доработке контроллера вариант похоже неплохой, можно даже делать универсальный контроллер 36-48 например, правда делитель напряжения все равно менять.
Мне это не грозит, дисплей при простое автоматом через 5мин выключает контроллер


Повернутися до початку
 Профіль  
Відповісти цитуючи  
 Заголовок повідомлення: Re: DC/DC PKF 5000 Power Module ERICSON MarcoDens.
#59016Повідомлення 22 трав 2018, 09:46 
Власник електромобіля, член клубу
Не в мережі

Звідки: Украина Луганск => г.Буча
Дякував (ла) 52 Подякували 618
Мій електротранспорт: Nissan Leaf AZE0 40kWh.
Хочу електротранспорт: Model 3
-=TRO=- писав(ла):
Знаете, вот смотрю я на графики нагрузки, и вижу что при перегрузе есть нечто подобное стабилизации тока ..... кривая падения напряжения достаточно резкая...
Да это же готовый драйвер светодиода. ....
Берем 7 (10) ватные пятивольтовки и прямо на светодиод T6 .... Не?
Вроде все есть, но че то очкую я так включать, за светодиод боязно.

А почему не взять таракана (pkf) на 3.3В?

_________________
Альтернативные Источники Энергии.


Повернутися до початку
 Профіль  
Відповісти цитуючи  
 Заголовок повідомлення: Re: DC/DC PKF 5000 Power Module ERICSON MarcoDens.
#59156Повідомлення 24 трав 2018, 10:08 
Власник електровелосипеда, член клубу
Аватара користувача
Не в мережі

Звідки: Запорожье
Дякував (ла) 298 Подякували 1100
Мій електротранспорт: >
Потому что у 3.3в версий токограничение сильно больше максимума светодиода, риск ушатать светодиод еще больше, а если пробовать менять ток через светодиод меняя выходное напряжение (модуль по даташиту это позволяет), то в зависимости от прогрева светодиода будет менятся его яркость (нам такое непредсказуемое поведение не надо.)

Десятиватная пятивольтовка показала у меня ток короткого 2.7А, и коридор регулировки напряжений от 3.1в (никакие контакты на модуле не замыкаем) до 6.6в (замкнуты 8,9,17), при замере на холостом ходу.

_________________
2 моноколеса, 2 электровела, 2 подводных буксира, надувной электро-каяк.


Повернутися до початку
 Профіль  
Відповісти цитуючи  
 Заголовок повідомлення: Re: DC/DC PKF 5000 Power Module ERICSON MarcoDens.
#59451Повідомлення 28 трав 2018, 11:46 
Власник електромобіля, член клубу
Не в мережі

Звідки: Украина Луганск => г.Буча
Дякував (ла) 52 Подякували 618
Мій електротранспорт: Nissan Leaf AZE0 40kWh.
Хочу електротранспорт: Model 3
Продолжаю эксперименты. На фото из 6 тараканов PKF4110 собран зарядник для лития 3.3-4,2В на 24А или 6 канальный на 4-5А с канала. Планирую из 48 штук собрать себе 6 канальный зарядник на 40А для независимой зарядки и выравнивания напряжения на ячейках. На заряднике можно выставить любое напряжение от 3,3В до 4,2В на 1 канале и все каналы зарядятся до выставленного напряжения. Удобно быстро выравнивать разбалансированные аккумуляторы большой емкости.
Додаткові файли:
PKF4110B.jpg
PKF4110B.jpg [ 106.25 КБ | Переглядів: 12891 ]

_________________
Альтернативные Источники Энергии.


Повернутися до початку
 Профіль  
Відповісти цитуючи  
 Заголовок повідомлення: Re: DC/DC PKF 5000 Power Module ERICSON MarcoDens.
#60349Повідомлення 09 черв 2018, 20:05 
Власник електровелосипеда
Не в мережі

Звідки: Н. Санжары
Дякував (ла) 43 Подякували 9
Мій електротранспорт: Samsung SM3 Z.E.
TheMarshall
Как продвигаются дела с разрабтками?


Повернутися до початку
 Профіль  
Відповісти цитуючи  
 Заголовок повідомлення: Re: DC/DC PKF 5000 Power Module ERICSON MarcoDens.
#60388Повідомлення 10 черв 2018, 20:33 
Власник електромобіля, член клубу
Не в мережі

Звідки: Украина Луганск => г.Буча
Дякував (ла) 52 Подякували 618
Мій електротранспорт: Nissan Leaf AZE0 40kWh.
Хочу електротранспорт: Model 3
buxarin писав(ла):
TheMarshall
Как продвигаются дела с разрабтками?

Вчера получил 50А шунты. Теперь нужно купить 50А предохранители и собрать это все до кучи.
Додаткові файли:
PKF 6S 40A.jpg
PKF 6S 40A.jpg [ 224.95 КБ | Переглядів: 12693 ]

_________________
Альтернативные Источники Энергии.


Повернутися до початку
 Профіль  
Відповісти цитуючи  
 Заголовок повідомлення: Re: DC/DC PKF 5000 Power Module ERICSON MarcoDens.
#80371Повідомлення 23 квіт 2019, 23:44 
Не в мережі

Звідки: Запорожье
Дякував (ла) 115 Подякували 193
Мій електротранспорт: -
Хочу електротранспорт: -
TheMarshall писав(ла):
Продолжаю эксперименты. На фото из 6 тараканов PKF4110 собран зарядник

Сколько стоит такой "таракан"?


Повернутися до початку
 Профіль  
Відповісти цитуючи  
 Заголовок повідомлення: Re: DC/DC PKF 5000 Power Module ERICSON MarcoDens.
#112812Повідомлення 27 лист 2020, 09:43 
Власник електровелосипеда, член клубу
Аватара користувача
Не в мережі

Звідки: Запорожье
Дякував (ла) 298 Подякували 1100
Мій електротранспорт: >
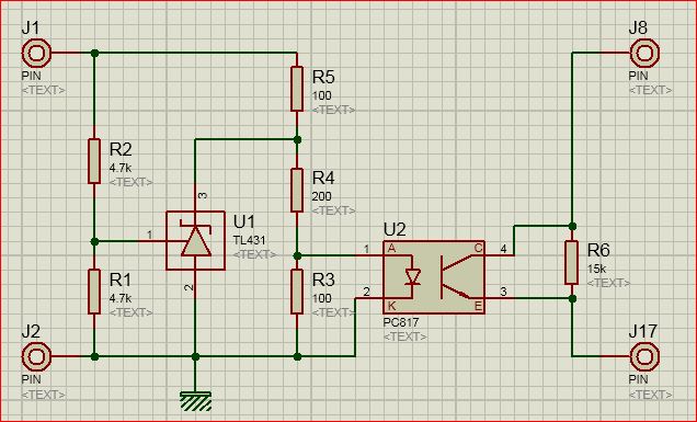
Спаял схемку стабилизации выходного напряжения для PKF4111 (5v, 10W).
Додаткові файли:
tl431_1.JPG
tl431_1.JPG [ 64.73 КБ | Переглядів: 10569 ]

Поскольку схема стабилизации в этих преобразователях косвенная, то имеет место быть небольшая просадка напряжения от нагрузки. Например мой сматфон может тянуть полтора ампера по 5в только при условии что там вместо 5в будет 5.2-5.3, а от 5,0 вольт он уже берет заряд меньше 1А. Что бы мой смартфон нормально заряжал от этого преобразователя надо на нем выставлять холостые 5.5в, тогда при заряде в 1.5А напряжение просаживается до терпимых 5,2в, но 5,5в это как то стремно уже. Поэтому и разработал вот такую схему, которая железобетонно держит на выходе около 5,2в (пока у преобразователя дури хватит, т.е. до 2 ампер, и даже чуть больше). Выходное напряжение в небольших пределах подстраивается делителем R1-R2.

_________________
2 моноколеса, 2 электровела, 2 подводных буксира, надувной электро-каяк.


Повернутися до початку
 Профіль  
Відповісти цитуючи  
 Заголовок повідомлення: Re: DC/DC PKF 5000 Power Module ERICSON MarcoDens.
#112883Повідомлення 01 груд 2020, 10:05 
Активіст форуму
Аватара користувача
Не в мережі

Звідки: Троицк
Дякував (ла) 69 Подякували 105
Посчитай на своей схеме падение на резисторе параллельному светодиоду оптрона. Светодиод светиться не будет. Его надо поменять местами с резистором 200 ом.

_________________
-----------------------------------------------------------------------
Лучше сразу взяться за ум, чтобы потом не хвататься за голову!


Повернутися до початку
 Профіль  
Відповісти цитуючи  
 Заголовок повідомлення: Re: DC/DC PKF 5000 Power Module ERICSON MarcoDens.
#112894Повідомлення 01 груд 2020, 16:18 
Власник електровелосипеда, член клубу
Аватара користувача
Не в мережі

Звідки: Запорожье
Дякував (ла) 298 Подякували 1100
Мій електротранспорт: >
Схема рабочая, в отличии от твоих проверена и отлажена в железе.
Светодиод оптрона срабатывает в пределах 0,9в - 1в (он там инфракрасный, у них именно такое падение).
Просьба в дальнейшем свои невежественные замечания оставлять при себе.

_________________
2 моноколеса, 2 электровела, 2 подводных буксира, надувной электро-каяк.


Повернутися до початку
 Профіль  
Відповісти цитуючи  
Показати повідомлення за:  Поле сортування  
Почати нову тему Відповісти на тему  [ Повідомлень: 17 ]              На сторінку 1, 2  Наступ.

Часовий пояс: UTC + 2 години


Хто зараз на конференції

Зараз цей форум переглядають: немає зареєстрованих користувачів і гості: 22


Ви не можете створювати нові теми
Ви не можете відповідати на повідомлення
Ви не можете редагувати свої повідомлення
Ви не можете видаляти свої повідомлення
Ви не можете додавати додаткові файли

Найти:
Створено на основі phpBB® Forum Software © phpBB Group