Поточний час: 18 груд 2025, 14:50

Часовий пояс: UTC + 2 години



Почати нову тему Відповісти на тему  [ Повідомлень: 5 ] 
Автор Повідомлення
 Заголовок повідомлення: Схема зарядки для свинца 48V 3A
#80100Повідомлення 20 квіт 2019, 21:53 
Активіст форуму
Не в мережі

Звідки: Луганск
Дякував (ла) 18 Подякували 29
Мій електротранспорт: Скутер Benlin
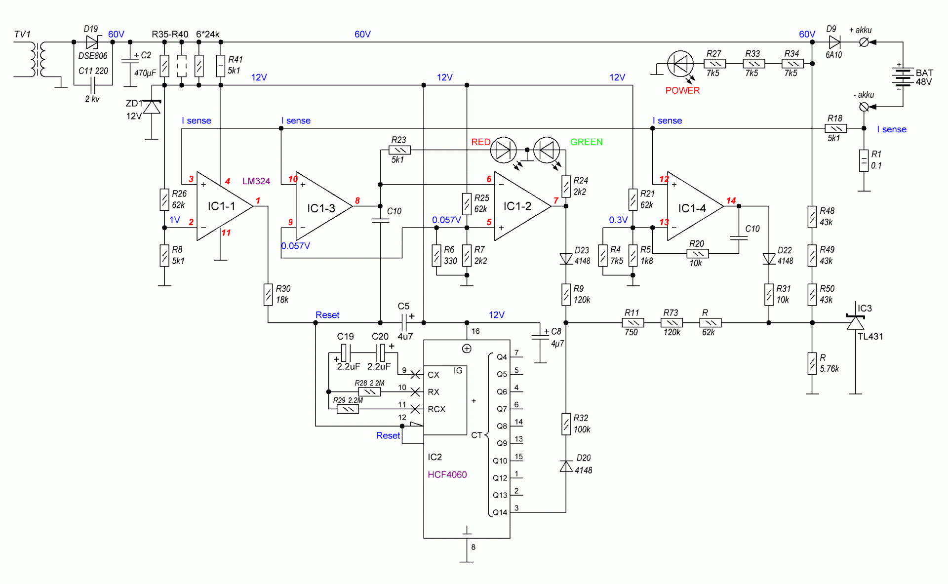
Имею электроскутер Benlin, зарядное к нему почти один в один, как в теме Электровелосипед Заря Силач

Задался целью переделать, заодно изучить принцип работы и режимы, но та тема помогла мало, тогда схему по печатной плате сначала нарисовал на бумаге, потом совершил героический подвиг, перерисовав её красиво в программе sPlan. Делал это впервые в жизни, хотя с паяльником уже 35 лет.

Результат выкладываю, может, поможет кому, номиналы и позиционные номера соответствуют конкретно моему экземпляру. Первичную "горячую" часть не стал рисовать, там ничего интересного.


Додаткові файли:
charger.GIF
charger.GIF [ 103.9 КБ | Переглядів: 4807 ]
Повернутися до початку
 Профіль  
Відповісти цитуючи  
 Заголовок повідомлення: Re: Схема зарядки для свинца 48V 3A
#80114Повідомлення 20 квіт 2019, 23:44 
Не в мережі

Звідки: Запорожье
Дякував (ла) 115 Подякували 193
Мій електротранспорт: -
Хочу електротранспорт: -
Накручено много излишеств. К чему они - неохота разбираться. Скорее всего, для елочных эффектов со светодиодами.


Повернутися до початку
 Профіль  
Відповісти цитуючи  
 Заголовок повідомлення: Re: Схема зарядки для свинца 48V 3A
#80115Повідомлення 21 квіт 2019, 00:14 
Активіст форуму
Не в мережі

Звідки: Луганск
Дякував (ла) 18 Подякували 29
Мій електротранспорт: Скутер Benlin
Из излишеств здесь, думаю, только HCF4060, которая задаёт выдержку 10-12 часов, по истечении которых зачем-то принудительно слегка снижает выходное напряжение, если не получит в это время удар по ресету от IC1-3.
А вот назначение IC1-1 для меня тайна великая есть. Выход у неё выдаст импульс только в случае, когда ток через R1 превысит аж 10 ампер. Возможно это лишь при переполюсовке подключения батареи. Но никакой защиты от этого нет. Предохранитель только в цепи входных 220V.


Повернутися до початку
 Профіль  
Відповісти цитуючи  
 Заголовок повідомлення: Re: Схема зарядки для свинца 48V 3A
#80270Повідомлення 22 квіт 2019, 12:38 
Власник електромобіля
Аватара користувача
Не в мережі

Звідки: между морем и степью
Дякував (ла) 49 Подякували 114
Мій електротранспорт: MG4
Хочу електротранспорт: Rimac Nevera
Капитан Немо писав(ла):
Из излишеств здесь, думаю, только HCF4060, которая задаёт выдержку 10-12 часов, по истечении которых зачем-то принудительно слегка снижает выходное напряжение, если не получит в это время удар по ресету от IC1-3.


Это, скорее всего, "аварийная" защита по времени от полудохлых батарей -- когда одна из ячеек сдохла, напряжение на всей АКБ никогда не достигнет порога отсечки, и ЗУ будет вдувать максимальный ток в батарею, убивая ещё живые ячейки. А с таймером через надцать часов ток заведомо прекратится.

Цитата:
А вот назначение IC1-1 для меня тайна великая есть. Выход у неё выдаст импульс только в случае, когда ток через R1 превысит аж 10 ампер.


Видимо, эта цепь сбрасывает таймаут, когда ко включённому "на холостую" в сеть ЗУ подключают разряженную АКБ.

_________________
Gray©at.


Повернутися до початку
 Профіль  
Відповісти цитуючи  
 Заголовок повідомлення: Re: Схема зарядки для свинца 48V 3A
#80294Повідомлення 22 квіт 2019, 19:45 
Site Admin
Аватара користувача
Не в мережі

Звідки: город Киев
Дякував (ла) 420 Подякували 1155
Мій електротранспорт: Nissan Leaf
Нет, это нормальный режим, на случай, если забыли отключиться после зарядки.
Держать заряженный аккум под максимальным напряжением вредно. Литиевые в таких случая вообще автоматически отключают от зарядки.

_________________
Чем скуднее знания, тем категоричней суждения.

"Глупцы все, кто глупцами кажутся и половина тех, что не кажется". (Бальтасар Грасиан)


Повернутися до початку
 Профіль  
Відповісти цитуючи  
Показати повідомлення за:  Поле сортування  
Почати нову тему Відповісти на тему  [ Повідомлень: 5 ]             

Часовий пояс: UTC + 2 години


Хто зараз на конференції

Зараз цей форум переглядають: немає зареєстрованих користувачів і гості: 21


Ви не можете створювати нові теми
Ви не можете відповідати на повідомлення
Ви не можете редагувати свої повідомлення
Ви не можете видаляти свої повідомлення
Ви не можете додавати додаткові файли

Найти:
Створено на основі phpBB® Forum Software © phpBB Group