Поточний час: 17 груд 2025, 18:21

Часовий пояс: UTC + 2 години



Почати нову тему Відповісти на тему  [ Повідомлень: 137 ]  На сторінку 1, 2, 3, 4, 5 ... 10  Наступ.
Автор Повідомлення
 Заголовок повідомлення: Бюджетная зарядка.
#92429Повідомлення 19 жовт 2019, 19:30 
Активіст форуму
Аватара користувача
Не в мережі

Звідки: Троицк
Дякував (ла) 69 Подякували 105
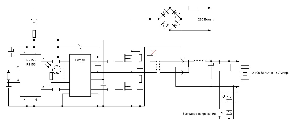
Для любителей творчества (кто не желает выбрасывать на ветер бабло и отличает диод от транзистора, а также у кого не дрожат руки при удержании паяльника) предлагается схема бюджетной зарядки.
Выходное напряжение от 0 до 100 Вольт, зарядный ток до 15 Ампер.
Напряжение выставляется переменным резистором, ток фиксированный - зависит от емкости конденсатора обозначенного красным крестиком.
Так как по входу нет электролитов (они стоят по выходу), сразу выполняется и условие коррекции мощности.


Додаткові файли:
Простая зарядка.JPG
Простая зарядка.JPG [ 63.14 КБ | Переглядів: 13274 ]

_________________
-----------------------------------------------------------------------
Лучше сразу взяться за ум, чтобы потом не хвататься за голову!
Повернутися до початку
 Профіль  
Відповісти цитуючи  
 Заголовок повідомлення: Re: Бюджетная зарядка.
#92433Повідомлення 19 жовт 2019, 20:27 
Власник електровелосипеда, член клубу
Не в мережі

Звідки: Запорожье
Дякував (ла) 88 Подякували 89
Мій електротранспорт: Э-Скутер Aima journey king s
конечно интересная схемка. но не понятно вот это " ток фиксированный - зависит от емкости конденсатора обозначенного красным крестиком." как работает конденсатор (пленочный?) в цепи полумоста и трансформатора????? :?


Повернутися до початку
 Профіль  
Відповісти цитуючи  
 Заголовок повідомлення: Re: Бюджетная зарядка.
#92435Повідомлення 19 жовт 2019, 21:16 
Власник електромобіля
Не в мережі

Звідки: Одесса
Дякував (ла) 29 Подякували 12
Мій електротранспорт: Kia Soul EV
интересная схемка... жаль номиналы деталей не подписаны... ссылку на первоисточник можно?


Повернутися до початку
 Профіль  
Відповісти цитуючи  
 Заголовок повідомлення: Re: Бюджетная зарядка.
#92436Повідомлення 19 жовт 2019, 21:26 
Власник електровелосипеда, член клубу
Не в мережі

Звідки: Запорожье
Дякував (ла) 88 Подякували 89
Мій електротранспорт: Э-Скутер Aima journey king s
kavaler писав(ла):
интересная схемка... жаль номиналы деталей не подписаны... ссылку на первоисточник можно?
Так автор темы и есть первоисточник :ja:


Повернутися до початку
 Профіль  
Відповісти цитуючи  
 Заголовок повідомлення: Re: Бюджетная зарядка.
#92437Повідомлення 19 жовт 2019, 21:32 
Власник електровелосипеда
Аватара користувача
Не в мережі

Звідки: Херсон, Украина
Дякував (ла) 144 Подякували 141
Мій електротранспорт: Эл.вел 48В/500Вт
Androntii писав(ла):
интересная схемка
Это теория, не подтверждённая практикой. Поэтому и нет ни номиналов деталей, ни данных трансформатора.
В первом посте ж написано:
Цитата:
Для любителей творчества

Ищите и обрящете, творите и сотвОрите. ;) :pfeif:
Кстати, в копилку знаний, 100ВХ15А=1500ВТ. Для такой мощности уже не рекомендуется схема полумоста. Более подходящий - косой мост.


Востаннє редагувалось igo61 19 жовт 2019, 21:45, редаговано 1 раз.

Повернутися до початку
 Профіль  
Відповісти цитуючи  
 Заголовок повідомлення: Re: Бюджетная зарядка.
#92438Повідомлення 19 жовт 2019, 21:38 
Активіст форуму
Не в мережі

Звідки: Днепр
Дякував (ла) 204 Подякували 81
Мій електротранспорт: пока нету
Хочу електротранспорт: очень хочу...
В итого будет как минимум потрачено гривен 500 на прототип не учитывая корпус, и все похоронится покупкой готового промышленного блока.


Повернутися до початку
 Профіль  
Відповісти цитуючи  
 Заголовок повідомлення: Re: Бюджетная зарядка.
#92442Повідомлення 19 жовт 2019, 23:06 
Власник електровелосипеда
Не в мережі

Звідки: Киев
Дякував (ла) 243 Подякували 617
Мій електротранспорт: Ё
Никто из здешних обитателей ( в здравом уме ) , самодельную зарядку на 1.5 кВт делать не будет, потому как не сможет.
На дворе осень , у некоторых обострение бредосхеморисовательных способностей :D :D :D

_________________
Э-вел,3 кВт Quanshun,Келли 200А,ли-ион,3.2кВтЧ,(LG 48АЧ, 21S) , max 75 км\ч, > 60 000 км


Повернутися до початку
 Профіль  
Відповісти цитуючи  
 Заголовок повідомлення: Re: Бюджетная зарядка.
#92451Повідомлення 20 жовт 2019, 06:34 
Не в мережі

Звідки: Minsk, Great Litva
Дякував (ла) 129 Подякували 200
Это типа диммера + диодный мост на выходе?


Додаткові файли:
Screenshot_2019-10-20-07-31-52-439_com.alibaba.aliexpresshd.png
Screenshot_2019-10-20-07-31-52-439_com.alibaba.aliexpresshd.png [ 926.41 КБ | Переглядів: 13203 ]
Повернутися до початку
 Профіль  
Відповісти цитуючи  
 Заголовок повідомлення: Re: Бюджетная зарядка.
#92452Повідомлення 20 жовт 2019, 07:23 
Творець електромобіля, член клубу
Аватара користувача
Не в мережі

Дякував (ла) 133 Подякували 214
Мій електротранспорт: Электра 2
Ну я к примеру интересуюсь самодельными зарядками, но тут достаточно сложная схема, можно проще всё было сделать, тем более, что тут трансформатор используется...


Повернутися до початку
 Профіль  
Відповісти цитуючи  
 Заголовок повідомлення: Re: Бюджетная зарядка.
#92472Повідомлення 20 жовт 2019, 10:56 
Site Admin
Аватара користувача
Не в мережі

Звідки: город Киев
Дякував (ла) 420 Подякували 1155
Мій електротранспорт: Nissan Leaf
танго писав(ла):
Для любителей творчества (кто не желает выбрасывать на ветер бабло ...
...Напряжение выставляется переменным резистором, ток фиксированный - зависит от емкости конденсатора обозначенного красным крестиком...

Про творчество согласен, но дальше бы поправил - "...кто желает выбросить на ветер бабло...". :lol:
Такая "бюджетная" зарядка хуже, чем бюджетный сыр в магазине (прямая ассоциация с бесплатным сыром...) :lachtot:
Танго, я смотрю, у тебя в силовой электронике даже теоретического образования нет, но почему-то желание поумничать преобладает над здравым смыслом... :wallbash:

Может хватит заниматься вредительством?

_________________
Чем скуднее знания, тем категоричней суждения.

"Глупцы все, кто глупцами кажутся и половина тех, что не кажется". (Бальтасар Грасиан)


Повернутися до початку
 Профіль  
Відповісти цитуючи  
 Заголовок повідомлення: Re: Бюджетная зарядка.
#92473Повідомлення 20 жовт 2019, 11:19 
Активіст форуму
Аватара користувача
Не в мережі

Звідки: Троицк
Дякував (ла) 69 Подякували 105
Схема не для "диванных экспертов" (их мнение меня мало торкает, так как дальше готового покупного они не пошли) - а для практикующих.
Обноминалить схему несложно если кто то хочет воспроизвести в железе.

Конденсатор, обозначенный крестиком (последовательно с первичкой трансформатора) является одновременно "балластным" емкостным сопротивлением (и средней точкой полумоста одновременно) - пленочный.

Можно ввести и ШИМ режим (регулироваемое ограничение по току), но обычно током никто не "играется", то есть один раз выставил - и все.

Можно удешевить схему, применив вместо IR2155 ту же TL494 или SG3525 (в них правда нет отключения при понижении питания что не есть гуд), а вместо IR2110 подыскать что то дешевле, но это потребует поисков.

У косого моста - свои "косяки" (да плюс цена выльется в полтора раза дороже из за необходимости более "крепких" деталей, так как он однотактник).

_________________
-----------------------------------------------------------------------
Лучше сразу взяться за ум, чтобы потом не хвататься за голову!


Повернутися до початку
 Профіль  
Відповісти цитуючи  
 Заголовок повідомлення: Re: Бюджетная зарядка.
#92474Повідомлення 20 жовт 2019, 11:51 
Власник електровелосипеда
Аватара користувача
Не в мережі

Звідки: Херсон, Украина
Дякував (ла) 144 Подякували 141
Мій електротранспорт: Эл.вел 48В/500Вт
танго писав(ла):
Схема не для "диванных экспертов"... - а для практикующих.
Обноминалить схему несложно если кто то хочет воспроизвести в железе.
ОК, ждём хотя бы одного сміливця, который рискнёт повторить эту схему "один в один".
Даёшь номиналы и данные трансформатора?! :gott:
Данную конфигурацию ЗУ уже проходили. Кто следующий на грабли?
Диван жаждет зрелища. :?
Цитата:
У косого моста - свои "косяки"
Косяки у тех, кто слабо знает матчасть.


Повернутися до початку
 Профіль  
Відповісти цитуючи  
 Заголовок повідомлення: Re: Бюджетная зарядка.
#92479Повідомлення 20 жовт 2019, 13:25 
Власник електровелосипеда, член клубу
Не в мережі

Звідки: Запорожье
Дякував (ла) 88 Подякували 89
Мій електротранспорт: Э-Скутер Aima journey king s
танго писав(ла):

Конденсатор, обозначенный крестиком (последовательно с первичкой трансформатора) является одновременно "балластным" емкостным сопротивлением (и средней точкой полумоста одновременно) - пленочный.

Хорошо, тогда как его рассчитывать?


Повернутися до початку
 Профіль  
Відповісти цитуючи  
 Заголовок повідомлення: Re: Бюджетная зарядка.
#92481Повідомлення 20 жовт 2019, 13:46 
Активіст форуму
Аватара користувача
Не в мережі

Звідки: Троицк
Дякував (ла) 69 Подякували 105
Напамять уже не помню методики (надо уточнять), для полумоста когда то считал что при "просадке" сети 50 гц. на 10 вольт требуется емкость около 2 мкф. на ватт мощности устройства, то есть для 1500 вт. на 50 Гц. требуется конденсатор 2000-3000 мкф. У нас частота будет около 25 кгц. значит в 500 раз меньше от сетевых 50 Гц., т. е. выйдет от 4 до 6 мкф. (но для ограничения тока выйдет в реале меньше емкость).

_________________
-----------------------------------------------------------------------
Лучше сразу взяться за ум, чтобы потом не хвататься за голову!


Повернутися до початку
 Профіль  
Відповісти цитуючи  
 Заголовок повідомлення: Re: Бюджетная зарядка.
#92482Повідомлення 20 жовт 2019, 14:04 
Власник електромобіля
Не в мережі

Звідки: Марьинка
Дякував (ла) 405 Подякували 345
Хочу електротранспорт: Kia soul ev, но ищу лифа или зою
igo61 писав(ла):
танго писав(ла):
Схема не для "диванных экспертов"... - а для практикующих.
Обноминалить схему несложно если кто то хочет воспроизвести в железе.
ОК, ждём хотя бы одного сміливця, который рискнёт повторить эту схему "один в один".
Даёшь номиналы и данные трансформатора?! :gott:
Данную конфигурацию ЗУ уже проходили. Кто следующий на грабли?
Диван жаждет зрелища. :?
Цитата:
У косого моста - свои "косяки"
Косяки у тех, кто слабо знает матчасть.
в советские времена был журнал "Радио" , старожилы должны помнить. Так вот часто схемы в нём выкладывались с ошибками, собираешь схему, а она не работает, проверяешь монтаж, запчасти, а она всё равно не работает. Потом, через пару номеров, пишут, что извините, мол, ошибочка в схеме, нужно так и так собирать.зачем это делалось я не знаю.
Танго, вы хоть одну из всех предложенных своих схем собрали, она заработала?Такое впечатление, что у вас программа-генератор схем, но вы в руках ни когда паяльника не держали.Поделитесь своими самоделками.


Повернутися до початку
 Профіль  
Відповісти цитуючи  
Показати повідомлення за:  Поле сортування  
Почати нову тему Відповісти на тему  [ Повідомлень: 137 ]              На сторінку 1, 2, 3, 4, 5 ... 10  Наступ.

Часовий пояс: UTC + 2 години


Хто зараз на конференції

Зараз цей форум переглядають: немає зареєстрованих користувачів і гості: 13


Ви не можете створювати нові теми
Ви не можете відповідати на повідомлення
Ви не можете редагувати свої повідомлення
Ви не можете видаляти свої повідомлення
Ви не можете додавати додаткові файли

Найти:
Створено на основі phpBB® Forum Software © phpBB Group