Поточний час: 29 жовт 2025, 10:32

Часовий пояс: UTC + 2 години



Почати нову тему Відповісти на тему  [ Повідомлень: 137 ]  На сторінку Пред.  1 ... 3, 4, 5, 6, 7, 8, 9, 10  Наступ.
Автор Повідомлення
#91922Повідомлення 07 жовт 2019, 13:36 
Активіст форуму
Аватара користувача
Не в мережі

Звідки: Троицк
Дякував (ла) 69 Подякували 105
Кипишной, микросхема MP2307, на ней элементарно двунаправленный (реверсивный) на две ячейки собирается.

Я его преобразователи не ковырял, в этих схемах нет никаких открытий.

_________________
-----------------------------------------------------------------------
Лучше сразу взяться за ум, чтобы потом не хвататься за голову!


Повернутися до початку
 Профіль  
Відповісти цитуючи  
#91923Повідомлення 07 жовт 2019, 14:14 
Активіст форуму
Аватара користувача
Не в мережі

Звідки: Запорожье
Дякував (ла) 21 Подякували 15
Мій електротранспорт: Aima King S
танго писав(ла):
Кипишной, микросхема MP2307, на ней элементарно двунаправленный (реверсивный) на две ячейки собирается.

Я его преобразователи не ковырял, в этих схемах нет никаких открытий.

Данный тип микросхем невозможно задействовать в схеме синхронно-реверсивного преобразователя из-за внутренней структуры. Если я ошибся набросайте от руки обмотки транса и аб подключенные к выводам этой микросхемы.

_________________
Перешел на литий - это сила!


Повернутися до початку
 Профіль  
Відповісти цитуючи  
#91925Повідомлення 07 жовт 2019, 14:24 
Активіст форуму
Аватара користувача
Не в мережі

Звідки: Троицк
Дякував (ла) 69 Подякували 105
С трансом я не смотрел (особо оно как бы мне и не надо было), а на две ячейки там дроссель стоит как по даташиту (выход этой микры цеплается на среднюю точку двух последовательных ячеек, минус микрухи на нижний минус одной ячейки, а плюс этой микросхемы цепляется на плюс верхней ячейки), ну и естественно на одном операционнике система управления которая сравнивая напряжение на двух ячейках коммутирует этот преобразователь, указывая ему в какую ячейку и сколько "сливать" - вот и все.

Воздухом то надо дышать (про подполье). :D

А чего бана бояться? Дядя Вася на недельку-вторую просто дает "отдохнуть" чтобы голова не пухла.

_________________
-----------------------------------------------------------------------
Лучше сразу взяться за ум, чтобы потом не хвататься за голову!


Повернутися до початку
 Профіль  
Відповісти цитуючи  
#91928Повідомлення 07 жовт 2019, 15:02 
Активіст форуму
Аватара користувача
Не в мережі

Звідки: Запорожье
Дякував (ла) 21 Подякували 15
Мій електротранспорт: Aima King S
танго писав(ла):
С трансом я не смотрел (особо оно как бы мне и не надо было), а на две ячейки там дроссель стоит как по даташиту (выход этой микры цеплается на среднюю точку двух последовательных ячеек, минус микрухи на нижний минус одной ячейки, а плюс этой микросхемы цепляется на плюс верхней ячейки), ну и естественно на одном операционнике система управления которая сравнивая напряжение на двух ячейках коммутирует этот преобразователь, указывая ему в какую ячейку и сколько "сливать" - вот и все.

Воздухом то надо дышать (про подполье). :D

А чего бана бояться? Дядя Вася на недельку-вторую просто дает "отдохнуть" чтобы голова не пухла.


Вы путаете синхронно-реверсивный преобразователь с полумостовым, дросельным...
О бане - это была шутка-стеб..знающие поймут...)))

_________________
Перешел на литий - это сила!


Повернутися до початку
 Профіль  
Відповісти цитуючи  
#91929Повідомлення 07 жовт 2019, 15:17 
Активіст форуму
Аватара користувача
Не в мережі

Звідки: Троицк
Дякував (ла) 69 Подякували 105
Я написал что эта микруха может работать как в одну так и в обратную сторону, а то каким способом она это выполняет (полумосты, дроссели и т. п.) это дело второе.
С английским словом reverse (обратно) я вроде как знаком.

_________________
-----------------------------------------------------------------------
Лучше сразу взяться за ум, чтобы потом не хвататься за голову!


Повернутися до початку
 Профіль  
Відповісти цитуючи  
#91943Повідомлення 07 жовт 2019, 19:53 
Власник електровелосипеда, член клубу
Аватара користувача
Не в мережі

Звідки: Запорожье
Дякував (ла) 295 Подякували 1091
Мій електротранспорт: >
Внимание, теперь темы по активной балансировке курирую я.
Тема была разделена и часть постов выделена в новую тему
"Активный балансир - целесообразность"
https://electroavtosam.com.ua/forums/viewtopic.php?f=35&t=3800

Настоятельно прошу в данной теме обсуждать схемотехнику построения и логику работы балансиров. Все что этого не касается будет или перенесено (тексты с тематикой форума) или удалено (личные перепалки без конструктива).
Обе темы еще в процессе чистки.
Спасибо за понимание.

_________________
2 моноколеса, 2 электровела, 2 подводных буксира, надувной электро-каяк.


Повернутися до початку
 Профіль  
Відповісти цитуючи  
#91959Повідомлення 08 жовт 2019, 08:00 
Активіст форуму
Не в мережі

Звідки: Одесса
Дякував (ла) 14 Подякували 42
Не знаю, почему мои темы постоянно удаляют, видимо клуб поклонников растёт.
Порылся и нашел схему.
Додаткові файли:
Балансир.jpg

Краткое описание схемы.



1) V5 - буферный элемент питания. Изолированный DC\DC (нет на схеме) или аккумулятор или конденсатор или ионистор.
2) K1, K2, K3, K4, ... контакты коммутирующих реле.
3) J3, J4, J5, J6, ... ракзъемы балансировочных проводов.
4) V1, V2, V3, V4 - батарея.
5) SA1 - выключатель зарядного устройства.

Алгоритм работы таков
V5 буферный элемент получает энергию от всей батареи, через изолированный DC/DC
Микроконтроллер измеряя общее напряжение батареи, вычисляет среднее значение напряжения на ячейке, если она с одинаковой химией.
Или поочерёдно замыкая реле К1,К2, Л3, К4 измеряет напряжение каждой ячейки и записывает его в память.
Если напряжение ячейки ниже заданного на определённую величину, к ней подключается буферный элемент и снижает ток разряда / увеличивает ток заряда до заданной величины.
Вот собственно и весь нехитрый алгоритм.
Разработка этой системы застопорилась из за отсутствия подходящего изолированного DC\DC преобразователя, с регулируемым током и напряжением.


Повернутися до початку
 Профіль  
Відповісти цитуючи  
#91963Повідомлення 08 жовт 2019, 10:00 
Власник електровелосипеда, член клубу
Аватара користувача
Не в мережі

Звідки: Запорожье
Дякував (ла) 295 Подякували 1091
Мій електротранспорт: >
У тексас инструментс есть решение где так же подключается буферный элемент, но он там без подпитки, чисто как конденсатор в конденсаторных балансирах, что снижает эфективность из за недостаточных токов так как разница в напряжениях мала. А тут идея с подпиткой буферного элемента позволяет подпитывать слабаков бОльшими токами, что должно ускорить время балансирования.
В этой схеме питальник буфера далеко не главная проблема, их навалом разных. А вот схема коммутации буферного элемента это та еще задачка, ну реально, не на релюхах же её делать (можно конечно подсмотреть у тексасовцев, но у них насколько помню, плавающие драйвера затворов ключей прямо в балансировочную микросхему встроены, а нам прийдется химичить на рассыпухе, огород будет не слабый).

_________________
2 моноколеса, 2 электровела, 2 подводных буксира, надувной электро-каяк.


Повернутися до початку
 Профіль  
Відповісти цитуючи  
#91967Повідомлення 08 жовт 2019, 10:15 
Активіст форуму
Не в мережі

Звідки: Дніпро
Дякував (ла) 36 Подякували 153
Когда придумаете чем коммутировать DC-DC с ячейками и дойдете до реализации, могу подарить изолированный DC-DC Murata с рабочим диапазоном 36v-75v по входу и регулировкой выходного напряжения в пределах 3,4v-8,7v на ток 45А с кпд 98% :)


Повернутися до початку
 Профіль  
Відповісти цитуючи  
#91968Повідомлення 08 жовт 2019, 10:25 
Активіст форуму
Не в мережі

Звідки: Одесса
Дякував (ла) 14 Подякували 42
Реле для упрощения понимания. Хотя 10000000 срабатываний для того же омрона и 8А тока вполне годное устройство для самоделки. Смотрел техас и китайцев. Не знаю зачем они так усложнили. Нужна одна ардуино нано и светодиодная лента чтоб подключить 100+ ячеек
Я сделал предложение по сотрудничеству. Но его удалили. В личку интересовала только схема. Мне одному не спрвится


Повернутися до початку
 Профіль  
Відповісти цитуючи  
#91970Повідомлення 08 жовт 2019, 10:47 
Власник електровелосипеда, член клубу
Аватара користувача
Не в мережі

Звідки: Запорожье
Дякував (ла) 295 Подякували 1091
Мій електротранспорт: >
vintik писав(ла):
...Нужна .... светодиодная лента чтоб подключить 100+ ячеек.....

А вот за эту идею прям гранд мерси (как это я сам не допер до такого нецелевого использования).
Развивая идею можно ведь использовать адресные микросхемы управления RGB светодиодами как управляемый трехканальный ШИМ.... прям хоть трехфазным двигателем управляй всего одной ногой микроконтроллера (у меня где то есть ленточка на микросхемках, надо будет потыкать осцилом на качество ШИМа, по даташиту частота слегка печальная, всего 400Гц) ...

_________________
2 моноколеса, 2 электровела, 2 подводных буксира, надувной электро-каяк.


Повернутися до початку
 Профіль  
Відповісти цитуючи  
#91989Повідомлення 08 жовт 2019, 17:40 
Власник електровелосипеда, член клубу
Аватара користувача
Не в мережі

Звідки: Запорожье
Дякував (ла) 295 Подякували 1091
Мій електротранспорт: >
Кстати сейчас выдам легкий вывих мозга.
Основная проблема классической активной балансировки рядом стоящих ячеек это их малое напряжение, что ограничивает нас к применению низковольтных ключей. И мне тут подумалось, а что если балансировать не рядом стоящие ячейки, а рядом стоящие пары или рядом стоящие тройки ячеек. От этих дум родилось решение в виде каракульной схемки подключения "высоковольтных" активных балансиров на 13S батарею.
Додаткові файли:
ball.jpg
ball.jpg [ 108.41 КБ | Переглядів: 7516 ]

Понадобится 10 балансиров балансирующих пары ячеек, и 2 балансира балансирующих тройки ячеек. Т.е. надо то же самое количество балансиров (13-1) как если бы мы балансировали по старому(по 1 балансиру на две рядом стоящие ячейки).

Чур если кто не понял - я не виноват.

_________________
2 моноколеса, 2 электровела, 2 подводных буксира, надувной электро-каяк.


Повернутися до початку
 Профіль  
Відповісти цитуючи  
#92243Повідомлення 14 жовт 2019, 20:02 
Активіст форуму
Аватара користувача
Не в мережі

Звідки: Троицк
Дякував (ла) 69 Подякували 105
Продолжим.
Приводится дальнейшая генерация схем активного балансира.
Очередная схема активного балансира. "Делит" батарею пополам и балансирует "половинки" между собой. Ток балансировки зависит от схемной индуктивности.


Додаткові файли:
Простой активный балансир.JPG
Простой активный балансир.JPG [ 34.76 КБ | Переглядів: 7943 ]

_________________
-----------------------------------------------------------------------
Лучше сразу взяться за ум, чтобы потом не хвататься за голову!
Повернутися до початку
 Профіль  
Відповісти цитуючи  
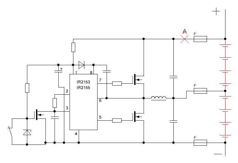
#94368Повідомлення 26 лист 2019, 14:48 
Активіст форуму
Аватара користувача
Не в мережі

Звідки: Троицк
Дякував (ла) 69 Подякували 105
Следующая генерация балансира (для особых лентяев велосипедистов-мотоциклистов).

Силовая батарея разделена на две части, которые в зависимости от необходимого режима включаются либо последовательно (при езде), либо параллельно (режим балансира (не при зарядке батареи) - т. е. в режиме поездки если слабые ячейки батареи уже "выдохлись" можно сделать перекур и в это время перевести переключатель в положение "баланс" - перелить из более сильной половины батареи энергию в более слабую половину (секции батареи при этом режиме включаются параллельно).

Все реле с катушками на 12 вольт, с контактами на 20 ампер.
"Сдыхание" предохранителей происходит если какая то из ячеек батареи с какого то перепугу уходит в короткое замыкание.


Додаткові файли:
Следующая генерация.JPG
Следующая генерация.JPG [ 33.46 КБ | Переглядів: 7868 ]

_________________
-----------------------------------------------------------------------
Лучше сразу взяться за ум, чтобы потом не хвататься за голову!
Повернутися до початку
 Профіль  
Відповісти цитуючи  
#94395Повідомлення 26 лист 2019, 22:48 
Не в мережі

Звідки: Запорожье
Дякував (ла) 115 Подякували 193
Мій електротранспорт: -
Хочу електротранспорт: -
танго писав(ла):
Продолжим.
Приводится дальнейшая генерация схем.
.

Продолжайте, а то я уже думал генератор чепухи сломался. Давно новых революционных идей не было.
Вы, конечно, ни одну из схем не собирали, ничего не измеряли, и даже не очень догадываетесь как они работают.


Повернутися до початку
 Профіль  
Відповісти цитуючи  
Показати повідомлення за:  Поле сортування  
Почати нову тему Відповісти на тему  [ Повідомлень: 137 ]              На сторінку Пред.  1 ... 3, 4, 5, 6, 7, 8, 9, 10  Наступ.

Часовий пояс: UTC + 2 години


Хто зараз на конференції

Зараз цей форум переглядають: немає зареєстрованих користувачів і гості: 21


Ви не можете створювати нові теми
Ви не можете відповідати на повідомлення
Ви не можете редагувати свої повідомлення
Ви не можете видаляти свої повідомлення
Ви не можете додавати додаткові файли

Найти:
Створено на основі phpBB® Forum Software © phpBB Group